2025中国医药研发创新与营销创新峰会
上半年受经济大环境影响复苏较弱,期待黄花蒿粉滴剂放量

上半年受经济大环境影响复苏较弱,期待黄花蒿粉滴剂放量

研报

上半年受经济大环境影响复苏较弱,期待黄花蒿粉滴剂放量

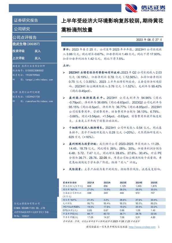
  我武生物(300357)   事件:2023年8月25日,公司发布2023年半年报,2023H1公司实现收入3.86亿元,同比增长-0.67%,归母净利润1.49亿元,同比下滑17.93%,扣非归母净利润为1.42亿元,同比下滑7.5%。   点评:   2023H1业绩受经济形势影响有所波动。2023年Q2公司实现收入2.03亿元(6.19%),归母净利润0.78亿元(-12.56%),扣非归母净利润0.75亿元(-3.55%)。2023上半年业绩有所波动,主要受经济环境影响。2023H1粉尘螨滴剂收入3.76亿元(-1.52%),毛利率为95.42%(同比-0.45pct)。   盈利能力维持较高水平。2023H1公司毛利率为94.96%(同比-0.79pct),净利率为36.69%(同比-8.63pct),2023Q2公司毛利率为95.15%(同比-0.5pct),净利率为36.77%(同比-8.85pct)。2023H1公司销售费用率、管理费用率、财务费用率分别为38.13%、6.79%、-3.66%,同比+3.54pct、+1.54pct、-0.63pct,销售费用率提升幅度较大,主要是上半年线下销售活动活跃。   干细胞研发投入维持增长。2023H1公司研发投入0.54亿元,同比基本持平,其中干细胞研发投入0.28亿元(+20%),天然药物研发投入629万元(+16%)。   盈利预测与投资评级:我们预计公司2023-2025年实现收入11.29、14.45、18.79亿元,同比增长26%、28%、30%,归母净利润分别为4.48、5.72、7.47亿元,同比增长28.6%、27.6%、30.4%,对应PE分别为36.71、28.76、22.05倍,考虑公司粉尘螨滴剂处于放量期,黄花蒿粉滴剂处于学术推广阶段,维持“买入”评级。   风险因素:主导产品较为集中的风险、招标降价风险、流感反复影响。
报告标签:
  • 个股研报
报告专题:
  • 下载次数:

    856

  • 发布机构:

    信达证券股份有限公司

  • 发布日期:

    2023-08-27

  • 页数:

    4页

下载全文
定制咨询
报告内容
AI精读报告
报告摘要

  我武生物(300357)

  事件:2023年8月25日,公司发布2023年半年报,2023H1公司实现收入3.86亿元,同比增长-0.67%,归母净利润1.49亿元,同比下滑17.93%,扣非归母净利润为1.42亿元,同比下滑7.5%。

  点评:

  2023H1业绩受经济形势影响有所波动。2023年Q2公司实现收入2.03亿元(6.19%),归母净利润0.78亿元(-12.56%),扣非归母净利润0.75亿元(-3.55%)。2023上半年业绩有所波动,主要受经济环境影响。2023H1粉尘螨滴剂收入3.76亿元(-1.52%),毛利率为95.42%(同比-0.45pct)。

  盈利能力维持较高水平。2023H1公司毛利率为94.96%(同比-0.79pct),净利率为36.69%(同比-8.63pct),2023Q2公司毛利率为95.15%(同比-0.5pct),净利率为36.77%(同比-8.85pct)。2023H1公司销售费用率、管理费用率、财务费用率分别为38.13%、6.79%、-3.66%,同比+3.54pct、+1.54pct、-0.63pct,销售费用率提升幅度较大,主要是上半年线下销售活动活跃。

  干细胞研发投入维持增长。2023H1公司研发投入0.54亿元,同比基本持平,其中干细胞研发投入0.28亿元(+20%),天然药物研发投入629万元(+16%)。

  盈利预测与投资评级:我们预计公司2023-2025年实现收入11.29、14.45、18.79亿元,同比增长26%、28%、30%,归母净利润分别为4.48、5.72、7.47亿元,同比增长28.6%、27.6%、30.4%,对应PE分别为36.71、28.76、22.05倍,考虑公司粉尘螨滴剂处于放量期,黄花蒿粉滴剂处于学术推广阶段,维持“买入”评级。

  风险因素:主导产品较为集中的风险、招标降价风险、流感反复影响。

# 中心思想

## 业绩波动与未来增长潜力
本报告分析了黄花蒿粉滴剂的市场前景,并对公司2023年半年度报告进行了深入解读。报告指出,公司上半年业绩受到经济大环境的影响,复苏较为缓慢,但盈利能力依然维持在较高水平。

## 维持“买入”评级
报告预测公司未来三年收入和净利润将保持快速增长,维持“买入”评级,主要基于粉尘螨滴剂的放量和黄花蒿粉滴剂的学术推广。

# 主要内容

## 事件概述
2023年8月25日,黄花发布2023年半年报,公司实现营收3.86亿元,同比下降0.67%,归母净利润1.49亿元,同比下滑17.93%,扣非归母净利润为1.42亿元,同比下滑7.5%。

## 2023H1业绩受经济形势影响有所波动
2023H1业绩受经济形势影响有所波动。2023年Q2公司实现收入2.03亿元(6.19%),归母净利润 0.78 亿元(-12.56%),扣非归母净利润 0.75 亿元(-3.55%)。2023 上半年业绩有所波动,主要受经济环境影响。2023H1粉尘螨滴剂收入 3.76 亿元(-1.52%),毛利率为95.42% (同比-0.45pct)。

## 盈利能力维持较高水平
2023H1 公司毛利率为 94.96%(同比-0.79pct),净利率为36.69%(同比-8.63pct),2023Q2公司毛利率为 95.15%(同比-0.5pct),净利率为 36.77%(同比-8.85pct)。2023H1 公司销售费用率、管理费用率、财务费用率分别为 38.13%、6.79%、-3.66%,同比+3.54pct、+1.54pct、-0.63pct,销售费用率提升幅度较大,主要是上半年线下销售活动活跃。

## 干细胞研发投入维持增长
2023H1 公司研发投入 0.54 亿元,同比基本持平,其中干细胞研发投入 0.28 亿元(+20%),天然药物研发投入 629万元(+16%)。

## 盈利预测与投资评级
我们预计公司 2023-2025 年实现收入 11.29、14.45、18.79 亿元,同比增长 26%、28%、30%,归母净利润分别为 4.48、5.72、7.47 亿元,同比增长 28.6%、27.6%、30.4%,对应 PE 分别为36.71、28.76、22.05倍,考虑公司粉尘螨滴剂处于放量期,黄花蒿粉滴剂处于学术推广阶段,维持“买入”评级。

## 风险因素
主导产品较为集中的风险、招标降价风险、流感反复影响。

# 总结

## 业绩分析与未来展望
本报告对黄花蒿粉滴剂公司2023年上半年的业绩进行了分析,指出受经济环境影响,公司业绩有所波动,但盈利能力依然强劲。同时,公司在干细胞研发方面的投入持续增长,为未来的发展奠定了基础。

## 投资建议与风险提示
基于对公司未来发展前景的乐观预期,报告维持“买入”评级,并提示了主导产品集中、招标降价以及流感等风险因素。总体而言,该报告为投资者提供了关于黄花蒿粉滴剂公司较为全面和深入的分析。
报告正文
摩熵医药企业版
9大数据库,200+子数据库,一站查询药品研发、临床、上市、销售、投资、政策等数据了解更多
我要试用
1 / 4
试读已结束,如需全文阅读可点击
下载全文
如果您有其他需求,请点击
定制服务咨询
信达证券股份有限公司最新报告
关于摩熵咨询

摩熵咨询是摩熵数科旗下生物医药专业咨询服务品牌,由深耕医药领域多年的专业人士组成,核心成员均来自国际顶级咨询机构和行业标杆企业,涵盖立项、市场、战略、投资等从业背景,依托摩熵数科丰富的外部专家资源及全面的医药全产业链数据库,为客户提供专业咨询服务和定制化解决方案

1W+
医药行业研究报告
200+
真实项目案例
1300+
业内高端专家资源
市场洞察与营销赋能
市场洞察与营销赋能
分析市场现状,洞察行业趋势,依托数据分析和深度研究,辅助商业决策。
立项评估及管线规划
立项评估及管线规划
提供疾病领域品种调研、专家访谈、品种立项、项目交易整套服务。
产业规划及研究服务
产业规划及研究服务
以数据为基础,为组织、园区、企业提供科学的决策依据和趋势线索。
多渠道数据分析及定制服务
多渠道数据分析及定制服务
帮助客户深入了解目标领域和市场情况,发现潜在机会,优化企业决策。
投资决策与交易估值
投资决策与交易估值
依托全球医药全产业链数据库与顶级投行级分析模型,为并购、融资、IPO提供全周期决策支持。
立即定制
洞察市场格局
解锁药品研发情报

定制咨询

400-9696-311 转1