2025中国医药研发创新与营销创新峰会
品牌能力持续提升,电生理产品稳步增长

品牌能力持续提升,电生理产品稳步增长

研报

品牌能力持续提升,电生理产品稳步增长

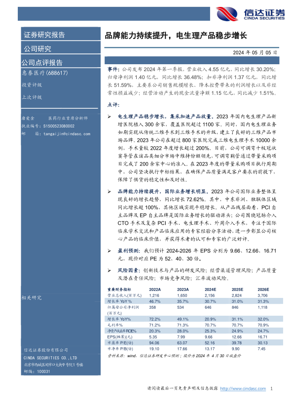
  惠泰医疗(688617)   事件:公司发布2024年第一季报,营业收入4.55亿元,同比增长30.20%;归母净利润1.40亿元,同比增长36.48%;扣非净利润1.37亿元,同比增长51.59%,主要系公司销售规模增长、降本控费带来的利润增长以及非经常性损益减少;经营活动产生的现金流量净额1.15亿元,同比减少1.51%。   点评:   电生理产品稳步增长,集采加速产品放量。2023年国内电生理产品新增医院植入300余家,覆盖医院超过1100家。同时,国内电生理业务如期实现从传统二维手术到三维手术的升级,建立了良好的三维产品市场品牌。2023年公司在超过800家医院完成三维电生理手术10000余例,手术量较2022年度增长超过200%。目前,公司可调弯十极冠状窦导管在该品类细分市场中维持份额领先,可调弯鞘管通过带量采购项目完成了200余家中心的准入。在2023年度的带量采购项目执行周期中,公司坚决执行中标结果,在确保产品质量满足客户要求的前提下,保障了供货的稳定性和及时性。   品牌能力持续提升,国际业务增长明显。2023年公司国际业务整体呈现良好的增长趋势,同比增长72.62%。其中,中东非洲、独联体区域同比增长超100%,其他区域实现平稳增长。从产品线层面看,PCI自主品牌及EP自主品牌是国际业务增长的驱动源头;公司围绕冠脉介入CTO手术及复杂PCI手术、电生理手术、外周介入手术,专注于国际临床学术交流和产品临床应用的专家经验分享活动,进一步彰显公司核心产品的临床价值,并获得术者的认可和专家的广泛好评。   盈利预测:我们预计2024-2026年EPS分别为9.66、12.66、16.71元,现价对应PE为52、40、30倍。   风险因素:创新技术与产品的研发风险;经营渠道管理风险;产品质量及潜在责任风险;市场竞争风险;汇率波动风险。
报告标签:
  • 个股研报
报告专题:
  • 下载次数:

    2262

  • 发布机构:

    信达证券股份有限公司

  • 发布日期:

    2024-05-06

  • 页数:

    4页

下载全文
定制咨询
报告内容
AI精读报告
报告摘要

  惠泰医疗(688617)

  事件:公司发布2024年第一季报,营业收入4.55亿元,同比增长30.20%;归母净利润1.40亿元,同比增长36.48%;扣非净利润1.37亿元,同比增长51.59%,主要系公司销售规模增长、降本控费带来的利润增长以及非经常性损益减少;经营活动产生的现金流量净额1.15亿元,同比减少1.51%。

  点评:

  电生理产品稳步增长,集采加速产品放量。2023年国内电生理产品新增医院植入300余家,覆盖医院超过1100家。同时,国内电生理业务如期实现从传统二维手术到三维手术的升级,建立了良好的三维产品市场品牌。2023年公司在超过800家医院完成三维电生理手术10000余例,手术量较2022年度增长超过200%。目前,公司可调弯十极冠状窦导管在该品类细分市场中维持份额领先,可调弯鞘管通过带量采购项目完成了200余家中心的准入。在2023年度的带量采购项目执行周期中,公司坚决执行中标结果,在确保产品质量满足客户要求的前提下,保障了供货的稳定性和及时性。

  品牌能力持续提升,国际业务增长明显。2023年公司国际业务整体呈现良好的增长趋势,同比增长72.62%。其中,中东非洲、独联体区域同比增长超100%,其他区域实现平稳增长。从产品线层面看,PCI自主品牌及EP自主品牌是国际业务增长的驱动源头;公司围绕冠脉介入CTO手术及复杂PCI手术、电生理手术、外周介入手术,专注于国际临床学术交流和产品临床应用的专家经验分享活动,进一步彰显公司核心产品的临床价值,并获得术者的认可和专家的广泛好评。

  盈利预测:我们预计2024-2026年EPS分别为9.66、12.66、16.71元,现价对应PE为52、40、30倍。

  风险因素:创新技术与产品的研发风险;经营渠道管理风险;产品质量及潜在责任风险;市场竞争风险;汇率波动风险。

# 中心思想

## 电生理产品与国际业务双轮驱动

本报告分析指出,惠泰医疗凭借电生理产品在国内市场的稳步增长和国际业务的显著提升,实现了业绩的持续增长。集采政策加速了公司产品的市场渗透,特别是在三维电生理手术领域,公司已建立良好的市场品牌。

## 盈利预测与风险提示

报告预测公司未来三年EPS将持续增长,但同时也提示了创新技术研发、经营渠道管理、产品质量、市场竞争以及汇率波动等多重风险。投资者应充分了解这些风险因素,谨慎决策。

# 主要内容

## 一、事件:公司发布2024年第一季报

公司2024年第一季度实现营业收入4.55亿元,同比增长30.20%;归母净利润1.40亿元,同比增长36.48%;扣非净利润1.37亿元,同比增长51.59%。经营活动产生的现金流量净额1.15亿元,同比减少1.51%。

## 二、电生理产品稳步增长,集采加速产品放量

*   **三维手术市场品牌建立**

    2023年国内电生理产品新增医院植入300余家,覆盖医院超过1100家。国内电生理业务如期实现从传统二维手术到三维手术的升级,建立了良好的三维产品市场品牌。

*   **手术量显著提升**

    2023年公司在超过800家医院完成三维电生理手术10000余例,手术量较2022年度增长超过200%。

*   **集采保障市场准入与供应**

    公司可调弯十极冠状窦导管在该品类细分市场中维持份额领先,可调弯鞘管通过带量采购项目完成了200余家中心的准入。在2023年度的带量采购项目执行周期中,公司坚决执行中标结果,在确保产品质量满足客户要求的前提下,保障了供货的稳定性和及时性。

## 三、品牌能力持续提升,国际业务增长明显

*   **国际业务增长强劲**

    2023年公司国际业务整体呈现良好的增长趋势,同比增长72.62%。其中,中东非洲、独联体区域同比增长超100%,其他区域实现平稳增长。

*   **自主品牌驱动增长**

    从产品线层面看,PCI自主品牌及EP自主品牌是国际业务增长的驱动源头。

*   **临床交流提升品牌价值**

    公司围绕冠脉介入CTO手术及复杂PCI手术、电生理手术、外周介入手术,专注于国际临床学术交流和产品临床应用的专家经验分享活动,进一步彰显公司核心产品的临床价值,并获得术者的认可和专家的广泛好评。

## 四、盈利预测

预计2024-2026年EPS分别为9.66、12.66、16.71元,现价对应PE为52、40、30倍。

## 五、风险因素

创新技术与产品的研发风险;经营渠道管理风险;产品质量及潜在责任风险;市场竞争风险;汇率波动风险。

# 总结

惠泰医疗在2024年第一季度表现稳健,电生理产品和国际业务成为增长的主要动力。集采政策的有效执行和品牌影响力的提升为公司带来了市场机遇。然而,投资者也应关注报告中提及的各项风险因素,以便做出更为审慎的投资决策。
报告正文
摩熵医药企业版
9大数据库,200+子数据库,一站查询药品研发、临床、上市、销售、投资、政策等数据了解更多
我要试用
1 / 4
试读已结束,如需全文阅读可点击
下载全文
如果您有其他需求,请点击
定制服务咨询
信达证券股份有限公司最新报告
关于摩熵咨询

摩熵咨询是摩熵数科旗下生物医药专业咨询服务品牌,由深耕医药领域多年的专业人士组成,核心成员均来自国际顶级咨询机构和行业标杆企业,涵盖立项、市场、战略、投资等从业背景,依托摩熵数科丰富的外部专家资源及全面的医药全产业链数据库,为客户提供专业咨询服务和定制化解决方案

1W+
医药行业研究报告
200+
真实项目案例
1300+
业内高端专家资源
市场洞察与营销赋能
市场洞察与营销赋能
分析市场现状,洞察行业趋势,依托数据分析和深度研究,辅助商业决策。
立项评估及管线规划
立项评估及管线规划
提供疾病领域品种调研、专家访谈、品种立项、项目交易整套服务。
产业规划及研究服务
产业规划及研究服务
以数据为基础,为组织、园区、企业提供科学的决策依据和趋势线索。
多渠道数据分析及定制服务
多渠道数据分析及定制服务
帮助客户深入了解目标领域和市场情况,发现潜在机会,优化企业决策。
投资决策与交易估值
投资决策与交易估值
依托全球医药全产业链数据库与顶级投行级分析模型,为并购、融资、IPO提供全周期决策支持。
立即定制
洞察市场格局
解锁药品研发情报

定制咨询

400-9696-311 转1