2025中国医药研发创新与营销创新峰会
2023年中报点评:医美业务继续贡献高增速,公司再生医美产品潜力得以验证

2023年中报点评:医美业务继续贡献高增速,公司再生医美产品潜力得以验证

研报

2023年中报点评:医美业务继续贡献高增速,公司再生医美产品潜力得以验证

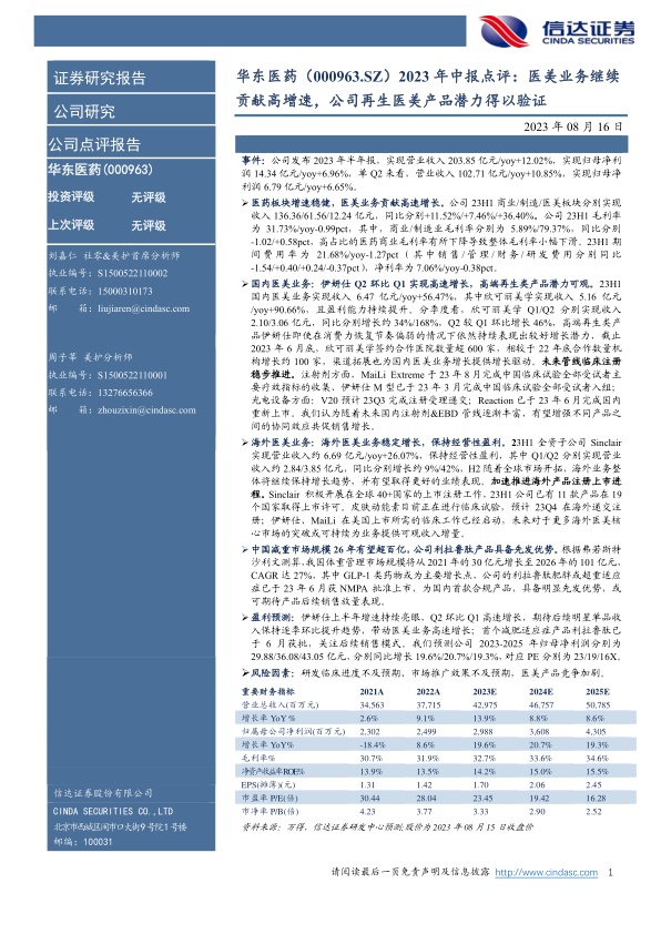
  华东医药(000963)   事件:公司发布2023年半年报,实现营业收入203.85亿元/yoy+12.02%,实现归母净利润14.34亿元/yoy+6.96%,单Q2来看,营业收入102.71亿元/yoy+10.85%,实现归母净利润6.79亿元/yoy+6.65%。   医药板块增速稳健,医美业务贡献高速增长。公司23H1商业/制造/医美板块分别实现收入136.36/61.56/12.24亿元,同比分别+11.52%/+7.46%/+36.40%。公司23H1毛利率为31.73%/yoy-0.99pct,其中,商业/制造业毛利率分别为5.89%/79.37%,同比分别-1.02/+0.58pct,高占比的医药商业毛利率有所下降导致整体毛利率小幅下滑。23H1期间费用率为21.68%/yoy-1.27pct(其中销售/管理/财务/研发费用分别同比-1.54/+0.40/+0.24/-0.37pct),净利率为7.06%/yoy-0.38pct。   国内医美业务:伊妍仕Q2环比Q1实现高速增长,高端再生类产品潜力可观。23H1国内医美业务实现收入6.47亿元/yoy+56.47%,其中欣可丽美学实现收入5.16亿元/yoy+90.66%,且盈利能力持续提升。分季度看,欣可丽美学Q1/Q2分别实现收入2.10/3.06亿元,同比分别增长约34%/168%,Q2较Q1环比增长46%,高端再生类产品伊妍仕即使在消费力恢复节奏偏弱的情况下依然持续表现出较好增长潜力,截止2023年6月底,欣可丽美学签约合作医院数量超600家,相较于22年底合作数量机构增长约100家,渠道拓展也为国内医美业务增长提供增长驱动。未来管线临床注册稳步推进。注射剂方面,MaiLiExtreme于23年8月完成中国临床试验全部受试者主要疗效指标的收集、伊妍仕M型已于23年3月完成中国临床试验全部受试者入组;光电设备方面:V20预计23Q3完成注册受理递交;Reaction已于23年6月完成国内重新上市。我们认为随着未来国内注射剂&EBD管线逐渐丰富,有望增强不同产品之间的协同效应共促销售增长。   海外医美业务:海外医美业务稳定增长,保持经营性盈利。23H1全资子公司Sinclair实现营业收入约6.69亿元/yoy+26.07%,保持经营性盈利,其中Q1/Q2分别实现营业收入约2.84/3.85亿元,同比分别增长约9%/42%,H2随着全球市场开拓,海外业务整体将继续保持增长趋势,并有望取得更好的业绩表现。加速推进海外产品注册上市进程。Sinclair积极开展在全球40+国家的上市注册工作,23H1公司已有11款产品在19个国家取得上市许可。皮肤动能素目前正在进行临床试验,预计23Q4在海外递交注册;伊妍仕、MaiLi在美国上市所需的临床工作已经启动,未来对于更多海外医美核心市场的突破或可持续为业务提供可观收入增量。   中国减重市场规模26年有望超百亿,公司利拉鲁肽产品具备先发优势。根据弗若斯特沙利文测算,我国体重管理市场规模将从2021年的30亿元增长至2026年的101亿元,CAGR达27%,其中GLP-1类药物或为主要增长点,公司的利拉鲁肽肥胖或超重适应症已于23年6月获NMPA批准上市,为国内首款合规产品,具备明显先发优势,或可期待产品后续销售放量表现。   盈利预测:伊妍仕上半年增速持续亮眼,Q2环比Q1高速增长,期待后续明星单品收入保持逐季环比提升趋势,带动医美业务高速增长;首个减肥适应症产品利拉鲁肽已于6月获批,关注后续销售模式。我们预测公司2023-2025年归母净利润分别为29.88/36.08/43.05亿元,分别同比增长19.6%/20.7%/19.3%,对应PE分别为23/19/16X。   风险因素:研发临床进度不及预期、市场推广效果不及预期,医美产品竞争加剧。
报告标签:
  • 个股研报
报告专题:
  • 下载次数:

    843

  • 发布机构:

    信达证券股份有限公司

  • 发布日期:

    2023-08-16

  • 页数:

    4页

下载全文
定制咨询
报告内容
AI精读报告
报告摘要

  华东医药(000963)

  事件:公司发布2023年半年报,实现营业收入203.85亿元/yoy+12.02%,实现归母净利润14.34亿元/yoy+6.96%,单Q2来看,营业收入102.71亿元/yoy+10.85%,实现归母净利润6.79亿元/yoy+6.65%。

  医药板块增速稳健,医美业务贡献高速增长。公司23H1商业/制造/医美板块分别实现收入136.36/61.56/12.24亿元,同比分别+11.52%/+7.46%/+36.40%。公司23H1毛利率为31.73%/yoy-0.99pct,其中,商业/制造业毛利率分别为5.89%/79.37%,同比分别-1.02/+0.58pct,高占比的医药商业毛利率有所下降导致整体毛利率小幅下滑。23H1期间费用率为21.68%/yoy-1.27pct(其中销售/管理/财务/研发费用分别同比-1.54/+0.40/+0.24/-0.37pct),净利率为7.06%/yoy-0.38pct。

  国内医美业务:伊妍仕Q2环比Q1实现高速增长,高端再生类产品潜力可观。23H1国内医美业务实现收入6.47亿元/yoy+56.47%,其中欣可丽美学实现收入5.16亿元/yoy+90.66%,且盈利能力持续提升。分季度看,欣可丽美学Q1/Q2分别实现收入2.10/3.06亿元,同比分别增长约34%/168%,Q2较Q1环比增长46%,高端再生类产品伊妍仕即使在消费力恢复节奏偏弱的情况下依然持续表现出较好增长潜力,截止2023年6月底,欣可丽美学签约合作医院数量超600家,相较于22年底合作数量机构增长约100家,渠道拓展也为国内医美业务增长提供增长驱动。未来管线临床注册稳步推进。注射剂方面,MaiLiExtreme于23年8月完成中国临床试验全部受试者主要疗效指标的收集、伊妍仕M型已于23年3月完成中国临床试验全部受试者入组;光电设备方面:V20预计23Q3完成注册受理递交;Reaction已于23年6月完成国内重新上市。我们认为随着未来国内注射剂&EBD管线逐渐丰富,有望增强不同产品之间的协同效应共促销售增长。

  海外医美业务:海外医美业务稳定增长,保持经营性盈利。23H1全资子公司Sinclair实现营业收入约6.69亿元/yoy+26.07%,保持经营性盈利,其中Q1/Q2分别实现营业收入约2.84/3.85亿元,同比分别增长约9%/42%,H2随着全球市场开拓,海外业务整体将继续保持增长趋势,并有望取得更好的业绩表现。加速推进海外产品注册上市进程。Sinclair积极开展在全球40+国家的上市注册工作,23H1公司已有11款产品在19个国家取得上市许可。皮肤动能素目前正在进行临床试验,预计23Q4在海外递交注册;伊妍仕、MaiLi在美国上市所需的临床工作已经启动,未来对于更多海外医美核心市场的突破或可持续为业务提供可观收入增量。

  中国减重市场规模26年有望超百亿,公司利拉鲁肽产品具备先发优势。根据弗若斯特沙利文测算,我国体重管理市场规模将从2021年的30亿元增长至2026年的101亿元,CAGR达27%,其中GLP-1类药物或为主要增长点,公司的利拉鲁肽肥胖或超重适应症已于23年6月获NMPA批准上市,为国内首款合规产品,具备明显先发优势,或可期待产品后续销售放量表现。

  盈利预测:伊妍仕上半年增速持续亮眼,Q2环比Q1高速增长,期待后续明星单品收入保持逐季环比提升趋势,带动医美业务高速增长;首个减肥适应症产品利拉鲁肽已于6月获批,关注后续销售模式。我们预测公司2023-2025年归母净利润分别为29.88/36.08/43.05亿元,分别同比增长19.6%/20.7%/19.3%,对应PE分别为23/19/16X。

  风险因素:研发临床进度不及预期、市场推广效果不及预期,医美产品竞争加剧。

中心思想

医美业务驱动业绩高增长

华东医药2023年上半年业绩表现稳健,其中医美业务成为核心增长引擎,贡献了显著的高增速。特别是国内医美业务中的高端再生类产品伊妍仕,在市场消费力恢复偏弱的情况下依然实现了强劲的环比增长,验证了其市场潜力和公司的渠道拓展能力。

创新产品布局前景广阔

公司在医美和减重领域均有重要的创新产品布局。国内医美管线如MaiLi Extreme和伊妍仕M型注射剂的临床试验稳步推进,光电设备V20和Reaction也取得进展,有望丰富产品组合并增强协同效应。此外,利拉鲁肽肥胖或超重适应症的获批上市,使公司在国内减重市场占据先发优势,预计将为未来业绩带来新的增长点。

主要内容

医药板块增速稳健,医美业务贡献高速增长

2023年上半年,华东医药实现营业收入203.85亿元,同比增长12.02%;归母净利润14.34亿元,同比增长6.96%。其中,医药商业、医药制造和医美板块分别实现收入136.36亿元、61.56亿元和12.24亿元,同比增速分别为11.52%、7.46%和36.40%。医美业务以36.40%的增速显著高于其他板块,成为公司业绩增长的主要驱动力。报告期内,公司毛利率为31.73%,同比下降0.99个百分点,主要受高占比的医药商业毛利率下降影响。期间费用率为21.68%,同比下降1.27个百分点,净利率为7.06%,同比下降0.38个百分点。

国内医美业务:伊妍仕引领高端再生市场

2023年上半年,公司国内医美业务实现收入6.47亿元,同比增长56.47%。其中,欣可丽美学实现收入5.16亿元,同比增长90.66%,且盈利能力持续提升。分季度看,欣可丽美学Q1和Q2分别实现收入2.10亿元和3.06亿元,同比分别增长约34%和168%,Q2较Q1环比增长46%。这表明高端再生类产品伊妍仕即使在消费力恢复节奏偏弱的情况下,依然展现出良好的增长潜力。截至2023年6月底,欣可丽美学签约合作医院数量超过600家,较2022年底增长约100家,渠道拓展为国内医美业务增长提供了驱动力。未来,注射剂MaiLi Extreme和伊妍仕M型、光电设备V20和Reaction等管线临床注册稳步推进,有望增强产品协同效应。

海外医美业务:全球化布局稳步推进

2023年上半年,全资子公司Sinclair实现营业收入约6.69亿元,同比增长26.07%,并保持经营性盈利。其中,Q1和Q2分别实现营业收入约2.84亿元和3.85亿元,同比分别增长约9%和42%。随着全球市场开拓,预计下半年海外业务将继续保持增长趋势。Sinclair积极在全球40多个国家开展上市注册工作,2023年上半年已有11款产品在19个国家取得上市许可。皮肤动能素预计2023年第四季度在海外递交注册,伊妍仕和MaiLi在美国上市所需的临床工作也已启动,未来有望突破更多海外医美核心市场,带来可观收入增量。

减重市场:利拉鲁肽抢占先机

根据弗若斯特沙利文的测算,中国体重管理市场规模预计将从2021年的30亿元增长至2026年的101亿元,复合年增长率(CAGR)达27%,其中GLP-1类药物有望成为主要增长点。华东医药的利拉鲁肽肥胖或超重适应症已于2023年6月获得国家药品监督管理局(NMPA)批准上市,成为国内首款合规产品,具备明显的先发优势,有望在未来实现销售放量。

盈利预测与风险提示

报告预测,华东医药2023-2025年归母净利润分别为29.88亿元、36.08亿元和43.05亿元,分别同比增长19.6%、20.7%和19.3%。这主要基于伊妍仕持续亮眼的增速和利拉鲁肽获批上市后的销售潜力。同时,报告提示了研发临床进度不及预期、市场推广效果不及预期以及医美产品竞争加剧等风险因素。

总结

华东医药2023年上半年业绩稳健增长,主要得益于医美业务的强劲表现,特别是国内高端再生类产品伊妍仕实现了高速增长,验证了其市场潜力和公司的渠道拓展能力。海外医美业务也保持稳定增长,全球化布局持续推进。此外,公司在减重市场凭借利拉鲁肽的先发优势,有望抓住市场增长机遇。尽管面临研发、推广和市场竞争风险,但医美和减重领域的创新产品布局为公司未来业绩增长提供了坚实基础。

报告正文
摩熵医药企业版
9大数据库,200+子数据库,一站查询药品研发、临床、上市、销售、投资、政策等数据了解更多
我要试用
1 / 4
试读已结束,如需全文阅读可点击
下载全文
如果您有其他需求,请点击
定制服务咨询
信达证券股份有限公司最新报告
关于摩熵咨询

摩熵咨询是摩熵数科旗下生物医药专业咨询服务品牌,由深耕医药领域多年的专业人士组成,核心成员均来自国际顶级咨询机构和行业标杆企业,涵盖立项、市场、战略、投资等从业背景,依托摩熵数科丰富的外部专家资源及全面的医药全产业链数据库,为客户提供专业咨询服务和定制化解决方案

1W+
医药行业研究报告
200+
真实项目案例
1300+
业内高端专家资源
市场洞察与营销赋能
市场洞察与营销赋能
分析市场现状,洞察行业趋势,依托数据分析和深度研究,辅助商业决策。
立项评估及管线规划
立项评估及管线规划
提供疾病领域品种调研、专家访谈、品种立项、项目交易整套服务。
产业规划及研究服务
产业规划及研究服务
以数据为基础,为组织、园区、企业提供科学的决策依据和趋势线索。
多渠道数据分析及定制服务
多渠道数据分析及定制服务
帮助客户深入了解目标领域和市场情况,发现潜在机会,优化企业决策。
投资决策与交易估值
投资决策与交易估值
依托全球医药全产业链数据库与顶级投行级分析模型,为并购、融资、IPO提供全周期决策支持。
立即定制
洞察市场格局
解锁药品研发情报

定制咨询

400-9696-311 转1