2025中国医药研发创新与营销创新峰会
Q1业绩高增长,一体化模式驱动稳定发展

Q1业绩高增长,一体化模式驱动稳定发展

研报

Q1业绩高增长,一体化模式驱动稳定发展

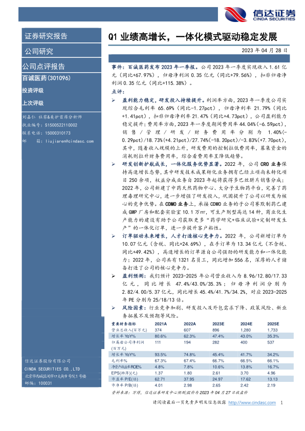
  百诚医药(301096)   事件:百诚医药发布2023年一季报。公司2023年一季度实现收入1.61亿元(同比+67.97%),归母净利润0.35亿元(同比+79.56%),扣非归母净利润0.35亿元(同比+115.38%)。   点评:   盈利能力稳定,研发投入持续提升。利润率方面,2023年一季度公司实现综合毛利率65.69%(同比-1.27pct),归母净利率21.79%(同比+1.41pct),扣非归母净利率21.47%(同比+4.73pct),公司盈利能力稳定提升;费用率方面,2023年一季度期间费用率44.04%(-6.59pct),销售/管理/研发/财务费用率分别为1.40%(-0.29pct)/18.73%(+4.21pct)/27.74%(-18.20pct)/-3.83%(+7.70pct),其中,随着收入规模的上升,研发费用的控制拉低费用率,募集资金的消耗则拉升财务费用率,综合看费用率呈降低趋势。   研发创新护航成长,一体化服务优势显著。2022年,公司CRO业务保持高速增长态势,其中研发技术成果转化业务拥有已经立项尚未转化项目250余项,权益分成业务自2023年起将获得多巴丝肼片销售分成;2022年,公司新建了中药天然药物中心、大分子生物药平台,完善了药理毒理研究中心,进一步增强了研发投入,巩固提升了公司以研发为核心的竞争优势。在CDMO业务上,承接CDMO业务的子公司赛默制药已建成GMP厂房和配套实验室10.1万㎡,可生产剂型高达14种,商业化生产能力的建设有助于公司获取更多“药学研究+临床试验+定制研发生产”的一体化订单,进一步提升客户粘性。   订单驱动未来增长,人才打造核心竞争力。2022年,公司新增订单为10.07亿元(含税、同比+24.69%),在手订单为13.34亿元(不含税、同比+49.42%),高速增长的订单源自公司强劲的研发能力和一体化能力;2022年,公司共有1321名员工,同比增加556名,深厚的人才储备打造了公司的核心竞争力。   盈利预测:我们预计2023-2025年公司营业收入为8.96/12.80/17.33亿元,同比增长47.4%/43.0%/35.3%;归母净利润分别为2.82/4.00/5.37亿元,同比增长45.4%/41.7%/34.2%,对应2023-2025年PE分别为25/18/13倍。   风险因素:行业竞争加剧、研发投入及外包需求下降、政策风险、新业务拓展不及预期等风险。
报告标签:
  • 个股研报
报告专题:
  • 下载次数:

    2807

  • 发布机构:

    信达证券股份有限公司

  • 发布日期:

    2023-04-28

  • 页数:

    5页

下载全文
定制咨询
报告内容
AI精读报告
报告摘要

  百诚医药(301096)

  事件:百诚医药发布2023年一季报。公司2023年一季度实现收入1.61亿元(同比+67.97%),归母净利润0.35亿元(同比+79.56%),扣非归母净利润0.35亿元(同比+115.38%)。

  点评:

  盈利能力稳定,研发投入持续提升。利润率方面,2023年一季度公司实现综合毛利率65.69%(同比-1.27pct),归母净利率21.79%(同比+1.41pct),扣非归母净利率21.47%(同比+4.73pct),公司盈利能力稳定提升;费用率方面,2023年一季度期间费用率44.04%(-6.59pct),销售/管理/研发/财务费用率分别为1.40%(-0.29pct)/18.73%(+4.21pct)/27.74%(-18.20pct)/-3.83%(+7.70pct),其中,随着收入规模的上升,研发费用的控制拉低费用率,募集资金的消耗则拉升财务费用率,综合看费用率呈降低趋势。

  研发创新护航成长,一体化服务优势显著。2022年,公司CRO业务保持高速增长态势,其中研发技术成果转化业务拥有已经立项尚未转化项目250余项,权益分成业务自2023年起将获得多巴丝肼片销售分成;2022年,公司新建了中药天然药物中心、大分子生物药平台,完善了药理毒理研究中心,进一步增强了研发投入,巩固提升了公司以研发为核心的竞争优势。在CDMO业务上,承接CDMO业务的子公司赛默制药已建成GMP厂房和配套实验室10.1万㎡,可生产剂型高达14种,商业化生产能力的建设有助于公司获取更多“药学研究+临床试验+定制研发生产”的一体化订单,进一步提升客户粘性。

  订单驱动未来增长,人才打造核心竞争力。2022年,公司新增订单为10.07亿元(含税、同比+24.69%),在手订单为13.34亿元(不含税、同比+49.42%),高速增长的订单源自公司强劲的研发能力和一体化能力;2022年,公司共有1321名员工,同比增加556名,深厚的人才储备打造了公司的核心竞争力。

  盈利预测:我们预计2023-2025年公司营业收入为8.96/12.80/17.33亿元,同比增长47.4%/43.0%/35.3%;归母净利润分别为2.82/4.00/5.37亿元,同比增长45.4%/41.7%/34.2%,对应2023-2025年PE分别为25/18/13倍。

  风险因素:行业竞争加剧、研发投入及外包需求下降、政策风险、新业务拓展不及预期等风险。

中心思想

业绩强劲增长与盈利能力提升

  • 百诚医药在2023年第一季度实现了显著的业绩增长,营业收入和归母净利润同比增幅均超过67%,其中扣非归母净利润更是同比增长115.38%,显示出公司强劲的盈利能力和经营效率。
  • 公司盈利能力保持稳定,归母净利率和扣非归母净利率均有所提升,同时期间费用率有所下降,反映出公司在规模扩张的同时,成本控制和运营效率的优化。

一体化模式驱动与未来发展潜力

  • 公司通过持续的研发投入和一体化服务模式(CRO+CDMO)构建了核心竞争优势,尤其在CRO业务高速增长和CDMO业务商业化生产能力建设方面取得显著进展。
  • 充足的新增订单和在手订单为公司未来业绩增长提供了坚实保障,配合不断壮大的人才团队,预示着公司在医药研发服务领域的持续发展潜力。

主要内容

2023年第一季度业绩表现

  • 收入与利润高速增长:
    • 2023年第一季度,公司实现营业收入1.61亿元,同比增长67.97%。
    • 归属于母公司股东的净利润为0.35亿元,同比增长79.56%。
    • 扣除非经常性损益后的归母净利润为0.35亿元,同比大幅增长115.38%。

盈利能力与研发投入分析

  • 盈利能力稳健提升:
    • 公司综合毛利率为65.69%,同比略有下降1.27个百分点,但仍保持较高水平。
    • 归母净利率达到21.79%,同比提升1.41个百分点;扣非归母净利率为21.47%,同比提升4.73个百分点,显示出净利润率的显著改善。
    • 期间费用率为44.04%,同比下降6.59个百分点,主要得益于收入规模上升带来的研发费用率控制(同比下降18.20个百分点),尽管募集资金消耗导致财务费用率有所上升(同比上升7.70个百分点),但综合费用率呈降低趋势。
  • 研发创新巩固竞争优势:
    • CRO业务保持高速增长,拥有250余项已立项尚未转化的研发技术成果转化项目。
    • 权益分成业务自2023年起将获得多巴丝肼片销售分成,为公司带来新的收入来源。
    • 2022年,公司新建了中药天然药物中心、大分子生物药平台,并完善了药理毒理研究中心,进一步增强了研发投入和以研发为核心的竞争优势。
    • CDMO业务方面,子公司赛默制药已建成10.1万平方米的GMP厂房和配套实验室,可生产多达14种剂型,其商业化生产能力有助于公司获取更多“药学研究+临床试验+定制研发生产”的一体化订单,提升客户粘性。

订单与人才储备驱动增长

  • 在手订单保障未来业绩:
    • 2022年,公司新增订单金额为10.07亿元(含税),同比增长24.69%。
    • 截至2022年末,在手订单金额达到13.34亿元(不含税),同比增长49.42%,显示出强劲的订单增长势头,这主要得益于公司卓越的研发能力和一体化服务能力。
  • 人才团队构筑核心竞争力:
    • 截至2022年末,公司员工总数达到1321名,同比增加556名,深厚的人才储备是公司核心竞争力的重要组成部分。

未来业绩预测与风险提示

  • 持续增长的业绩预期:
    • 信达证券预计公司2023-2025年营业收入将分别达到8.96亿元、12.80亿元和17.33亿元,同比增速分别为47.4%、43.0%和35.3%。
    • 归母净利润预计分别为2.82亿元、4.00亿元和5.37亿元,同比增速分别为45.4%、41.7%和34.2%。
    • 对应2023-2025年的市盈率(PE)分别为25倍、18倍和13倍。
  • 需关注的潜在风险:
    • 行业竞争可能加剧。
    • 研发投入及外包需求可能下降。
    • 存在政策变动风险。
    • 新业务拓展可能不及预期。

总结

百诚医药在2023年第一季度展现出强劲的业绩增长,营业收入和归母净利润均实现高速增长,尤其扣非归母净利润增幅超过100%。公司盈利能力稳定提升,期间费用率有所下降,反映出良好的运营效率。其核心竞争力在于持续的研发创新和一体化CRO/CDMO服务模式,通过新建研发中心和完善CDMO生产设施,有效巩固了市场地位并提升了客户粘性。充足的新增订单和在手订单为公司未来业绩增长提供了坚实基础,而不断壮大的人才团队则构筑了其长期发展的核心优势。尽管面临行业竞争加剧、研发需求波动、政策变化及新业务拓展不及预期等风险,但分析师对公司未来三年的营收和净利润增长持乐观预期。

报告正文
摩熵医药企业版
9大数据库,200+子数据库,一站查询药品研发、临床、上市、销售、投资、政策等数据了解更多
我要试用
1 / 5
试读已结束,如需全文阅读可点击
下载全文
如果您有其他需求,请点击
定制服务咨询
信达证券股份有限公司最新报告
关于摩熵咨询

摩熵咨询是摩熵数科旗下生物医药专业咨询服务品牌,由深耕医药领域多年的专业人士组成,核心成员均来自国际顶级咨询机构和行业标杆企业,涵盖立项、市场、战略、投资等从业背景,依托摩熵数科丰富的外部专家资源及全面的医药全产业链数据库,为客户提供专业咨询服务和定制化解决方案

1W+
医药行业研究报告
200+
真实项目案例
1300+
业内高端专家资源
市场洞察与营销赋能
市场洞察与营销赋能
分析市场现状,洞察行业趋势,依托数据分析和深度研究,辅助商业决策。
立项评估及管线规划
立项评估及管线规划
提供疾病领域品种调研、专家访谈、品种立项、项目交易整套服务。
产业规划及研究服务
产业规划及研究服务
以数据为基础,为组织、园区、企业提供科学的决策依据和趋势线索。
多渠道数据分析及定制服务
多渠道数据分析及定制服务
帮助客户深入了解目标领域和市场情况,发现潜在机会,优化企业决策。
投资决策与交易估值
投资决策与交易估值
依托全球医药全产业链数据库与顶级投行级分析模型,为并购、融资、IPO提供全周期决策支持。
立即定制
洞察市场格局
解锁药品研发情报

定制咨询

400-9696-311 转1