2025中国医药研发创新与营销创新峰会
公司首次覆盖报告:血糖监测龙头强势登陆CGM市场,POCT业务延伸打造平台型公司

公司首次覆盖报告:血糖监测龙头强势登陆CGM市场,POCT业务延伸打造平台型公司

研报

公司首次覆盖报告:血糖监测龙头强势登陆CGM市场,POCT业务延伸打造平台型公司

  三诺生物(300298)   血糖监测龙头,多年深耕助力国产替代,首次覆盖,给予“买入”评级   三诺生物深耕血糖监测领域20余年,以优秀的产品性能和杰出的商业能力牢牢占据龙头地位。国内在产品力和渠道加持下把握血糖监测国产替代大机会,海外并购活动丰富产品矩阵和渠道资源。公司新产品CGM凭借自身优良性能,承接公司原有渠道资源和品牌声望,有望助力业绩快速增长。考虑公司目前处于新产品上量阶段,我们预计公司2023-2025年归母净利润分别为3.00/4.48/5.58亿元,EPS分别为0.53/0.79/0.99元,当前股价对应P/E分别为42.9/28.8/23.1倍,由于公司国内外CGM放量可期,成长性较强,首次覆盖,给予“买入”评级。   国内血糖监测需求旺盛,三诺生物CGM放量在即,海内外双开花   我国是糖尿病高发区,1.41亿糖尿病患者释放了旺盛的血糖监测需求。随着患者需求的演变,CGM的重要性日渐凸显。国内CGM市场渗透率和国产化率有较大提升空间。三诺生物在传统血糖监测市场耕耘多年,占据零售市场近50%的市场份额,拥有超过2200万家终端客户。2023年3月,公司CGM产品“三诺爱看持续葡萄糖监测系统”于中国大陆上市,该产品搭载自主研发的三代传感器,拥有第一梯队的精准度和稳定性,性能比肩进口品牌,有望成为公司业绩增长的强力助推器。此外,公司的出海成果颇丰,CGM产品于2023年9月获得欧盟的准入资格,并正积极推进美国FDA认证。协同公司的品牌影响力和海外渠道积累,公司产品有望在教育成熟的欧美市场取得一定的市场份额。   产品矩阵趋向多元,POCT业务蓬勃发展   公司围绕血糖监测不断迭代创新,研发出多款血糖检测产品,实现了从单一血糖指标向血糖、血脂、糖化血红蛋白、尿微量白蛋白等多指标检测系统的转变,构建起多指标检测产品体系。公司POCT产品已覆盖全国30个省份3200多家等级医院和超8000家基层医疗机构,产品在各层级医院中广受好评。   风险提示:公司新产品推广不及预期,宏观消费水平下降。
报告标签:
  • 个股研报
报告专题:
  • 下载次数:

    1307

  • 发布机构:

    开源证券股份有限公司

  • 发布日期:

    2024-04-25

  • 页数:

    36页

下载全文
定制咨询
报告内容
AI精读报告
报告摘要

  三诺生物(300298)

  血糖监测龙头,多年深耕助力国产替代,首次覆盖,给予“买入”评级

  三诺生物深耕血糖监测领域20余年,以优秀的产品性能和杰出的商业能力牢牢占据龙头地位。国内在产品力和渠道加持下把握血糖监测国产替代大机会,海外并购活动丰富产品矩阵和渠道资源。公司新产品CGM凭借自身优良性能,承接公司原有渠道资源和品牌声望,有望助力业绩快速增长。考虑公司目前处于新产品上量阶段,我们预计公司2023-2025年归母净利润分别为3.00/4.48/5.58亿元,EPS分别为0.53/0.79/0.99元,当前股价对应P/E分别为42.9/28.8/23.1倍,由于公司国内外CGM放量可期,成长性较强,首次覆盖,给予“买入”评级。

  国内血糖监测需求旺盛,三诺生物CGM放量在即,海内外双开花

  我国是糖尿病高发区,1.41亿糖尿病患者释放了旺盛的血糖监测需求。随着患者需求的演变,CGM的重要性日渐凸显。国内CGM市场渗透率和国产化率有较大提升空间。三诺生物在传统血糖监测市场耕耘多年,占据零售市场近50%的市场份额,拥有超过2200万家终端客户。2023年3月,公司CGM产品“三诺爱看持续葡萄糖监测系统”于中国大陆上市,该产品搭载自主研发的三代传感器,拥有第一梯队的精准度和稳定性,性能比肩进口品牌,有望成为公司业绩增长的强力助推器。此外,公司的出海成果颇丰,CGM产品于2023年9月获得欧盟的准入资格,并正积极推进美国FDA认证。协同公司的品牌影响力和海外渠道积累,公司产品有望在教育成熟的欧美市场取得一定的市场份额。

  产品矩阵趋向多元,POCT业务蓬勃发展

  公司围绕血糖监测不断迭代创新,研发出多款血糖检测产品,实现了从单一血糖指标向血糖、血脂、糖化血红蛋白、尿微量白蛋白等多指标检测系统的转变,构建起多指标检测产品体系。公司POCT产品已覆盖全国30个省份3200多家等级医院和超8000家基层医疗机构,产品在各层级医院中广受好评。

  风险提示:公司新产品推广不及预期,宏观消费水平下降。

中心思想

血糖监测龙头地位稳固,CGM与POCT驱动新增长

三诺生物深耕血糖监测领域逾20年,凭借卓越的产品性能和杰出的商业化能力,牢牢占据国内血糖监测市场的龙头地位,尤其在零售市场拥有近50%的份额。公司通过持续的产品创新,已从单一血糖指标检测发展为涵盖血糖、血脂、糖化血红蛋白、尿微量白蛋白等多指标的检测体系,并积极拓展POCT(即时检验)业务,旨在打造平台型公司。其新一代CGM(连续葡萄糖监测)产品“三诺爱看”于2023年3月在中国大陆上市,搭载自主研发的第三代传感器,展现出与进口品牌比肩的精准度和稳定性,有望凭借公司原有强大的渠道资源和品牌声望,成为业绩快速增长的强力助推器。POCT业务的蓬勃发展,已覆盖全国30个省份的3200多家等级医院和超8000家基层医疗机构,进一步巩固了公司的市场地位和增长潜力。

市场潜力巨大,海内外战略布局成效显著

中国作为糖尿病高发区,拥有1.41亿糖尿病患者,释放出旺盛的血糖监测需求,其中CGM市场渗透率和国产化率仍有巨大提升空间。三诺生物精准把握这一市场机遇,不仅在国内市场积极推广CGM产品,更通过“本地化”和“跨境电商”策略,以及对Trividia Health、PTS等海外公司的成功并购,实现了全球化布局。公司已成为全球前五大血糖仪生产商,其CGM产品于2023年9月获得欧盟准入资格,并正积极推进美国FDA认证,有望在教育成熟的欧美市场取得可观的市场份额。公司通过股权激励计划与员工共享发展成果,并拥有经验丰富的管理团队,为公司的长期稳定发展和海内外市场的持续扩张提供了坚实基础。预计公司2023-2025年归母净利润将分别达到3.00/4.48/5.58亿元,展现出强劲的成长性,首次覆盖给予“买入”评级。

主要内容

1. 三诺生物:中国血糖仪监测系统行业龙头企业

公司介绍与多元化产品体系

三诺生物传感股份有限公司成立于2002年,并于2012年成功在深交所上市,成为中国“血糖行业第一股”。公司长期致力于生物传感技术的研发、生产和销售,专注于慢性病快速检测产品。经过多年的发展,三诺生物已围绕血糖监测核心业务,成功实现了产品线的迭代创新,构建了从单一血糖指标向血糖、血脂、糖化血红蛋白、尿微量白蛋白等多指标检测系统的转变,形成了多指标检测产品体系。截至2023年上半年,公司拥有5个产品线和20余个子品牌,产品应用场景覆盖家用检测、医用检测及区域一体化解决方案,使其成为国内血糖监测系统行业的龙头企业。

稳固的股权结构与经验丰富的管理团队

截至2023年三季报,公司董事长、实际控股人李少波先生持有公司25.29%的股份,确保了公司股权结构的清晰与稳定,并赋予控股人强大的掌控力,有利于公司的持续稳定经营与发展。公司高管团队均由在行业内深耕多年的资深人士组成,拥有丰富的行业经验和深厚的专业储备,能够为公司制定富有远见的发展战略,并带领公司不断创新,砥砺前行。

核心财务数据与第二曲线业务拓展

公司营业总收入呈现稳健增长态势,2022年达到28.14亿元,同比增长19.15%。归母净利润在2022年达到4.31亿元,同比大幅增长300.56%,主要得益于公司海外业务的改善和国内业务的持续增长。在收入结构方面,血糖监测系统仍是公司最主要的收入来源,2022年营收20.04亿元,占比71.23%。然而,随着公司积极拓展产业线并进行多次收购活动(如2016年收购Trividia Health和PTS等海外公司),血脂检测系统(2022年营收2.14亿元,占比7.59%)和糖化血红蛋白检测系统(2022年营收1.70亿元,占比6.04%)等POCT检测业务的占比显著上升,标志着公司已成功从单一血糖监测服务提供商向慢性病即时检测产品提供商和服务商转型。

公司最主要业务血糖监测系统毛利率保持稳定,2022年为67.05%,高于总体毛利率水平。整体费用率维持稳定,2022年为43%,其中销售费用率占比较高(26.70%),主要用于POCT业务和国际业务的推广。公司持续加大研发投入,2023年前三季度研发投入2.45亿元,占营业收入的8%,研发人员数量也快速增长至836人,占总员工数的17.66%。这为公司新产品和工艺的研发提供了有力支撑,如2023年搭载第三代传感器技术的三诺爱看连续血糖监测仪的上市,成为公司发展的重要里程碑。在资产流动性方面,公司总资产周转率保持稳定,应收账款周转率快速增长,短期偿债能力强。2022年末,公司在手现金及现金等价物达6.52亿元,同时固定资产及长期资产持续投入3.11亿元,主要用于iPOCT产业园项目建设和CGM等新产品的研发,为企业新产品快速放量提供动力。

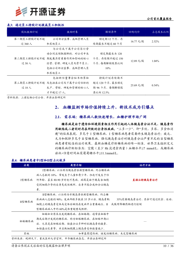
股权激励与员工共享发展成果

三诺生物积极通过股权激励计划与员工及股东共享发展成果,以调动员工积极性。公司已实施三期员工持股计划,激励对象涵盖公司部分监事、高级管理人员、核心经营、管理、研发人员及骨干员工,通过集中竞价或股权回购受让方式获得公司股本,实现了员工利益与公司利益的深度绑定。此外,公司坚持每年根据企业发展效益进行分红与派利,确保股东也能分享公司成长的红利。

2. 血糖监测市场价值持续上升,新技术成为引爆点

糖尿病患者群体庞大,血糖护理市场广阔

糖尿病是一种由遗传和环境因素共同作用引起的全身性疾病,其诊断标准为血糖水平。全球糖尿病患者群体庞大且呈逐年增长态势,根据IDF报告,2021年全球20-79岁糖尿病患者达5.37亿,预计2030年将增至6.43亿,2045年达到7.83亿。中国是糖尿病高发区,2021年糖尿病患者人数高达1.41亿,占全球患病人数的26.26%,居世界前列。不健康的饮食习惯和缺乏体育锻炼正推动中国肥胖和超重人口增加,进一步扩大了糖尿病潜在患者人群。

糖尿病治疗周期漫长且医疗费用高昂。2021年中国糖尿病患者人均年花费仅为1172美元,远低于美国(11779美元),显示出巨大的增长潜力。随着国民对糖尿病重视程度的提高和经济承受能力的增强,糖尿病治疗市场有望持续扩大。中国糖尿病患病人群以Ⅱ型糖尿病为主,预计2030年Ⅱ型糖尿病患者将达1.36亿人,Ⅰ型糖尿病患者达455.6万人。尽管中国糖尿病知晓率和治疗率有所提升(2020年分别为43%和49%),但仍处于较低水平,亟需进一步提升。根据Mordor Intelligence数据,2020年全球糖尿病护理设备市场规模为493.61亿美元,预计2026年将达696.9亿美元,2020-2026年CAGR为5.75%,市场增长空间广阔。在细分市场中,胰岛素笔、注射器和胰岛素泵等管理设备占比最大(35.79%),血糖仪是第二大细分市场(26.49%),连续血糖监测装置占比12.04%。

血糖监测设备不断推陈出新,满足旺盛需求

糖尿病治疗需要全程的指标监测,主要包括血糖、血脂、血压和肝功能等。患者通过实时监测可以准确了解病情,评估治疗效果。市面上常见的血糖监测方式有五种,其中毛细血管血糖监测(BGM)应用最广泛,包括自我血糖监测和医疗机构内的POCT模式。连续血糖监测(CGM)因能反映连续、全面的血糖信息,发现隐匿性高血糖和低血糖,在糖尿病治疗中具有更高的参考意义。

血糖监测设备自20世纪60年代发展至今已有60余年历史,技术不断更新换代。从最初的光化学法进化到电化学法,监测时间从分钟缩短到秒,监测结果更加准确,操作更加简便,采血量更少,大大降低了患者的疼痛感。同时,设备外观也趋向小巧便捷,美观度和舒适度显著提升。

国内传统血糖监测市场竞争激烈,国产品牌零售优势明显

传统血糖监测设备BGM主要包括血糖仪设备、血糖试纸和采血针。2020年全球血糖仪设备市场规模为10.28亿美元,预计2026年达19.71亿美元,CAGR为11.1%;血糖测试试纸市场规模最大,2020年为84.16亿美元,预计2026年增至130.11亿美元,CAGR为7.36%。试纸作为耗材,因其一次性使用和高频率需求,是市场规模较大的主要原因。

中国血糖监测市场已较为成熟,2020年市场规模为12.24亿美元,预计2026年将增长至20.76亿美元,2021-2026年复合增长率为8.9%。市场竞争激烈,玩家众多。2020年,外资品牌(强生、罗氏、雅培)占据中国市场61.2%的份额,国产化率有待提高。然而,国产品牌如三诺生物、鱼跃医疗等发展迅速。

在销售渠道方面,2020年中国BGM市场院内销售与院外零售各占50%,而美国院内销售仅占15%,院外占85%。这表明随着中国患者教育的完善和健康意识的提高,院外零售市场份额有望逐渐增加。在院内市场,国际品牌占据90%的份额,主要因其技术工艺成熟和医生推荐。而国产品牌则凭借高性价比和低价策略(单张试纸价格多在1-2元,远低于国际品牌的2元以上),在零售市场开疆拓土,三诺生物的零售端市占率已接近50%,形成了较强的品牌依赖性。

3. CGM开启血糖监测新战场,国产龙头蓄势待发

连续血糖监测优势显著,全球市场前景广阔

连续血糖监测设备CGM作为最新的血糖监测产品,相较于传统BGM具有显著优势:它通过微创传感器持续监测皮下组织间液中的葡萄糖浓度,可使用7-15天,减轻患者频繁采血的不适感;提供24小时连续动态血糖数据,清晰反映血糖变化趋势,及时发现隐匿性高低血糖;并可与胰岛素泵结合形成人工胰腺,提供一整套糖尿病解决方案。

CGM有望成为血糖监测市场的主流产品。根据灼识咨询数据,2015-2020年CGM占全球血糖监测市场比重从9.5%增至21.4%,预计2030年有望达到49.4%。美国糖尿病协会2023版《糖尿病医学诊疗标准》已将CGM提升至与BGM并列的地位,进一步推动其市场扩大。据Grand View Research报告,2019年全球CGM市场规模为31.10亿美元,预计2027年将增长至126.48亿美元,2019-2027年CAGR为19.17%。中国CGM市场也潜力巨大,2017年市场价值为0.63亿美元,预计2028年将达4.59亿美元,2020-2028年CAGR为12.59%,这主要得益于中国医保政策的完善和CGM的普及。

国内CGM渗透率与国产化率低,市场潜力巨大

相较于欧美市场,国内CGM渗透率仍处于低位。2020年中国I型糖尿病患者中CGM系统渗透率仅为6.9%,远低于美国的25.8%。CGM在I型糖尿病和需要胰岛素强化治疗的II型糖尿病中具有不可替代的作用,因此其渗透率提升空间巨大。国内渗透率低的主要原因在于用户支付费用较高、国内上市产品较少且相对不成熟,以及医保政策覆盖不足。然而,随着国产品牌的纷纷入场,CGM生产成本逐渐降低,价格随之下降,持续使用年费最低可至3800元左右,大大提高了普及率。

同时,国内CGM市场目前被外资品牌垄断,2020年雅培在中国市场占有率接近80%。国产品牌如鱼跃、三诺、微泰、硅基仿生等虽入场较晚,但产品性能已展现出不俗的竞争力。例如,三诺i3的平均绝对相对误差(MARD)值达到8.71%,院端产品H3 MARD值更是达到7.45%,优于雅培最新产品Freestyle Libre3的7.90%。我们测算,中国CGM市场规模预计将从2023年的22.04亿元增长至2030年的100.45亿元,2023-2030年CAGR高达24%。

CGM技术路线革新,传感器与算法为核心

CGM作为三类医疗器械,具有较高的研发和注册门槛,集软硬件于一体,涉及半导体、生物医学、算法等多个学科。其基本原理是生物传感器基于酶的电化学原理测量组织间液的葡萄糖浓度,将体内葡萄糖浓度转化为电信号,再通过算法进行校准,最终转换为测定的葡萄糖浓度。因此,算法迭代和传感器稳定性是CGM精准度的关键。

CGM的算法训练依赖于数据积累,主要功能是降噪和预测。为解决个体差异、干扰物质和时滞影响,校准算法经历了长时间演变,目前主流CGM基本实现免校准。高低血糖预警功能也与算法预测紧密相关,目前主要分为基于生理模型和基于历史数据的预测,两者均有完善空间。

在硬件方面,CGM系统包括传感器、发射器、接收器三大部分,其中传感器是核心。电化学传感器的基本原理是葡萄糖氧化酶(GOx)催化葡萄糖发生氧化还原反应,技术路径围绕电子传递剂进行升级。目前主流厂家多使用第二代技术,选择人工氧化还原剂作为电子传递剂,生产成本较低。三诺生物的CGM则采用了自主研发的第三代技术传感器,不依赖电子传递介质,葡萄糖氧化效率高,增强了产品的抗干扰能力和续航能力,同时降低了生产成本,使其在定价上更具优势。

三诺CGM:渠道品牌铺垫商业化路径,技术路线成就优越性能

三诺生物作为国内传统血糖监测行业的龙头企业,其商业化能力在国内首屈一指。CGM与BGM产品销售渠道趋同,均为“院内+零售”模式,使得三诺在销售推广方面具有巨大优势。公司占据血糖监测零售市场近50%的份额,线上业务覆盖20多家主流电商平台,拥有超过2200万家终端客户。在院端市场,三诺生物产品已覆盖全国3

报告正文
摩熵医药企业版
9大数据库,200+子数据库,一站查询药品研发、临床、上市、销售、投资、政策等数据了解更多
我要试用
1 / 36
试读已结束,如需全文阅读可点击
下载全文
如果您有其他需求,请点击
定制服务咨询
开源证券股份有限公司最新报告
关于摩熵咨询

摩熵咨询是摩熵数科旗下生物医药专业咨询服务品牌,由深耕医药领域多年的专业人士组成,核心成员均来自国际顶级咨询机构和行业标杆企业,涵盖立项、市场、战略、投资等从业背景,依托摩熵数科丰富的外部专家资源及全面的医药全产业链数据库,为客户提供专业咨询服务和定制化解决方案

1W+
医药行业研究报告
200+
真实项目案例
1300+
业内高端专家资源
市场洞察与营销赋能
市场洞察与营销赋能
分析市场现状,洞察行业趋势,依托数据分析和深度研究,辅助商业决策。
立项评估及管线规划
立项评估及管线规划
提供疾病领域品种调研、专家访谈、品种立项、项目交易整套服务。
产业规划及研究服务
产业规划及研究服务
以数据为基础,为组织、园区、企业提供科学的决策依据和趋势线索。
多渠道数据分析及定制服务
多渠道数据分析及定制服务
帮助客户深入了解目标领域和市场情况,发现潜在机会,优化企业决策。
投资决策与交易估值
投资决策与交易估值
依托全球医药全产业链数据库与顶级投行级分析模型,为并购、融资、IPO提供全周期决策支持。
立即定制
洞察市场格局
解锁药品研发情报

定制咨询

400-9696-311 转1