2025中国医药研发创新与营销创新峰会
营收稳健增长,新品有望打开第二增长曲线

营收稳健增长,新品有望打开第二增长曲线

研报

营收稳健增长,新品有望打开第二增长曲线

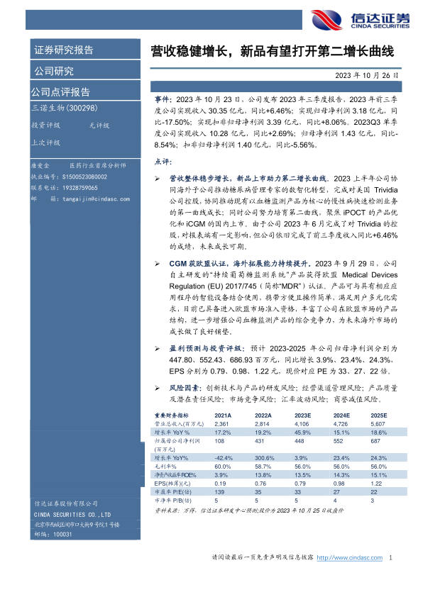
  三诺生物(300298)   事件:2023年10月23日,公司发布2023年三季度报告,2023年前三季度公司实现收入30.35亿元,同比+6.46%;实现归母净利润3.18亿元,同比-17.50%;实现扣非归母净利润3.39亿元,同比+8.06%。2023Q3单季度公司实现收入10.28亿元,同比+2.69%;归母净利润1.43亿元,同比-8.54%;扣非归母净利润1.40亿元,同比-5.56%。   点评:   营收整体稳步增长,新品上市助力第二增长曲线。2023上半年公司协同海外子公司推动糖尿病管理专家的数智化转型,完成对美国Trividia公司控股,协同推动现有以血糖监测产品为核心的慢性病快速检测业务的第一曲线成长;同时公司努力培育第二曲线,聚焦iPOCT的产品优化和iCGM的国内上市。由于公司2023年6月完成了对Trividia的控股,对报表端有一定影响,但公司依旧完成了前三季度收入同比+6.46%的成绩,未来成长可期。   CGM获欧盟认证,海外拓展能力持续提升。2023年9月29日,公司自主研发的“持续葡萄糖监测系统”产品获得欧盟Medical DevicesRegulation(EU)2017/745(简称“MDR”)认证。产品可与具有相应应用程序的智能设备结合使用,携带方便且操作简单,满足用户多元化需求,目前已具备进入欧盟市场准入资格,丰富了公司在欧盟市场的产品结构,进一步增强公司血糖监测产品的综合竞争力,为未来海外市场的成长做了良好铺垫。   盈利预测与投资评级:预计2023-2025年公司归母净利润分别为447.80、552.43、686.93百万元,同比增长3.9%、23.4%、24.3%,EPS分别为0.79、0.98、1.22元,现价对应PE为33、27、22倍。   风险因素:创新技术与产品的研发风险;经营渠道管理风险;产品质量及潜在责任风险;市场竞争风险;汇率波动风险;商誉减值风险。
报告标签:
  • 个股研报
报告专题:
  • 下载次数:

    2545

  • 发布机构:

    信达证券股份有限公司

  • 发布日期:

    2023-10-26

  • 页数:

    4页

下载全文
定制咨询
报告内容
AI精读报告
报告摘要

  三诺生物(300298)

  事件:2023年10月23日,公司发布2023年三季度报告,2023年前三季度公司实现收入30.35亿元,同比+6.46%;实现归母净利润3.18亿元,同比-17.50%;实现扣非归母净利润3.39亿元,同比+8.06%。2023Q3单季度公司实现收入10.28亿元,同比+2.69%;归母净利润1.43亿元,同比-8.54%;扣非归母净利润1.40亿元,同比-5.56%。

  点评:

  营收整体稳步增长,新品上市助力第二增长曲线。2023上半年公司协同海外子公司推动糖尿病管理专家的数智化转型,完成对美国Trividia公司控股,协同推动现有以血糖监测产品为核心的慢性病快速检测业务的第一曲线成长;同时公司努力培育第二曲线,聚焦iPOCT的产品优化和iCGM的国内上市。由于公司2023年6月完成了对Trividia的控股,对报表端有一定影响,但公司依旧完成了前三季度收入同比+6.46%的成绩,未来成长可期。

  CGM获欧盟认证,海外拓展能力持续提升。2023年9月29日,公司自主研发的“持续葡萄糖监测系统”产品获得欧盟Medical DevicesRegulation(EU)2017/745(简称“MDR”)认证。产品可与具有相应应用程序的智能设备结合使用,携带方便且操作简单,满足用户多元化需求,目前已具备进入欧盟市场准入资格,丰富了公司在欧盟市场的产品结构,进一步增强公司血糖监测产品的综合竞争力,为未来海外市场的成长做了良好铺垫。

  盈利预测与投资评级:预计2023-2025年公司归母净利润分别为447.80、552.43、686.93百万元,同比增长3.9%、23.4%、24.3%,EPS分别为0.79、0.98、1.22元,现价对应PE为33、27、22倍。

  风险因素:创新技术与产品的研发风险;经营渠道管理风险;产品质量及潜在责任风险;市场竞争风险;汇率波动风险;商誉减值风险。

# 中心思想
*   **营收稳健增长与未来潜力:** 公司2023年前三季度营收稳步增长,尤其是在完成对Trividia控股后,显示出良好的成长性。同时,公司积极培育第二增长曲线,聚焦iPOCT产品优化和iCGM国内上市,为未来发展奠定基础。
*   **海外市场拓展能力增强:** 公司自主研发的CGM产品获得欧盟MDR认证,增强了其在欧盟市场的综合竞争力,为海外市场成长做好铺垫。

# 主要内容
*   **事件概述:**
    *   公司发布2023年三季度报告,营收稳健增长,但归母净利润同比有所下降。
*   **营收分析与增长动力**
    *   **数智化转型与第一曲线成长:** 公司通过协同海外子公司,推动糖尿病管理专家的数智化转型,并完成对美国Trividia公司的控股,以此推动现有业务的增长。
    *   **第二曲线的培育与未来增长点:** 公司聚焦iPOCT的产品优化和iCGM的国内上市,培育新的增长点,为公司带来新的发展机遇。
*   **海外市场拓展**
    *   **CGM获欧盟认证的意义:** 公司自主研发的CGM产品获得欧盟MDR认证,丰富了公司在欧盟市场的产品结构,增强了市场竞争力。
*   **盈利预测与投资评级:**
    *   报告预计公司未来三年归母净利润将保持增长,但未给出明确的投资评级。
*   **风险因素:**
    *   报告提示了创新技术与产品研发风险、经营渠道管理风险、产品质量及潜在责任风险、市场竞争风险、汇率波动风险以及商誉减值风险。

# 总结
本报告分析了三诺生物2023年三季度报告,指出公司营收稳健增长,并通过数智化转型和海外市场拓展,积极寻求新的增长点。虽然面临一定的风险因素,但公司在慢性病管理和iPOCT、iCGM等新兴领域的布局,有望打开第二增长曲线,实现可持续发展。
报告正文
摩熵医药企业版
9大数据库,200+子数据库,一站查询药品研发、临床、上市、销售、投资、政策等数据了解更多
我要试用
1 / 4
试读已结束,如需全文阅读可点击
下载全文
如果您有其他需求,请点击
定制服务咨询
信达证券股份有限公司最新报告
关于摩熵咨询

摩熵咨询是摩熵数科旗下生物医药专业咨询服务品牌,由深耕医药领域多年的专业人士组成,核心成员均来自国际顶级咨询机构和行业标杆企业,涵盖立项、市场、战略、投资等从业背景,依托摩熵数科丰富的外部专家资源及全面的医药全产业链数据库,为客户提供专业咨询服务和定制化解决方案

1W+
医药行业研究报告
200+
真实项目案例
1300+
业内高端专家资源
市场洞察与营销赋能
市场洞察与营销赋能
分析市场现状,洞察行业趋势,依托数据分析和深度研究,辅助商业决策。
立项评估及管线规划
立项评估及管线规划
提供疾病领域品种调研、专家访谈、品种立项、项目交易整套服务。
产业规划及研究服务
产业规划及研究服务
以数据为基础,为组织、园区、企业提供科学的决策依据和趋势线索。
多渠道数据分析及定制服务
多渠道数据分析及定制服务
帮助客户深入了解目标领域和市场情况,发现潜在机会,优化企业决策。
投资决策与交易估值
投资决策与交易估值
依托全球医药全产业链数据库与顶级投行级分析模型,为并购、融资、IPO提供全周期决策支持。
立即定制
洞察市场格局
解锁药品研发情报

定制咨询

400-9696-311 转1