2025中国医药研发创新与营销创新峰会
平稳收官,蓄势待发

平稳收官,蓄势待发

研报

平稳收官,蓄势待发

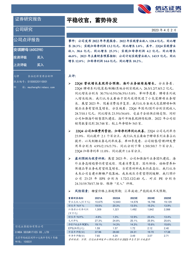
  安琪酵母(600298)   事件: 公司发布 2022 年年度报告, 2022 年实现营业收入 128.4 亿元,同比增长 20.3%;实现归母净利润 13.2 亿元,同比增长 1.0%。 其中, 22Q4 实现营业收入 38.6 亿元,同比增长 25.3%;实现归母净利润 4.2 亿元,同比增长46.0%。 2023 年主要财务预算指标:公司计划实现营业收入 143.9 亿元,同比增长 12.0%; 归母净利润 14.6 亿元,同比增长 10.2%。   点评:   22Q4 营收增长表现符合预期,海外业务继续高增长。 分业务看,22Q4 酵母系列/包装类/制糖/其他分别实现收入 26.5/1.2/7.8/3.2 亿元,同比增长分别为 30.7%/-0.5%/36.5%/-5.8%。单四季度看,酵母系列收入增长较快,我们认为主要由于国内疫情促进了小包装酵母业务增长。展望 2023 年, 随着消费逐步复苏,我们认为 B 端大包装酵母和保健品业务有望恢复增长。分区域看, 22Q4 年国内/国外分别实现收入28.7/10.1 亿元,同比增长 23.5%/34.6%。受益于全球供应链受阻,同时公司加强海外销售团队建设,海外市场表现持续较强。 2022 年公司经销商数量达到 20,748 家,较上年净增加 543 家。   22Q4 公司加强费用管控,归母净利率同比改善。 22Q4 公司毛利率为23.9%,同比提升 2.1 个百分点, 我们认为主要由于酵母系列业务占比提升,以及制糖业务毛利率改善。单四季度看, 公司销售/管理/研发费用率分别为 4.9%/2.1%/3.7%,同比分别下降 1.5/0.5/0.7 个百分点。22Q4 归母净利率 11.0%,同比提升 1.6 百分点。   盈利预测与投资评级: 展望 2023 年, 公司加强海外业务团队建设,海外业务高增趋势仍有望延续。随着消费复苏,国内烘焙、动物营养和保健品等业务也有望恢复增长。当前原材料成本仍在高位, 我们认为未来公司自建水解糖产能落地,成本端压力有望得到缓解。 我们预计公 司 23-25 年 EPS 分 别 为 1.72/2.12/2.40 元 , 对 应 PE 分 别 为24.31/19.70/17.38 倍,维持“买入”评级。   风险因素: 糖蜜价格上涨超预期; 汇率波动; 产能投放不及预期
报告标签:
  • 个股研报
报告专题:
  • 下载次数:

    1905

  • 发布机构:

    信达证券股份有限公司

  • 发布日期:

    2023-04-03

  • 页数:

    5页

下载全文
定制咨询
报告内容
AI精读报告
报告摘要

  安琪酵母(600298)

  事件: 公司发布 2022 年年度报告, 2022 年实现营业收入 128.4 亿元,同比增长 20.3%;实现归母净利润 13.2 亿元,同比增长 1.0%。 其中, 22Q4 实现营业收入 38.6 亿元,同比增长 25.3%;实现归母净利润 4.2 亿元,同比增长46.0%。 2023 年主要财务预算指标:公司计划实现营业收入 143.9 亿元,同比增长 12.0%; 归母净利润 14.6 亿元,同比增长 10.2%。

  点评:

  22Q4 营收增长表现符合预期,海外业务继续高增长。 分业务看,22Q4 酵母系列/包装类/制糖/其他分别实现收入 26.5/1.2/7.8/3.2 亿元,同比增长分别为 30.7%/-0.5%/36.5%/-5.8%。单四季度看,酵母系列收入增长较快,我们认为主要由于国内疫情促进了小包装酵母业务增长。展望 2023 年, 随着消费逐步复苏,我们认为 B 端大包装酵母和保健品业务有望恢复增长。分区域看, 22Q4 年国内/国外分别实现收入28.7/10.1 亿元,同比增长 23.5%/34.6%。受益于全球供应链受阻,同时公司加强海外销售团队建设,海外市场表现持续较强。 2022 年公司经销商数量达到 20,748 家,较上年净增加 543 家。

  22Q4 公司加强费用管控,归母净利率同比改善。 22Q4 公司毛利率为23.9%,同比提升 2.1 个百分点, 我们认为主要由于酵母系列业务占比提升,以及制糖业务毛利率改善。单四季度看, 公司销售/管理/研发费用率分别为 4.9%/2.1%/3.7%,同比分别下降 1.5/0.5/0.7 个百分点。22Q4 归母净利率 11.0%,同比提升 1.6 百分点。

  盈利预测与投资评级: 展望 2023 年, 公司加强海外业务团队建设,海外业务高增趋势仍有望延续。随着消费复苏,国内烘焙、动物营养和保健品等业务也有望恢复增长。当前原材料成本仍在高位, 我们认为未来公司自建水解糖产能落地,成本端压力有望得到缓解。 我们预计公 司 23-25 年 EPS 分 别 为 1.72/2.12/2.40 元 , 对 应 PE 分 别 为24.31/19.70/17.38 倍,维持“买入”评级。

  风险因素: 糖蜜价格上涨超预期; 汇率波动; 产能投放不及预期

# 中心思想
本报告分析了安琪酵母2022年年度报告,并对公司未来发展趋势进行了展望。核心观点如下:

*   **业绩增长与盈利能力分析:** 公司22Q4营收增长符合预期,海外业务保持高增长。通过加强费用管控,归母净利率同比有所改善。
*   **未来增长动力与盈利预测:** 展望2023年,海外业务有望延续高增长态势,国内业务也有望复苏。自建水解糖产能落地后,成本端压力预计将得到缓解。维持“买入”评级。

# 主要内容

## 公司年度报告分析
*   **营收增长分析:** 22Q4酵母系列收入增长较快,主要受益于国内疫情促进小包装酵母业务增长。展望2023年,B端大包装酵母和保健品业务有望恢复增长。
*   **区域市场表现:** 22Q4国外市场受益于全球供应链受阻和公司加强海外销售团队建设,收入同比增长显著。
*   **盈利能力分析:** 22Q4毛利率同比提升,主要由于酵母系列业务占比提升和制糖业务毛利率改善。销售、管理、研发费用率同比下降,归母净利率同比提升。

## 盈利预测与投资评级
*   **盈利预测:** 预计公司2023-2025年EPS分别为1.72/2.12/2.40元,对应PE分别为24.31/19.70/17.38倍。
*   **投资评级:** 维持“买入”评级。

## 风险因素
*   报告提示了糖蜜价格上涨超预期、汇率波动以及产能投放不及预期等风险因素。

# 总结
本报告对安琪酵母2022年业绩进行了回顾,并对公司未来发展前景进行了展望。公司海外业务持续高增长,国内业务有望复苏,盈利能力有望提升。维持“买入”评级,但同时也提示了相关风险因素。
报告正文
摩熵医药企业版
9大数据库,200+子数据库,一站查询药品研发、临床、上市、销售、投资、政策等数据了解更多
我要试用
1 / 5
试读已结束,如需全文阅读可点击
下载全文
如果您有其他需求,请点击
定制服务咨询
信达证券股份有限公司最新报告
关于摩熵咨询

摩熵咨询是摩熵数科旗下生物医药专业咨询服务品牌,由深耕医药领域多年的专业人士组成,核心成员均来自国际顶级咨询机构和行业标杆企业,涵盖立项、市场、战略、投资等从业背景,依托摩熵数科丰富的外部专家资源及全面的医药全产业链数据库,为客户提供专业咨询服务和定制化解决方案

1W+
医药行业研究报告
200+
真实项目案例
1300+
业内高端专家资源
市场洞察与营销赋能
市场洞察与营销赋能
分析市场现状,洞察行业趋势,依托数据分析和深度研究,辅助商业决策。
立项评估及管线规划
立项评估及管线规划
提供疾病领域品种调研、专家访谈、品种立项、项目交易整套服务。
产业规划及研究服务
产业规划及研究服务
以数据为基础,为组织、园区、企业提供科学的决策依据和趋势线索。
多渠道数据分析及定制服务
多渠道数据分析及定制服务
帮助客户深入了解目标领域和市场情况,发现潜在机会,优化企业决策。
投资决策与交易估值
投资决策与交易估值
依托全球医药全产业链数据库与顶级投行级分析模型,为并购、融资、IPO提供全周期决策支持。
立即定制
洞察市场格局
解锁药品研发情报

定制咨询

400-9696-311 转1