2025中国医药研发创新与营销创新峰会
海外延续高增,期待国内复苏

海外延续高增,期待国内复苏

研报

海外延续高增,期待国内复苏

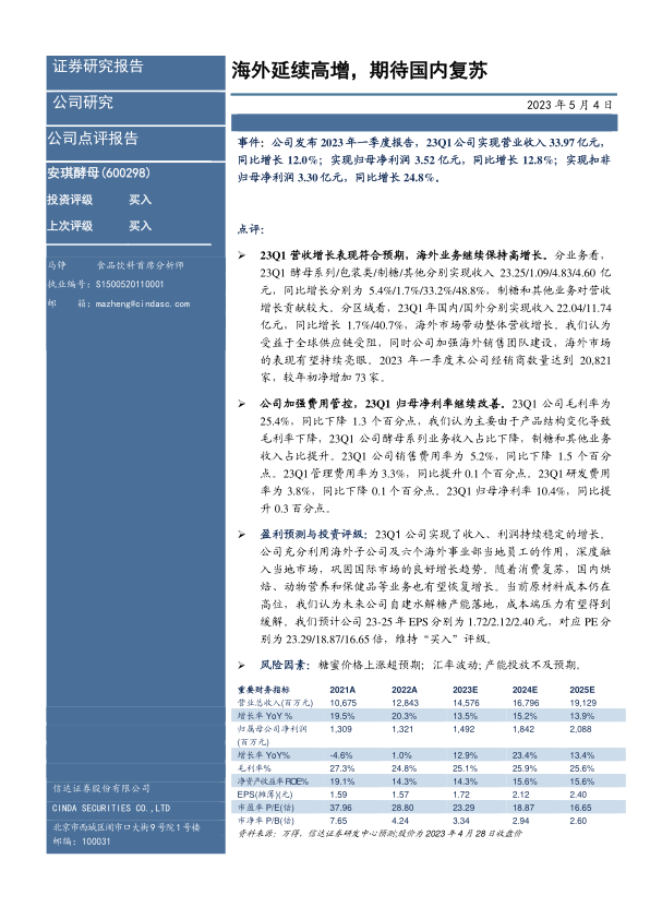
  安琪酵母(600298)   事件:公司发布2023年一季度报告,23Q1公司实现营业收入33.97亿元,同比增长12.0%;实现归母净利润3.52亿元,同比增长12.8%;实现扣非归母净利润3.30亿元,同比增长24.8%。   点评:   23Q1营收增长表现符合预期,海外业务继续保持高增长。分业务看,23Q1酵母系列/包装类/制糖/其他分别实现收入23.25/1.09/4.83/4.60亿元,同比增长分别为5.4%/1.7%/33.2%/48.8%,制糖和其他业务对营收增长贡献较大。分区域看,23Q1年国内/国外分别实现收入22.04/11.74亿元,同比增长1.7%/40.7%,海外市场带动整体营收增长。我们认为受益于全球供应链受阻,同时公司加强海外销售团队建设,海外市场的表现有望持续亮眼。2023年一季度末公司经销商数量达到20,821家,较年初净增加73家。   公司加强费用管控,23Q1归母净利率继续改善。23Q1公司毛利率为25.4%,同比下降1.3个百分点,我们认为主要由于产品结构变化导致毛利率下降,23Q1公司酵母系列业务收入占比下降,制糖和其他业务收入占比提升。23Q1公司销售费用率为5.2%,同比下降1.5个百分点。23Q1管理费用率为3.3%,同比提升0.1个百分点。23Q1研发费用率为3.8%,同比下降0.1个百分点。23Q1归母净利率10.4%,同比提升0.3百分点。   盈利预测与投资评级:23Q1公司实现了收入、利润持续稳定的增长。公司充分利用海外子公司及六个海外事业部当地员工的作用,深度融入当地市场,巩固国际市场的良好增长趋势。随着消费复苏,国内烘焙、动物营养和保健品等业务也有望恢复增长。当前原材料成本仍在高位,我们认为未来公司自建水解糖产能落地,成本端压力有望得到缓解。我们预计公司23-25年EPS分别为1.72/2.12/2.40元,对应PE分别为23.29/18.87/16.65倍,维持“买入”评级。   风险因素:糖蜜价格上涨超预期;汇率波动;产能投放不及预期。
报告标签:
  • 个股研报
报告专题:
  • 下载次数:

    1444

  • 发布机构:

    信达证券股份有限公司

  • 发布日期:

    2023-05-04

  • 页数:

    5页

下载全文
定制咨询
报告内容
AI精读报告
报告摘要

  安琪酵母(600298)

  事件:公司发布2023年一季度报告,23Q1公司实现营业收入33.97亿元,同比增长12.0%;实现归母净利润3.52亿元,同比增长12.8%;实现扣非归母净利润3.30亿元,同比增长24.8%。

  点评:

  23Q1营收增长表现符合预期,海外业务继续保持高增长。分业务看,23Q1酵母系列/包装类/制糖/其他分别实现收入23.25/1.09/4.83/4.60亿元,同比增长分别为5.4%/1.7%/33.2%/48.8%,制糖和其他业务对营收增长贡献较大。分区域看,23Q1年国内/国外分别实现收入22.04/11.74亿元,同比增长1.7%/40.7%,海外市场带动整体营收增长。我们认为受益于全球供应链受阻,同时公司加强海外销售团队建设,海外市场的表现有望持续亮眼。2023年一季度末公司经销商数量达到20,821家,较年初净增加73家。

  公司加强费用管控,23Q1归母净利率继续改善。23Q1公司毛利率为25.4%,同比下降1.3个百分点,我们认为主要由于产品结构变化导致毛利率下降,23Q1公司酵母系列业务收入占比下降,制糖和其他业务收入占比提升。23Q1公司销售费用率为5.2%,同比下降1.5个百分点。23Q1管理费用率为3.3%,同比提升0.1个百分点。23Q1研发费用率为3.8%,同比下降0.1个百分点。23Q1归母净利率10.4%,同比提升0.3百分点。

  盈利预测与投资评级:23Q1公司实现了收入、利润持续稳定的增长。公司充分利用海外子公司及六个海外事业部当地员工的作用,深度融入当地市场,巩固国际市场的良好增长趋势。随着消费复苏,国内烘焙、动物营养和保健品等业务也有望恢复增长。当前原材料成本仍在高位,我们认为未来公司自建水解糖产能落地,成本端压力有望得到缓解。我们预计公司23-25年EPS分别为1.72/2.12/2.40元,对应PE分别为23.29/18.87/16.65倍,维持“买入”评级。

  风险因素:糖蜜价格上涨超预期;汇率波动;产能投放不及预期。

中心思想

海外业务强劲增长驱动业绩,国内市场复苏可期

安琪酵母2023年一季度营收和归母净利润均实现稳健增长,其中海外业务表现尤为亮眼,同比增长40.7%,成为公司业绩增长的主要驱动力。公司通过深化海外市场布局和团队建设,巩固了国际市场的良好增长态势。

费用管控优化,盈利能力持续提升

公司在23Q1加强了费用管控,销售费用率同比下降1.5个百分点,有效抵消了产品结构变化导致的毛利率下降,使得归母净利率同比提升0.3个百分点至10.4%,显示出公司盈利能力的持续改善。

主要内容

23Q1营收增长符合预期,海外业务贡献显著

2023年一季度,安琪酵母实现营业收入33.97亿元,同比增长12.0%;归母净利润3.52亿元,同比增长12.8%;扣非归母净利润3.30亿元,同比增长24.8%。

  • 分业务收入构成及增长:
    • 酵母系列:23.25亿元,同比增长5.4%。
    • 包装类:1.09亿元,同比增长1.7%。
    • 制糖:4.83亿元,同比增长33.2%。
    • 其他业务:4.60亿元,同比增长48.8%。
    • 制糖和其他业务对营收增长贡献较大。
  • 分区域收入构成及增长:
    • 国内市场:22.04亿元,同比增长1.7%。
    • 海外市场:11.74亿元,同比增长40.7%。
    • 海外市场受益于全球供应链受阻及公司加强海外销售团队建设,成为整体营收增长的主要动力。截至2023年一季度末,公司经销商数量达到20,821家,较年初净增加73家。

费用管控成效显著,归母净利率持续改善

23Q1公司毛利率为25.4%,同比下降1.3个百分点,主要系产品结构变化导致,酵母系列业务收入占比下降,制糖和其他业务收入占比提升。

  • 费用率变化:
    • 销售费用率:5.2%,同比下降1.5个百分点。
    • 管理费用率:3.3%,同比提升0.1个百分点。
    • 研发费用率:3.8%,同比下降0.1个百分点。
  • 盈利能力提升:
    • 通过加强费用管控,公司归母净利率达到10.4%,同比提升0.3个百分点,显示出公司在成本压力下仍能保持盈利能力的改善。

盈利预测与投资评级

公司23Q1实现了收入、利润的持续稳定增长。

  • 增长驱动因素:
    • 海外市场:公司充分利用海外子公司及六个海外事业部当地员工的作用,深度融入当地市场,巩固国际市场的良好增长趋势。
    • 国内市场:随着消费复苏,国内烘焙、动物营养和保健品等业务有望恢复增长。
    • 成本端:未来公司自建水解糖产能落地,有望缓解原材料成本高位带来的压力。
  • 盈利预测: 预计公司2023-2025年EPS分别为1.72元、2.12元、2.40元。
  • 投资评级: 对应PE分别为23.29倍、18.87倍、16.65倍,维持“买入”评级。

风险因素

  • 糖蜜价格上涨超预期。
  • 汇率波动。
  • 产能投放不及预期。

总结

安琪酵母在2023年一季度表现出稳健的增长态势,营业收入和归母净利润均实现双位数增长。其中,海外业务以40.7%的增速成为核心增长引擎,得益于公司全球供应链布局和销售团队建设。尽管产品结构变化导致毛利率略有下降,但公司通过有效的费用管控,特别是销售费用率的显著下降,成功提升了归母净利率。展望未来,公司有望继续受益于海外市场的良好势头,并随着国内消费复苏,烘焙、动物营养和保健品等业务也将恢复增长。此外,自建水解糖产能的落地预计将缓解原材料成本压力。基于对公司未来盈利能力的积极预期,维持“买入”评级。

报告正文
摩熵医药企业版
9大数据库,200+子数据库,一站查询药品研发、临床、上市、销售、投资、政策等数据了解更多
我要试用
1 / 5
试读已结束,如需全文阅读可点击
下载全文
如果您有其他需求,请点击
定制服务咨询
信达证券股份有限公司最新报告
关于摩熵咨询

摩熵咨询是摩熵数科旗下生物医药专业咨询服务品牌,由深耕医药领域多年的专业人士组成,核心成员均来自国际顶级咨询机构和行业标杆企业,涵盖立项、市场、战略、投资等从业背景,依托摩熵数科丰富的外部专家资源及全面的医药全产业链数据库,为客户提供专业咨询服务和定制化解决方案

1W+
医药行业研究报告
200+
真实项目案例
1300+
业内高端专家资源
市场洞察与营销赋能
市场洞察与营销赋能
分析市场现状,洞察行业趋势,依托数据分析和深度研究,辅助商业决策。
立项评估及管线规划
立项评估及管线规划
提供疾病领域品种调研、专家访谈、品种立项、项目交易整套服务。
产业规划及研究服务
产业规划及研究服务
以数据为基础,为组织、园区、企业提供科学的决策依据和趋势线索。
多渠道数据分析及定制服务
多渠道数据分析及定制服务
帮助客户深入了解目标领域和市场情况,发现潜在机会,优化企业决策。
投资决策与交易估值
投资决策与交易估值
依托全球医药全产业链数据库与顶级投行级分析模型,为并购、融资、IPO提供全周期决策支持。
立即定制
洞察市场格局
解锁药品研发情报

定制咨询

400-9696-311 转1