2025中国医药研发创新与营销创新峰会
医疗设备行业政策点评暨万东医疗跟踪报告:财政拨款落地开始兑现医疗设备集采逻辑,DR和彩超均有望获益

医疗设备行业政策点评暨万东医疗跟踪报告:财政拨款落地开始兑现医疗设备集采逻辑,DR和彩超均有望获益

研报

医疗设备行业政策点评暨万东医疗跟踪报告:财政拨款落地开始兑现医疗设备集采逻辑,DR和彩超均有望获益

中心思想 政策红利驱动基层医疗设备市场爆发 本报告的核心观点在于,中国医疗设备市场正迎来由国家政策和财政拨款驱动的集中采购与升级换代高峰。随着中央财政23.281亿元补助资金的下达,以及江西省等地方政府试点项目方案的落地,基层医疗卫生机构的临床服务能力提升被明确为重点,其中医疗设备的配置是核心环节。特别是针对全国3.7万家乡镇卫生院和3.5万家社区卫生服务中心的服务能力标准化建设,将显著释放对DR、彩超、全自动生化分析仪等数万台核心医疗设备的新增需求。这些政策的强制性和时间性(要求在2020年底前执行完毕),预示着未来两年内将出现大规模的设备采购潮,为相关医疗设备企业带来巨大的市场机遇。 国产替代加速,万东医疗等龙头企业受益 在政策红利释放的同时,国家层面持续加大对国产医疗设备的扶持力度,并严格限制进口。自2015年起,国务院、发改委、卫健委等部门密集出台政策,鼓励优先采购国产设备,推行大型医用设备阶梯配置,并明确将DR、1.5T及以下MRI等国产产品已成熟的设备列为控制进口类别。各省市也纷纷出台具体细则,大幅缩减进口产品清单,进一步巩固了国产设备在基层市场的竞争优势。在此背景下,万东医疗作为DR领域的领先企业,其核心逻辑——“来自基层医疗机构升级采购有望带动未来两年医疗设备需求集中释放”正在逐步兑现。报告预计万东医疗在2018-2020年将实现收入和净利润的快速增长,充分体现了国产医疗设备龙头企业在政策支持下的发展潜力。 主要内容 财政拨款兑现基层医疗设备集采逻辑 江西省试点项目与中央财政补助资金的详细解读 2019年2月26日,江西省卫健委发布了《2018年度江西省国贫县基层医疗卫生机构临床服务能力提升试点项目实施方案》。该方案明确指出,项目旨在支持24个国家级贫困县的基层医疗卫生机构提升临床服务能力,具体目标是实现每个项目县2所乡镇卫生院的主要医疗检查检验设备数字化。这意味着将优先为48家乡镇卫生院配备DR(数字化X射线摄影系统)、数字化心电图机、全自动生化分析仪和远程医疗接入软硬件设备。在这些设备已配备的前提下,还可选择配备数字化彩色超声诊断仪、全科医生诊疗支持系统、合理用药辅助支持系统以及数字化免疫接种门诊设备等。 在此之前,2019年1月,财政部和卫健委联合发布了《关于下达2018年中央财政医疗服务能力提升(临床服务能力建设)补助资金预算的通知》。该通知明确,中央财政累计下达了23.281亿元的补助资金,专项用于支持国家级贫困县县级公立医院的临床服务能力建设和基层医疗卫生机构的临床服务能力提升。通知要求,每县支持1家县级医院开展临床服务能力建设,主要用于设备配备、适宜技术应用和人才培养;同时,每县支持2家基层医疗卫生机构提升临床服务能力,主要用于设备配备和人员培养。此次补助资金的下达,明确将医疗设备配置作为重点,对整个医疗设备行业构成了重大利好。 受益品种与企业分析及万东医疗业绩展望 根据上述政策分析,报告认为DR将成为最直接且最受益的医疗设备品种,而万东医疗(600055.SH)被视为DR领域的主要受益标的。其次,彩色超声诊断仪(彩超)也将是重要的受益品种,开立医疗、迈瑞医疗以及万东医疗(作为潜在业务)有望从中获益。 万东医疗的核心逻辑之一,即“来自基层医疗机构升级采购有望带动未来两年医疗设备需求集中释放”,正随着财政拨款的逐步落地和各省财政资金的到位而得到兑现。基于此,报告对万东医疗的财务表现进行了预测: 营业收入: 预计2018年、2019年和2020年将分别达到10.70亿元、13.90亿元和17.52亿元,同比增长率分别为21%、30%和26%。 净利润: 预计2018年、2019年和2020年将分别达到1.52亿元、2.15亿元和2.80亿元,同比增长率分别为38.9%、41.7%和30.3%。 市盈率(PE): 预计2018年、2019年和2020年的PE分别为47倍、33倍和25倍。 考虑到公司当前业绩保持较快增长,且管理和销售有望进一步改善,报告维持对万东医疗的“强烈推荐”评级。同时,报告也提示了潜在风险,包括产品销售低于预期和彩超上市进度低于预期。 “优质服务基层行”活动推动设备需求集中释放 新版服务能力标准对设备配置的量化要求 2018年9月21日,国家卫健委联合中医药局发布了《关于开展“优质服务基层行”活动的通知》,并同步公布了《乡镇卫生院服务能力标准》和《社区卫生服务中心服务能力标准》。这些新标准对基层医疗机构的服务能力和设备配置提出了明确要求,旨在力争使乡镇卫生院和社区卫生服务中心的服务能力达到基本标准,部分服务能力较强的机构达到推荐标准,甚至符合相关条件的乡镇卫生院可参加二级医院评审。 新版标准共包含100条,分为88条基本条款和12条推荐条款,采用ABCD四个档次进行记分。对于乡镇卫生院的基本要求是,在88条基本条款中,C档(合格)所占比例必须达到95%,B档(良好)50%以上,A档(优秀)20%以上。这意味着全国至少有95%的乡镇卫生院必须完成达标建设,否则将被认定为不合格。 在设备配置方面,新标准具体要求如下: C档(合格)要求: 参照《医疗机构基本标准(试行)》要求配备相关设备,包括X光机、心电图机、血球计数仪、洗胃机等,并配备必要的中医药服务设备。 B档(良好)要求: 在满足C档要求的基础上,需配备DR、彩超、全自动生化分析仪、血凝仪、十二导联心电图机、空气消毒机、麻醉机、胃镜、呼吸机以及与诊疗科目相匹配的其它设备。 A档(优秀)要求: 在满足B档要求的基础上,需配备CT、急救型救护车、全自动化学发光免疫分析仪等高端设备。 社区卫生服务中心的服务能力标准也提出了类似的分级设备配置要求,例如B档要求配备DR、彩超、全自动生化分析仪、血凝仪、十二导联心电图机、心电监测仪、远程心电监测等。 基层医疗机构设备采购需求与资金保障 当前,我国共有约3.7万家乡镇卫生院和3.5万家社区卫生服务中心。通过对比上述新版标准对医疗设备的配置要求,可以预见,随着达标建设的深入推进,这些基层医疗机构将迎来对DR、彩超、血凝仪、全自动生化分析仪等医疗设备的显著采购需求释放。报告预计,这将带来数万台相关设备的新增需求。 此项政策明确要求在2020年底前执行完毕,因此,上述达标建设对医疗设备的采购需求预计将主要在未来两年内集中释放和体现。对于这些医疗机构达标建设及采购设备的资金需求,预计将主要由地方政府财政来承担。 各省市基层医疗机构建设与升级的具体政策与措施 目前,已有多个省市政府出台了具体的建设规划,部分省份在基层医疗机构建设和升级方面先行一步,提供了资金和政策支持: 广东省: 2017年5月发布“十三五”深化医药卫生体制改革规划,提出加强基层医疗卫生服务能力建设,实施医疗卫生强基创优行动计划和县级以下医疗卫生机构升级达标建设工程。计划将45所中心卫生院升级为县级综合医院。2017-2019年,各级财政再统筹500亿元实施七大类18个项目,以提升医疗服务可及性。 浙江省: 2017年6月发布《关于加快推进省级中心镇卫生院医疗服务能力提升项目建设》的通知,计划通过3年(2016-2019年)的软硬件全面建设,将193家省级中心镇卫生院打造成县域内的医疗技术分中心,使其达到二级乙等综合医院的医疗服务水平。省级财政为此安排了2.1亿元的专项补助资金。 安徽省: 2017年8月发布“十三五”卫生与健康规划,提出到2020年,全省1/3中心卫生院达到或基本达到二级综合医院水平,2/3中心卫生院达到一级甲等医院标准。 广西省: 2018年11月发布《自治区卫生计生委 中医药管理局关于开展“优质服务基层行”活动的通知》,力争使乡镇卫生院和社区卫生服务中心的服务能力达到基本标准,部分达到推荐标准。活动要求在2019年6月15日前全部结束。 甘肃省: 2018年11月发布《关于开展“优质服务基层行”活动的通知》,要求提高检验检查服务能力,合理配置和更新必要的设施设备。达到基本标准以上的基层医疗机构可在床位设置、设备配备等方面获得政策倾斜。所有审核环节必须于2019年5月下旬全部完成。
报告标签:
  • 个股研报
报告专题:
  • 下载次数:

    398

  • 发布机构:

    新时代证券股份有限公司

  • 发布日期:

    2019-03-01

  • 页数:

    8页

下载全文
定制咨询
AI精读报告

中心思想

政策红利驱动基层医疗设备市场爆发

本报告的核心观点在于,中国医疗设备市场正迎来由国家政策和财政拨款驱动的集中采购与升级换代高峰。随着中央财政23.281亿元补助资金的下达,以及江西省等地方政府试点项目方案的落地,基层医疗卫生机构的临床服务能力提升被明确为重点,其中医疗设备的配置是核心环节。特别是针对全国3.7万家乡镇卫生院和3.5万家社区卫生服务中心的服务能力标准化建设,将显著释放对DR、彩超、全自动生化分析仪等数万台核心医疗设备的新增需求。这些政策的强制性和时间性(要求在2020年底前执行完毕),预示着未来两年内将出现大规模的设备采购潮,为相关医疗设备企业带来巨大的市场机遇。

国产替代加速,万东医疗等龙头企业受益

在政策红利释放的同时,国家层面持续加大对国产医疗设备的扶持力度,并严格限制进口。自2015年起,国务院、发改委、卫健委等部门密集出台政策,鼓励优先采购国产设备,推行大型医用设备阶梯配置,并明确将DR、1.5T及以下MRI等国产产品已成熟的设备列为控制进口类别。各省市也纷纷出台具体细则,大幅缩减进口产品清单,进一步巩固了国产设备在基层市场的竞争优势。在此背景下,万东医疗作为DR领域的领先企业,其核心逻辑——“来自基层医疗机构升级采购有望带动未来两年医疗设备需求集中释放”正在逐步兑现。报告预计万东医疗在2018-2020年将实现收入和净利润的快速增长,充分体现了国产医疗设备龙头企业在政策支持下的发展潜力。

主要内容

财政拨款兑现基层医疗设备集采逻辑

江西省试点项目与中央财政补助资金的详细解读

2019年2月26日,江西省卫健委发布了《2018年度江西省国贫县基层医疗卫生机构临床服务能力提升试点项目实施方案》。该方案明确指出,项目旨在支持24个国家级贫困县的基层医疗卫生机构提升临床服务能力,具体目标是实现每个项目县2所乡镇卫生院的主要医疗检查检验设备数字化。这意味着将优先为48家乡镇卫生院配备DR(数字化X射线摄影系统)、数字化心电图机、全自动生化分析仪和远程医疗接入软硬件设备。在这些设备已配备的前提下,还可选择配备数字化彩色超声诊断仪、全科医生诊疗支持系统、合理用药辅助支持系统以及数字化免疫接种门诊设备等。

在此之前,2019年1月,财政部和卫健委联合发布了《关于下达2018年中央财政医疗服务能力提升(临床服务能力建设)补助资金预算的通知》。该通知明确,中央财政累计下达了23.281亿元的补助资金,专项用于支持国家级贫困县县级公立医院的临床服务能力建设和基层医疗卫生机构的临床服务能力提升。通知要求,每县支持1家县级医院开展临床服务能力建设,主要用于设备配备、适宜技术应用和人才培养;同时,每县支持2家基层医疗卫生机构提升临床服务能力,主要用于设备配备和人员培养。此次补助资金的下达,明确将医疗设备配置作为重点,对整个医疗设备行业构成了重大利好。

受益品种与企业分析及万东医疗业绩展望

根据上述政策分析,报告认为DR将成为最直接且最受益的医疗设备品种,而万东医疗(600055.SH)被视为DR领域的主要受益标的。其次,彩色超声诊断仪(彩超)也将是重要的受益品种,开立医疗、迈瑞医疗以及万东医疗(作为潜在业务)有望从中获益。

万东医疗的核心逻辑之一,即“来自基层医疗机构升级采购有望带动未来两年医疗设备需求集中释放”,正随着财政拨款的逐步落地和各省财政资金的到位而得到兑现。基于此,报告对万东医疗的财务表现进行了预测:

  • 营业收入: 预计2018年、2019年和2020年将分别达到10.70亿元、13.90亿元和17.52亿元,同比增长率分别为21%、30%和26%。
  • 净利润: 预计2018年、2019年和2020年将分别达到1.52亿元、2.15亿元和2.80亿元,同比增长率分别为38.9%、41.7%和30.3%。
  • 市盈率(PE): 预计2018年、2019年和2020年的PE分别为47倍、33倍和25倍。

考虑到公司当前业绩保持较快增长,且管理和销售有望进一步改善,报告维持对万东医疗的“强烈推荐”评级。同时,报告也提示了潜在风险,包括产品销售低于预期和彩超上市进度低于预期。

“优质服务基层行”活动推动设备需求集中释放

新版服务能力标准对设备配置的量化要求

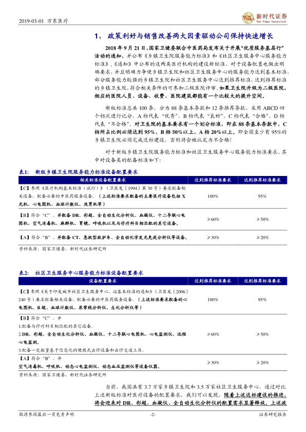
2018年9月21日,国家卫健委联合中医药局发布了《关于开展“优质服务基层行”活动的通知》,并同步公布了《乡镇卫生院服务能力标准》和《社区卫生服务中心服务能力标准》。这些新标准对基层医疗机构的服务能力和设备配置提出了明确要求,旨在力争使乡镇卫生院和社区卫生服务中心的服务能力达到基本标准,部分服务能力较强的机构达到推荐标准,甚至符合相关条件的乡镇卫生院可参加二级医院评审。

新版标准共包含100条,分为88条基本条款和12条推荐条款,采用ABCD四个档次进行记分。对于乡镇卫生院的基本要求是,在88条基本条款中,C档(合格)所占比例必须达到95%,B档(良好)50%以上,A档(优秀)20%以上。这意味着全国至少有95%的乡镇卫生院必须完成达标建设,否则将被认定为不合格。

在设备配置方面,新标准具体要求如下:

  • C档(合格)要求: 参照《医疗机构基本标准(试行)》要求配备相关设备,包括X光机、心电图机、血球计数仪、洗胃机等,并配备必要的中医药服务设备。
  • B档(良好)要求: 在满足C档要求的基础上,需配备DR、彩超、全自动生化分析仪、血凝仪、十二导联心电图机、空气消毒机、麻醉机、胃镜、呼吸机以及与诊疗科目相匹配的其它设备。
  • A档(优秀)要求: 在满足B档要求的基础上,需配备CT、急救型救护车、全自动化学发光免疫分析仪等高端设备。

社区卫生服务中心的服务能力标准也提出了类似的分级设备配置要求,例如B档要求配备DR、彩超、全自动生化分析仪、血凝仪、十二导联心电图机、心电监测仪、远程心电监测等。

基层医疗机构设备采购需求与资金保障

当前,我国共有约3.7万家乡镇卫生院和3.5万家社区卫生服务中心。通过对比上述新版标准对医疗设备的配置要求,可以预见,随着达标建设的深入推进,这些基层医疗机构将迎来对DR、彩超、血凝仪、全自动生化分析仪等医疗设备的显著采购需求释放。报告预计,这将带来数万台相关设备的新增需求。

此项政策明确要求在2020年底前执行完毕,因此,上述达标建设对医疗设备的采购需求预计将主要在未来两年内集中释放和体现。对于这些医疗机构达标建设及采购设备的资金需求,预计将主要由地方政府财政来承担。

各省市基层医疗机构建设与升级的具体政策与措施

目前,已有多个省市政府出台了具体的建设规划,部分省份在基层医疗机构建设和升级方面先行一步,提供了资金和政策支持:

  • 广东省: 2017年5月发布“十三五”深化医药卫生体制改革规划,提出加强基层医疗卫生服务能力建设,实施医疗卫生强基创优行动计划和县级以下医疗卫生机构升级达标建设工程。计划将45所中心卫生院升级为县级综合医院。2017-2019年,各级财政再统筹500亿元实施七大类18个项目,以提升医疗服务可及性。
  • 浙江省: 2017年6月发布《关于加快推进省级中心镇卫生院医疗服务能力提升项目建设》的通知,计划通过3年(2016-2019年)的软硬件全面建设,将193家省级中心镇卫生院打造成县域内的医疗技术分中心,使其达到二级乙等综合医院的医疗服务水平。省级财政为此安排了2.1亿元的专项补助资金。
  • 安徽省: 2017年8月发布“十三五”卫生与健康规划,提出到2020年,全省1/3中心卫生院达到或基本达到二级综合医院水平,2/3中心卫生院达到一级甲等医院标准。
  • 广西省: 2018年11月发布《自治区卫生计生委 中医药管理局关于开展“优质服务基层行”活动的通知》,力争使乡镇卫生院和社区卫生服务中心的服务能力达到基本标准,部分达到推荐标准。活动要求在2019年6月15日前全部结束。
  • 甘肃省: 2018年11月发布《关于开展“优质服务基层行”活动的通知》,要求提高检验检查服务能力,合理配置和更新必要的设施设备。达到基本标准以上的基层医疗机构可在床位设置、设备配备等方面获得政策倾斜。所有审核环节必须于2019年5月下旬全部完成。

报告正文
摩熵医药企业版
9大数据库,200+子数据库,一站查询药品研发、临床、上市、销售、投资、政策等数据了解更多
我要试用
1 / 8
试读已结束,如需全文阅读可点击
下载全文
如果您有其他需求,请点击
定制服务咨询
新时代证券股份有限公司最新报告
关于摩熵咨询

摩熵咨询是摩熵数科旗下生物医药专业咨询服务品牌,由深耕医药领域多年的专业人士组成,核心成员均来自国际顶级咨询机构和行业标杆企业,涵盖立项、市场、战略、投资等从业背景,依托摩熵数科丰富的外部专家资源及全面的医药全产业链数据库,为客户提供专业咨询服务和定制化解决方案

1W+
医药行业研究报告
200+
真实项目案例
1300+
业内高端专家资源
市场洞察与营销赋能
市场洞察与营销赋能
分析市场现状,洞察行业趋势,依托数据分析和深度研究,辅助商业决策。
立项评估及管线规划
立项评估及管线规划
提供疾病领域品种调研、专家访谈、品种立项、项目交易整套服务。
产业规划及研究服务
产业规划及研究服务
以数据为基础,为组织、园区、企业提供科学的决策依据和趋势线索。
多渠道数据分析及定制服务
多渠道数据分析及定制服务
帮助客户深入了解目标领域和市场情况,发现潜在机会,优化企业决策。
投资决策与交易估值
投资决策与交易估值
依托全球医药全产业链数据库与顶级投行级分析模型,为并购、融资、IPO提供全周期决策支持。
立即定制
洞察市场格局
解锁药品研发情报

定制咨询

400-9696-311 转1