

-
{{ listItem.name }}快速筛选药品,用摩熵药筛微信扫一扫-立即使用
三季度业绩稳健增长,BD项目提升业绩潜能
下载次数:
756 次
发布机构:
信达证券股份有限公司
发布日期:
2022-10-24
页数:
5页
济川药业(600566)
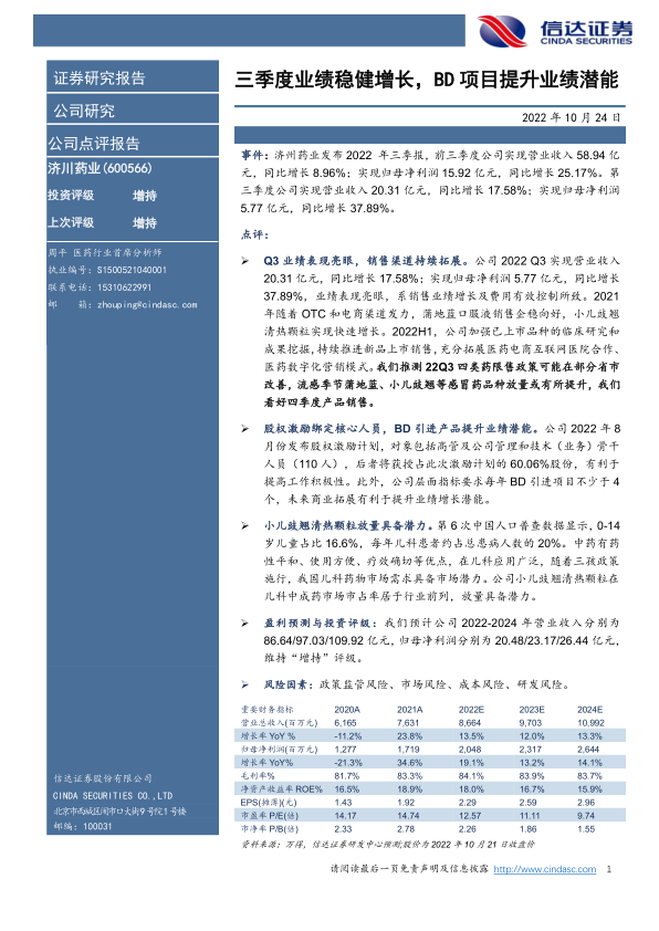
事件:济州药业发布2022年三季报,前三季度公司实现营业收入58.94亿元,同比增长8.96%;实现归母净利润15.92亿元,同比增长25.17%。第三季度公司实现营业收入20.31亿元,同比增长17.58%;实现归母净利润5.77亿元,同比增长37.89%。
点评:
Q3业绩表现亮眼,销售渠道持续拓展。公司2022Q3实现营业收入20.31亿元,同比增长17.58%;实现归母净利润5.77亿元,同比增长37.89%,业绩表现亮眼,系销售业绩增长及费用有效控制所致。2021年随着OTC和电商渠道发力,蒲地蓝口服液销售企稳向好,小儿豉翘清热颗粒实现快速增长。2022H1,公司加强已上市品种的临床研究和成果挖掘,持续推进新品上市销售,充分拓展医药电商互联网医院合作、医药数字化营销模式。我们推测22Q3四类药限售政策可能在部分省市改善,流感季节蒲地蓝、小儿豉翘等感冒药品种放量或有所提升,我们看好四季度产品销售。
股权激励绑定核心人员,BD引进产品提升业绩潜能。公司2022年8月份发布股权激励计划,对象包括高管及公司管理和技术(业务)骨干人员(110人),后者将获授占此次激励计划的60.06%股份,有利于提高工作积极性。此外,公司层面指标要求每年BD引进项目不少于4个,未来商业拓展有利于提升业绩增长潜能。
小儿豉翘清热颗粒放量具备潜力。第6次中国人口普查数据显示,0-14岁儿童占比16.6%,每年儿科患者约占总患病人数的20%。中药有药性平和、使用方便、疗效确切等优点,在儿科应用广泛,随着三孩政策施行,我国儿科药物市场需求具备市场潜力。公司小儿豉翘清热颗粒在儿科中成药市场市占率居于行业前列,放量具备潜力。
盈利预测与投资评级:我们预计公司2022-2024年营业收入分别为86.64/97.03/109.92亿元,归母净利润分别为20.48/23.17/26.44亿元,维持“增持”评级。
风险因素:政策监管风险、市场风险、成本风险、研发风险。
外周快速放量,海外市场表现亮眼
血糖主业稳健增长,海外本地化布局加速
海外产能爬坡驱动收入增长提速,盈利能力季度环比改善
手套业务量价齐升,盈利能力不断提升
摩熵咨询是摩熵数科旗下生物医药专业咨询服务品牌,由深耕医药领域多年的专业人士组成,核心成员均来自国际顶级咨询机构和行业标杆企业,涵盖立项、市场、战略、投资等从业背景,依托摩熵数科丰富的外部专家资源及全面的医药全产业链数据库,为客户提供专业咨询服务和定制化解决方案
对不起!您还未登录!请登陆后查看!
您今日剩余【10】次下载额度,确定继续吗?
请填写你的需求,我们将尽快与您取得联系
{{nameTip}}
{{companyTip}}
{{telTip}}
{{sms_codeTip}}
{{emailTip}}
{{descriptionTip}}
*请放心填写您的个人信息,该信息仅用于“摩熵咨询报告”的发送