2025中国医药研发创新与营销创新峰会
深度报告:生长激素集采影响基本消化,长效水针和曲妥珠单抗添增长亮点

深度报告:生长激素集采影响基本消化,长效水针和曲妥珠单抗添增长亮点

研报

深度报告:生长激素集采影响基本消化,长效水针和曲妥珠单抗添增长亮点

  安科生物(300009)   较好消化生长激素集采影响,长效水针正准备报产。2023H1公司实现营收12.87亿元(同比+19.11%),归母净利润3.96亿元(同比+15.07%),其中,公司母公司主营业务实现营收9.18亿元(同比+29.76%),生长激素产品收入同比增长31.62%。基因重组人生长激素国内市场具备增长潜力,渗透率提升空间较大。从剂型来看,粉针市场竞争激烈,2022年以来多省份进行生长激素集采,安科生物积极应标,2023H1粉剂营收仍保持增长,通过放量销售,抵消了单位价格的下降。原来受经济条件限制的患者受益较大,集采扩大了生长激素产品的销售和影响力,实现以价带量。我们认为,长效水针具备更佳的疗效和便利性,金赛药业长效水针短期为独家产品,上市以来收入增速亮眼,目前尚未纳入集采,而安科生物有相似长效水针正准备报产,管线另有一款长效水针研发储备,我们看好公司长效水针获批后的市场潜力,有望贡献增量。   安科短效干扰素产品市占率靠前,干扰素纳入集采或有助于放量。2023年7月,江西省首次组建省际联盟拟对14个干扰素品种进行集采。其中重组人干扰素α2b涉及的多个剂型均在此次的拟集采名单中。截至10月初,本次集采仍处于医疗机构报量阶段,对公司干扰素业务营收存在一定影响,我们认为集采或有助于提高其市场渗透率。目前公司新研发的人干扰素α2b喷雾剂用于治疗由病毒感染引起的儿童疱疹性咽峡炎正在推进Ⅱ期临床试验受试者筛选入组工作。我们认为公司干扰素业务目前市占率靠前,若集采中标取得不错的采购量,产品销量可能增长较快。   曲妥珠单抗或有望2024年贡献收入,销售增长潜力较好。由于复宏汉霖等中国曲妥珠单抗生物类似药的上市,低价压力导致原研罗氏赫赛汀产品在国内的挂网价下调。据PDB统计,2021年赫赛汀在中国销售额为17.6亿元,而汉曲优是8.68亿元,国产药物表现亮眼。曲妥珠单抗是复宏汉霖的主力营收产品,上市以来展现了良好的业绩增长潜力。目前安科生物的曲妥珠单抗正在按药审中心发补要求补充相关资料,补充研究工作进展顺利,我们预计2023Q4或有望上市。公司从2022年年初开始,陆续招聘了有曲妥珠等肿瘤药物相关销售经验的专业团队,目前此团队正在进行学术推广和医院开发的相关工作。我们认为,安科生物该产品有望成为中国第四个获批上市的曲妥珠单抗生物类似药,市场潜力值得期待。   盈利预测与投资评级:我们预计公司2023-2025年营业收入分别为27.79/35.93/46.18亿元,归母净利润分别为8.61/11.34/14.83亿元,EPS分别为0.51/0.68/0.89元,PE分别为19.3/14.7/11.2X。我们选取长春高新、凯因科技和万泰生物作为可比公司,2023年行业可比公司平均PE估值为20.38倍。我们认为,安科生物生长激素长效水针和曲妥珠单抗若成功商业化,有望贡献业绩增量。首次覆盖,我们给予“买入”评级。   股价催化剂:产品获批上市、取得较好研发进展、集采中标且降幅温和。   风险因素:新药研发不达预期的风险、行业政策变化及集采导致药品降价的风险、业务整合及规模扩大带来的集团化管理风险、募投项目收益不达预期的风险。
报告标签:
  • 个股研报
报告专题:
  • 下载次数:

    273

  • 发布机构:

    信达证券股份有限公司

  • 发布日期:

    2023-10-20

  • 页数:

    26页

下载全文
定制咨询
报告内容
AI精读报告
报告摘要

  安科生物(300009)

  较好消化生长激素集采影响,长效水针正准备报产。2023H1公司实现营收12.87亿元(同比+19.11%),归母净利润3.96亿元(同比+15.07%),其中,公司母公司主营业务实现营收9.18亿元(同比+29.76%),生长激素产品收入同比增长31.62%。基因重组人生长激素国内市场具备增长潜力,渗透率提升空间较大。从剂型来看,粉针市场竞争激烈,2022年以来多省份进行生长激素集采,安科生物积极应标,2023H1粉剂营收仍保持增长,通过放量销售,抵消了单位价格的下降。原来受经济条件限制的患者受益较大,集采扩大了生长激素产品的销售和影响力,实现以价带量。我们认为,长效水针具备更佳的疗效和便利性,金赛药业长效水针短期为独家产品,上市以来收入增速亮眼,目前尚未纳入集采,而安科生物有相似长效水针正准备报产,管线另有一款长效水针研发储备,我们看好公司长效水针获批后的市场潜力,有望贡献增量。

  安科短效干扰素产品市占率靠前,干扰素纳入集采或有助于放量。2023年7月,江西省首次组建省际联盟拟对14个干扰素品种进行集采。其中重组人干扰素α2b涉及的多个剂型均在此次的拟集采名单中。截至10月初,本次集采仍处于医疗机构报量阶段,对公司干扰素业务营收存在一定影响,我们认为集采或有助于提高其市场渗透率。目前公司新研发的人干扰素α2b喷雾剂用于治疗由病毒感染引起的儿童疱疹性咽峡炎正在推进Ⅱ期临床试验受试者筛选入组工作。我们认为公司干扰素业务目前市占率靠前,若集采中标取得不错的采购量,产品销量可能增长较快。

  曲妥珠单抗或有望2024年贡献收入,销售增长潜力较好。由于复宏汉霖等中国曲妥珠单抗生物类似药的上市,低价压力导致原研罗氏赫赛汀产品在国内的挂网价下调。据PDB统计,2021年赫赛汀在中国销售额为17.6亿元,而汉曲优是8.68亿元,国产药物表现亮眼。曲妥珠单抗是复宏汉霖的主力营收产品,上市以来展现了良好的业绩增长潜力。目前安科生物的曲妥珠单抗正在按药审中心发补要求补充相关资料,补充研究工作进展顺利,我们预计2023Q4或有望上市。公司从2022年年初开始,陆续招聘了有曲妥珠等肿瘤药物相关销售经验的专业团队,目前此团队正在进行学术推广和医院开发的相关工作。我们认为,安科生物该产品有望成为中国第四个获批上市的曲妥珠单抗生物类似药,市场潜力值得期待。

  盈利预测与投资评级:我们预计公司2023-2025年营业收入分别为27.79/35.93/46.18亿元,归母净利润分别为8.61/11.34/14.83亿元,EPS分别为0.51/0.68/0.89元,PE分别为19.3/14.7/11.2X。我们选取长春高新、凯因科技和万泰生物作为可比公司,2023年行业可比公司平均PE估值为20.38倍。我们认为,安科生物生长激素长效水针和曲妥珠单抗若成功商业化,有望贡献业绩增量。首次覆盖,我们给予“买入”评级。

  股价催化剂:产品获批上市、取得较好研发进展、集采中标且降幅温和。

  风险因素:新药研发不达预期的风险、行业政策变化及集采导致药品降价的风险、业务整合及规模扩大带来的集团化管理风险、募投项目收益不达预期的风险。

中心思想

核心增长动力与市场机遇

安科生物已基本消化生长激素集采带来的影响,并通过“以价带量”策略实现了粉针剂营收增长和短效水针剂的快速放量。公司未来的核心增长动力将主要来源于其在研的长效生长激素水针剂(聚乙二醇化重组人生长激素注射液)的获批上市,以及即将商业化的曲妥珠单抗生物类似药。这两个产品有望显著贡献业绩增量,抓住国内生长激素市场渗透率提升和生物类似药国产替代的巨大市场机遇。

财务稳健与未来展望

公司财务状况良好,2023年上半年营收和归母净利润均实现稳健增长,其中生长激素产品收入同比增长31.62%。研发投入持续增加,多项创新产品管线进展顺利。基于对生物制品业务(特别是长效生长激素和曲妥珠单抗)的乐观预期,以及其他业务的稳健发展,信达证券预计公司2023-2025年营业收入和归母净利润将持续增长,并首次给予“买入”评级,认为公司具备持续稳健发展的能力和良好的投资价值。

主要内容

公司核心业务与财务表现

安科生物成立于2000年,是一家以生物医药产业为主的国家级高新技术企业。公司母公司专注于基因工程药物和生物检测试剂的研发、生产和销售,在生物制品领域处于行业前列。子公司则在中成药、化学合成药物、法医DNA检测、多肽原料药等细分领域具有较强竞争力。

主要产品与研发管线:

  • 重组人生长激素(rhGH): 主营产品“安苏萌”在国内获批适应症多,市场占有率逐年提升。聚乙二醇化重组人生长激素注射液(长效水针)正处于报产前准备阶段,重组人生长激素-Fc融合蛋白注射液已完成I期临床试验,正筹备II期。
  • 干扰素: 作为国产人干扰素α2b的龙头企业之一,主营产品“安达芬”剂型多样,市场知名度高。新研发的人干扰素α2b喷雾剂用于治疗儿童疱疹性咽峡炎,正在推进Ⅱ期临床试验。
  • 单抗: 注射用重组人HER2单克隆抗体(曲妥珠单抗)申报生产工作正在推进中,预计2023年第四季度有望获批。重组抗VEGF人源化单克隆抗体已完成Ⅲ期临床试验,正准备生产注册申请。
  • 其他业务: 子公司余良卿公司(中成药)是“百年老字号”,积极推进营销改革和产品升级;中德美联(法医DNA检测)正逐步切入医疗健康领域;苏豪逸明(多肽原料药)是国内规模较大、批件较多的多肽原料药企业;安科恒益(化药)在一致性评价和MAH项目上进展顺利。

财务状况分析: 公司营业收入和归母净利润自2019年以来整体呈波动增长趋势。2019-2022年,营业收入从17.13亿元增长至23.31亿元,归母净利润从1.24亿元增长至7.03亿元。

  • 2023年上半年业绩: 实现营收12.87亿元(同比+19.11%),归母净利润3.96亿元(同比+15.07%)。其中,母公司主营业务营收9.18亿元(同比+29.76%),生长激素产品销售收入同比增长31.62%。母公司净利润3.80亿元(同比+9.91%),利润增速低于收入增速主要系研发投入增加和去年同期股权激励计划基数较高。
  • 收入结构: 2019-2022年,生物制品类收入占比显著提高,2022年占医疗工业收入约70%。中成药类收入占比有所下降。
  • 毛利率: 生物制品业务毛利率稳定在87%左右,中成药业务略有下滑,整体毛利率保持稳定。
  • 费用率: 2019-2023年上半年,公司整体费用率呈下降趋势,销售费用率降幅较大。2023年上半年研发费用同比增长67.65%。
  • 资产负债率: 2023年上半年为19.37%,负债压力较轻。 综合来看,公司财务质量良好,具备持续稳健发展的能力。

生长激素市场:集采影响与长效产品机遇

国内重组人生长激素(rhGH)市场具有巨大的增长潜力,但目前矮小症患者的治疗渗透率较低。据沙利文统计,2020年全国rhGH销售总额约59亿元,预计到2030年中国PGHD市场规模将增长至358亿元,2018-2030年复合年增长率(CAGR)为19.8%。其中,长效rhGH因其安全性和便利性,预计将获得更快速的发展。

市场竞争格局与集采影响:

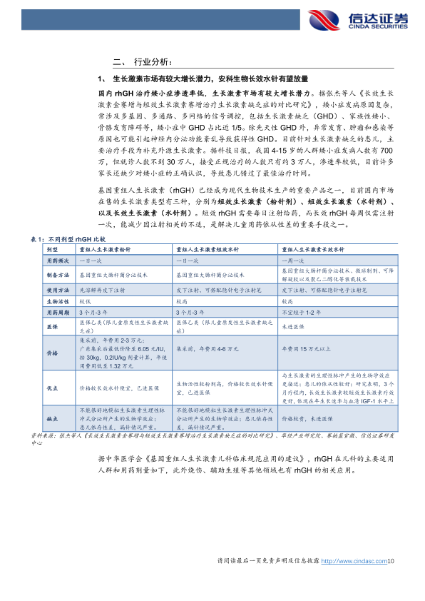
  • 剂型分布: 市场主要有粉针剂、短效水针剂和长效水针剂。短效rhGH需每日注射,长效rhGH每周仅需注射一次,依从性更佳。
  • 竞争态势: 粉针市场竞争激烈(7家企业获批),短效水针市场由金赛药业、安科生物和诺和诺德三家主导。长效水针目前由金赛药业的“金赛增”独家占据市场。
  • 集采影响: 2022年以来,广东、河北、福建、浙江等多省份进行了生长激素集采,主要涉及粉针剂和短效水针剂。集采导致产品价格下降,但通过“以价带量”策略,扩大了产品销售和市场影响力,提升了渗透率。金赛药业和安科生物积极应标,2023年上半年粉剂营收仍保持增长,短效水针收入增长更快。
  • 安科生物表现: 公司生长激素水针销售增幅较大,2021-2023年第一季度,短效水针在公司生长激素系列产品中的销售收入占比从约10%持续提升至超过30%,主要得益于产品不含防腐剂的特色和持续提升的患者用药体验。

长效水针的未来潜力: 金赛药业的长效水针“金赛增”目前为独家产品,上市以来收入增速亮眼,尚未纳入集采。安科生物的聚乙二醇化长效水针正准备报产,管线中另有一款重组人生长激素-Fc融合蛋白注射液在研发储备。公司看好长效水针获批后的市场潜力,有望成为新的业绩增长点。

干扰素与曲妥珠单抗:新兴增长点与市场策略

干扰素市场与集采: 干扰素具有广谱抗病毒、抗肿瘤和免疫功能。2020年我国短效干扰素和长效干扰素市场规模分别为22.31亿元和9.99亿元。在2022年样本医院市场,短效重组人干扰素α1b和α2b注射剂占据主导,安科生物的“安达芬”α2b是市场份额较高的产品之一。 2023年7月,江西省首次组建省际联盟拟对14个干扰素品种进行集采,其中重组人干扰素α2b的多个剂型均在列。虽然集采可能对营收产生短期影响,但若安科生物中标并取得不错的采购量,有望提高市场渗透率,实现销量快速增长。公司新研发的人干扰素α2b喷雾剂用于治疗儿童疱疹性咽峡炎,正在推进Ⅱ期临床试验。

曲妥珠单抗市场与商业化前景: 曲妥珠单抗是一种针对HER2的重组人源化单克隆抗体,主要用于HER2过表达的早期乳腺癌、转移性乳腺癌和转移性胃癌,并已纳入《国家医保目录》及《国家基本药物目录》。

  • 市场竞争: 原研药罗氏“赫赛汀”的销售额因中国曲妥珠单抗生物类似药的上市而下滑。复宏汉霖的“汉曲优”作为国内首款获批上市的国产曲妥珠单抗生物类似药,自2020年8月上市以来表现亮眼,2021年销售收入8.68亿元,2022年达16.94亿元,2023年上半年实现12.39亿元,是复宏汉霖的主力营收产品,占比约50%。
  • 安科生物产品进展: 安科生物的曲妥珠单抗正在按药审中心发补要求补充资料,预计2023年第四季度有望获批上市。公司已从2022年初开始招聘肿瘤药物销售专业团队进行学术推广和医院开发。该产品有望成为中国第四个获批上市的曲妥珠单抗生物类似药,市场潜力值得期待。

业绩预测与投资展望

生物制品业务业绩测算: 信达证券对安科生物的生物制品业务进行了详细测算:

  • 生长激素: 预计2023-2025年短效粉针业务收入增速分别为6%/7%/7%。长效水针有望在2024年放量,预计整体水针业务收入增速分别为90%/70%/60%。
  • 干扰素: 预计2023-2025年该业务收入增速分别为20%/5%/10%。
  • 曲妥珠单抗: 预计2023-2025年贡献收入分别为0/2/4亿元,毛利率分别为0%/60%/70%。
  • 其他生物制品: 预计2023-2025年收入增速均为20%。 综合以上,预计安科生物2023-2025年生物制品业务营收分别为19.19/26.17/35.10亿元,同比增速分别为23.35%/36.34%/34.15%,毛利率维持在85.00%。

整体盈利预测与估值: 基于对各业务板块的预测,信达证券预计公司2023-2025年营业收入分别为27.79/35.93/46.18亿元,归母净利润分别为8.61/11.34/14.83亿元,EPS分别为0.51/0.68/0.89元,对应PE分别为19.3/14.7/11.2X。 选取长春高新、凯因科技和万泰生物作为可比公司,2023年行业可比公司平均PE估值为20.38倍。安科生物的估值具有吸引力。

投资评级与风险因素: 信达证券首次覆盖安科生物,给予“买入”评级。股价催化剂包括产品获批上市、研发进展顺利、集采中标且降幅温和。 风险因素:

  1. 新药研发不达预期的风险(高投入、长周期、高风险)。
  2. 行业政策变化及集采导致药品降价的风险。
  3. 业务整合及规模扩大带来的集团化管理风险。
  4. 募投项目收益不达预期的风险。

总结

安科生物在成功应对生长激素集采影响后,正迎来新的增长机遇。公司在2023年上半年实现了营收和净利润的稳健增长,主要得益于生长激素产品的强劲表现,特别是短效水针剂的快速放量。展望未来,公司在研的长效生长激素水针剂和即将上市的曲妥珠单抗生物类似药,有望成为驱动业绩增长的核心引擎,抓住国内生长激素市场渗透率提升和生物类似药国产替代的巨大市场空间。此外,公司在干扰素等其他生物制品领域也具备领先地位,并积极布局创新研发。基于对公司核心产品管线和市场潜力的分析,信达证券预计安科生物未来三年将保持强劲的业绩增长,并首次给予“买入”评级。投资者需关注新药研发、政策变化及市场竞争等潜在风险。

报告正文
摩熵医药企业版
9大数据库,200+子数据库,一站查询药品研发、临床、上市、销售、投资、政策等数据了解更多
我要试用
1 / 26
试读已结束,如需全文阅读可点击
下载全文
如果您有其他需求,请点击
定制服务咨询
信达证券股份有限公司最新报告
关于摩熵咨询

摩熵咨询是摩熵数科旗下生物医药专业咨询服务品牌,由深耕医药领域多年的专业人士组成,核心成员均来自国际顶级咨询机构和行业标杆企业,涵盖立项、市场、战略、投资等从业背景,依托摩熵数科丰富的外部专家资源及全面的医药全产业链数据库,为客户提供专业咨询服务和定制化解决方案

1W+
医药行业研究报告
200+
真实项目案例
1300+
业内高端专家资源
市场洞察与营销赋能
市场洞察与营销赋能
分析市场现状,洞察行业趋势,依托数据分析和深度研究,辅助商业决策。
立项评估及管线规划
立项评估及管线规划
提供疾病领域品种调研、专家访谈、品种立项、项目交易整套服务。
产业规划及研究服务
产业规划及研究服务
以数据为基础,为组织、园区、企业提供科学的决策依据和趋势线索。
多渠道数据分析及定制服务
多渠道数据分析及定制服务
帮助客户深入了解目标领域和市场情况,发现潜在机会,优化企业决策。
投资决策与交易估值
投资决策与交易估值
依托全球医药全产业链数据库与顶级投行级分析模型,为并购、融资、IPO提供全周期决策支持。
立即定制
洞察市场格局
解锁药品研发情报

定制咨询

400-9696-311 转1