2025中国医药研发创新与营销创新峰会
23年业绩预告点评:医美业务延续高增,期待盈利贡献能力继续加强

23年业绩预告点评:医美业务延续高增,期待盈利贡献能力继续加强

研报

23年业绩预告点评:医美业务延续高增,期待盈利贡献能力继续加强

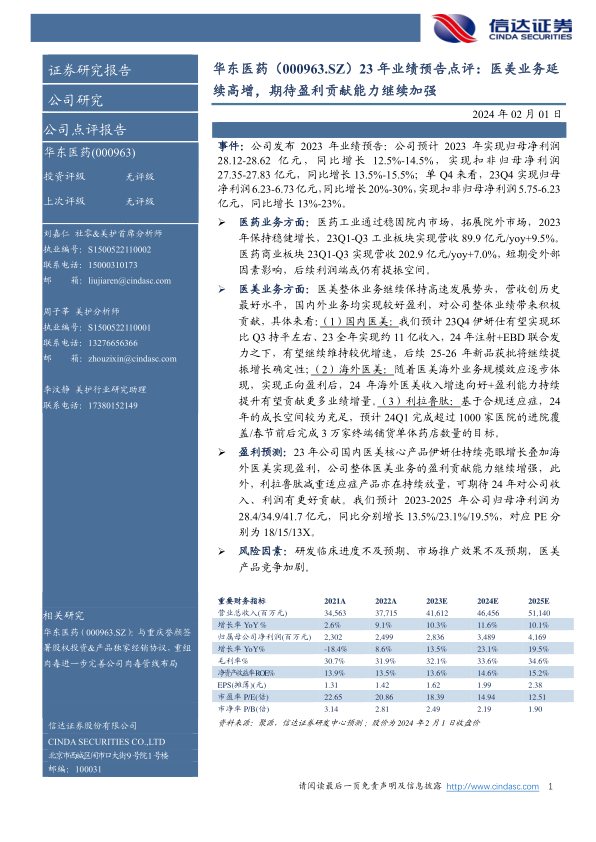
  华东医药(000963)   事件: 公司发布 2023 年业绩预告:公司预计 2023 年实现归母净利润28.12-28.62 亿元,同比增长 12.5%-14.5%,实现扣非归母净利润27.35-27.83 亿元,同比增长 13.5%-15.5%;单 Q4 来看, 23Q4 实现归母净利润6.23-6.73亿元,同比增长20%-30%,实现扣非归母净利润5.75-6.23亿元,同比增长 13%-23%。   医药业务方面: 医药工业通过稳固院内市场,拓展院外市场, 2023年保持稳健增长, 23Q1-Q3 工业板块实现营收 89.9 亿元/yoy+9.5%。医药商业板块 23Q1-Q3 实现营收 202.9 亿元/yoy+7.0%,短期受外部因素影响, 后续利润端或仍有提振空间。    医美业务方面: 医美整体业务继续保持高速发展势头,营收创历史最好水平,国内外业务均实现较好盈利,对公司整体业绩带来积极贡献,具体来看:( 1)国内医美: 我们预计 23Q4 伊妍仕有望实现环比 Q3 持平左右、 23 全年实现约 11 亿收入, 24 年注射+EBD 联合发力之下, 有望继续维持较优增速,后续 25-26 年新品获批将继续提振增长确定性; ( 2)海外医美: 随着医美海外业务规模效应逐步体现,实现正向盈利后, 24 年海外医美收入增速向好+盈利能力持续提升有望贡献更多业绩增量。 ( 3)利拉鲁肽: 基于合规适应症, 24年的成长空间较为充足,预计 24Q1 完成超过 1000 家医院的进院覆盖/春节前后完成 3 万家终端铺货单体药店数量的目标。    盈利预测: 23 年公司国内医美核心产品伊妍仕持续亮眼增长叠加海外医美实现盈利,公司整体医美业务的盈利贡献能力继续增强,此外,利拉鲁肽减重适应症产品亦在持续放量,可期待 24 年对公司收入、利润有更好贡献。我们预计 2023-2025 年公司归母净利润为28.4/34.9/41.7 亿元,同比分别增长 13.5%/23.1%/19.5%,对应 PE 分别为 18/15/13X。    风险因素: 研发临床进度不及预期、市场推广效果不及预期,医美产品竞争加剧
报告标签:
  • 个股研报
报告专题:
  • 下载次数:

    143

  • 发布机构:

    信达证券股份有限公司

  • 发布日期:

    2024-02-01

  • 页数:

    4页

下载全文
定制咨询
报告内容
AI精读报告
报告摘要

  华东医药(000963)

  事件: 公司发布 2023 年业绩预告:公司预计 2023 年实现归母净利润28.12-28.62 亿元,同比增长 12.5%-14.5%,实现扣非归母净利润27.35-27.83 亿元,同比增长 13.5%-15.5%;单 Q4 来看, 23Q4 实现归母净利润6.23-6.73亿元,同比增长20%-30%,实现扣非归母净利润5.75-6.23亿元,同比增长 13%-23%。

  医药业务方面: 医药工业通过稳固院内市场,拓展院外市场, 2023年保持稳健增长, 23Q1-Q3 工业板块实现营收 89.9 亿元/yoy+9.5%。医药商业板块 23Q1-Q3 实现营收 202.9 亿元/yoy+7.0%,短期受外部因素影响, 后续利润端或仍有提振空间。

   医美业务方面: 医美整体业务继续保持高速发展势头,营收创历史最好水平,国内外业务均实现较好盈利,对公司整体业绩带来积极贡献,具体来看:( 1)国内医美: 我们预计 23Q4 伊妍仕有望实现环比 Q3 持平左右、 23 全年实现约 11 亿收入, 24 年注射+EBD 联合发力之下, 有望继续维持较优增速,后续 25-26 年新品获批将继续提振增长确定性; ( 2)海外医美: 随着医美海外业务规模效应逐步体现,实现正向盈利后, 24 年海外医美收入增速向好+盈利能力持续提升有望贡献更多业绩增量。 ( 3)利拉鲁肽: 基于合规适应症, 24年的成长空间较为充足,预计 24Q1 完成超过 1000 家医院的进院覆盖/春节前后完成 3 万家终端铺货单体药店数量的目标。

   盈利预测: 23 年公司国内医美核心产品伊妍仕持续亮眼增长叠加海外医美实现盈利,公司整体医美业务的盈利贡献能力继续增强,此外,利拉鲁肽减重适应症产品亦在持续放量,可期待 24 年对公司收入、利润有更好贡献。我们预计 2023-2025 年公司归母净利润为28.4/34.9/41.7 亿元,同比分别增长 13.5%/23.1%/19.5%,对应 PE 分别为 18/15/13X。

   风险因素: 研发临床进度不及预期、市场推广效果不及预期,医美产品竞争加剧

# 中心思想

本报告对华东医药(000963.SZ)2023年业绩预告进行了点评,核心观点如下:

*   **医美业务持续高增长,盈利贡献增强:** 华东医药医美业务保持高速发展,国内外业务均实现较好盈利,对公司整体业绩带来积极贡献。特别是国内医美核心产品伊妍仕持续亮眼增长,海外医美实现盈利,进一步增强了公司整体医美业务的盈利能力。
*   **医药业务稳健增长,利拉鲁肽放量可期:** 医药工业通过稳固院内市场,拓展院外市场,保持稳健增长。利拉鲁肽减重适应症产品持续放量,预计2024年将对公司收入、利润有更好贡献。
*   **盈利预测及投资评级:** 预计公司2023-2025年归母净利润分别为28.4/34.9/41.7亿元,同比分别增长13.5%/23.1%/19.5%,对应PE分别为18/15/13X。维持“无评级”投资评级。

# 主要内容

## 2023年业绩预告分析

公司发布2023年业绩预告,预计实现归母净利润28.12-28.62亿元,同比增长12.5%-14.5%;实现扣非归母净利润27.35-27.83亿元,同比增长13.5%-15.5%。单Q4来看,23Q4实现归母净利润6.23-6.73亿元,同比增长20%-30%,实现扣非归母净利润5.75-6.23亿元,同比增长13%-23%。

## 医药业务:稳健增长,院外市场拓展

医药工业通过稳固院内市场,拓展院外市场,2023年保持稳健增长,23Q1-Q3工业板块实现营收89.9亿元,同比增长9.5%。医药商业板块23Q1-Q3实现营收202.9亿元,同比增长7.0%,短期受外部因素影响,后续利润端或仍有提振空间。

## 医美业务:高速发展,国内外业务盈利提升

医美整体业务继续保持高速发展势头,营收创历史最好水平,国内外业务均实现较好盈利,对公司整体业绩带来积极贡献。

*   **国内医美:** 预计23Q4伊妍仕有望实现环比Q3持平左右、23全年实现约11亿收入,24年注射+EBD联合发力之下,有望继续维持较优增速,后续25-26年新品获批将继续提振增长确定性。
*   **海外医美:** 随着医美海外业务规模效应逐步体现,实现正向盈利后,24年海外医美收入增速向好+盈利能力持续提升有望贡献更多业绩增量。
*   **利拉鲁肽:** 基于合规适应症,24年的成长空间较为充足,预计24Q1完成超过1000家医院的进院覆盖/春节前后完成3万家终端铺货单体药店数量的目标。

## 盈利预测

23年公司国内医美核心产品伊妍仕持续亮眼增长叠加海外医美实现盈利,公司整体医美业务的盈利贡献能力继续增强,此外,利拉鲁肽减重适应症产品亦在持续放量,可期待24年对公司收入、利润有更好贡献。预计 2023-2025 年公司归母净利润为 28.4/34.9/41.7亿元,同比分别增长13.5%/23.1%/19.5%,对应PE分别为18/15/13X。

## 风险因素

研发临床进度不及预期、市场推广效果不及预期,医美产品竞争加剧。

# 总结

本报告分析了华东医药2023年业绩预告,认为公司医美业务持续高增长,盈利贡献增强,医药业务稳健增长,利拉鲁肽放量可期。预计公司未来几年业绩将保持增长态势。但同时也提示了研发临床进度、市场推广效果以及医美产品竞争等风险因素。
报告正文
摩熵医药企业版
9大数据库,200+子数据库,一站查询药品研发、临床、上市、销售、投资、政策等数据了解更多
我要试用
1 / 4
试读已结束,如需全文阅读可点击
下载全文
如果您有其他需求,请点击
定制服务咨询
信达证券股份有限公司最新报告
关于摩熵咨询

摩熵咨询是摩熵数科旗下生物医药专业咨询服务品牌,由深耕医药领域多年的专业人士组成,核心成员均来自国际顶级咨询机构和行业标杆企业,涵盖立项、市场、战略、投资等从业背景,依托摩熵数科丰富的外部专家资源及全面的医药全产业链数据库,为客户提供专业咨询服务和定制化解决方案

1W+
医药行业研究报告
200+
真实项目案例
1300+
业内高端专家资源
市场洞察与营销赋能
市场洞察与营销赋能
分析市场现状,洞察行业趋势,依托数据分析和深度研究,辅助商业决策。
立项评估及管线规划
立项评估及管线规划
提供疾病领域品种调研、专家访谈、品种立项、项目交易整套服务。
产业规划及研究服务
产业规划及研究服务
以数据为基础,为组织、园区、企业提供科学的决策依据和趋势线索。
多渠道数据分析及定制服务
多渠道数据分析及定制服务
帮助客户深入了解目标领域和市场情况,发现潜在机会,优化企业决策。
投资决策与交易估值
投资决策与交易估值
依托全球医药全产业链数据库与顶级投行级分析模型,为并购、融资、IPO提供全周期决策支持。
立即定制
洞察市场格局
解锁药品研发情报

定制咨询

400-9696-311 转1