2025中国医药研发创新与营销创新峰会
影像探测器龙头,多项核心能力助力公司高速成长

影像探测器龙头,多项核心能力助力公司高速成长

研报

影像探测器龙头,多项核心能力助力公司高速成长

  奕瑞科技(688301)   1)国内数字化 X 线探测器龙头,业绩快速增长,经营指标出色奕瑞科技创立于 2011 年,是国内数字化 X 线探测器龙头,其产品覆盖包括医疗、齿科、放疗、兽用和工业等多个领域,是全球为数不多同时掌握非晶硅、氧化物 、柔性基底、CMOS 技术路线的探测器公司,并可提供硬件、软件及完整的影像链综合解决方案。 2015-2019营收 CAGR 为 26.5%、净利润 CAGR 为 50%。 2020H1,公司营业收入3.85 亿元,同比增长 91.7%;归母净利润为 1.10 亿元,同比大增330.3%;公司近 5 年毛利率稳定在 50%左右,净利率从 8.9%稳步提升至 17.5%。ROE 保持在 20%左右。2020Q3 公司净利润 1.56 亿,同增 353.39%。   2)探测器是关键零部件,市场空间广阔   公司产品探测器可用于探索人体及其他生命体或物体的内部构造并成像,是生产数字化 X 射线影像系统的核心零部件,占成本比重在20-50%不等,主要应用于医疗、工业、宠物、安防等领域。其中医疗领域的应用占比达到 76%。 2018 年, X 射线探测器市场规模为 20亿美元, 2018-2024 复合年增长率为 5.9%,预计到 2024 年市场规模将达到 28 亿美元。   3)护城河深远,未来看市占率提升和新产品放量   公司的核心竞争力体现在接近国际先进水平的技术、出色的成本控制能力、以及来自核心客户的背书,目前公司全球市占率已经达到12%。奕瑞科技的多项核心技术已经达到或超越全球领先水平;自主培养了多条本土供应链,有效控制成本;医疗设备三巨头中的飞利浦和西门子,国内 DR 占有率前 5 位中的万东、联影、普爱、蓝韵均为公司客户。未来随着和下游客户合作进一步加深,公司市占率预计进一步提升。除普放领域外,公司在齿科、工业、CT 等多领域都有充分布局,未来几年有望持续放量。   4)盈利预测与投资建议   我们估计 2020-2022 年奕瑞科技总营收分别为 9.5 亿、 12.5 亿、 17.8亿,YOY 为 73.84%、31.79%、42.47%;归母净利润分别为 2.2 亿、3.1 亿、 4.2 亿, YOY 为 125.28%、 40.88%、 35.67%,对应 PE 59X、 42X、31X。 考虑到奕瑞科技自身实力和所处赛道成长能力, 给予奕瑞科技2021 年 50 倍 PE,对应股价为 210.5 元,首次覆盖,给予“买入”评级。   5)风险提示:产品价格持续降低;原材料供应受限;技术路线重大变革;共同控制风险、贸易摩擦风险等
报告标签:
  • 个股研报
报告专题:
  • 下载次数:

    133

  • 发布机构:

    天风证券股份有限公司

  • 发布日期:

    2020-11-02

  • 页数:

    32页

下载全文
定制咨询
报告内容
AI精读报告
报告摘要

  奕瑞科技(688301)

  1)国内数字化 X 线探测器龙头,业绩快速增长,经营指标出色奕瑞科技创立于 2011 年,是国内数字化 X 线探测器龙头,其产品覆盖包括医疗、齿科、放疗、兽用和工业等多个领域,是全球为数不多同时掌握非晶硅、氧化物 、柔性基底、CMOS 技术路线的探测器公司,并可提供硬件、软件及完整的影像链综合解决方案。 2015-2019营收 CAGR 为 26.5%、净利润 CAGR 为 50%。 2020H1,公司营业收入3.85 亿元,同比增长 91.7%;归母净利润为 1.10 亿元,同比大增330.3%;公司近 5 年毛利率稳定在 50%左右,净利率从 8.9%稳步提升至 17.5%。ROE 保持在 20%左右。2020Q3 公司净利润 1.56 亿,同增 353.39%。

  2)探测器是关键零部件,市场空间广阔

  公司产品探测器可用于探索人体及其他生命体或物体的内部构造并成像,是生产数字化 X 射线影像系统的核心零部件,占成本比重在20-50%不等,主要应用于医疗、工业、宠物、安防等领域。其中医疗领域的应用占比达到 76%。 2018 年, X 射线探测器市场规模为 20亿美元, 2018-2024 复合年增长率为 5.9%,预计到 2024 年市场规模将达到 28 亿美元。

  3)护城河深远,未来看市占率提升和新产品放量

  公司的核心竞争力体现在接近国际先进水平的技术、出色的成本控制能力、以及来自核心客户的背书,目前公司全球市占率已经达到12%。奕瑞科技的多项核心技术已经达到或超越全球领先水平;自主培养了多条本土供应链,有效控制成本;医疗设备三巨头中的飞利浦和西门子,国内 DR 占有率前 5 位中的万东、联影、普爱、蓝韵均为公司客户。未来随着和下游客户合作进一步加深,公司市占率预计进一步提升。除普放领域外,公司在齿科、工业、CT 等多领域都有充分布局,未来几年有望持续放量。

  4)盈利预测与投资建议

  我们估计 2020-2022 年奕瑞科技总营收分别为 9.5 亿、 12.5 亿、 17.8亿,YOY 为 73.84%、31.79%、42.47%;归母净利润分别为 2.2 亿、3.1 亿、 4.2 亿, YOY 为 125.28%、 40.88%、 35.67%,对应 PE 59X、 42X、31X。 考虑到奕瑞科技自身实力和所处赛道成长能力, 给予奕瑞科技2021 年 50 倍 PE,对应股价为 210.5 元,首次覆盖,给予“买入”评级。

  5)风险提示:产品价格持续降低;原材料供应受限;技术路线重大变革;共同控制风险、贸易摩擦风险等

中心思想

数字化X线探测器龙头地位稳固,业绩持续高速增长

奕瑞科技作为国内数字化X线探测器行业的领军企业,凭借其在非晶硅、氧化物、柔性基底、CMOS等多种技术路线上的全面掌握,以及提供软硬件一体化解决方案的能力,在全球市场中确立了稀缺性和领先地位。公司展现出强劲的盈利能力和增长潜力,2015-2019年营业收入复合增长率达26.5%,归母净利润复合增长率高达50%。尤其在2020年上半年,公司营业收入同比增长91.7%,归母净利润同比大增330.3%,2020年第三季度净利润更是同比增长353.39%,经营指标表现出色。

多重核心竞争力构建深厚护城河,广阔市场空间驱动未来成长

公司通过持续的技术创新、卓越的成本控制能力以及与国内外优质客户建立的深厚合作关系,构建了坚实的竞争壁垒。其产品性能已达到或超越国际先进水平,全球市场占有率已提升至12%。X线探测器市场空间广阔,在医疗、工业、安防、兽用等多个领域需求旺盛,预计到2024年市场规模将达到28亿美元。公司通过IPO募资进一步巩固了在医疗领域的龙头地位,并积极拓展工业和齿科等新兴市场,为未来持续高速成长奠定了坚实基础。

主要内容

奕瑞科技:数字化X线探测器领域的领导者与高速成长典范

国内数字化X线探测器龙头,技术壁垒守护公司稀缺性

  • 奕瑞科技创立于2011年,是国内数字化X线探测器行业的龙头企业,产品广泛应用于医疗、齿科、放疗、兽用和工业等多个领域。公司是全球少数几家能够同时掌握非晶硅、氧化物、柔性基底、CMOS等多种技术路线的探测器公司,并能提供硬件、软件及完整的影像链综合解决方案。
  • 公司于2020年9月18日成功登陆科创板,成为A股市场首家也是目前唯一一家X线探测器相关上市企业,凸显其在国内市场的稀缺性。
  • 公司股权结构稳定,由顾铁、曹红光、邱承彬、杨伟振四位创始人共同实际控制,IPO后合计持有公司40.83%的表决权,确保了公司经营决策的稳定性。
  • 核心管理团队兼具丰富的企业管理经验和深厚的技术研发背景,例如董事长兼总经理顾铁博士曾参与美国第二代TFT-LCD生产线组建,领导世界首台胸腔数字X光机研发;邱承彬理学硕士是光电子成像及微电子领域的专家,曾领导研制国内首片数字X光图像传感器。

成本领先战略卓有成效,公司业绩高速成长

  • 公司业绩持续快速增长。2019年,公司实现营业收入5.46亿元,同比增长24.37%;归母净利润0.96亿元,同比增长57.38%。扣非后归母净利润为0.85亿元,同比增长85.81%。
  • 进入2020年,公司业绩增速进一步加快。2020年上半年,营业收入达3.85亿元,同比增长91.67%;归母净利润1.10亿元,同比大增330.28%;扣非后归母净利润1.02亿元,同比增长392.80%。净利率达到28.64%,较2019年大幅提升11.19个百分点。2020年第三季度,公司净利润达到1.56亿元,同比增长353.39%。
  • 从长期来看,2015-2019年公司营收年复合增长率为26.53%,归母净利润年复合增长率为49.93%。
  • 公司产品销售主要集中在医疗领域,2017-2019年医疗营收占比分别为97.97%、97.03%和94.69%。工业安防领域营收占比虽小,但增速非常高,2018年和2019年增速分别为78.11%和123.40%。

以价换量,市占率稳步提升

  • 随着国内厂家成功研发数字化X线探测器并实现进口替代,行业竞争加剧,产品价格在全球范围内持续下降。2017-2019年,公司数字化X线探测器产品均价呈下降趋势,分别为5.88万元/台、5.37万元/台和4.59万元/台。
  • 公司主动采取“以价换量”的市场策略,积极参与全球竞争,快速抢占市场份额。2017-2019年,奕瑞科技在全球医疗领域市场占有率持续提升,分别为8.09%、9.86%及12.91%。
  • 尽管产品均价下降,但由于公司出色的成本控制能力,毛利率基本保持稳定,2017-2020H1毛利率分别为50.72%、45.99%、49.27%、51.58%。2020年第三季度毛利率同比上升2.90个百分点,维持在50%左右。净利率在2020年第三季度因疫情刺激移动DR设备需求和期间费用占比降低而大幅提升。

IPO募资巩固医疗龙头地位,加码工业和齿科

  • 奕瑞科技计划通过IPO募资新增2.8万台平板探测器、10万台线阵探测器及6万台口内牙科探测器产能。
  • 截至2019年,公司数字化X线探测器产能为12500台,主要用于医疗领域。此次新增产能将进一步扩大公司在医疗领域的市场份额,巩固其龙头地位。
  • 线阵探测器和齿科探测器产能的大幅增长,预示着公司将积极拓展工业安防、食品安全检测、齿科等非医疗领域市场。项目建设期为48个月,公司拟分4批逐步安排购置设备并投产,均匀释放产能。

X线探测器市场广阔,应用领域多元化发展

X射线探测器的基本工作原理和发展历史

  • X线探测器是X影像设备的核心组成部分,通过将X射线转换为电荷并最终数字化为医学图像。X射线成像设备的发展历程可大致分为模拟图像阶段、间接数字化阶段和直接数字化阶段。
  • 目前,平板DR(数字化X线平板探测器)影像系统因其高量子效率、优异图像质量和快速成像等优点,正逐步取代CR设备和CCD-DR设备,成为X射线影像设备的主流技术方案。

X射线探测器的分类

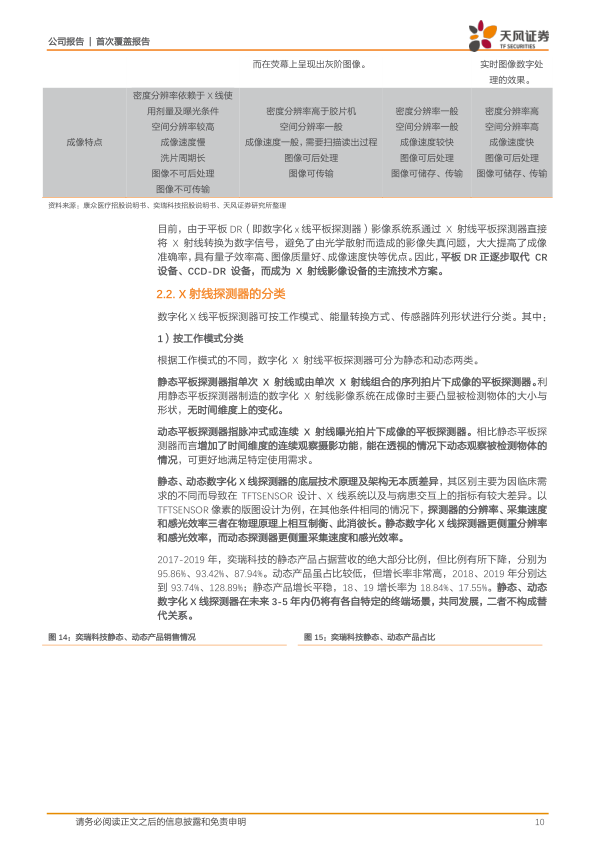
  • 按工作模式分类: 数字化X射线平板探测器可分为静态和动态两类。静态探测器主要用于单次或序列拍片成像,侧重分辨率和感光效率;动态探测器则增加时间维度的连续观察摄影功能,侧重采集速度和感光效率。
    • 2017-2019年,奕瑞科技静态产品营收占比从95.86%下降至87.94%,但仍占绝大部分。动态产品增长率非常高,2018年和2019年分别达到93.74%和128.89%。
  • 按能量转换方式分类: 可分为直接转换和间接转换两类。目前,间接转换是主流,采用TFT/PD或CMOS作为传感器,碘化铯或硫氧化钆作为闪烁体。
    • 奕瑞科技是全球少数几家同时掌握非晶硅、IGZO(金属氧化物)、CMOS和柔性基板四大传感器技术并具备量产能力的公司。2019年,公司在医疗领域主要产品仍以非晶硅技术为主,但IGZO和CMOS技术产品已有出货。
  • 按传感器阵列形状分类: 可分为平板探测器和线阵探测器。平板探测器是数字化X线摄影系统的核心部件,主要应用于医学诊断、工业无损检测和安防检查。线阵探测器主要应用于安防检查、工业检测、食品检测等非医疗领域。

X射线探测器的应用领域和对应市场需求

  • 数字化X射线平板探测器广泛应用于医疗及非医疗领域。根据Yole统计,2018年全球数字化X射线影像系统在医疗领域的应用占比达到76%。
  • 医疗领域:
    • 医疗影像设备是中国医疗器械细分领域中最大的组成部分,占比16%。X探测器处于医疗影像产业链中游核心组件的关键位置。
    • 全球医用数字化X线探测器市场规模预计从2018年的12.9亿美元增长到2024年的16.7亿美元,复合年增长率为4.40%。其中,动态探测器市场规模预计从4.5亿美元增至6.3亿美元(CAGR 5.77%),静态探测器市场规模预计从8.4亿美元增至10.4亿美元(CAGR 3.98%)。
    • 到2024年,非晶硅、CMOS、IGZO在医疗领域市场规模预计分别为9.83、4.27、1.82亿美元。其中,IGZO和CMOS技术产品增长显著,2020-2024年CAGR分别为53.25%和11.53%。
    • 2023年全球医疗和宠物平板探测器出货量将接近12万台,中国出货量接近3万台。中国市场2017-2023年出货量复合增长率为11.02%,高于全球的8.73%。
    • 中国市场以静态和无线平板探测器为主。2017-2023年,静态平板探测器出货量CAGR为9.92%,动态为16.81%。无线平板探测器出货量CAGR为12.36%,有线为8.02%。
  • 非医疗领域:
    • 工业无损检测: 2018年全球工业数字化X线探测器市场规模约为1.9亿美元,预计2024年将达到3.1亿美元,复合年增长率为8.50%。新能源汽车动力电池检测和半导体后端封装检测是新的增长点。
    • 安防检查: 2018年全球平板探测器应用于安防检查领域的市场规模约为2.6亿美元,预计2024年将达到4.7亿美元,复合年增长率为10.37%。国家对基建的持续投入和“一带一路”建设将推动社会安检需求持续增长。
    • 兽用宠物: 2018年全球平板探测器应用于宠物医疗领域的市场规模约为0.4亿美元,预计2024年将达到0.84亿美元,复合年增长率为13.16%。中国宠物医疗市场未饱和,人口结构变化和消费升级将驱动需求增长。
  • 结论: 2018年X射线探测器总市场规模为20亿美元,预计到2024年将达到28亿美元,复合年增长率为5.77%。

奕瑞科技核心竞争力与未来成长空间分析

技术领先,产品布局广泛

  • X线探测器涉及多学科,产品门槛较高。奕瑞科技通过持续加大研发投入,保障了卓越的研发及创新能力。
    • 自2015年以来,公司研发投入连年增加,2019年研发费用接近9000万元,占当年营收的16.11%。2019年末研发人员数量为157人,占总人数比例为34.06%。
    • 公司拥有184项专利,其中发明专利71项。核心技术涵盖传感器设计和制程技术、闪烁材料及封装工艺技术、读出芯片及低噪声电子技术、X光智能探测及获取技术和探测器物理研究和医学图像算法技术,均已达到或接近全球先进水平。
    • 公司主要产品性能优越,普放有线和无线系列产品的像素尺寸、帧率、量子探测率(DQE)、调制传递函数(MTF)及重量等关键指标均优于公开渠道获取的竞品信息。
    • 公司产品种类齐全,涵盖医疗(普放有线/无线、乳腺、放疗、齿科)和工业安防两大类,是全球
报告正文
摩熵医药企业版
9大数据库,200+子数据库,一站查询药品研发、临床、上市、销售、投资、政策等数据了解更多
我要试用
1 / 32
试读已结束,如需全文阅读可点击
下载全文
如果您有其他需求,请点击
定制服务咨询
天风证券股份有限公司最新报告
关于摩熵咨询

摩熵咨询是摩熵数科旗下生物医药专业咨询服务品牌,由深耕医药领域多年的专业人士组成,核心成员均来自国际顶级咨询机构和行业标杆企业,涵盖立项、市场、战略、投资等从业背景,依托摩熵数科丰富的外部专家资源及全面的医药全产业链数据库,为客户提供专业咨询服务和定制化解决方案

1W+
医药行业研究报告
200+
真实项目案例
1300+
业内高端专家资源
市场洞察与营销赋能
市场洞察与营销赋能
分析市场现状,洞察行业趋势,依托数据分析和深度研究,辅助商业决策。
立项评估及管线规划
立项评估及管线规划
提供疾病领域品种调研、专家访谈、品种立项、项目交易整套服务。
产业规划及研究服务
产业规划及研究服务
以数据为基础,为组织、园区、企业提供科学的决策依据和趋势线索。
多渠道数据分析及定制服务
多渠道数据分析及定制服务
帮助客户深入了解目标领域和市场情况,发现潜在机会,优化企业决策。
投资决策与交易估值
投资决策与交易估值
依托全球医药全产业链数据库与顶级投行级分析模型,为并购、融资、IPO提供全周期决策支持。
立即定制
洞察市场格局
解锁药品研发情报

定制咨询

400-9696-311 转1