2025中国医药研发创新与营销创新峰会
深度报告:国内多肽合成试剂龙头企业

深度报告:国内多肽合成试剂龙头企业

研报

深度报告:国内多肽合成试剂龙头企业

  昊帆生物(301393)   投资要点:   公司主要从事多肽合成试剂的研发、生产与销售。公司自设立以来,专注于多肽合成试剂的研发、生产与销售,产品覆盖下游小分子化学药物、多肽药物研发与生产过程中合成酰胺键时所使用的全系列的合成试剂。同时,公司基于客户需求与差异化的竞争策略,依托在多肽合成试剂行业的优势地位,成功开发了具有较强技术壁垒与良好市场前景的通用型分子砌块和蛋白质试剂产品,形成了以多肽合成试剂为主,通用型分子砌块和蛋白质试剂为辅的产品体系。   多肽药物市场规模提升带动多肽合成试剂需求。近年来,多肽药物更高的获批率和更短的研发周期带动了多肽药物的研发热情,推动多肽新药研发项目不断增加。此外,随着2015-2019年多肽专利药大量到期,大量多肽药物仿制药获批上市。据统计,2015-2019年,全球多肽药物市场规模年均复合增长率为8.20%,2019年全球多肽药物市场规模约294.00亿美元,预计未来多肽药物市场将以6.33%的年均复合增长率增长,在2027年市场规模达到495.00亿美元水平。我国多肽药物市场虽起步较晚,但发展速度迅猛。据统计,2015-2019年,我国多肽药物市场年均复合增长率为10.70%。随着全球多肽药物市场规模的提升以及新型多肽药物研发投入的不断加大,全球多肽药物市场对多肽合成试剂的需求量将进一步提升。   公司加快自有产能建设。公司成立后的初期阶段主要侧重于产品的研发和销售,早期阶段公司营业收入规模相对较小,经营活动产生的净现金流量相对有限,尚不足以支撑建设规模化的生产基地,基于当时相对紧张有限的运营资金和较小的经营规模,公司选择以委外生产的方式解决公司产品生产供应问题。2015年开始,公司的销售收入达到五千万元以上规模,长远来看,随着销售量级的提升,现有委外生产模式无法满足公司产品未来不断增长的产量需求,后期随着安徽昊帆生产基地一期项目产能的释放和二期“年产1,002吨多肽试剂及医药中间体建设项目”建设投产,公司将逐步实现自主生产,自产产品的种类和数量进一步提升。   投资建议:预计公司2023年、2024年每股收益分别为1.06元和1.50元,对应估值分别为52倍和37倍。公司是国内多肽合成试剂龙头企业,以核心产品多肽合成试剂为切入口,持续拓展产品线,为未来业绩的增长增添新的动力。首次覆盖,给予对公司“买入”评级。   风险提示。主要原材料价格波动风险、抗病毒药物对公司经营业绩的影响风险、毛利率下降的风险和在研发创新不足及技术升级迭代风险等。
报告标签:
  • 个股研报
报告专题:
  • 下载次数:

    167

  • 发布机构:

    东莞证券股份有限公司

  • 发布日期:

    2024-01-11

  • 页数:

    20页

下载全文
定制咨询
报告内容
AI精读报告
报告摘要

  昊帆生物(301393)

  投资要点:

  公司主要从事多肽合成试剂的研发、生产与销售。公司自设立以来,专注于多肽合成试剂的研发、生产与销售,产品覆盖下游小分子化学药物、多肽药物研发与生产过程中合成酰胺键时所使用的全系列的合成试剂。同时,公司基于客户需求与差异化的竞争策略,依托在多肽合成试剂行业的优势地位,成功开发了具有较强技术壁垒与良好市场前景的通用型分子砌块和蛋白质试剂产品,形成了以多肽合成试剂为主,通用型分子砌块和蛋白质试剂为辅的产品体系。

  多肽药物市场规模提升带动多肽合成试剂需求。近年来,多肽药物更高的获批率和更短的研发周期带动了多肽药物的研发热情,推动多肽新药研发项目不断增加。此外,随着2015-2019年多肽专利药大量到期,大量多肽药物仿制药获批上市。据统计,2015-2019年,全球多肽药物市场规模年均复合增长率为8.20%,2019年全球多肽药物市场规模约294.00亿美元,预计未来多肽药物市场将以6.33%的年均复合增长率增长,在2027年市场规模达到495.00亿美元水平。我国多肽药物市场虽起步较晚,但发展速度迅猛。据统计,2015-2019年,我国多肽药物市场年均复合增长率为10.70%。随着全球多肽药物市场规模的提升以及新型多肽药物研发投入的不断加大,全球多肽药物市场对多肽合成试剂的需求量将进一步提升。

  公司加快自有产能建设。公司成立后的初期阶段主要侧重于产品的研发和销售,早期阶段公司营业收入规模相对较小,经营活动产生的净现金流量相对有限,尚不足以支撑建设规模化的生产基地,基于当时相对紧张有限的运营资金和较小的经营规模,公司选择以委外生产的方式解决公司产品生产供应问题。2015年开始,公司的销售收入达到五千万元以上规模,长远来看,随着销售量级的提升,现有委外生产模式无法满足公司产品未来不断增长的产量需求,后期随着安徽昊帆生产基地一期项目产能的释放和二期“年产1,002吨多肽试剂及医药中间体建设项目”建设投产,公司将逐步实现自主生产,自产产品的种类和数量进一步提升。

  投资建议:预计公司2023年、2024年每股收益分别为1.06元和1.50元,对应估值分别为52倍和37倍。公司是国内多肽合成试剂龙头企业,以核心产品多肽合成试剂为切入口,持续拓展产品线,为未来业绩的增长增添新的动力。首次覆盖,给予对公司“买入”评级。

  风险提示。主要原材料价格波动风险、抗病毒药物对公司经营业绩的影响风险、毛利率下降的风险和在研发创新不足及技术升级迭代风险等。

好的,这是一份根据您提供的报告内容,并按照您设定的格式和要求生成的 Markdown 格式的报告摘要。

中心思想

本报告的核心观点如下:

  • 多肽合成试剂市场前景广阔:多肽药物和小分子化药市场的快速发展,带动了对多肽合成试剂需求的持续增长,市场潜力巨大。
  • 昊帆生物是国内龙头企业:昊帆生物作为国内多肽合成试剂领域的龙头企业,具备较强的技术实力和市场竞争力,有望受益于行业发展。
  • 拓展产品线和产能是增长动力:公司通过不断拓展产品线和加快自有产能建设,为未来的业绩增长提供了新的动力。

主要内容

公司概况:专注于多肽合成试剂的研发与生产

昊帆生物自成立以来,一直专注于多肽合成试剂的研发、生产与销售,产品覆盖下游小分子化学药物、多肽药物研发与生产过程中合成酰胺键时使用的全系列合成试剂。公司还成功开发了通用型分子砌块和蛋白质试剂产品,形成了以多肽合成试剂为主,通用型分子砌块和蛋白质试剂为辅的产品体系。

多肽合成试剂简介:多肽药物研发的关键试剂

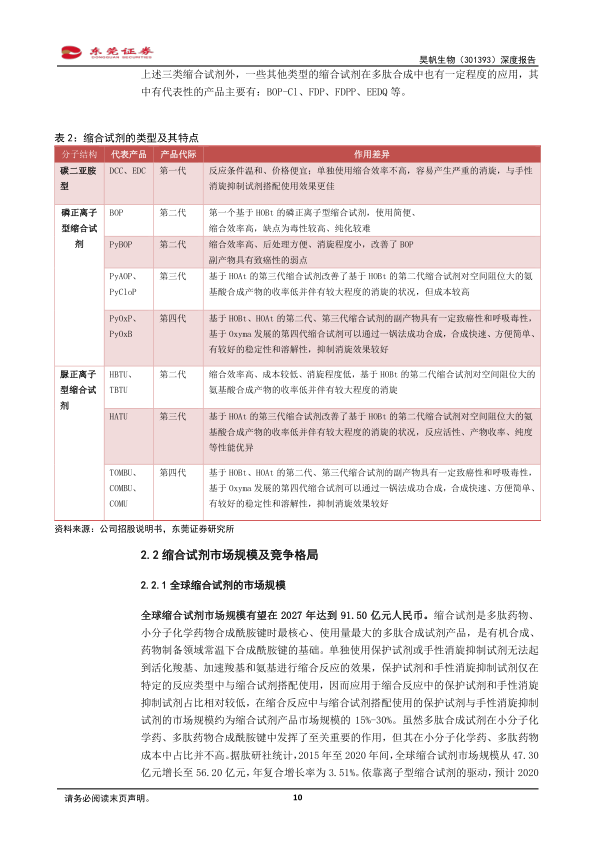
多肽合成试剂是多肽药物、小分子化学药物合成中,在构建酰胺键时发挥重要作用的专用化学试剂,对于提高酰胺键合成效率、产品纯度和产物收率均有重要作用。多肽合成试剂产品根据性能可分为缩合试剂、保护试剂和手性消旋抑制试剂。

缩合试剂分类

缩合试剂根据其分子结构可以分为碳二亚胺型、磷正离子型、脲正离子型和其他类的缩合剂。

缩合试剂市场规模及竞争格局:市场规模持续增长

全球缩合试剂市场规模有望在 2027 年达到 91.50 亿元人民币。中国缩合试剂市场规模有望在2027年达到32.90亿元人民币。行业内多数企业仅涉及特定几种多肽合成试剂产品的研发与生产。

多肽药物和小分子化药市场快速扩容带动多肽合成试剂需求:下游市场需求旺盛

小分子化学药市场蓬勃发展奠定了多肽合成试剂产业发展的基础。多肽药物市场快速扩容带动多肽合成试剂需求。

公司持续拓展产品线,加快自有产能建设:提升竞争力的重要举措

公司以核心产品多肽合成试剂进入下游客户的供应体系,围绕客户需求持续进行产品管线拓展。公司加快自有产能建设。

单个分子砌块产品的销量较大

公司单个分子砌块产品的销量较大。公司分子砌块产品的开发策略与可比公司不同,可比公司皓元医药、药石科技的分子砌块主要用于化合物活性筛选阶段,此阶段分子砌块呈现“品种多、产量相对较小、单位成本高”的特点。

蛋白质试剂业务助力公司业绩快速增长

ADC药物市场快速扩容带动蛋白质试剂需求。布局蛋白质试剂业务助力公司业绩快速增长。

投资建议

首次覆盖,给予公司“买入”评级。预计公司 2023 年、2024 年每股收益分别为 1.06 元和 1.50 元,对应估值分别为 52 倍和 37 倍。

风险提示

主要原材料价格波动风险、抗病毒药物对公司经营业绩的影响风险、毛利率下降的风险和在研发创新不足及技术升级迭代风险等。

总结

本报告对昊帆生物进行了深度分析,认为公司作为国内多肽合成试剂龙头企业,受益于多肽药物和小分子化药市场的快速发展,具有广阔的市场前景。公司通过不断拓展产品线和加快自有产能建设,有望实现业绩的持续增长。首次覆盖,给予公司“买入”评级,但同时也提示了主要原材料价格波动、抗病毒药物影响、毛利率下降以及研发创新不足等风险。

报告正文
摩熵医药企业版
9大数据库,200+子数据库,一站查询药品研发、临床、上市、销售、投资、政策等数据了解更多
我要试用
1 / 20
试读已结束,如需全文阅读可点击
下载全文
如果您有其他需求,请点击
定制服务咨询
东莞证券股份有限公司最新报告
关于摩熵咨询

摩熵咨询是摩熵数科旗下生物医药专业咨询服务品牌,由深耕医药领域多年的专业人士组成,核心成员均来自国际顶级咨询机构和行业标杆企业,涵盖立项、市场、战略、投资等从业背景,依托摩熵数科丰富的外部专家资源及全面的医药全产业链数据库,为客户提供专业咨询服务和定制化解决方案

1W+
医药行业研究报告
200+
真实项目案例
1300+
业内高端专家资源
市场洞察与营销赋能
市场洞察与营销赋能
分析市场现状,洞察行业趋势,依托数据分析和深度研究,辅助商业决策。
立项评估及管线规划
立项评估及管线规划
提供疾病领域品种调研、专家访谈、品种立项、项目交易整套服务。
产业规划及研究服务
产业规划及研究服务
以数据为基础,为组织、园区、企业提供科学的决策依据和趋势线索。
多渠道数据分析及定制服务
多渠道数据分析及定制服务
帮助客户深入了解目标领域和市场情况,发现潜在机会,优化企业决策。
投资决策与交易估值
投资决策与交易估值
依托全球医药全产业链数据库与顶级投行级分析模型,为并购、融资、IPO提供全周期决策支持。
立即定制
洞察市场格局
解锁药品研发情报

定制咨询

400-9696-311 转1