2025中国医药研发创新与营销创新峰会
营销改革&产品重塑驱动2024H1业绩超预期

营销改革&产品重塑驱动2024H1业绩超预期

研报

营销改革&产品重塑驱动2024H1业绩超预期

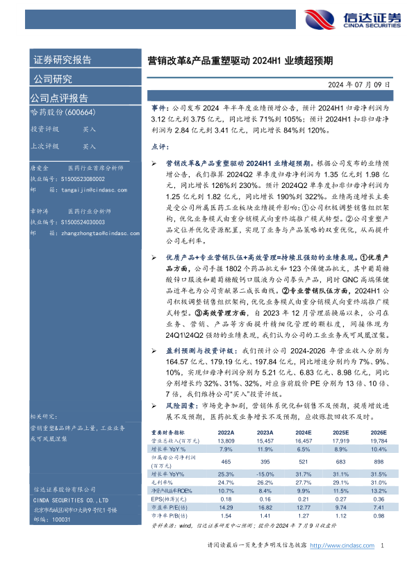
  哈药股份(600664)   事件:公司发布2024年半年度业绩预增公告,预计2024H1归母净利润为3.12亿元到3.75亿元,同比增长71%到105%;预计2024H1扣非归母净利润为2.84亿元到3.41亿元,同比增长84%到120%。   点评:   营销改革&产品重塑驱动2024H1业绩超预期。根据公司发布的业绩预增公告,我们推算2024Q2单季度归母净利润为1.35亿元到1.98亿元,同比增长126%到230%。预计2024Q2单季度扣非归母净利润为1.25亿元到1.82亿元,同比增长190%到322%。业绩高速增长主要是受公司所属医药工业板块业绩提升影响:①公司积极调整销售组织架构,优化业务模式由重分销模式向重终端推广模式转型。②公司重塑产品定位并优化资源配置,实现了业务与产品策略的双重优化,从而提升公司毛利率。   优质产品+专业营销队伍+高效管理=持续且强劲的业绩表现。①优质产品方面,公司手握1802个药品批文和123个保健品批文,其中葡萄糖酸锌口服液和葡萄糖酸钙口服液为公司拳头产品,同时GNC高端保健品近年也为公司贡献第二成长曲线。②专业营销队伍方面,2024H1公司积极调整销售组织架构,优化业务模式由重分销模式向重终端推广模式转型。③高效管理方面,自2023年12月管理层换届以来,公司在业务、营销、产品等方面提升精细化管理的颗粒度,间接体现为24Q1\24Q2强劲的业绩表现,我们认为公司的工业业务或可凤凰涅盘。   盈利预测与投资评级:我们预计公司2024-2026年营业收入分别为164.57亿元、179.19亿元、197.84亿元,同比增速分别约为7%、9%、10%,实现归母净利润分别为5.21亿元、6.83亿元、8.98亿元,同比分别增长约32%、31%、32%,对应当前股价PE分别为13倍、10倍、7倍,我们维持公司“买入”投资评级。   风险因素:市场竞争加剧,营销体系优化和销售不及预期,提质增效进展不及预期,医药批发业务增长不及预期,应收账款回收不及时。
报告标签:
  • 个股研报
报告专题:
  • 下载次数:

    1569

  • 发布机构:

    信达证券股份有限公司

  • 发布日期:

    2024-07-09

  • 页数:

    4页

下载全文
定制咨询
报告内容
AI精读报告
报告摘要

  哈药股份(600664)

  事件:公司发布2024年半年度业绩预增公告,预计2024H1归母净利润为3.12亿元到3.75亿元,同比增长71%到105%;预计2024H1扣非归母净利润为2.84亿元到3.41亿元,同比增长84%到120%。

  点评:

  营销改革&产品重塑驱动2024H1业绩超预期。根据公司发布的业绩预增公告,我们推算2024Q2单季度归母净利润为1.35亿元到1.98亿元,同比增长126%到230%。预计2024Q2单季度扣非归母净利润为1.25亿元到1.82亿元,同比增长190%到322%。业绩高速增长主要是受公司所属医药工业板块业绩提升影响:①公司积极调整销售组织架构,优化业务模式由重分销模式向重终端推广模式转型。②公司重塑产品定位并优化资源配置,实现了业务与产品策略的双重优化,从而提升公司毛利率。

  优质产品+专业营销队伍+高效管理=持续且强劲的业绩表现。①优质产品方面,公司手握1802个药品批文和123个保健品批文,其中葡萄糖酸锌口服液和葡萄糖酸钙口服液为公司拳头产品,同时GNC高端保健品近年也为公司贡献第二成长曲线。②专业营销队伍方面,2024H1公司积极调整销售组织架构,优化业务模式由重分销模式向重终端推广模式转型。③高效管理方面,自2023年12月管理层换届以来,公司在业务、营销、产品等方面提升精细化管理的颗粒度,间接体现为24Q1\24Q2强劲的业绩表现,我们认为公司的工业业务或可凤凰涅盘。

  盈利预测与投资评级:我们预计公司2024-2026年营业收入分别为164.57亿元、179.19亿元、197.84亿元,同比增速分别约为7%、9%、10%,实现归母净利润分别为5.21亿元、6.83亿元、8.98亿元,同比分别增长约32%、31%、32%,对应当前股价PE分别为13倍、10倍、7倍,我们维持公司“买入”投资评级。

  风险因素:市场竞争加剧,营销体系优化和销售不及预期,提质增效进展不及预期,医药批发业务增长不及预期,应收账款回收不及时。

中心思想

  • 业绩增长驱动力: 公司2024年H1业绩超预期,主要得益于营销改革和产品重塑,推动了医药工业板块的业绩提升。
  • 核心竞争力分析: 优质产品、专业营销队伍和高效管理是公司持续且强劲业绩表现的关键因素。

主要内容

事件概述

公司发布2024年半年度业绩预增公告,预计H1归母净利润同比增长71%到105%,扣非归母净利润同比增长84%到120%。

营销改革&产品重塑驱动2024H1业绩超预期

  • 业绩增长幅度: 2024Q2单季度归母净利润预计同比增长126%到230%,扣非归母净利润预计同比增长190%到322%。
  • 业绩增长原因: 公司调整销售组织架构,优化业务模式,重塑产品定位并优化资源配置,提升了公司毛利率。

优质产品+专业营销队伍+高效管理=持续且强劲的业绩表现

  • 优质产品: 公司拥有大量药品和保健品批文,其中葡萄糖酸锌口服液和葡萄糖酸钙口服液为拳头产品,GNC高端保健品贡献第二成长曲线。
  • 专业营销队伍: 公司积极调整销售组织架构,优化业务模式,向重终端推广模式转型。
  • 高效管理: 管理层换届后,公司在业务、营销、产品等方面提升精细化管理,推动业绩强劲增长。

盈利预测与投资评级

  • 盈利预测: 预计公司2024-2026年营业收入分别为164.57亿元、179.19亿元、197.84亿元,归母净利润分别为5.21亿元、6.83亿元、8.98亿元。
  • 投资评级: 维持公司“买入”投资评级。

风险因素

市场竞争加剧,营销体系优化和销售不及预期,提质增效进展不及预期,医药批发业务增长不及预期,应收账款回收不及时。

总结

本报告分析了哈药股份2024年H1业绩超预期的原因,主要归功于营销改革和产品重塑。公司通过调整销售组织架构、优化业务模式和提升管理效率,实现了业绩的显著增长。报告还分析了公司的核心竞争力,包括优质产品、专业营销队伍和高效管理。最后,报告给出了盈利预测和投资评级,并提示了相关风险因素。

报告正文
摩熵医药企业版
9大数据库,200+子数据库,一站查询药品研发、临床、上市、销售、投资、政策等数据了解更多
我要试用
1 / 4
试读已结束,如需全文阅读可点击
下载全文
如果您有其他需求,请点击
定制服务咨询
信达证券股份有限公司最新报告
关于摩熵咨询

摩熵咨询是摩熵数科旗下生物医药专业咨询服务品牌,由深耕医药领域多年的专业人士组成,核心成员均来自国际顶级咨询机构和行业标杆企业,涵盖立项、市场、战略、投资等从业背景,依托摩熵数科丰富的外部专家资源及全面的医药全产业链数据库,为客户提供专业咨询服务和定制化解决方案

1W+
医药行业研究报告
200+
真实项目案例
1300+
业内高端专家资源
市场洞察与营销赋能
市场洞察与营销赋能
分析市场现状,洞察行业趋势,依托数据分析和深度研究,辅助商业决策。
立项评估及管线规划
立项评估及管线规划
提供疾病领域品种调研、专家访谈、品种立项、项目交易整套服务。
产业规划及研究服务
产业规划及研究服务
以数据为基础,为组织、园区、企业提供科学的决策依据和趋势线索。
多渠道数据分析及定制服务
多渠道数据分析及定制服务
帮助客户深入了解目标领域和市场情况,发现潜在机会,优化企业决策。
投资决策与交易估值
投资决策与交易估值
依托全球医药全产业链数据库与顶级投行级分析模型,为并购、融资、IPO提供全周期决策支持。
立即定制
洞察市场格局
解锁药品研发情报

定制咨询

400-9696-311 转1