2025中国医药研发创新与营销创新峰会
公司深度报告:医药枝繁叶茂,医美“展翅”腾飞

公司深度报告:医药枝繁叶茂,医美“展翅”腾飞

研报

公司深度报告:医药枝繁叶茂,医美“展翅”腾飞

  江苏吴中(600200)   投资要点:   医药务实重行有担当,医美谋变新作为。2019年,公司制定《五年战略发展规划(2020-2024)》,立足医药谋变,确立了“医药+医美”的双医战略产业布局,强化夯实医药发展基础及品牌壁垒,借助公司高效畅通的销售渠道和服务网络,快速切入长坡厚雪的医美赛道,赋能公司医美业务高速发展,奠定公司长期发展成长基石。   医药业务稳定成熟,定增助力公司发展成长。从2023年H1的公司财报来看,医药业务占公司总营收及毛利润之比分别为70%及94%以上,是公司的主要业务指标来源。公司旗下拥有苏州制药厂、中凯生物制药厂和原料药厂三个药品生产基地平台,各药品生产平台基地之间,生产线覆盖剂型齐全,形成了从原料药到制剂一体化布局。同时,公司集研发、生产和销售为一体的完整产业链,不断积累优质的客户资源,以及多元化、多通道的获取客户的途径为公司赢得了广阔的市场,为产品扩产提供了市场保障。此外,为可对外承接多剂型多品种的药品CDMO业务,满足国内国际市场需求,有效提高生产效率,公司拟定增加码医药板块业务,大力提升公司的可持续发展能力。   顺应医美黄金期发展大势,打造公司第二成长曲线。1)国内医美需求景气依旧,市场增速仍将超过全球平均。2021年中国医美市场规模达1892亿元,2017-2021年CAGR达17.5%,远超全球的3.02%;预计至2030年中国医美规模有望增长至6382亿元,2022-2030年CAGR达13.80%,亦高于全球的10.53%。2)高利润高回报产品“AestheFill”获批在即,国内独家代理市场前景可期。自2021年以来,再生类医美产品在我国相继获批后,市场增速迅猛。但目前市场仅有3款合规产品获批上市,仍有较大的个性化需求尚未被满足。目前,公司正积极推进进口代理产品AestheFill童颜针的临床注册,预计在2023.H2获批上市,成为国内第四款产品。有望凭借其极强的产品性能、品牌影响力、海外成功销售的范例,强势攻入国内再生类医美市场,争夺国内存量市场的同时,又能享受增量市场带来的发展红利。3)持续丰富医美产品矩阵,高值产品蓄力待发。公司战略控股获得HARA中国大陆独家代理权,借助Humedix优异的产品力、优质的品牌力及较高的性价比,预计产品在2025年获批上市后,依托“Humedix的知名品牌背书+升级版技术实力”快速占领国内玻尿酸市场份额,打响公司在医美业务领域的知名度。此外,随着重组胶原蛋白在生物材料领域的应用不断拓宽,成长空间巨大,公司前瞻布局重组胶原蛋白,将有望从当前的胶原蛋白存量市场及广阔的增量市场中双重受益,成为公司医美业务的另一个业绩增长亮点。   投资建议:公司在深耕医药行业的同时,全力布局发展医美业务,利用已成熟的医药销售渠道和网络赋能于医美业务开展,孵化助力医美业务快速成长,加速医美业务成为新的利润增长点,开辟公司的第二成长曲线,预计公司保持高增速的确定性较强,有较大的发展空间。我们预测公司2023-2025年归属于母公司净利润分别为0.29亿元、1.99亿元及3.67亿元,对应EPS分别为0.04元、0.28元及0.52元,当前股价对应PE分别为181.00倍、26.46倍及14.36倍。首次覆盖,给予“买入”评级。   风险提示:产品无法如期上市风险、行业政策变动风险、产品推广不及预期。
报告标签:
  • 个股研报
报告专题:
  • 下载次数:

    646

  • 发布机构:

    东海证券股份有限公司

  • 发布日期:

    2023-09-13

  • 页数:

    26页

下载全文
定制咨询
报告内容
AI精读报告
报告摘要

  江苏吴中(600200)

  投资要点:

  医药务实重行有担当,医美谋变新作为。2019年,公司制定《五年战略发展规划(2020-2024)》,立足医药谋变,确立了“医药+医美”的双医战略产业布局,强化夯实医药发展基础及品牌壁垒,借助公司高效畅通的销售渠道和服务网络,快速切入长坡厚雪的医美赛道,赋能公司医美业务高速发展,奠定公司长期发展成长基石。

  医药业务稳定成熟,定增助力公司发展成长。从2023年H1的公司财报来看,医药业务占公司总营收及毛利润之比分别为70%及94%以上,是公司的主要业务指标来源。公司旗下拥有苏州制药厂、中凯生物制药厂和原料药厂三个药品生产基地平台,各药品生产平台基地之间,生产线覆盖剂型齐全,形成了从原料药到制剂一体化布局。同时,公司集研发、生产和销售为一体的完整产业链,不断积累优质的客户资源,以及多元化、多通道的获取客户的途径为公司赢得了广阔的市场,为产品扩产提供了市场保障。此外,为可对外承接多剂型多品种的药品CDMO业务,满足国内国际市场需求,有效提高生产效率,公司拟定增加码医药板块业务,大力提升公司的可持续发展能力。

  顺应医美黄金期发展大势,打造公司第二成长曲线。1)国内医美需求景气依旧,市场增速仍将超过全球平均。2021年中国医美市场规模达1892亿元,2017-2021年CAGR达17.5%,远超全球的3.02%;预计至2030年中国医美规模有望增长至6382亿元,2022-2030年CAGR达13.80%,亦高于全球的10.53%。2)高利润高回报产品“AestheFill”获批在即,国内独家代理市场前景可期。自2021年以来,再生类医美产品在我国相继获批后,市场增速迅猛。但目前市场仅有3款合规产品获批上市,仍有较大的个性化需求尚未被满足。目前,公司正积极推进进口代理产品AestheFill童颜针的临床注册,预计在2023.H2获批上市,成为国内第四款产品。有望凭借其极强的产品性能、品牌影响力、海外成功销售的范例,强势攻入国内再生类医美市场,争夺国内存量市场的同时,又能享受增量市场带来的发展红利。3)持续丰富医美产品矩阵,高值产品蓄力待发。公司战略控股获得HARA中国大陆独家代理权,借助Humedix优异的产品力、优质的品牌力及较高的性价比,预计产品在2025年获批上市后,依托“Humedix的知名品牌背书+升级版技术实力”快速占领国内玻尿酸市场份额,打响公司在医美业务领域的知名度。此外,随着重组胶原蛋白在生物材料领域的应用不断拓宽,成长空间巨大,公司前瞻布局重组胶原蛋白,将有望从当前的胶原蛋白存量市场及广阔的增量市场中双重受益,成为公司医美业务的另一个业绩增长亮点。

  投资建议:公司在深耕医药行业的同时,全力布局发展医美业务,利用已成熟的医药销售渠道和网络赋能于医美业务开展,孵化助力医美业务快速成长,加速医美业务成为新的利润增长点,开辟公司的第二成长曲线,预计公司保持高增速的确定性较强,有较大的发展空间。我们预测公司2023-2025年归属于母公司净利润分别为0.29亿元、1.99亿元及3.67亿元,对应EPS分别为0.04元、0.28元及0.52元,当前股价对应PE分别为181.00倍、26.46倍及14.36倍。首次覆盖,给予“买入”评级。

  风险提示:产品无法如期上市风险、行业政策变动风险、产品推广不及预期。

中心思想

双医战略驱动增长

  • 江苏吴中(600200)已确立“医药+医美”双医战略产业布局,旨在强化医药发展基础并快速切入高增长的医美赛道,以实现公司的长期发展和成长。
  • 公司医药业务稳定成熟,是主要的营收和毛利润来源,通过定增项目进一步巩固其市场地位和研发实力,并拓展CDMO业务。
  • 医美业务作为公司的第二成长曲线,正处于黄金发展期,公司通过“代理+自(合)研”双轮驱动模式,积极布局再生类产品(AestheFill童颜针)、玻尿酸(HARA)和重组胶原蛋白等高值轻医美产品,市场前景广阔。
  • 公司充分利用其高效畅通的医药销售渠道和服务网络,赋能医美业务的快速推广和市场渗透,并组建了经验丰富的医美核心团队,为医美业务的高速发展提供组织保障。
  • 基于医药业务的稳健增长和医美业务的爆发潜力,公司预计未来几年将保持高增速,净利润有望实现显著增长,首次覆盖给予“买入”评级。

医美业务开启第二成长曲线

  • 中国医美市场需求景气度高,增速远超全球平均水平,预计至2030年市场规模将增长至6382亿元,为公司医美业务提供了巨大的发展空间。
  • 公司锚定医美产业链上游高壁垒、高利润、高回报的注射类非手术产品,如AestheFill童颜针、HARA玻尿酸和重组胶原蛋白,以期获取更高的市场份额和盈利能力。
  • AestheFill童颜针作为国内第四款获批的再生类医美产品,凭借其独特的产品性能和海外成功经验,有望强势切入国内蓝海市场。
  • 通过代理韩国Humedix的HARA玻尿酸,公司将发力中高端轻奢医美市场,借助其品牌背书和技术实力,快速占领市场份额。
  • 公司前瞻布局重组胶原蛋白领域,通过引进先进技术和自研合研方式,有望从存量和增量市场中双重受益,成为医美业务的又一增长亮点。

主要内容

医药业务稳健发展与战略升级

  • 公司基本情况与发展历程

    • 江苏吴中成立于1994年,1999年上市,深耕医药主业20多年,拥有深厚的产业底蕴和完善的产业链。公司曾经历“医药+纺织服装”、“医药+房地产”、“医药+化工”等多元化发展阶段,最终于2019年制定《五年战略发展规划(2020-2024)》,确立了“医药+医美”的双医战略。
    • 公司股权结构持久稳定,截至2023年H1,控股股东为苏州吴中投资控股有限公司,持股17.24%,实际控制人为公司副董事长、总裁钱群英,间接持股9.25%,管理层经验丰富,有利于公司长期健康发展。
    • 2022年1月,公司推出员工股票激励计划,覆盖110名核心技术及业务人员,设定2022-2024年营业收入或净利润增长率不低于10%/20%/30%的业绩考核目标,旨在深度绑定骨干员工,共享企业发展成果。
    • 公司业绩稳步回升,2022年及2023年H1分别实现营业收入20.26亿元和11.01亿元,同比分别增长14.13%和40.01%。归母净利润分别为-0.76亿元和0.27亿元,2023年H1同比增长241.15%,主要得益于医药业务的恢复和公司较强的控费能力。销售费用率从2018年的25.18%降至2023年H1的17.53%,管理费用率从9.61%降至4.77%,费用率显著下降,有力支持了业绩增长和毛利率提升。
  • 医药业务发展成熟与定增助力

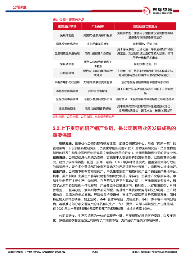
    • 管线全面的核心产品集群:医药业务是公司核心,2020-2022年占总营收和毛利润比重分别超过70%和94%。公司拥有35种原料药、267件制剂品种、40多种在产药品,形成了“抗病毒/抗感染、免疫调节、抗肿瘤、消化系统、心血管类”等多类别核心产品集群。多个主导产品为国内独家,在骨科、免疫调节、眼科、心脑血管等细分领域市场份额居前。例如,盐酸阿比多尔片进入2021版国家医保目录,并被推荐用于流感和新冠病毒肺炎诊疗方案。
    • 上下贯穿的研产销产业链:公司构建了集研发、生产和销售为一体的完整产业链。在研发端,组建“两所一院”研发中心,全面统筹创新药和仿制药研发。在生产端,拥有苏州制药厂、中凯生物制药厂和原料药厂三大生产基地,覆盖小容量注射剂、粉针剂、大容量注射剂、片剂、胶囊剂、口服溶液剂、滴丸剂等多种剂型,形成从原料药到制剂一体化布局,生产效率和经济效益持续增长。在销售端,以信息化系统为支撑,建立了终端销售、配送、招商、电商、OTC等多元化营销网络,覆盖全国大部分地区。
    • 定增加码医药业务板块:为增强医药主业实力,提升核心产品竞争力,并开拓CDMO业务市场潜力,公司于2022年1月公告拟募集资金12亿元,用于建设总投资约17.3亿元的研发及产业化基地一期项目。该项目将扩大现有产品生产销售规模,优化产品结构,提升研发实力和持续创新能力,并对外承接多剂型多品种的药品CDMO业务,有效提高生产效率,大力提升公司的可持续发展能力。

医美赛道布局与高值产品策略

  • 中国医美市场潜力巨大

    • 行业处于黄金发展期:近年来,中国医美市场规模快速扩大,2021年达1892亿元,2017-2021年复合年增长率(CAGR)达17.5%,远超全球的3.02%。预计至2030年,中国医美市场规模有望增长至6382亿元,2022-2030年CAGR达13.80%,高于全球的10.53%。医美渗透率的提升、男性消费群体的加入以及目标城市的下沉,共同推动行业进入黄金发展期。
    • 锚定高壁垒上游项目:医美产业链上游(原料、器械、注射产品)因严格的审批要求、长周期、高投入、高风险和高门槛,形成了高壁垒优势,使得上游生产商拥有较强的议价能力,从而带来高利润和高回报。公司布局的AestheFill童颜针、HARA玻尿酸、重组胶原蛋白填充剂、去氧胆酸注射液(溶脂针)等均为医美上游高值产品,竞争格局相对规范。
    • 借医药销售渠道赋能医美推广:公司利用现有医药销售渠道优势,搭建“婴芙源”销售团队,与B端客户(医院、医疗机构、美容机构)进行沟通推广,优先打通北上广深等超一线城市及成都等一线城市的销售渠道,并逐步下沉至二三线城市。预计2023年H2医美营销团队可达30-50人,2024年底可达100人,助力医美业务快速成长。
  • 医美组织架构与产品管线拓展

    • 医美组织架构持续完善:公司凭借医药主业积累的经验,快速搭建了经验丰富、执行能力一流的医美核心团队。截至2023年H1,医美业务板块员工已超40人,由业内知名大咖领衔,如医美事业部总经理李艳章(曾任华东医药医美事业部总经理)、副总经理丁鹏(曾任锦波生物、林特医药医美事业部总经理)和首席医学教育官林睿禹医师(Regen Biotech医疗总顾问),其丰富的经验和行业影响力将为公司医美产品变现提供坚实支撑。
    • “代理+自(合)研”双轮驱动:公司以高端注射类(非手术类)产品为发展核心,因其创伤小、恢复快、便捷性高,且市场增速高(2017-2021年非手术类CAGR达24.94%,2021年市场规模达977亿元),预计未来10年仍将保持高增速(2022E-2030年CAGR16.72%),并有望在2030年占据中国医美市场65%的份额。
      • AestheFill上市效果可期待:公司于2021年12月取得Regen Biotech旗下聚双旋乳酸产品AestheFill(童颜针)在中国大陆的独家销售代理权。再生类医美产品市场在国内刚刚迈入高速成长期,2021年为元年,目前仅有三款合规产品上市,市场需求巨大且快速增长(预计2021-2026年CAGR约74.90%,2026年国内市场将达18.20亿元)。AestheFill于2014年获KFDA批准上市,已在全球68个国家销售,产品临床经验丰富,在进入中国台湾市场后仅用1年半时间销售额便跃升行业前列。其核心成分为纳米级圆形PDLLA小颗粒,是目前全球唯一一款可调配浓度定制化产品,预计2023年H2获批上市,将成为国内第四款产品,有望凭借其产品性能、品牌影响力及合理定价,快速卡位国内高端医美市场。
      • 代理韩国Humedix玻尿酸:2021年7月,公司战略控股成都尚礼汇美生物科技有限公司,取得韩国Humedix公司旗下HARA产品的中国区独家代理权,发力中高端轻奢医美市场。Humedix是韩国交易所上市的全球知名医美公司,HARA玻尿酸凭借其优异的产品力(HRDM和HiVE交联技术)、优质的品牌力(2021年Humedix在中国销售额占比4.1%)及较高性价比,预计2025年获批上市后,将快速占领国内玻尿酸市场份额。中国玻尿酸市场规模在2021年已达64亿元,销售量达870万支,2017-2021年CAGR为19.7%,预计2030年国内市场规模有望达到441亿元。虽然国内中低端市场竞争激烈,但高端市场仍由海外企业主导,如美国艾尔建以5%的销量占据23.8%的销售额,HARA有望填补中高端市场空白。
      • 引入先进胶原蛋白合成技术:公司通过与苏州纳生微电子签订战略合作协议(2022年4月)、与浙江大学杭州国际科创中心共建“生物与分子智造研究院-吴中美学重组胶原蛋白联合实验室”(2022年7月),并引进重组III型人胶原蛋白生物合成技术(2022年10月),卡位重组胶原蛋白领域的技术研发。重组胶原蛋白因其水溶性佳、成本低、生物活性及生物兼容性高等优点,已成为医美应用端的主流品种,市场增速高(预计2022-2027年CAGR42.4%),有望在2023年市场规模(预计271亿元)超过动物源胶原蛋白。目前国内市场获批产品少,竞争格局良好,仅有锦波生物的薇旖美一款重组人源化胶原蛋白产品。公司自有品牌“婴芙源”已上市销售,采用“翻译暂停”技术、三聚体重组胶原蛋白合成技术、脂质体搭载技术,主打修复抗衰功能,有望成为医美业务的又一业绩增长亮点。
  • 盈利预测与风险提示

    • 盈利预测:公司医药板块预计2023-2025年营收分别为16.34/18.06/19.86亿元,同比增长15.00%/10.50%/10.00%,毛利率维持在40%左右。医美板块预计2023-2025年营收分别为0.11/3.83/6.89亿元,毛利率分别为80%/85%/85%,其中AestheFill童颜针预计在2024年带来业绩大幅提升。综合来看,公司2023-2025年营业收入预计分别为22.85/28.66/33.92亿元,同比增长12.77%/25.42%/18.36%;归母净利润预计分别为0.29/1.99/3.67亿元,同比增长138.22%/584.10%/84.22%,对应EPS分别为0.04元、0.28元及0.52元。
    • 风险提示:主要包括产品无法如期上市风险(医美管线上市周期长,不确定因素多)、行业政策变动风险(医药医美管理体制、监管政策调整)、以及产品推广不及预期风险(产品推出后消费需求未达预期)。

总结

江苏吴中正积极实施“医药+医美”双医战略,以期实现公司的长期可持续发展。在医药业务方面,公司凭借成熟的产品管线、完整的研产销产业链以及定增项目的助力,保持了稳健的增长态势,是公司业绩的基石。同时,公司前瞻性地布局高增长的轻医美赛道,通过“代理+自(合)研”模式,引入AestheFill童颜针、HARA玻尿酸等高值产品,并积极研发重组胶原蛋白,有望在巨大的国内医美市场中占据有利地位。公司充分利用其在医药领域积累的销售渠道和经验丰富的医美团队,为医美业务的快速发展提供了坚实保障。尽管面临产品上市、政策变动和市场推广等风险,但基于医药业务的稳定性和医美业务的爆发潜力,公司预计未来几年将实现显著的业绩增长,开启第二成长曲线,具备较大的发展空间。

报告正文
摩熵医药企业版
9大数据库,200+子数据库,一站查询药品研发、临床、上市、销售、投资、政策等数据了解更多
我要试用
1 / 26
试读已结束,如需全文阅读可点击
下载全文
如果您有其他需求,请点击
定制服务咨询
东海证券股份有限公司最新报告
关于摩熵咨询

摩熵咨询是摩熵数科旗下生物医药专业咨询服务品牌,由深耕医药领域多年的专业人士组成,核心成员均来自国际顶级咨询机构和行业标杆企业,涵盖立项、市场、战略、投资等从业背景,依托摩熵数科丰富的外部专家资源及全面的医药全产业链数据库,为客户提供专业咨询服务和定制化解决方案

1W+
医药行业研究报告
200+
真实项目案例
1300+
业内高端专家资源
市场洞察与营销赋能
市场洞察与营销赋能
分析市场现状,洞察行业趋势,依托数据分析和深度研究,辅助商业决策。
立项评估及管线规划
立项评估及管线规划
提供疾病领域品种调研、专家访谈、品种立项、项目交易整套服务。
产业规划及研究服务
产业规划及研究服务
以数据为基础,为组织、园区、企业提供科学的决策依据和趋势线索。
多渠道数据分析及定制服务
多渠道数据分析及定制服务
帮助客户深入了解目标领域和市场情况,发现潜在机会,优化企业决策。
投资决策与交易估值
投资决策与交易估值
依托全球医药全产业链数据库与顶级投行级分析模型,为并购、融资、IPO提供全周期决策支持。
立即定制
洞察市场格局
解锁药品研发情报

定制咨询

400-9696-311 转1