2025中国医药研发创新与营销创新峰会
GLP-1产业链率先获益,数吨级产能助力腾飞

GLP-1产业链率先获益,数吨级产能助力腾飞

研报

GLP-1产业链率先获益,数吨级产能助力腾飞

  诺泰生物(688076)   投资要点:   定制类业务增长稳健, 欧洲大客户订单助力加速。   公司定制类业务主要由小分子 CDMO 业务贡献收入, 公司主要服务于海外创新药高级中间体, 具备较强壁垒, 疫情期间收入下滑明显, 2023 年开始实现恢复性增长, 叠加 23 年 5 月公告与欧洲客户签订大订单, 合同金额累计为 1 亿美元(含税) , 合同标的为 cGMP 高级医药中间体, 按照采购指引量,订单分 6 年执行完毕, 定制类业务稳健增长确定性强。   GLP-1 产业链率先获益, 公司积极扩产, 拥抱趋势。   GLP-1 产业链率先获益: 随着司美&替尔泊肽等 GLP-1 明星产品海外销售火爆, 点燃全球研发热情, 研发阶段便催生出原料药采购需求, 产业链业绩将率先体现; 公司积极扩产, 25 年底将落地数吨级产能: 公司现有产能为吨级,公司变更募投项目资金用于建设多肽原料药 601/602 车间, 合计 5.5 吨产能,将在 25 年底落地; 需求旺盛, 订单不断: 2023 年公司与国内知名生物医药公司签署 GLP-1 原料药 CDMO 合作, 并在欧洲及拉丁美洲区域分别签署司美格鲁肽注射剂及口服订单, 后续随着项目推进叠加新签订单, 公司将显著受益于GLP-1 产业趋势, 未来可期。   制剂产能落地, 奥司他韦颗粒剂获批, 有望加速   公司现有制剂品种主力为奥司他韦胶囊, 随着公司中华药港制剂产能落地、 新剂型奥司他韦颗粒剂获批, 以及后续管线稳步推进, 公司制剂业务有望保持良好增长态势。   盈利预测与投资建议   诺泰生物作为国内多肽原料药领军企业, 在 GLP-1 大的产业趋势下, 积极扩产, 拥抱机遇, 25 年底预计实现数吨级别产能, 有望承接 GLP-1 相关订单, 成长性凸显。 我们预计 2024-2025 年公司归母净利润分别为 3.6/5.2/7.4亿, 同比增长 120%/44%/44%, 对应 PE 分别为 42.2/29.3/20.4 倍, 24 年可比公司调整后 PE 均值为 40.9 倍, 考虑到公司明确受益于 GLP-1 产业趋势,且后续产能充沛, 成长性强, 可以享受一定估值溢价, 首次覆盖, 给予“买入”评级。   风险提示   产能建设不及预期, 多肽原料药订单不及预期, 多肽原料药降价风险
报告标签:
  • 个股研报
报告专题:
  • 下载次数:

    2465

  • 发布机构:

    华福证券有限责任公司

  • 发布日期:

    2024-07-15

  • 页数:

    14页

下载全文
定制咨询
报告内容
AI精读报告
报告摘要

  诺泰生物(688076)

  投资要点:

  定制类业务增长稳健, 欧洲大客户订单助力加速。

  公司定制类业务主要由小分子 CDMO 业务贡献收入, 公司主要服务于海外创新药高级中间体, 具备较强壁垒, 疫情期间收入下滑明显, 2023 年开始实现恢复性增长, 叠加 23 年 5 月公告与欧洲客户签订大订单, 合同金额累计为 1 亿美元(含税) , 合同标的为 cGMP 高级医药中间体, 按照采购指引量,订单分 6 年执行完毕, 定制类业务稳健增长确定性强。

  GLP-1 产业链率先获益, 公司积极扩产, 拥抱趋势。

  GLP-1 产业链率先获益: 随着司美&替尔泊肽等 GLP-1 明星产品海外销售火爆, 点燃全球研发热情, 研发阶段便催生出原料药采购需求, 产业链业绩将率先体现; 公司积极扩产, 25 年底将落地数吨级产能: 公司现有产能为吨级,公司变更募投项目资金用于建设多肽原料药 601/602 车间, 合计 5.5 吨产能,将在 25 年底落地; 需求旺盛, 订单不断: 2023 年公司与国内知名生物医药公司签署 GLP-1 原料药 CDMO 合作, 并在欧洲及拉丁美洲区域分别签署司美格鲁肽注射剂及口服订单, 后续随着项目推进叠加新签订单, 公司将显著受益于GLP-1 产业趋势, 未来可期。

  制剂产能落地, 奥司他韦颗粒剂获批, 有望加速

  公司现有制剂品种主力为奥司他韦胶囊, 随着公司中华药港制剂产能落地、 新剂型奥司他韦颗粒剂获批, 以及后续管线稳步推进, 公司制剂业务有望保持良好增长态势。

  盈利预测与投资建议

  诺泰生物作为国内多肽原料药领军企业, 在 GLP-1 大的产业趋势下, 积极扩产, 拥抱机遇, 25 年底预计实现数吨级别产能, 有望承接 GLP-1 相关订单, 成长性凸显。 我们预计 2024-2025 年公司归母净利润分别为 3.6/5.2/7.4亿, 同比增长 120%/44%/44%, 对应 PE 分别为 42.2/29.3/20.4 倍, 24 年可比公司调整后 PE 均值为 40.9 倍, 考虑到公司明确受益于 GLP-1 产业趋势,且后续产能充沛, 成长性强, 可以享受一定估值溢价, 首次覆盖, 给予“买入”评级。

  风险提示

  产能建设不及预期, 多肽原料药订单不及预期, 多肽原料药降价风险

# 中心思想

## GLP-1 产业链受益与产能扩张

本报告的核心观点是:

*   **诺泰生物作为国内多肽原料药领军企业,有望在 GLP-1 产业趋势下显著受益。** 随着司美格鲁肽等 GLP-1 明星产品的海外销售火爆,研发阶段的原料药采购需求将率先带动产业链业绩增长。
*   **公司积极扩产,预计 2025 年底实现数吨级别产能,为承接 GLP-1 相关订单奠定基础。** 产能的扩张将有助于公司抓住市场机遇,实现业绩的快速增长。
*   **首次覆盖,给予“买入”评级。** 考虑到公司明确受益于 GLP-1 产业趋势,且后续产能充沛,成长性强,可以享受一定估值溢价。

# 主要内容

## 1 GLP-1 产业链率先获益标的,业绩有望持续亮眼

### 多肽药物领域与协同发展

诺泰生物深耕小分子化药 CDMO 业务十余年,并在多肽、寡核苷酸等多领域进行布局。公司 CDMO 业务服务国内外知名企业,品种包括吉利德的 Biktarvy、因赛特的 Ruxolitinib 等。公司实际控制人为赵德毅、赵德中,并通过持股平台实现核心员工利益共享和绑定。2023 年 6 月,公司发布股权激励方案,彰显长期发展信心。

### 营收与利润稳健增长

公司营业收入及利润稳健增长。2023 年公司实现营业收入 10.3 亿元,同比增长 58.69%,归母净利润 1.62 亿元,同比增长 26.2%。2024Q1 公司实现营业收入 3.56 亿元,同比增长 71.03%,归母净利润 0.66 亿元,同比增长 215.71%。定制类与自主选择产品为核心,双轮驱动增长。公司业务主要分为定制类和自主选择产品两大类。自主选择产品业务营收规模持续扩大,2023 年实现营收 6.3 亿元,占比 60.8%;定制类业务 2023 年实现营收 4 亿元,占比 39.1%。毛利率稳步提升、净利率整体保持稳定,定制类及自主选择产品业务毛利率较高。总体费用率维持稳定,研发投入持续增加。

## 2 小分子 CDMO 业务业绩稳健,欧洲大订单助力加速

定制类产品及技术服务业务主要为小分子 CDMO/CMO,技术服务业务占比较低。2023 年收入 4 亿,同比增长 3%,毛利率为 55.6%。公司在艾滋病、肿瘤、关节炎等多个重大疾病领域,为全球创新药企提供高级医药中间体或原料药的定制研发生产服务(CDMO)。公司与美国因赛特(Incyte)、美国吉利德(Gilead)、德国勃林格殷格翰(BoehringerIngelheim)、美国福泰制药(Vertex)、前沿生物、硕腾(Zoetis)等国内外知名创新药企建立了稳固的合作关系,将为公司带来持续的业务机会。公司 23 年 5 月公告与欧洲客户签订大订单,合同金额累计为 1 亿美元(含税),合同标的为 cGMP 高级医药中间体,按照采购指引量,订单分 6 年执行完毕,24 年开始贡献。

## 3 自主选择业务增速明显,制剂+多肽原料药双轮驱动

公司自主选择产品毛利率稳定,收入占比持续扩大。公司自主选择产品毛利率稳定在 50% 以上,2023 年自主产品收入占比达到 60.84%,我们认为这有利于进一步优化公司收入结构。公司 2023 年自主选择产品营业收入 6.29 亿元,较上年同期上升 145.48%。

### GLP-1 原料药需求与产能布局

多肽大单品频出,有望驱动市场规模快速增长。多肽药物大单品频出,根据肽研社统计,2022 年全球销售额突破 10 亿美元的多肽药物包括 GLP-1 类、胰岛素、兰瑞肽等,随着 GLP-1 等大单品放量驱动,多肽药物市场规模有望持续增加。多肽合成方法多样,化学固相+液相合成或成主流。公司多肽原料药中 GLP-1 已经成为主力,司美占比最高。2022 年公司 GLP-1 相关原料药销售预计 0.4 亿元,2023 年为 2.1 亿元,增速明显,其中 2023 年司美格鲁肽原料药销售额为 1.3 亿元,替尔泊肽为 0.6 亿元,利拉鲁肽为 0.3 亿元。公司现有多肽产能已达吨级,25 年底预计数吨级产能落地。24 年 6 月,公司发布《关于部分募投项目变更的公告》,将原项目的 2.1 亿元用于多肽产能建设。订单需求旺盛,结合产能加速布局,业绩有望持续亮眼。

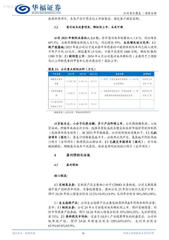
### 奥司他韦放量与新剂型上市

公司 2023 年制剂业务收入 2.1 亿,其中奥司他韦胶囊收入 1.8 亿,同比增长 647.5%,注射用胸腺法新收入 0.3 亿,同比增长 59%。未来增长动力充沛:1)新产能落地:2023 年底公司位于连云港中华药港的口服固体制剂车间已投入使用;2)新剂型上市:2024 年 6 月公司奥司他韦颗粒剂(主要用于 2 周龄及以上年龄患者的甲型和乙型流感治疗)获批上市。以多肽为主、小分子化药为辅,多个产品即将上市。

## 4 盈利预测及估值

核心假设:

1)定制类业务:预计 24-26 年收入增速分别为 12.2%/10.4%/14.9%,毛利率分别为 56%/56%/56%;

2)自主选择产品:

*   制剂业务:预计 24-26 年收入增速分别为 35%/30%/25%,毛利率稳定在 53%;
*   原料药及中间体:预计 24-26 年增速分别为 120%/65%/61%,毛利率分别为 65.9%/65.8%/63.9%。

诺泰生物作为国内多肽原料药领军企业,在 GLP-1 大的产业趋势下,积极扩产,拥抱机遇,25 年底预计实现数吨级别产能,有望承接 GLP-1 相关订单,成长性凸显。我们预计 2024-2025 年公司归母净利润分别为 3.6/5.2/7.4 亿,同比增长 120%/44%/44%,对应 PE 分别为 42.2/29.3/20.4 倍,24 年可比公司调整后 PE 均值为 40.9 倍,考虑到公司明确受益于 GLP-1 产业趋势,且后续产能充沛,成长性强,可以享受一定估值溢价,首次覆盖,给予“买入”评级。

## 5 风险提示

1、产能建设不及预期

公司预计 25 年底实现数吨级产能落地,以更好承接 GLP-1 产业趋势,产能建设周期存在不确定性,若进度不及预期,可能影响公司业绩。

2、多肽原料药订单不及预期

公司未来主要增长点来自于多肽原料药业务,若新签订单或订单执行不及预期,可能影响公司业绩。

3、多肽原料药降价风险

GLP-1 产业链目前处于订单兑现初期,各家均在加速扩产,未来若供大于求,可能导致竞争恶化,可能面临降价带来的影响。

# 总结

## 核心业务与增长动力

本报告分析了华福证券对诺泰生物的首次覆盖报告,核心内容包括:

*   **公司概况:** 诺泰生物是一家聚焦多肽药物及小分子化药的生物医药企业,CDMO 业务服务国内外知名企业。
*   **财务表现:** 公司营收和利润稳健增长,定制类和自主选择产品双轮驱动,毛利率较高,研发投入持续增加。
*   **业务分析:** 小分子 CDMO 业务稳健,欧洲大订单助力加速;自主选择业务增速明显,制剂和多肽原料药双轮驱动。
*   **GLP-1 产业链:** 公司积极布局 GLP-1 原料药产能,有望受益于市场需求增长。
*   **盈利预测与估值:** 预计公司未来业绩增长强劲,首次覆盖给予“买入”评级。
*   **风险提示:** 产能建设、订单执行和原料药降价是潜在风险。

## 投资建议与未来展望

总体而言,华福证券看好诺泰生物在 GLP-1 产业链中的发展前景,认为公司具备较强的成长性和估值溢价空间,建议投资者关注。
报告正文
摩熵医药企业版
9大数据库,200+子数据库,一站查询药品研发、临床、上市、销售、投资、政策等数据了解更多
我要试用
1 / 14
试读已结束,如需全文阅读可点击
下载全文
如果您有其他需求,请点击
定制服务咨询
华福证券有限责任公司最新报告
关于摩熵咨询

摩熵咨询是摩熵数科旗下生物医药专业咨询服务品牌,由深耕医药领域多年的专业人士组成,核心成员均来自国际顶级咨询机构和行业标杆企业,涵盖立项、市场、战略、投资等从业背景,依托摩熵数科丰富的外部专家资源及全面的医药全产业链数据库,为客户提供专业咨询服务和定制化解决方案

1W+
医药行业研究报告
200+
真实项目案例
1300+
业内高端专家资源
市场洞察与营销赋能
市场洞察与营销赋能
分析市场现状,洞察行业趋势,依托数据分析和深度研究,辅助商业决策。
立项评估及管线规划
立项评估及管线规划
提供疾病领域品种调研、专家访谈、品种立项、项目交易整套服务。
产业规划及研究服务
产业规划及研究服务
以数据为基础,为组织、园区、企业提供科学的决策依据和趋势线索。
多渠道数据分析及定制服务
多渠道数据分析及定制服务
帮助客户深入了解目标领域和市场情况,发现潜在机会,优化企业决策。
投资决策与交易估值
投资决策与交易估值
依托全球医药全产业链数据库与顶级投行级分析模型,为并购、融资、IPO提供全周期决策支持。
立即定制
洞察市场格局
解锁药品研发情报

定制咨询

400-9696-311 转1