2025中国医药研发创新与营销创新峰会
海内外市场齐发力,产品创新升级竞争力提升

海内外市场齐发力,产品创新升级竞争力提升

研报

海内外市场齐发力,产品创新升级竞争力提升

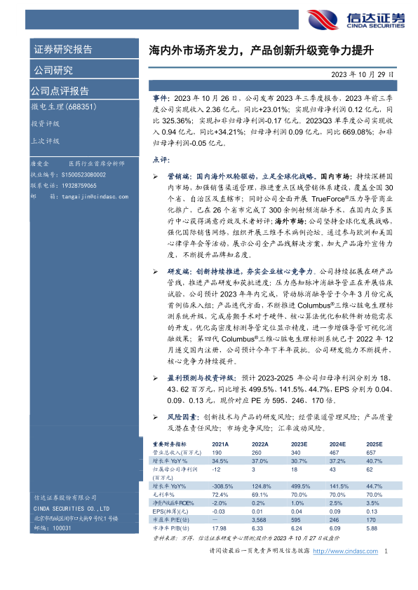
  微电生理(688351)   事件:2023年10月26日,公司发布2023年三季度报告,2023年前三季度公司实现收入2.36亿元,同比+23.01%;实现归母净利润0.12亿元,同比325.36%;实现扣非归母净利润-0.17亿元。2023Q3单季度公司实现收入0.94亿元,同比+34.21%;归母净利润0.09亿元,同比669.08%;扣非归母净利润-0.05亿元。   点评:   营销端:国内海外双轮驱动,立足全球化战略。国内市场:持续深耕国内市场,加强销售渠道管理,推进重点区域营销体系建设,覆盖全国30个省、自治区及直辖市;同时公司全面开展TrueForce?压力导管商业化推广,已在26个省市完成了300余例射频消融手术,在国内众多医疗中心获得满意疗效及术者好评;海外市场:公司坚持全球化发展战略,强化国际销售网络,组织开展三维手术病例论坛。通过参与欧洲和美国心律学年会等活动,展示公司全产品线解决方案,加大产品海外宣传力度,不断提升品牌知名度。   研发端:创新持续推进,夯实企业核心竞争力。公司持续拓展在研产品管线,推进产品研发和获批进度:压力感知脉冲消融导管正在开展临床试验,公司预计2023年年内完成,肾动脉消融导管于今年3月份完成首例临床入组;产品迭代方面,不断推进Columbus?三维心脏电生理标测系统升级,完成房颤手术对于硬件、核心算法优化和软件新功能需求的开发,优化高密度标测导管定位显示精度,进一步增强导管可视化消融效果;第四代Columbus?三维心脏电生理标测系统已于2022年12月递交国内注册,公司预计今年下半年获批。公司研发能力不断提升,核心竞争力持续提升。   盈利预测与投资评级:预计2023-2025年公司归母净利润分别为18、43、62百万元,同比增长499.5%、141.5%、44.7%,EPS分别为0.04、0.09、0.13元,现价对应PE为595、246、170倍。   风险因素:创新技术与产品的研发风险;经营渠道管理风险;产品质量及潜在责任风险;市场竞争风险;汇率波动风险。
报告标签:
  • 个股研报
报告专题:
  • 下载次数:

    832

  • 发布机构:

    信达证券股份有限公司

  • 发布日期:

    2023-10-29

  • 页数:

    4页

下载全文
定制咨询
报告内容
AI精读报告
报告摘要

  微电生理(688351)

  事件:2023年10月26日,公司发布2023年三季度报告,2023年前三季度公司实现收入2.36亿元,同比+23.01%;实现归母净利润0.12亿元,同比325.36%;实现扣非归母净利润-0.17亿元。2023Q3单季度公司实现收入0.94亿元,同比+34.21%;归母净利润0.09亿元,同比669.08%;扣非归母净利润-0.05亿元。

  点评:

  营销端:国内海外双轮驱动,立足全球化战略。国内市场:持续深耕国内市场,加强销售渠道管理,推进重点区域营销体系建设,覆盖全国30个省、自治区及直辖市;同时公司全面开展TrueForce?压力导管商业化推广,已在26个省市完成了300余例射频消融手术,在国内众多医疗中心获得满意疗效及术者好评;海外市场:公司坚持全球化发展战略,强化国际销售网络,组织开展三维手术病例论坛。通过参与欧洲和美国心律学年会等活动,展示公司全产品线解决方案,加大产品海外宣传力度,不断提升品牌知名度。

  研发端:创新持续推进,夯实企业核心竞争力。公司持续拓展在研产品管线,推进产品研发和获批进度:压力感知脉冲消融导管正在开展临床试验,公司预计2023年年内完成,肾动脉消融导管于今年3月份完成首例临床入组;产品迭代方面,不断推进Columbus?三维心脏电生理标测系统升级,完成房颤手术对于硬件、核心算法优化和软件新功能需求的开发,优化高密度标测导管定位显示精度,进一步增强导管可视化消融效果;第四代Columbus?三维心脏电生理标测系统已于2022年12月递交国内注册,公司预计今年下半年获批。公司研发能力不断提升,核心竞争力持续提升。

  盈利预测与投资评级:预计2023-2025年公司归母净利润分别为18、43、62百万元,同比增长499.5%、141.5%、44.7%,EPS分别为0.04、0.09、0.13元,现价对应PE为595、246、170倍。

  风险因素:创新技术与产品的研发风险;经营渠道管理风险;产品质量及潜在责任风险;市场竞争风险;汇率波动风险。

# 中心思想

*   **业绩逐步改善:** 蓝帆医疗作为全球PVC手套领域的龙头公司,尽管手套产品所属的防护事业部业绩因疫情后需求回落和产能过剩而下滑,但第三季度呈现出持续收窄趋势,销量同比增长超11%,毛利率显著提升。
*   **海外业务拓展与创新产品驱动:** 公司心脑血管事业部业绩表现良好,中国市场销售收入同比增长超80%,海外市场布局效果显著,多款创新产品如柏腾™优美莫司涂层冠状动脉球囊扩张导管和BioFreedom®无聚合物药物涂层冠脉支架放量增长,Allegra™经导管介入主动脉瓣膜在多国实现销售。

# 主要内容

## 事件

*   **三季度业绩概况:** 蓝帆医疗发布2023年三季度报告,单季度实现收入13.22亿元,同比增长11.93%;归母净利润-1.19亿元;扣非归母净利润-1.26亿元,同比增长37.75%。前三季度公司实现收入35.84亿元,同比-4.56%;归母净利润-3.56亿元,同比-145.76%;扣非归母净利润-4.42亿元,同比-7.15%。

## 点评

*   **经营稳健与业绩改善:** 蓝帆医疗作为全球PVC手套领域龙头,综合实力位居中国医疗器械企业前列。防护事业部业绩下滑主要由于疫情期间手套行业产能扩张和需求回落导致的价格下调和产能过剩。但第三季度呈现出持续且明显的收窄趋势,手套产品综合销量同比增长超11%,毛利率显著提升,出口量逐步增长。
*   **海外拓展与心脑血管业务增长:** 由于手套市场供过于求,心脑血管事业部成为公司业绩增长的重要驱动力。中国市场销售收入同比增长超80%,东南亚及北亚市场实现超过20%的增长,欧洲及新兴市场也实现增长。新产品柏腾™优美莫司涂层冠状动脉球囊扩张导管和BioFreedom®无聚合物药物涂层冠脉支架今年放量增长。Allegra™经导管介入主动脉瓣膜在全球多国实现销售,海外市场布局效果显著。
*   **盈利预测:** 预计2023-2025年公司营业收入分别为5076、5916、6966百万元,同比增长3.6%、16.5%、17.7%;归母净利润分别为-422、-78、214百万元,EPS分别为-0.42、-0.08、0.21元。
*   **风险因素:** 创新技术与产品的研发风险;经营渠道管理风险;产品质量及潜在责任风险;市场竞争风险;汇率波动风险。

# 总结

蓝帆医疗在2023年三季度展现出经营稳健和业绩逐步改善的态势。尽管手套业务受到市场环境影响,但公司通过海外业务的持续拓展和心脑血管事业部的良好表现,实现了整体业绩的增长。创新产品的放量和全球市场布局的推进,进一步提升了公司的竞争力。预计未来几年公司营收将保持增长,并逐步实现盈利。
报告正文
摩熵医药企业版
9大数据库,200+子数据库,一站查询药品研发、临床、上市、销售、投资、政策等数据了解更多
我要试用
1 / 4
试读已结束,如需全文阅读可点击
下载全文
如果您有其他需求,请点击
定制服务咨询
信达证券股份有限公司最新报告
关于摩熵咨询

摩熵咨询是摩熵数科旗下生物医药专业咨询服务品牌,由深耕医药领域多年的专业人士组成,核心成员均来自国际顶级咨询机构和行业标杆企业,涵盖立项、市场、战略、投资等从业背景,依托摩熵数科丰富的外部专家资源及全面的医药全产业链数据库,为客户提供专业咨询服务和定制化解决方案

1W+
医药行业研究报告
200+
真实项目案例
1300+
业内高端专家资源
市场洞察与营销赋能
市场洞察与营销赋能
分析市场现状,洞察行业趋势,依托数据分析和深度研究,辅助商业决策。
立项评估及管线规划
立项评估及管线规划
提供疾病领域品种调研、专家访谈、品种立项、项目交易整套服务。
产业规划及研究服务
产业规划及研究服务
以数据为基础,为组织、园区、企业提供科学的决策依据和趋势线索。
多渠道数据分析及定制服务
多渠道数据分析及定制服务
帮助客户深入了解目标领域和市场情况,发现潜在机会,优化企业决策。
投资决策与交易估值
投资决策与交易估值
依托全球医药全产业链数据库与顶级投行级分析模型,为并购、融资、IPO提供全周期决策支持。
立即定制
洞察市场格局
解锁药品研发情报

定制咨询

400-9696-311 转1