2025中国医药研发创新与营销创新峰会
医疗健康行业:早有蜻蜓立上头:免疫治疗更大市场等待开拓

医疗健康行业:早有蜻蜓立上头:免疫治疗更大市场等待开拓

研报

医疗健康行业:早有蜻蜓立上头:免疫治疗更大市场等待开拓

# 中心思想 ## 免疫治疗的优势与市场潜力 本报告分析了过敏性鼻炎免疫治疗的优势和市场潜力,指出免疫治疗相比传统药物治疗具有显著优势,包括疗效持久、减少过敏原种类和改变疾病进程。 ## 免疫治疗的市场机遇 报告强调,全球范围内免疫治疗仍处于发展阶段,尤其在中国市场,免疫治疗药物和过敏原检测试剂盒存在巨大需求。我武生物等企业在相关领域有所布局,值得关注。 # 主要内容 ## 免疫治疗的优势与用法 ### 免疫治疗的三大优势 免疫治疗相比药物治疗,具有以下三大优势: 1. **疗效持久**:免疫治疗的疗效维持时间长,停药后仍能维持较好的临床疗效。 2. **减少过敏原**:免疫治疗可以减少患者未来新发过敏原的数量,更推荐儿童患者进行免疫治疗。 3. **改变疾病进程**:免疫治疗可改变疾病进程,避免过敏性鼻炎发展为哮喘等更严重的疾病。 ### 皮下免疫治疗与舌下免疫治疗的比较 皮下免疫治疗和舌下免疫治疗各有优劣。舌下免疫治疗安全性更高,副反应轻微;皮下免疫治疗需要到医院注射,有利于规范治疗,而舌下免疫治疗方便快捷。 ## 免疫治疗全球市场 ### 免疫治疗市场份额偏低但潜力巨大 全球过敏性鼻炎市场中,免疫治疗的市场份额不足10%,但正在逐渐提升。欧洲是免疫治疗的主要市场。 ### 免疫治疗逐渐被纳入一线疗法 免疫治疗历史悠久,但近年来才逐渐被纳入一线疗法。中国和日本已将免疫治疗纳入一线推荐,而美国和英国仍将其作为二线疗法。 ### 丹麦Abello公司已进入中国市场 全球免疫治疗市场的领头公司是丹麦的ALK Abello公司,其产品包括皮下注射、舌下滴剂、舌下含片等多种剂型。屋尘螨皮下注射剂已在中国上市销售。 ### 我武生物的学术推广 我武生物的临床推广重学术研究、轻销售激励,通过学术推广让临床医生从科学上接受新药物、新疗法,从而开拓市场。 ## 更多过敏原市场亟待开发 ### 免疫治疗药物种类不足 目前中国市场可及的免疫治疗药物仅有针对粉尘螨和屋尘螨两种过敏原的制剂,而常见的过敏原种类有一二十种,市场需求远未被满足。 ### 过敏原检测试剂盒市场潜力巨大 由于皮肤点刺试验试剂盒的缺乏,中国目前更多使用血液检测进行过敏原检测。能够覆盖大部分患者的过敏原皮肤点刺试剂盒是市场所迫切需求的。 # 总结 本报告深入分析了过敏性鼻炎免疫治疗的市场现状和未来发展趋势。免疫治疗凭借其独特的优势,在全球范围内逐渐被接受,市场份额不断提升。尤其在中国市场,免疫治疗药物和过敏原检测试剂盒存在巨大的市场缺口,为相关企业提供了广阔的发展空间。我武生物等企业通过学术推广和产品研发,有望在免疫治疗领域取得更大的突破。
报告标签:
  • 医疗行业
报告专题:
  • 下载次数:

    902

  • 发布机构:

    莫尼塔投资

  • 发布日期:

    2018-01-15

  • 页数:

    6页

下载全文
定制咨询
AI精读报告
# 中心思想

## 免疫治疗的优势与市场潜力
本报告分析了过敏性鼻炎免疫治疗的优势和市场潜力,指出免疫治疗相比传统药物治疗具有显著优势,包括疗效持久、减少过敏原种类和改变疾病进程。

## 免疫治疗的市场机遇
报告强调,全球范围内免疫治疗仍处于发展阶段,尤其在中国市场,免疫治疗药物和过敏原检测试剂盒存在巨大需求。我武生物等企业在相关领域有所布局,值得关注。

# 主要内容

## 免疫治疗的优势与用法

### 免疫治疗的三大优势
免疫治疗相比药物治疗,具有以下三大优势:
1.  **疗效持久**:免疫治疗的疗效维持时间长,停药后仍能维持较好的临床疗效。
2.  **减少过敏原**:免疫治疗可以减少患者未来新发过敏原的数量,更推荐儿童患者进行免疫治疗。
3.  **改变疾病进程**:免疫治疗可改变疾病进程,避免过敏性鼻炎发展为哮喘等更严重的疾病。

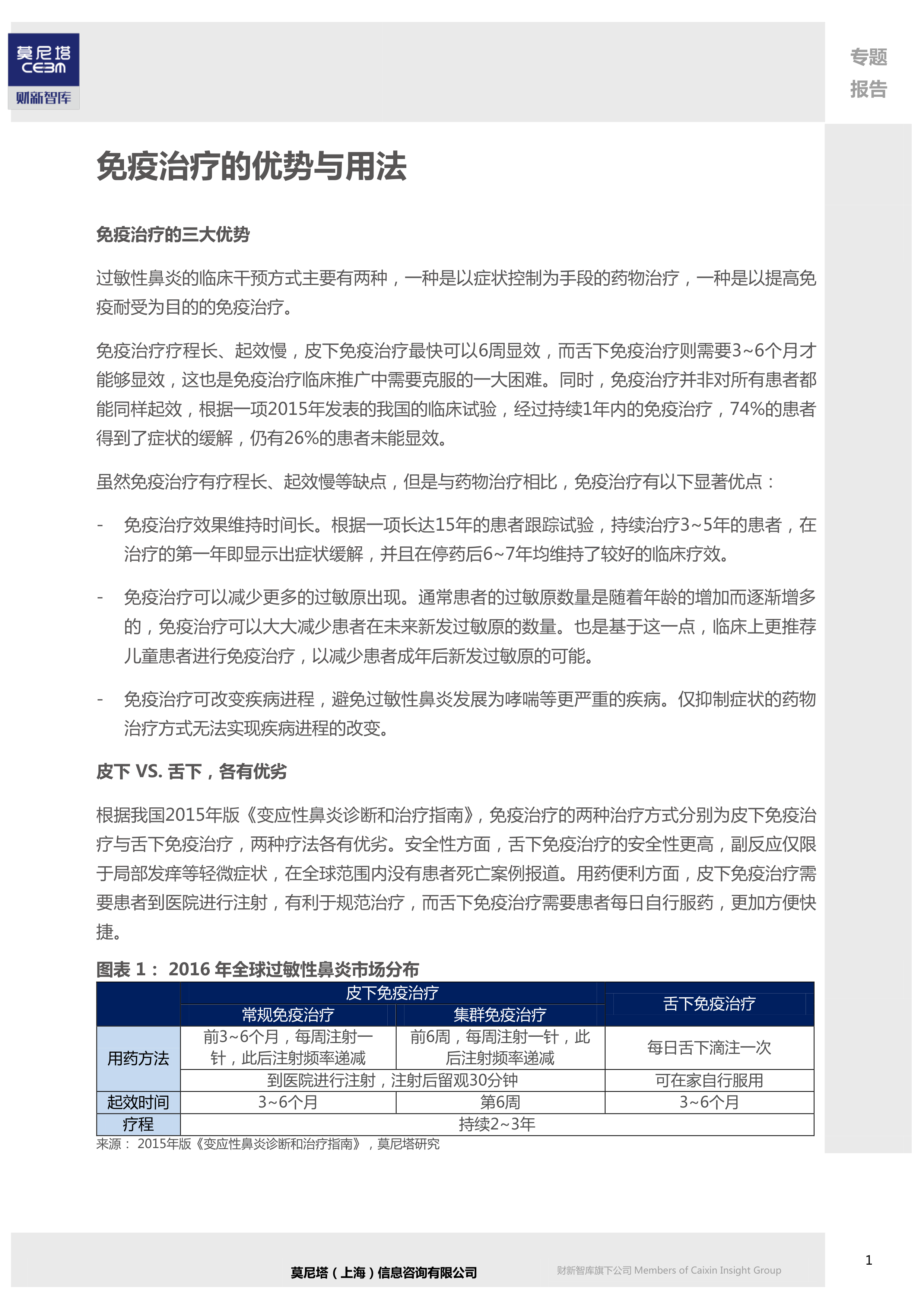
### 皮下免疫治疗与舌下免疫治疗的比较
皮下免疫治疗和舌下免疫治疗各有优劣。舌下免疫治疗安全性更高,副反应轻微;皮下免疫治疗需要到医院注射,有利于规范治疗,而舌下免疫治疗方便快捷。

## 免疫治疗全球市场

### 免疫治疗市场份额偏低但潜力巨大
全球过敏性鼻炎市场中,免疫治疗的市场份额不足10%,但正在逐渐提升。欧洲是免疫治疗的主要市场。

### 免疫治疗逐渐被纳入一线疗法
免疫治疗历史悠久,但近年来才逐渐被纳入一线疗法。中国和日本已将免疫治疗纳入一线推荐,而美国和英国仍将其作为二线疗法。

### 丹麦Abello公司已进入中国市场
全球免疫治疗市场的领头公司是丹麦的ALK Abello公司,其产品包括皮下注射、舌下滴剂、舌下含片等多种剂型。屋尘螨皮下注射剂已在中国上市销售。

### 我武生物的学术推广
我武生物的临床推广重学术研究、轻销售激励,通过学术推广让临床医生从科学上接受新药物、新疗法,从而开拓市场。

## 更多过敏原市场亟待开发

### 免疫治疗药物种类不足
目前中国市场可及的免疫治疗药物仅有针对粉尘螨和屋尘螨两种过敏原的制剂,而常见的过敏原种类有一二十种,市场需求远未被满足。

### 过敏原检测试剂盒市场潜力巨大
由于皮肤点刺试验试剂盒的缺乏,中国目前更多使用血液检测进行过敏原检测。能够覆盖大部分患者的过敏原皮肤点刺试剂盒是市场所迫切需求的。

# 总结

本报告深入分析了过敏性鼻炎免疫治疗的市场现状和未来发展趋势。免疫治疗凭借其独特的优势,在全球范围内逐渐被接受,市场份额不断提升。尤其在中国市场,免疫治疗药物和过敏原检测试剂盒存在巨大的市场缺口,为相关企业提供了广阔的发展空间。我武生物等企业通过学术推广和产品研发,有望在免疫治疗领域取得更大的突破。
报告正文
摩熵医药企业版
9大数据库,200+子数据库,一站查询药品研发、临床、上市、销售、投资、政策等数据了解更多
我要试用
1 / 6
试读已结束,如需全文阅读可点击
下载全文
如果您有其他需求,请点击
定制服务咨询
莫尼塔投资最新报告
关于摩熵咨询

摩熵咨询是摩熵数科旗下生物医药专业咨询服务品牌,由深耕医药领域多年的专业人士组成,核心成员均来自国际顶级咨询机构和行业标杆企业,涵盖立项、市场、战略、投资等从业背景,依托摩熵数科丰富的外部专家资源及全面的医药全产业链数据库,为客户提供专业咨询服务和定制化解决方案

1W+
医药行业研究报告
200+
真实项目案例
1300+
业内高端专家资源
市场洞察与营销赋能
市场洞察与营销赋能
分析市场现状,洞察行业趋势,依托数据分析和深度研究,辅助商业决策。
立项评估及管线规划
立项评估及管线规划
提供疾病领域品种调研、专家访谈、品种立项、项目交易整套服务。
产业规划及研究服务
产业规划及研究服务
以数据为基础,为组织、园区、企业提供科学的决策依据和趋势线索。
多渠道数据分析及定制服务
多渠道数据分析及定制服务
帮助客户深入了解目标领域和市场情况,发现潜在机会,优化企业决策。
投资决策与交易估值
投资决策与交易估值
依托全球医药全产业链数据库与顶级投行级分析模型,为并购、融资、IPO提供全周期决策支持。
立即定制
洞察市场格局
解锁药品研发情报

定制咨询

400-9696-311 转1