

-
{{ listItem.name }}快速筛选药品,用摩熵药筛微信扫一扫-立即使用
医药生物行业跟踪周报:政策支持与技术迸发叠加,看好脑机接口产业链发展,建议关注诚益通、三博脑科等
下载次数:
838 次
发布机构:
东吴证券股份有限公司
发布日期:
2025-09-07
页数:
0页
投资要点
本周、年初至今A股医药指数涨幅分别为2.8%、27.3%,相对沪深300的超额收益分别为-2.9%、-13.9%;本周、初至今恒生生物科技指数涨跌幅分别为11.3%、108.1%,相对于恒生科技指数跑赢10.5%、79.7%;本周化药(+6.0%)、生物制品(+2.7%)及医疗服务(+5.6%)等股价涨幅较大,中药(-1.1%)、医疗器械(-1.2%)及医药商业(-1.1%)股价有所下跌;本周A股涨幅居前普蕊斯(+35.61%)、海辰药业(+33.04%)、百济神州(+29.47%)、长春高新(+26%)、迈威生物(+27%),跌幅居前舒泰神(-22%)、海特生物(-15.01%)、昂利康(-13.78%);本周H股涨幅居前三叶草生物(+19%)、圣诺医药(+3%)、泰凌医药(+8%),跌幅居前中生北控生物科技(-2%)、衍生集团(-3%)、中国智能健康(10%)。本周医药板块表现特点:医药板块较为强势,尤其是H股创新药;大市值医药个股涨幅明显、前期涨幅较大小市值个股下跌明显。
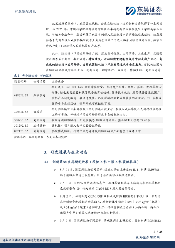
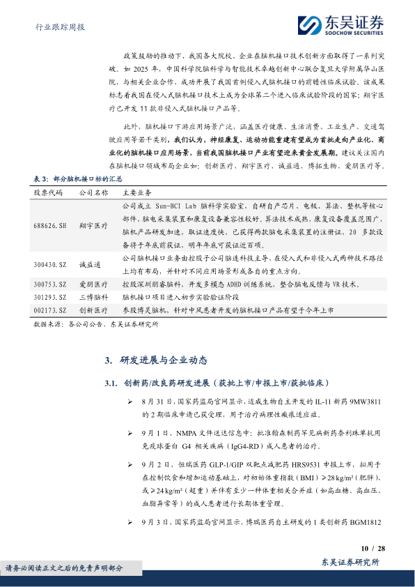
政策支持明确,技术突破显著,应用场景清晰,看好脑机接口产业链发展:脑机接口技术当前已经成为全球各国科技竞争的战略高地之一。2014-2023年期间,美国政府对“脑计划”的投入累计超过40亿美元。我国在脑机接口领域的顶层规划布局也在不断加强,2025年8月7日,工信部等七部门联合发布《脑机接口产业创新发展行动计划(2025-2028年)》进一步凸显国家对脑机接口产业发展的支持。2025年我国成功开展首例侵入式脑机接口的前瞻性临床试验,诚益通等企业在侵入式电极方面也有所布局;翔宇医疗已开发11款非侵入式脑机接口产品等。我们认为,神经康复、运动功能重建有望成为首批走向产业化、商业化的侵入式脑机接口应用场景,当前我国脑机接口产业有望迎来黄金发展期。建议关注国内在脑机接口领域布局企业如:诚益通、三博脑科、翔宇医疗、创新医疗等。
迈威生物自主开发的IL-11新药9MW3811的2期临床申请已获受理,用于治疗病理性瘢痕适应症。9月1日,NMPA批准翰森制药罕见病新药奈利珠单抗用免疫球蛋白G4相关疾病(IgG4-RD)成人患者的治疗。恒瑞医药GLP-1/GIP双靶点减肥药HRS9531申报上市,拟用于在控制饮食和增加运动基础上,对初始体重指数(BMI)≥28kg/m²(肥胖)、或≥24kg/m²(超重)并伴有至少一种体重相关合并症(如高血糖、高血压、血脂异常等)的成人患者进行长期体重管理。博瑞医药自主研发的1类创新药BGM1812注射液1期临床申请已获受理。成都倍特生物制药有限公司的司美格鲁肽注射液上市申请获受理,成为国产第8家申报司美格鲁肽上市的企业。
具体配置建议:看好的子行业排序分别为:创新药>科研服务>CXO>中药>医疗器械>药店等。具体标的选择思路。从AI制药角度,建议关注晶泰控股、成都先导等。从GLP1角度,建议关注博瑞医药、歌礼制药、联邦制药、众生药业及信达生物等。从PD1/VEGF双抗角度,建议关注:康方生物、神州细胞、华海药业、荣昌生物等。从创新药角度,重点关注信达生物、百济神州、石药集团、三生制药、恒瑞医药、泽璟制药、百利天恒、科伦博泰、迪哲医药、海思科、科伦博泰等。从CXO、上游科研服务角度,建议关注药明康德、奥浦迈、金斯瑞生物等。从低估值角度,重点推荐佐力药业、东阿阿胶、华润三九等。从左侧角度,重点关注奥锐特、药明康德、联影医疗等。
风险提示:药品或耗材降价超预期;医保政策风险等;产品销售及研发进度不及预期。
小核酸行业:MNC加大BD,慢病 + 肝外领域潜力无限
医药生物行业跟踪周报:美降息利于CXO复苏,重点推荐药明康德、皓元医药等
基础化工周报:尿素价格回调
创新管线进展点评:BGM0504片剂中美均进入I期临床,在研管线顺利推进
摩熵咨询是摩熵数科旗下生物医药专业咨询服务品牌,由深耕医药领域多年的专业人士组成,核心成员均来自国际顶级咨询机构和行业标杆企业,涵盖立项、市场、战略、投资等从业背景,依托摩熵数科丰富的外部专家资源及全面的医药全产业链数据库,为客户提供专业咨询服务和定制化解决方案
对不起!您还未登录!请登陆后查看!
您今日剩余【10】次下载额度,确定继续吗?
请填写你的需求,我们将尽快与您取得联系
{{nameTip}}
{{companyTip}}
{{telTip}}
{{sms_codeTip}}
{{emailTip}}
{{descriptionTip}}
*请放心填写您的个人信息,该信息仅用于“摩熵咨询报告”的发送