2025中国医药研发创新与营销创新峰会
思派健康(0314.HK)IPO点评:中国最大特药药房,致力于引领中国医疗健康行业数字化转型

思派健康(0314.HK)IPO点评:中国最大特药药房,致力于引领中国医疗健康行业数字化转型

研报

思派健康(0314.HK)IPO点评:中国最大特药药房,致力于引领中国医疗健康行业数字化转型

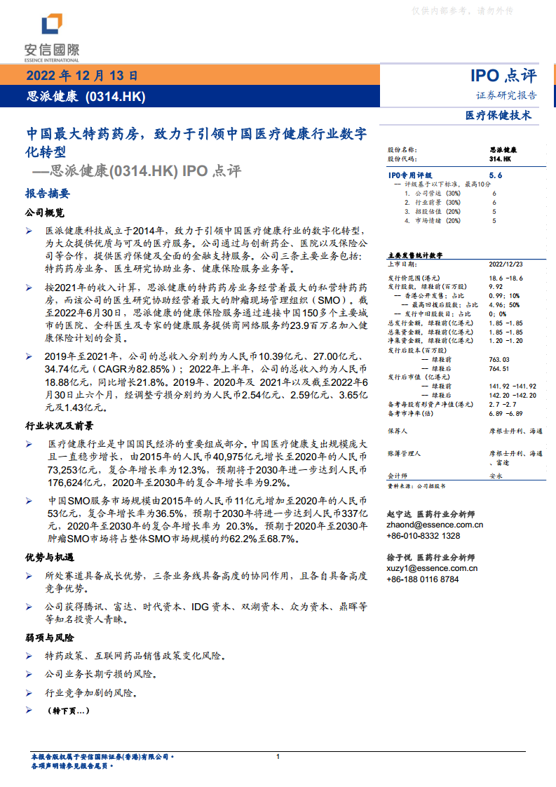
中心思想 核心业务与市场领导地位 思派健康致力于引领中国医疗健康行业的数字化转型,通过其特药药房、医生研究协助和健康保险服务三大核心业务,在中国医疗健康市场中占据领先地位。按2021年收入计算,公司经营着中国最大的私营特药药房和最大的肿瘤现场管理组织(SMO),显示出其在特定细分市场的强大竞争力。 财务表现与增长潜力 尽管公司目前处于经调整亏损状态,但其总收入在2019年至2021年间实现了82.85%的复合年增长率,并在2022年上半年继续保持增长势头。公司获得腾讯、富达等知名投资机构的多轮青睐,凸显了其业务模式的成长潜力和市场认可度。本次IPO旨在通过募集资金进一步扩展核心业务,巩固市场地位,并应对政策变化及市场竞争等风险。 主要内容 公司概览与业务模式 公司背景与使命: 思派健康科技成立于2014年,旨在通过数字化转型,为大众提供优质与可及的医疗服务,并与创新药企、医院及保险公司等合作,提供医疗保健及全面的金融支持服务。 三大核心业务: 公司主要运营特药药房业务、医生研究协助业务和健康保险服务业务。 市场地位: 截至2021年,思派健康的特药药房业务是中国最大的私营特药药房,其医生研究协助业务是中国最大的肿瘤现场管理组织(SMO)。截至2022年6月30日,健康保险服务已通过连接中国150多个主要城市的健康服务提供商网络,服务约23.9百万名健康保险计划会员。 发展里程碑: 从2014年成立至2021年,公司完成了多轮融资,推出了PBM和PPS业务,并于2019年推出市场首项惠民保产品,同年被认可为“全球未来独角兽50强”和“全球数字医疗150强”。 行业状况与市场前景 中国医疗健康支出: 中国医疗健康行业是中国国民经济的重要组成部分,支出规模庞大且稳步增长。从2015年的人民币40,975亿元增长至2020年的人民币73,253亿元,复合年增长率为12.3%。预计到2030年将进一步达到人民币176,624亿元,2020年至2030年的复合年增长率为9.2%。 中国SMO服务市场: SMO服务市场呈现高速增长态势,市场规模由2015年的人民币11亿元增加至2020年的人民币53亿元,复合年增长率为36.5%。预计到2030年将进一步达到人民币337亿元,2020年至2030年的复合年增长率为20.3%。其中,肿瘤SMO市场预计将占据整体SMO市场规模的约62.2%至68.7%。 财务表现与融资历程 收入增长: 2019年至2021年,公司总收入分别约为人民币10.39亿元、27.00亿元和34.74亿元,复合年增长率高达82.85%。2022年上半年,总收入约为人民币18.88亿元,同比增长21.8%。 盈利状况: 公司目前处于亏损状态,2019年、2020年、2021年及截至2022年6月30日止六个月,经调整亏损分别约为人民币2.54亿元、2.59亿元、3.65亿元和1.43亿元。 融资情况: 思派健康获得了包括腾讯、富达、时代资本、IDG资本等在内的知名投资人的多轮青睐。从2015年A轮融资500万美元(投后估值2700万美元)到2021年F轮融资8060万美元(投后估值17.21亿美元),公司估值实现了显著增长。 IPO发行与投资建议 发行详情: 公司拟全球发行991.94万股股份,其中香港发售99.2万股(10%),国际发售892.74万股,并设有15%的超额配股权。每股发行价18.6港元,预计于2022年12月23日上市。 募资用途: 预计此次发售所得款项净额约120.4百万港元。其中,约35%用于扩展特药药房业务,约28%用于扩展医生研究协助业务,约24%用于扩充健康保险服务业务,约10%用于扩大团队规模及提高系统/应用程序开发能力,约3%用于进一步投资研发以改善技术基础设施及新解决方案。 投资建议与风险: 基于公司作为中国最大特药药房的地位、优异的赛道、业务协同发展潜力以及特药市场的稳定增长,安信国际给予IPO专业评分“5.6分”。主要风险包括特药政策和互联网药品销售政策变化、公司业务长期亏损以及行业竞争加剧。 总结 思派健康作为中国医疗健康数字化转型的关键参与者,凭借其在特药药房和肿瘤SMO领域的市场领导地位,以及特药药房、医生研究协助和健康保险服务三大业务的高度协同,展现出强大的市场潜力和增长动力。尽管公司目前面临持续亏损和政策变化等风险,但其高速增长的收入、知名投资机构的持续支持以及IPO募资对核心业务扩张和技术研发的投入,将有助于公司抓住中国医疗健康和SMO市场持续扩大的机遇,进一步巩固其市场领导地位并实现长期发展。
报告专题:
  • 下载次数:

    500

  • 发布机构:

    安信国际

  • 发布日期:

    2022-12-15

  • 页数:

    5页

下载全文
定制咨询
AI精读报告

中心思想

核心业务与市场领导地位

思派健康致力于引领中国医疗健康行业的数字化转型,通过其特药药房、医生研究协助和健康保险服务三大核心业务,在中国医疗健康市场中占据领先地位。按2021年收入计算,公司经营着中国最大的私营特药药房和最大的肿瘤现场管理组织(SMO),显示出其在特定细分市场的强大竞争力。

财务表现与增长潜力

尽管公司目前处于经调整亏损状态,但其总收入在2019年至2021年间实现了82.85%的复合年增长率,并在2022年上半年继续保持增长势头。公司获得腾讯、富达等知名投资机构的多轮青睐,凸显了其业务模式的成长潜力和市场认可度。本次IPO旨在通过募集资金进一步扩展核心业务,巩固市场地位,并应对政策变化及市场竞争等风险。

主要内容

公司概览与业务模式

  • 公司背景与使命: 思派健康科技成立于2014年,旨在通过数字化转型,为大众提供优质与可及的医疗服务,并与创新药企、医院及保险公司等合作,提供医疗保健及全面的金融支持服务。
  • 三大核心业务: 公司主要运营特药药房业务、医生研究协助业务和健康保险服务业务。
  • 市场地位: 截至2021年,思派健康的特药药房业务是中国最大的私营特药药房,其医生研究协助业务是中国最大的肿瘤现场管理组织(SMO)。截至2022年6月30日,健康保险服务已通过连接中国150多个主要城市的健康服务提供商网络,服务约23.9百万名健康保险计划会员。
  • 发展里程碑: 从2014年成立至2021年,公司完成了多轮融资,推出了PBM和PPS业务,并于2019年推出市场首项惠民保产品,同年被认可为“全球未来独角兽50强”和“全球数字医疗150强”。

行业状况与市场前景

  • 中国医疗健康支出: 中国医疗健康行业是中国国民经济的重要组成部分,支出规模庞大且稳步增长。从2015年的人民币40,975亿元增长至2020年的人民币73,253亿元,复合年增长率为12.3%。预计到2030年将进一步达到人民币176,624亿元,2020年至2030年的复合年增长率为9.2%。
  • 中国SMO服务市场: SMO服务市场呈现高速增长态势,市场规模由2015年的人民币11亿元增加至2020年的人民币53亿元,复合年增长率为36.5%。预计到2030年将进一步达到人民币337亿元,2020年至2030年的复合年增长率为20.3%。其中,肿瘤SMO市场预计将占据整体SMO市场规模的约62.2%至68.7%。

财务表现与融资历程

  • 收入增长: 2019年至2021年,公司总收入分别约为人民币10.39亿元、27.00亿元和34.74亿元,复合年增长率高达82.85%。2022年上半年,总收入约为人民币18.88亿元,同比增长21.8%。
  • 盈利状况: 公司目前处于亏损状态,2019年、2020年、2021年及截至2022年6月30日止六个月,经调整亏损分别约为人民币2.54亿元、2.59亿元、3.65亿元和1.43亿元。
  • 融资情况: 思派健康获得了包括腾讯、富达、时代资本、IDG资本等在内的知名投资人的多轮青睐。从2015年A轮融资500万美元(投后估值2700万美元)到2021年F轮融资8060万美元(投后估值17.21亿美元),公司估值实现了显著增长。

IPO发行与投资建议

  • 发行详情: 公司拟全球发行991.94万股股份,其中香港发售99.2万股(10%),国际发售892.74万股,并设有15%的超额配股权。每股发行价18.6港元,预计于2022年12月23日上市。
  • 募资用途: 预计此次发售所得款项净额约120.4百万港元。其中,约35%用于扩展特药药房业务,约28%用于扩展医生研究协助业务,约24%用于扩充健康保险服务业务,约10%用于扩大团队规模及提高系统/应用程序开发能力,约3%用于进一步投资研发以改善技术基础设施及新解决方案。
  • 投资建议与风险: 基于公司作为中国最大特药药房的地位、优异的赛道、业务协同发展潜力以及特药市场的稳定增长,安信国际给予IPO专业评分“5.6分”。主要风险包括特药政策和互联网药品销售政策变化、公司业务长期亏损以及行业竞争加剧。

总结

思派健康作为中国医疗健康数字化转型的关键参与者,凭借其在特药药房和肿瘤SMO领域的市场领导地位,以及特药药房、医生研究协助和健康保险服务三大业务的高度协同,展现出强大的市场潜力和增长动力。尽管公司目前面临持续亏损和政策变化等风险,但其高速增长的收入、知名投资机构的持续支持以及IPO募资对核心业务扩张和技术研发的投入,将有助于公司抓住中国医疗健康和SMO市场持续扩大的机遇,进一步巩固其市场领导地位并实现长期发展。

报告正文
摩熵医药企业版
9大数据库,200+子数据库,一站查询药品研发、临床、上市、销售、投资、政策等数据了解更多
我要试用
1 / 5
试读已结束,如需全文阅读可点击
下载全文
如果您有其他需求,请点击
定制服务咨询
安信国际最新报告
关于摩熵咨询

摩熵咨询是摩熵数科旗下生物医药专业咨询服务品牌,由深耕医药领域多年的专业人士组成,核心成员均来自国际顶级咨询机构和行业标杆企业,涵盖立项、市场、战略、投资等从业背景,依托摩熵数科丰富的外部专家资源及全面的医药全产业链数据库,为客户提供专业咨询服务和定制化解决方案

1W+
医药行业研究报告
200+
真实项目案例
1300+
业内高端专家资源
市场洞察与营销赋能
市场洞察与营销赋能
分析市场现状,洞察行业趋势,依托数据分析和深度研究,辅助商业决策。
立项评估及管线规划
立项评估及管线规划
提供疾病领域品种调研、专家访谈、品种立项、项目交易整套服务。
产业规划及研究服务
产业规划及研究服务
以数据为基础,为组织、园区、企业提供科学的决策依据和趋势线索。
多渠道数据分析及定制服务
多渠道数据分析及定制服务
帮助客户深入了解目标领域和市场情况,发现潜在机会,优化企业决策。
投资决策与交易估值
投资决策与交易估值
依托全球医药全产业链数据库与顶级投行级分析模型,为并购、融资、IPO提供全周期决策支持。
立即定制
洞察市场格局
解锁药品研发情报

定制咨询

400-9696-311 转1