2025中国医药研发创新与营销创新峰会
疫苗行业的创新新星

疫苗行业的创新新星

研报

疫苗行业的创新新星

  康希诺(688185)   创新技术+品种开发能力+国际化筑起康希诺护城河   康希诺于 2009 年 1 月成立, 汇聚多位曾领导国际创新疫苗研发的知名科学家和疫苗行业资深专家,致力于为中国及全球提供创新、优质、可及的疫苗,我们认为公司具备 3 点核心竞争优势:   1)创新技术为核心,公司拥有 4 大技术平台:蛋白结构和设计重组技术、多糖蛋白结合技术、制剂技术和腺病毒载体疫苗技术,较好掌握疫苗开发的重难点,此外目前公司已与全球领先纳米药物开发制造商加拿大的Precision NanoSystems(PNI)达成协议,布局 mRNA 疫苗平台。   2)疫苗品种的开发能力,在疫苗研发方面,公司围绕着更新换代、进口替代和全球创新三个方面布局,目前利用腺病毒载体技术平台成功研发并上市了埃博拉疫苗和新冠疫苗。在产业化生产方面,公司掌握疫苗放大量产的工艺,已经建成年产能 2-3 亿剂疫苗的天津工厂,目前已经开始投产。在商业化销售方面,公司多角度提升商业化能力,通过自建团队目前已覆盖 10 多个核心人口大省,并与外部企业合作推广,如辉瑞负责四价脑膜炎球菌结合疫苗推广。   3)国际化的战略布局,公司研发的疫苗对标国际主流品种,申报和临床试验兼顾中国和海外市场并与海外公司开展技术研发等战略合作。2021 年产品开始商业化,中长期管线瞄准重磅品种康希诺 2021 年有望实现扭亏为盈:新冠腺病毒载体疫苗于 2021 年 2 月 25日在中国获批有条件上市,年产能在 5-7 亿剂。二价脑膜炎球菌多糖结合疫苗于 2021 年 6 月 22 日获批上市,四价脑膜炎球菌多糖结合疫苗已提交新药上市申请,预计 2021 年有望获批上市。 脑膜炎球菌多糖结合疫苗替代多糖疫苗为大趋势,四价脑膜炎球菌多糖结合疫苗将弥补中国空白市场,二价脑膜炎球菌多糖结合疫苗有望纳入一类苗,康希诺双产品布局有望带来整体协同效应。   公司在研管线中有多款疫苗对标全球销售额前 10 的品种——1)创新型肺炎疫苗, 13 价肺炎球菌多糖结合疫苗正处于临床试验 3 期, 公司研发的广谱肺炎疫苗(PBPV)采用非血清型技术,囊括 98%以上的肺炎球菌,与传统疫苗相比覆盖范围更广。 2) 潜在全球最佳疫苗的百白破系列, 公司研发的婴幼儿用 DTcP 疫苗有望弥补中国无组分百白破疫苗国产市场的空白;DTcP 加强疫苗和青少年及成人用 Tdcp 为青少年和成人提供百白破加强免疫的疫苗,填补国内空白。3) 全球首创的结核病加强疫苗,可以激活黏膜免疫,解决卡介苗保护周期仅 10-15 年的痛点。   盈利预测:康希诺作为创新疫苗的先行者,未来随着在研疫苗逐渐获批上市,预计公司 2021-2023 年收入分别为 79、84 和 38 亿元,净利润分别为23.78、24.09 和 9.69 亿元;目标价为 721.06 元,给予“持有”评级。   风险提示:新冠腺病毒载体疫苗销售不及预期,在研产品获批不及预期,产能释放不及预期,研发不及预期。
报告标签:
  • 个股研报
报告专题:
  • 下载次数:

    1304

  • 发布机构:

    天风证券股份有限公司

  • 发布日期:

    2021-07-13

  • 页数:

    36页

下载全文
定制咨询
报告内容
AI精读报告
报告摘要

  康希诺(688185)

  创新技术+品种开发能力+国际化筑起康希诺护城河

  康希诺于 2009 年 1 月成立, 汇聚多位曾领导国际创新疫苗研发的知名科学家和疫苗行业资深专家,致力于为中国及全球提供创新、优质、可及的疫苗,我们认为公司具备 3 点核心竞争优势:

  1)创新技术为核心,公司拥有 4 大技术平台:蛋白结构和设计重组技术、多糖蛋白结合技术、制剂技术和腺病毒载体疫苗技术,较好掌握疫苗开发的重难点,此外目前公司已与全球领先纳米药物开发制造商加拿大的Precision NanoSystems(PNI)达成协议,布局 mRNA 疫苗平台。

  2)疫苗品种的开发能力,在疫苗研发方面,公司围绕着更新换代、进口替代和全球创新三个方面布局,目前利用腺病毒载体技术平台成功研发并上市了埃博拉疫苗和新冠疫苗。在产业化生产方面,公司掌握疫苗放大量产的工艺,已经建成年产能 2-3 亿剂疫苗的天津工厂,目前已经开始投产。在商业化销售方面,公司多角度提升商业化能力,通过自建团队目前已覆盖 10 多个核心人口大省,并与外部企业合作推广,如辉瑞负责四价脑膜炎球菌结合疫苗推广。

  3)国际化的战略布局,公司研发的疫苗对标国际主流品种,申报和临床试验兼顾中国和海外市场并与海外公司开展技术研发等战略合作。2021 年产品开始商业化,中长期管线瞄准重磅品种康希诺 2021 年有望实现扭亏为盈:新冠腺病毒载体疫苗于 2021 年 2 月 25日在中国获批有条件上市,年产能在 5-7 亿剂。二价脑膜炎球菌多糖结合疫苗于 2021 年 6 月 22 日获批上市,四价脑膜炎球菌多糖结合疫苗已提交新药上市申请,预计 2021 年有望获批上市。 脑膜炎球菌多糖结合疫苗替代多糖疫苗为大趋势,四价脑膜炎球菌多糖结合疫苗将弥补中国空白市场,二价脑膜炎球菌多糖结合疫苗有望纳入一类苗,康希诺双产品布局有望带来整体协同效应。

  公司在研管线中有多款疫苗对标全球销售额前 10 的品种——1)创新型肺炎疫苗, 13 价肺炎球菌多糖结合疫苗正处于临床试验 3 期, 公司研发的广谱肺炎疫苗(PBPV)采用非血清型技术,囊括 98%以上的肺炎球菌,与传统疫苗相比覆盖范围更广。 2) 潜在全球最佳疫苗的百白破系列, 公司研发的婴幼儿用 DTcP 疫苗有望弥补中国无组分百白破疫苗国产市场的空白;DTcP 加强疫苗和青少年及成人用 Tdcp 为青少年和成人提供百白破加强免疫的疫苗,填补国内空白。3) 全球首创的结核病加强疫苗,可以激活黏膜免疫,解决卡介苗保护周期仅 10-15 年的痛点。

  盈利预测:康希诺作为创新疫苗的先行者,未来随着在研疫苗逐渐获批上市,预计公司 2021-2023 年收入分别为 79、84 和 38 亿元,净利润分别为23.78、24.09 和 9.69 亿元;目标价为 721.06 元,给予“持有”评级。

  风险提示:新冠腺病毒载体疫苗销售不及预期,在研产品获批不及预期,产能释放不及预期,研发不及预期。

中心思想

创新驱动与核心竞争力铸就康希诺护城河

康希诺生物(688185)作为疫苗行业的创新新星,凭借其深厚的创新技术积累、丰富的产品开发能力和前瞻性的国际化战略布局,构建了坚实的市场护城河。公司由多位国际创新疫苗研发专家创立,致力于为全球提供创新、优质、可及的疫苗产品。其核心竞争优势体现在四大技术平台(蛋白结构和设计重组、多糖蛋白结合、制剂、腺病毒载体疫苗)的协同作用,以及在疫苗研发、生产和商业化方面的全面布局。特别是在腺病毒载体疫苗技术方面,公司已成功将埃博拉疫苗和新冠疫苗推向市场,展现了强大的技术转化能力。

产品管线丰富,盈利能力有望显著提升

康希诺的产品管线瞄准全球重磅品种,覆盖更新换代、进口替代和全球创新三大方向。随着新冠腺病毒载体疫苗于2021年2月获批有条件上市,以及二价脑膜炎球菌多糖结合疫苗于2021年6月获批上市,公司有望在2021年实现扭亏为盈。中长期来看,公司在研的四价脑膜炎球菌多糖结合疫苗、百白破系列疫苗、广谱肺炎疫苗(PBPV)、13价肺炎球菌多糖结合疫苗(PCV13i)以及全球首创的结核病加强疫苗等,均对标全球销售额前十的重磅品种,具备巨大的市场潜力。根据盈利预测,公司2021-2023年收入预计分别为79、84和38亿元,净利润分别为23.78、24.09和9.69亿元,显示出未来强劲的盈利增长潜力。

主要内容

1. 康希诺:致力于研发创新型疫苗

康希诺生物于2009年1月成立,由多位曾领导国际创新疫苗研发的知名科学家和疫苗行业资深专家共同创立,旨在为中国及全球提供创新、优质、可及的疫苗。公司以中国市场需求为导向,围绕更新换代、进口替代和全球创新三大方向进行疫苗研发。

  • 发展历程与市场地位
    • 2017年成功研发中国首个埃博拉病毒病疫苗。
    • 2018年9月建成商业生产中心,实现研发生产一体化。
    • 2019年3月在香港联交所主板H股上市,2020年8月13日登陆科创板,成为科创板首家“A+H”疫苗股。
  • 股权结构与核心团队
    • 截至2021年3月31日,创始人团队XUEFENG YU(宇学峰)、朱涛、DONGXU QIU(邱东旭)、HELEN HUIHUA MAO(毛慧华)为一致行动人,合计持股27.96%,为公司实际控制人。
    • 核心团队成员均曾在赛诺菲巴斯德、阿斯利康、辉瑞等全球大型生物医药公司任职,在疫苗抗原研发、蛋白设计、商业化销售、生产及国际化等环节拥有丰富经验。
  • 财务表现与盈利展望
    • 2020年公司实现收入2489.04万元,同比增长990.06%。
    • 由于疫苗产品尚未实现大规模商业化销售且持续投入生产和研发基地建设,2020年净利润为-3.97亿元。
    • 随着2021年2月25日新冠腺病毒载体疫苗获批有条件上市,以及6月22日二价脑膜炎球菌多糖结合疫苗获批上市,公司有望在2021年实现扭亏为盈。

1.1. 创新为核心,公司四大平台夯实技术基础

康希诺致力于研发创新型疫苗,主要瞄准全球创新、进口替代和中国最佳三个方向,目前已在多个领域布局多款产品,包括已获批的埃博拉病毒疫苗、新冠腺病毒载体疫苗、二价脑膜炎结合疫苗以及7种处于临床试验阶段的疫苗。

  • 四大核心技术平台
    • 蛋白结构和设计重组技术:用于设计疫苗抗原、重组疫苗生产菌株,如肺炎球菌蛋白抗原和新一代百日咳疫苗。
    • 多糖蛋白结合技术:用于多联多价疫苗研发生产,拥有DT、TT、CRM197等多种载体蛋白,如13价肺炎球菌多糖结合疫苗。
    • 腺病毒载体疫苗技术:利用基因工程技术将病原体基因导入腺病毒,诱导高水平体液免疫和细胞免疫。已成功研发埃博拉病毒疫苗和新冠腺病毒载体疫苗,并将用于结核病加强疫苗等产品研发。
    • 制剂技术:优化疫苗配方,不含动物源成分、苯酚和防腐剂,确保产品质量和安全性。
  • mRNA技术平台战略布局
    • 2020年5月,公司与加拿大Precision NanoSystems(PNI)达成协议,利用PNI的RNA疫苗技术平台开发基于mRNA脂质纳米颗粒(mRNA-LNP)技术的疫苗。
  • 腺病毒载体技术商业化转化
    • 公司与陈薇院士团队合作,成功研发并上市埃博拉疫苗和新冠腺病毒载体疫苗,实现了腺病毒载体技术从概念到规模化量产的转化。

1.2. 品种布局瞄准国际化

康希诺聚焦世界级疫苗品种,致力于研发出质量更高、可替代现有主流品种的疫苗。

  • 对标全球重磅品种
    • 在全球销售额前10的重磅疫苗品种中,公司针对其中6种有相关产品在研,包括13价肺炎球菌多糖结合疫苗、脊髓灰质炎/百日咳/Hib联苗、百白破/乙肝联苗、23价肺炎球菌多糖疫苗、流行性脑膜炎疫苗和百白破疫苗。
  • 积极开展国际合作
    • 疫苗研发:与加拿大McMaster大学合作重组腺病毒肺结核疫苗Ad5Ag85A,与Vaccitech合作预防带状疱疹的新型疫苗。
    • 疫苗原料研发:与奥地利BIRD-C公司合作佐剂,与加拿大PNI公司合作mRNA脂质纳米颗粒。
    • 生产合作:向意大利VaxYnethic公司提供多糖抗原、载体蛋白等疫苗原液关键成分。
    • 销售合作:与辉瑞签署四价脑膜炎球菌多糖结合疫苗推广服务协议,由辉瑞独家负责中国市场推广。

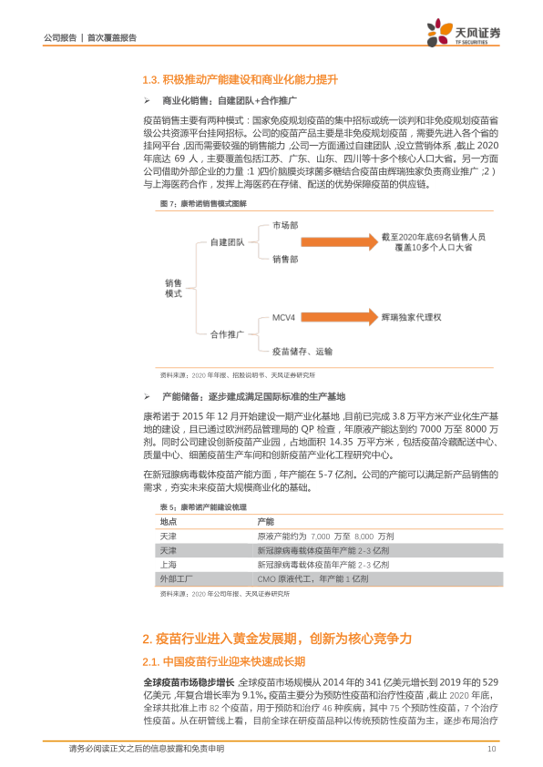
1.3. 积极推动产能建设和商业化能力提升

康希诺在商业化销售和产能储备方面均积极布局,为未来疫苗大规模商业化奠定基础。

  • 商业化销售模式
    • 自建团队:设立营销体系,截至2020年底达69人,主要覆盖江苏、广东、山东、四川等十多个核心人口大省。
    • 合作推广:与辉瑞合作推广四价脑膜炎球菌多糖结合疫苗;与上海医药合作,利用其在存储、配送方面的优势保障疫苗供应链。
  • 产能储备
    • 一期产业化基地:已完成3.8万平方米建设,通过欧洲药品管理局QP检查,年原液产能约7000万至8000万剂。
    • 创新疫苗产业园:占地14.35万平方米,包括疫苗冷藏配送中心、质量中心、细菌疫苗生产车间和创新疫苗产业化工程研究中心。
    • 新冠腺病毒载体疫苗产能:天津生产基地年产能预计2-3亿剂,上海宝山工厂正在建设2-3亿剂产能,委托外部工厂CMO原液代工年产能0.8-1亿剂,总计年产能在5-7亿剂。

2. 疫苗行业进入黄金发展期,创新为核心竞争力

疫苗行业正经历快速发展,创新是核心驱动力。

2.1. 中国疫苗行业迎来快速成长期

全球及中国疫苗市场均呈现稳步增长态势,中国市场增速略高于全球。

  • 全球疫苗市场概况
    • 市场规模从2014年的341亿美元增长到2019年的529亿美元,年复合增长率为9.1%。
    • 截至2020年底,全球共批准上市82个疫苗,用于预防和治疗46种疾病,其中75个为预防性疫苗。
  • 中国疫苗市场概况
    • 市场规模从2014年的233亿元增长到2019年的425亿元,年复合增长率达12.77%。
    • 截至2020年,中国累计批准55个疫苗品种,具有疫苗批签发记录的企业有42家(38家本土企业,4家国外企业)。
  • 中国疫苗行业发展阶段
    • 2012年以前主要依靠自主研发传统技术疫苗和引进国外新技术。
    • 目前一类苗基本实现自研自产,行业已完成从国外引进技术和品种的阶段。
    • 随着新冠疫苗研发带动第三代疫苗技术发展,中国疫苗行业正处于国产仿创品种快速放量阶段的开端,进入新一轮快速发展时期。

2.2. 疫苗行业未来将走向——创新、产品扩容、行业集中度提高

疫苗行业未来发展趋势明确,创新、市场扩大和集中度提升是关键。

2.2.1. 疫苗创新不可或缺

二类苗市场占比提高,未来自研创新产品将是竞争主场。

  • 二类苗市场地位提升
    • 2016年中国疫苗市场以强制接种的一类苗为主,占比约80%。近年来,一类苗比重下降,二类苗比重有望逐步提升。
    • 全球销售量前10的产品均为自费苗,其中8款为独家创新疫苗产品,表明创新产品是抢占市场份额的关键。
  • 中国疫苗技术进步
    • 技术路径:疫苗技术历经灭活/减毒、重组蛋白、腺病毒载体/核酸三代。目前正处于二代向三代迈进的节点。
    • 灭活/减毒技术:中国已掌握并熟练应用。
    • 腺病毒载体疫苗:康希诺凭借自建平台成功研发埃博拉和新冠疫苗。
    • 核酸疫苗:国内已有艾博生物、斯微生物(mRNA)和艾棣维欣(DNA)等企业自主
报告正文
摩熵医药企业版
9大数据库,200+子数据库,一站查询药品研发、临床、上市、销售、投资、政策等数据了解更多
我要试用
1 / 36
试读已结束,如需全文阅读可点击
下载全文
如果您有其他需求,请点击
定制服务咨询
天风证券股份有限公司最新报告
关于摩熵咨询

摩熵咨询是摩熵数科旗下生物医药专业咨询服务品牌,由深耕医药领域多年的专业人士组成,核心成员均来自国际顶级咨询机构和行业标杆企业,涵盖立项、市场、战略、投资等从业背景,依托摩熵数科丰富的外部专家资源及全面的医药全产业链数据库,为客户提供专业咨询服务和定制化解决方案

1W+
医药行业研究报告
200+
真实项目案例
1300+
业内高端专家资源
市场洞察与营销赋能
市场洞察与营销赋能
分析市场现状,洞察行业趋势,依托数据分析和深度研究,辅助商业决策。
立项评估及管线规划
立项评估及管线规划
提供疾病领域品种调研、专家访谈、品种立项、项目交易整套服务。
产业规划及研究服务
产业规划及研究服务
以数据为基础,为组织、园区、企业提供科学的决策依据和趋势线索。
多渠道数据分析及定制服务
多渠道数据分析及定制服务
帮助客户深入了解目标领域和市场情况,发现潜在机会,优化企业决策。
投资决策与交易估值
投资决策与交易估值
依托全球医药全产业链数据库与顶级投行级分析模型,为并购、融资、IPO提供全周期决策支持。
立即定制
洞察市场格局
解锁药品研发情报

定制咨询

400-9696-311 转1