2025中国医药研发创新与营销创新峰会
产品丰富的优秀中成药生产企业

产品丰富的优秀中成药生产企业

研报

产品丰富的优秀中成药生产企业

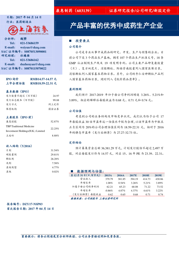
中心思想 康惠制药IPO核心价值与市场定位 本报告深入分析了康惠制药作为一家专业中成药生产企业的投资价值,强调其在产品、研发、营销及品牌方面的显著优势。公司凭借丰富的产品线、独家剂型和国家医保/基药目录品种,在妇科、呼吸感冒、皮肤病、骨科及糖尿病并发症等多个中成药细分市场占据重要地位。 稳健的财务表现与增长潜力 报告指出,康惠制药近年来营业收入和净利润保持稳健增长,综合毛利率稳定,显示出良好的盈利能力。通过本次IPO募集资金,公司计划投资于药品生产基地和研发中心项目,旨在进一步扩大产能、提升研发实力,以抓住中成药市场持续增长的机遇,实现未来的可持续发展。同时,报告也客观评估了药品质量安全、降价、中药材价格波动及行业标准修改等潜在风险。 主要内容 一、行业背景分析 中成药市场概览与康惠制药的行业地位 康惠制药专注于中成药的研发、生产与销售,拥有3个药品生产基地、107个药品生产批准文号和18条GMP认证制剂生产线,产品适应症广泛,覆盖呼吸感冒、妇科、骨科、皮肤科及糖尿病等领域。公司被认定为高新技术企业和国家知识产权优势企业,拥有19项发明专利。在行业竞争结构中,尽管中药制药企业数量众多且集中度较低,康惠制药通过持续投入和创新,在2012年至2014年间,其在中成药生产企业前300强中的排名持续上升,按资产总额、主营业务收入和利润总额排序均有显著提升,显示出较强的竞争力和市场地位。 细分中成药市场的增长趋势与机遇 妇科中成药市场: 妇科炎症中成药市场规模在2012年达到58.46亿元,同比增长13.29%,中成药市场份额高达70.2%,远超化学药的29.8%,凸显其中药在安全性、综合治疗及补虚固本方面的优势,符合中国女性用药习惯。 呼吸、感冒类中成药市场: 2007-2013年,感冒中成药的年均复合增长率高达20.77%,显著高于感冒化学药的8.08%,市场份额从2007年的52.03%增长至2013年的67.86%,发展前景广阔。 皮肤病类中成药用药市场: 2012年我国皮肤病药物市场规模约152亿元,年复合增长率为8.5%,2013年增至约168亿元,增幅10.3%。尽管市场规模相对较小,但随着患病人群扩大,未来发展空间较大。 骨科疾病类中成药用药市场: 骨科止痛口服中成药市场规模从2007年的4.81亿元稳步增长至2013年的16.91亿元,年均增速超过23%,预计2017年将达到33.72亿元,市场集中度中等,竞争激烈。 糖尿病并发症类中成药用药市场: 全球2型糖尿病用药市场预计将以每年10.2%的速度增长,至2019年市场总额将达到388亿美元,为公司相关产品如芪药消渴胶囊提供了巨大的市场潜力。 康惠制药的核心竞争优势 公司具备多重竞争优势: 产品优势: 拥有107个中成药品种,其中坤复康胶囊、复方双花片、消银颗粒、附桂骨痛胶囊列入《国家医保目录》,消银颗粒列入《国家基本药物目录》,枣仁安神颗粒列入《国家基本药物目录》及《低价药品清单》,确保了广泛的市场覆盖和销售渠道。 研发优势: 拥有19项药品发明专利,主要产品如复方双花片、消银颗粒、坤复康胶囊、芪药消渴胶囊、复方清带灌注液均为独家剂型,体现了强大的创新能力和技术壁垒。 营销优势: 产品已在全国2000多家大中型二级以上医院实现销售,建立了广泛的销售网络。 品牌优势: “万花山”商标被评为陕西省著名商标,公司被评为“国家知识产权优势企业”,品牌认知度和影响力较高。 二、公司分析及募集资金投向 股权结构与主营业务表现 康惠制药前身为陕西康惠制药股份有限公司,成立于1999年。本次发行前,陕西康惠控股持有公司52.87%股份,为控股股东,王延岭先生为实际控制人。公司主营业务突出,2014-2016年度营业收入分别为37,573.15万元、37,978.51万元和38,184.58万元,分别同比增长1.08%和0.54%,整体呈增长趋势。同期净利润分别为6,274.19万元、6,220.52万元和6,523.41万元,2016年同比增长4.87%。胶囊剂、片剂和颗粒剂是公司最主要的产品,2014-2016年度这三类药品占营业收入的比重在85.39%至89.33%之间。 盈利能力与募集资金规划 公司综合毛利率在2014-2016年度保持在57%左右的稳定水平(分别为57.56%、57.43%和57.51%)。其中,胶囊剂毛利率保持在62%左右,颗粒剂毛利率保持在70%左右,片剂毛利率从35.58%提升至40.31%,主要得益于新规格、新型号产品的推出。 本次IPO拟募集资金总额36,381.29万元,计划发行股份不超过2,497万股,对应每股发行价14.57元。募集资金净额31,748.00万元将主要投向: 药品生产基地项目: 投资总额49,453.00万元,拟投入募集资金22,753.12万元。项目建设期2年,达产后预计年销售收入94,340万元,平均年利润总额13,299.65万元,投资利润率26.89%,财务内部收益率23.95%,盈利能力强。达产后胶囊剂产能将达到108,000万粒,片剂69,300万片,颗粒剂500,000千克等。 药品研发中心项目: 投资总额3,550.00万元,拟投入募集资金1,633.34万元。项目建设周期2年,旨在建立现代化管理模式,设置专业化研发小组,提升新产品研发能力。 补充流动资金: 拟投入募集资金7,361.54万元,以支持公司日常运营和业务发展。 三、财务状况和盈利预测 财务指标分析与未来展望 公司期间费用率在2014-2016年度基本稳定在35.62%至36.27%之间。销售费用占比最高,管理费用和财务费用保持稳定。应收账款周转率从2.08次下降至1.48次,低于同行业水平,主要系应收账款余额增幅大于营业收入增幅。总资产周转率从2.59次上升至2.71次,显示公司通过加强存货管理,提高了资产使用效率。 基于主导产品销售稳定增长、毛利率水平保持稳定、各项费用率保持稳定以及募投项目进展顺利等假设,报告预测康惠制药2017-2019年归属于母公司净利润增速分别为3.26%、5.21%和3.89%,相应的稀释后每股收益分别为0.68元、0.71元和0.74元。 四、风险因素 潜在经营风险与市场挑战 公司面临多项风险: 药品质量安全及使用风险: 药品安全事件可能对品牌和经营造成重大影响,国家提高质量检验标准可能增加生产成本。 药品降价风险: 随着药品价格体制、医保制度和集中采购招标等制度的完善,公司产品存在进一步降价的风险。 中药材价格波动风险: 中药材价格受种植成本、市场需求、天气及游资炒作等因素影响,波动幅度较大(报告期内中药材综合200指数波动约20%),可能对盈利能力产生不利影响。 药品行业标准修改的风险: 若公司主营产品未能进入新一版《国家基本药物目录》或地方增补目录,可能对经营业绩造成不利影响。 五、估值及定价分析 同业比较与合理估值区间 通过与康缘药业、以岭药业、贵州百灵、佛慈制药等国内同类上市公司进行比较,同行业可比上市公司2017年、2018年平均动态市盈率分别为51.89倍、43.32倍,中值分别为43.45倍、39.42倍。康惠制药2017年预测每股收益为0.68元,对应发行价14.57元的市盈率为21.37倍,显著低于行业平均水平。 考虑到公司的业务结构及市场竞争状况,报告认为给予公司2017年每股收益30倍市盈率较为合理。以此为中枢,正负20%的区间,公司合理估值区间为18.59-22.31元。相对于2016年的静态市盈率(发行后摊薄)为27.27-32.73倍。 总结 康惠制药作为一家在中成药领域具有深厚积累和显著竞争优势的企业,其产品线丰富、研发实力突出、营销网络健全,并在多个细分市场展现出良好的增长前景。公司过往财务表现稳健,通过本次IPO募集资金,将进一步强化生产能力和研发创新,为未来的持续发展奠定基础。尽管面临药品质量、价格、原材料成本波动及政策调整等风险,但其在行业中的领先地位和募投项目的积极影响,为公司提供了明确的增长路径。报告基于对行业趋势、公司基本面及同业估值的综合分析,给出了专业的估值区间,为投资者提供了参考依据。
报告标签:
  • 个股研报
报告专题:
  • 下载次数:

    2018

  • 发布机构:

    上海证券有限责任公司

  • 发布日期:

    2017-04-17

  • 页数:

    12页

下载全文
定制咨询
AI精读报告

中心思想

康惠制药IPO核心价值与市场定位

本报告深入分析了康惠制药作为一家专业中成药生产企业的投资价值,强调其在产品、研发、营销及品牌方面的显著优势。公司凭借丰富的产品线、独家剂型和国家医保/基药目录品种,在妇科、呼吸感冒、皮肤病、骨科及糖尿病并发症等多个中成药细分市场占据重要地位。

稳健的财务表现与增长潜力

报告指出,康惠制药近年来营业收入和净利润保持稳健增长,综合毛利率稳定,显示出良好的盈利能力。通过本次IPO募集资金,公司计划投资于药品生产基地和研发中心项目,旨在进一步扩大产能、提升研发实力,以抓住中成药市场持续增长的机遇,实现未来的可持续发展。同时,报告也客观评估了药品质量安全、降价、中药材价格波动及行业标准修改等潜在风险。

主要内容

一、行业背景分析

中成药市场概览与康惠制药的行业地位

康惠制药专注于中成药的研发、生产与销售,拥有3个药品生产基地、107个药品生产批准文号和18条GMP认证制剂生产线,产品适应症广泛,覆盖呼吸感冒、妇科、骨科、皮肤科及糖尿病等领域。公司被认定为高新技术企业和国家知识产权优势企业,拥有19项发明专利。在行业竞争结构中,尽管中药制药企业数量众多且集中度较低,康惠制药通过持续投入和创新,在2012年至2014年间,其在中成药生产企业前300强中的排名持续上升,按资产总额、主营业务收入和利润总额排序均有显著提升,显示出较强的竞争力和市场地位。

细分中成药市场的增长趋势与机遇

  • 妇科中成药市场: 妇科炎症中成药市场规模在2012年达到58.46亿元,同比增长13.29%,中成药市场份额高达70.2%,远超化学药的29.8%,凸显其中药在安全性、综合治疗及补虚固本方面的优势,符合中国女性用药习惯。
  • 呼吸、感冒类中成药市场: 2007-2013年,感冒中成药的年均复合增长率高达20.77%,显著高于感冒化学药的8.08%,市场份额从2007年的52.03%增长至2013年的67.86%,发展前景广阔。
  • 皮肤病类中成药用药市场: 2012年我国皮肤病药物市场规模约152亿元,年复合增长率为8.5%,2013年增至约168亿元,增幅10.3%。尽管市场规模相对较小,但随着患病人群扩大,未来发展空间较大。
  • 骨科疾病类中成药用药市场: 骨科止痛口服中成药市场规模从2007年的4.81亿元稳步增长至2013年的16.91亿元,年均增速超过23%,预计2017年将达到33.72亿元,市场集中度中等,竞争激烈。
  • 糖尿病并发症类中成药用药市场: 全球2型糖尿病用药市场预计将以每年10.2%的速度增长,至2019年市场总额将达到388亿美元,为公司相关产品如芪药消渴胶囊提供了巨大的市场潜力。

康惠制药的核心竞争优势

公司具备多重竞争优势:

  • 产品优势: 拥有107个中成药品种,其中坤复康胶囊、复方双花片、消银颗粒、附桂骨痛胶囊列入《国家医保目录》,消银颗粒列入《国家基本药物目录》,枣仁安神颗粒列入《国家基本药物目录》及《低价药品清单》,确保了广泛的市场覆盖和销售渠道。
  • 研发优势: 拥有19项药品发明专利,主要产品如复方双花片、消银颗粒、坤复康胶囊、芪药消渴胶囊、复方清带灌注液均为独家剂型,体现了强大的创新能力和技术壁垒。
  • 营销优势: 产品已在全国2000多家大中型二级以上医院实现销售,建立了广泛的销售网络。
  • 品牌优势: “万花山”商标被评为陕西省著名商标,公司被评为“国家知识产权优势企业”,品牌认知度和影响力较高。

二、公司分析及募集资金投向

股权结构与主营业务表现

康惠制药前身为陕西康惠制药股份有限公司,成立于1999年。本次发行前,陕西康惠控股持有公司52.87%股份,为控股股东,王延岭先生为实际控制人。公司主营业务突出,2014-2016年度营业收入分别为37,573.15万元、37,978.51万元和38,184.58万元,分别同比增长1.08%和0.54%,整体呈增长趋势。同期净利润分别为6,274.19万元、6,220.52万元和6,523.41万元,2016年同比增长4.87%。胶囊剂、片剂和颗粒剂是公司最主要的产品,2014-2016年度这三类药品占营业收入的比重在85.39%至89.33%之间。

盈利能力与募集资金规划

公司综合毛利率在2014-2016年度保持在57%左右的稳定水平(分别为57.56%、57.43%和57.51%)。其中,胶囊剂毛利率保持在62%左右,颗粒剂毛利率保持在70%左右,片剂毛利率从35.58%提升至40.31%,主要得益于新规格、新型号产品的推出。

本次IPO拟募集资金总额36,381.29万元,计划发行股份不超过2,497万股,对应每股发行价14.57元。募集资金净额31,748.00万元将主要投向:

  • 药品生产基地项目: 投资总额49,453.00万元,拟投入募集资金22,753.12万元。项目建设期2年,达产后预计年销售收入94,340万元,平均年利润总额13,299.65万元,投资利润率26.89%,财务内部收益率23.95%,盈利能力强。达产后胶囊剂产能将达到108,000万粒,片剂69,300万片,颗粒剂500,000千克等。
  • 药品研发中心项目: 投资总额3,550.00万元,拟投入募集资金1,633.34万元。项目建设周期2年,旨在建立现代化管理模式,设置专业化研发小组,提升新产品研发能力。
  • 补充流动资金: 拟投入募集资金7,361.54万元,以支持公司日常运营和业务发展。

三、财务状况和盈利预测

财务指标分析与未来展望

公司期间费用率在2014-2016年度基本稳定在35.62%至36.27%之间。销售费用占比最高,管理费用和财务费用保持稳定。应收账款周转率从2.08次下降至1.48次,低于同行业水平,主要系应收账款余额增幅大于营业收入增幅。总资产周转率从2.59次上升至2.71次,显示公司通过加强存货管理,提高了资产使用效率。

基于主导产品销售稳定增长、毛利率水平保持稳定、各项费用率保持稳定以及募投项目进展顺利等假设,报告预测康惠制药2017-2019年归属于母公司净利润增速分别为3.26%、5.21%和3.89%,相应的稀释后每股收益分别为0.68元、0.71元和0.74元。

四、风险因素

潜在经营风险与市场挑战

公司面临多项风险:

  • 药品质量安全及使用风险: 药品安全事件可能对品牌和经营造成重大影响,国家提高质量检验标准可能增加生产成本。
  • 药品降价风险: 随着药品价格体制、医保制度和集中采购招标等制度的完善,公司产品存在进一步降价的风险。
  • 中药材价格波动风险: 中药材价格受种植成本、市场需求、天气及游资炒作等因素影响,波动幅度较大(报告期内中药材综合200指数波动约20%),可能对盈利能力产生不利影响。
  • 药品行业标准修改的风险: 若公司主营产品未能进入新一版《国家基本药物目录》或地方增补目录,可能对经营业绩造成不利影响。

五、估值及定价分析

同业比较与合理估值区间

通过与康缘药业、以岭药业、贵州百灵、佛慈制药等国内同类上市公司进行比较,同行业可比上市公司2017年、2018年平均动态市盈率分别为51.89倍、43.32倍,中值分别为43.45倍、39.42倍。康惠制药2017年预测每股收益为0.68元,对应发行价14.57元的市盈率为21.37倍,显著低于行业平均水平。

考虑到公司的业务结构及市场竞争状况,报告认为给予公司2017年每股收益30倍市盈率较为合理。以此为中枢,正负20%的区间,公司合理估值区间为18.59-22.31元。相对于2016年的静态市盈率(发行后摊薄)为27.27-32.73倍。

总结

康惠制药作为一家在中成药领域具有深厚积累和显著竞争优势的企业,其产品线丰富、研发实力突出、营销网络健全,并在多个细分市场展现出良好的增长前景。公司过往财务表现稳健,通过本次IPO募集资金,将进一步强化生产能力和研发创新,为未来的持续发展奠定基础。尽管面临药品质量、价格、原材料成本波动及政策调整等风险,但其在行业中的领先地位和募投项目的积极影响,为公司提供了明确的增长路径。报告基于对行业趋势、公司基本面及同业估值的综合分析,给出了专业的估值区间,为投资者提供了参考依据。

报告正文
摩熵医药企业版
9大数据库,200+子数据库,一站查询药品研发、临床、上市、销售、投资、政策等数据了解更多
我要试用
1 / 12
试读已结束,如需全文阅读可点击
下载全文
如果您有其他需求,请点击
定制服务咨询
上海证券有限责任公司最新报告
关于摩熵咨询

摩熵咨询是摩熵数科旗下生物医药专业咨询服务品牌,由深耕医药领域多年的专业人士组成,核心成员均来自国际顶级咨询机构和行业标杆企业,涵盖立项、市场、战略、投资等从业背景,依托摩熵数科丰富的外部专家资源及全面的医药全产业链数据库,为客户提供专业咨询服务和定制化解决方案

1W+
医药行业研究报告
200+
真实项目案例
1300+
业内高端专家资源
市场洞察与营销赋能
市场洞察与营销赋能
分析市场现状,洞察行业趋势,依托数据分析和深度研究,辅助商业决策。
立项评估及管线规划
立项评估及管线规划
提供疾病领域品种调研、专家访谈、品种立项、项目交易整套服务。
产业规划及研究服务
产业规划及研究服务
以数据为基础,为组织、园区、企业提供科学的决策依据和趋势线索。
多渠道数据分析及定制服务
多渠道数据分析及定制服务
帮助客户深入了解目标领域和市场情况,发现潜在机会,优化企业决策。
投资决策与交易估值
投资决策与交易估值
依托全球医药全产业链数据库与顶级投行级分析模型,为并购、融资、IPO提供全周期决策支持。
立即定制
洞察市场格局
解锁药品研发情报

定制咨询

400-9696-311 转1