2025中国医药研发创新与营销创新峰会
综合性原料药龙头,CDMO业务已形成漏斗形状态

综合性原料药龙头,CDMO业务已形成漏斗形状态

研报

综合性原料药龙头,CDMO业务已形成漏斗形状态

  普洛药业(000739)   摘要   普洛药业作为从原料药向CDMO乃至制剂综合发展的龙头,借助原料药基础,以全球视野谋划推进科技创新,大力发展全球领先的品药研发生产服务平台,以高品质服务持续打造全球CDMO服务商典范。   原料药业务稳中有进,新品种布局增强竞争力   普洛药业是国内老牌原料药头部企业,头孢克肟、盐酸安非他酮、阿莫西林侧链系列等具有市场主导地位。2024年11月4日,普洛药业正式成立医美及化妆品原料事业部,以合成生物学、化学合成、多肽等技术研发平台为支撑,持续发力医美及化妆品产业链上游。   制剂业务持续优化,带动管线稳定放量   截至2023年底,公司现有制剂品种120多个,产业链完善(以自产原料为主)、剂型齐全、涉及治疗领域广泛;拥有院内和院外销售队伍150余人,全渠道覆盖。与此同时,制剂业务加快推进“多品种”发展策略,已立项25个新项目并在持续新增中,涉及抗感染类、心脑血管类、中枢神经系统类、化痰利胆类等多个领域。   CDMO业务营收利润双增长,项目结构不断优化   公司早期以CMO业务为主,近几年,随着研发、制造、体系保障等综合能力的大幅提升,项目数、客户数持续保持快速增长,形成了良好的漏斗形状态。2024H1,公司报价项目731个,同比增长51%;进行中项目876个,同比增长44%,其中,商业化阶段项目317个,同比增长28%,包括人用药项目228个,兽药项目48个,其他项目41个;研发阶段项目559个,同比增长54%。鉴于创新药上市节奏和验证周期(三到五年)原因,业绩端有望在未来实现更好的释放。   盈利预测   我们预计公司2024-2026年营业收入为124.03/137.39/151.94亿元,同比增长8.10%/10.77%/10.59%;归母净利润为11.11/12.43/13.92亿元。   考虑到:(1)原料药板块:公司是国内主要原料药企业,国际化认证良好,加速布局合成生物学,后续有望保持稳定增长;(2)制剂板块:借助原料药一体化优势及集采进程持续放量,在研管线为后续制剂增速提供动能;(3)CDMO板块:借助全球三大CDMO研发中心,已经实现良好漏斗形状态,未来CDMO业务有望实现快速增长,看好公司未来良好前景,给予公司2025年19倍PE,目标价20.20元。首次覆盖,给予“买入”评级。   风险提示:行业政策变动风险、产品质量控制风险、主要原材料价格波动风险、外汇汇率波动风险、产品销售不及预期风险
报告标签:
  • 个股研报
报告专题:
  • 下载次数:

    639

  • 发布机构:

    天风证券股份有限公司

  • 发布日期:

    2024-12-18

  • 页数:

    29页

下载全文
定制咨询
报告内容
AI精读报告
报告摘要

  普洛药业(000739)

  摘要

  普洛药业作为从原料药向CDMO乃至制剂综合发展的龙头,借助原料药基础,以全球视野谋划推进科技创新,大力发展全球领先的品药研发生产服务平台,以高品质服务持续打造全球CDMO服务商典范。

  原料药业务稳中有进,新品种布局增强竞争力

  普洛药业是国内老牌原料药头部企业,头孢克肟、盐酸安非他酮、阿莫西林侧链系列等具有市场主导地位。2024年11月4日,普洛药业正式成立医美及化妆品原料事业部,以合成生物学、化学合成、多肽等技术研发平台为支撑,持续发力医美及化妆品产业链上游。

  制剂业务持续优化,带动管线稳定放量

  截至2023年底,公司现有制剂品种120多个,产业链完善(以自产原料为主)、剂型齐全、涉及治疗领域广泛;拥有院内和院外销售队伍150余人,全渠道覆盖。与此同时,制剂业务加快推进“多品种”发展策略,已立项25个新项目并在持续新增中,涉及抗感染类、心脑血管类、中枢神经系统类、化痰利胆类等多个领域。

  CDMO业务营收利润双增长,项目结构不断优化

  公司早期以CMO业务为主,近几年,随着研发、制造、体系保障等综合能力的大幅提升,项目数、客户数持续保持快速增长,形成了良好的漏斗形状态。2024H1,公司报价项目731个,同比增长51%;进行中项目876个,同比增长44%,其中,商业化阶段项目317个,同比增长28%,包括人用药项目228个,兽药项目48个,其他项目41个;研发阶段项目559个,同比增长54%。鉴于创新药上市节奏和验证周期(三到五年)原因,业绩端有望在未来实现更好的释放。

  盈利预测

  我们预计公司2024-2026年营业收入为124.03/137.39/151.94亿元,同比增长8.10%/10.77%/10.59%;归母净利润为11.11/12.43/13.92亿元。

  考虑到:(1)原料药板块:公司是国内主要原料药企业,国际化认证良好,加速布局合成生物学,后续有望保持稳定增长;(2)制剂板块:借助原料药一体化优势及集采进程持续放量,在研管线为后续制剂增速提供动能;(3)CDMO板块:借助全球三大CDMO研发中心,已经实现良好漏斗形状态,未来CDMO业务有望实现快速增长,看好公司未来良好前景,给予公司2025年19倍PE,目标价20.20元。首次覆盖,给予“买入”评级。

  风险提示:行业政策变动风险、产品质量控制风险、主要原材料价格波动风险、外汇汇率波动风险、产品销售不及预期风险

中心思想

综合医药平台,多业务协同驱动增长

普洛药业作为一家从原料药起步,并成功向CDMO及制剂领域综合发展的医药龙头企业,其核心发展战略在于通过原料药、制剂和CDMO三大业务板块的协同效应,构建一体化的医药制造与服务平台。公司凭借深厚的原料药基础,持续优化制剂业务,并大力发展全球领先的CDMO服务平台,以高品质服务持续打造全球CDMO服务商典范。这种多元化、一体化的布局,使其在激烈的市场竞争中具备独特的竞争优势和稳健的增长潜力。

CDMO业务蓄势待发,未来业绩可期

报告强调,普洛药业的CDMO业务已形成良好的“漏斗形”项目状态,预示着未来业绩的强劲释放。2024年上半年,公司报价项目同比增长51%至731个,进行中项目同比增长44%至876个,其中商业化阶段项目同比增长28%至317个,研发阶段项目同比增长54%至559个。这一系列数据表明,公司CDMO业务的项目储备和客户基础持续扩大,随着创新药上市节奏和验证周期的推进,该板块有望在未来三到五年内实现显著的业绩增长,成为公司整体业绩增长的核心驱动力。基于此,报告首次覆盖给予“买入”评级,目标价格20.20元。

主要内容

战略转型与财务表现稳健

  • 公司发展历程与战略布局: 普洛药业创立于1989年,通过“借壳上市”和重大资产重组,逐步发展成为集原料药、CDMO、药品、医美原料药业务于一体的综合性企业。公司持续推进医药制造的连续化、自动化、数字化、智能化建设,并于2017年实施“职能+事业部”的统一管理模式。主要原料药厂区均通过中国NMPA、美国FDA、欧盟EMEA和日本PMDA的官方审计,彰显其国际化合规能力。
  • 股权结构与激励机制: 公司控股股东为横店集团控股有限公司(持股28.3%),实际控制人为东阳市横店社团经济企业联合会,股权结构稳定。为提高职工凝聚力和公司竞争力,公司于2019年推出员工持股计划,筹集资金总额不超过3.5亿元,覆盖董事、监事、高级管理人员及核心骨干,有效激励业绩稳定增长。
  • 财务业绩概览: 公司收入从2019年的72.1亿元增长至2023年的114.7亿元,期间复合年均增长率(CAGR)达12.31%。归母净利润同期从5.5亿元增长至10.6亿元,CAGR达17.51%,增速远高于收入。2024年第一至三季度,公司实现营业收入92.90亿元(同比增长9.30%),归属上市公司股东的净利润8.70亿元(同比增长2.15%)。
  • 利润率与费用控制: 尽管公司毛利率在2019年至2022年间有所下降,但净利率水平稳步提升,由2019年的7.7%增长至2021年的10.7%,2024年第一至三季度为9.4%。公司整体费用率从2019年的23.1%大幅优化至2024年第三季度的13.1%,其中销售费用率从11.6%降至4.3%,体现了良好的管理水平和稳健经营风格。
  • 业务板块结构与毛利率: 原料药及中间体是公司占比最高的板块,2023年收入79.87亿元,占总收入的71.1%。CDMO业务发展迅速,收入从2019年的7.22亿元增长至2023年的20.05亿元,占比从10.1%增至17.8%,且毛利率显著上升,从2019年的37.3%增长至2023年的42.3%。制剂业务在经历短期波动后,2023年实现收入12.49亿元,占比11.1%,实现稳定增长。
  • 研发投入与国际化: 公司持续加大研发投入,2023年研发投入金额6.25亿元(同比增长17.25%),占总营收比重达5.40%,研发人员共计1205人。公司积极推进深度国际化战略,营销网络覆盖70余个国家和地区,国外业务收入从2019年的30.29亿元增长至2023年的49.19亿元,增长显著。

原料药业务:深耕传统,拓展新兴

  • 市场基础与产品布局: 普洛药业是国内老牌原料药头部企业,拥有抗生素类、特色原料药类、兽药类、医美及化妆品等多种品种。其中,头孢克肟、盐酸安非他酮、阿莫西林侧链系列等具有市场主导地位。公司计划在3-5年内大幅增加30-50个API的DMF数量,以助力API业务稳健增长。
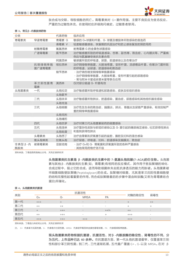
  • 抗生素类原料药: 抗生素是最大的抗感染药物类别,其中β-内酰胺类抗生素约占世界抗生素市场的70%。头孢类药物作为基础性药物,市场前景广阔,中国头孢类原料药年产量达15,000吨左右,占据全球70%以上。公司抗生素类中间体及原料药品种超30种,是国内头孢克肟的主要生产厂商,2012年产能达60吨,占据国内60%以上份额。
  • 特色原料药: 公司特色原料药具有独特市场竞争优势,如盐酸金刚烷胺、(伪)麻黄碱、盐酸安非他酮等。这些品种技术壁垒高,利润水平更高,且多个品种拥有USP、EP、CP的质量标准证明和FDA、GMP等注册标准证明,在国内外市场中具有显著优势。
  • 兽药原料药: 公司共有15个兽药产品批准,包括氟苯尼考、吉他霉素等,产品品类丰富。公司与全球前五大兽药巨头企业开展业务,2023年底兽药业务报价项目905个(同比增长10%),进行中项目736个(同比增长40%)。公司产能充足,如硫酸粘菌素2000吨、氟苯尼考2000吨,并计划新建年产3500吨抑菌类医药原料项目。氟苯尼考市场均价在2024年10月突破200元/千克,市场关注度高。
  • 医美及化妆品原料药: 2023年中国化妆品原料行业市场规模约为122.65亿元,国产替代空间巨大。2024年11月,普洛药业正式成立医美及化妆品原料事业部,以合成生物学、化学合成、多肽等技术研发平台为支撑,发力医美及化妆品产业链上游。公司现有医美原料相关业务已超2亿元,未来将围绕合成生物学与酶催化平台和生物发酵能力两大核心竞争力持续发力。
  • 国际化认证与产能建设: 公司环保基础扎实,质量管理体系优先,先后通过世界卫生组织WHO、美国FDA、欧盟EDQM、德国EUGMP及日本PMDA认证。公司持续加快对战略品种产业链上下游延伸、高标准合规改造和产能建设,已建成或在建多条生产线,拥有70多个原料规模化生产品种,其中13个销售过亿。
  • 合成生物学战略合作: 2024年9月,公司与百葵锐生物达成战略合作,共同推进合成生物学技术在生物医药、原料药、医药中间体等领域的研发生产应用。公司拟投资3亿元建设多肽原料药车间,设计产能1.2-2万升,主要布局药用多肽和美容肽,并关注司美格鲁肽等前沿品种。

制剂业务:一体化优势显现,管线持续优化

  • 多元发展策略与一体化优势: 公司坚持以临床价值和市场价值为导向,加快推进“多品种”发展策略,充分发挥原料药+制剂一体化优势。截至2023年底,公司拥有120多个制剂品种,涉及抗感染、心脑血管、抗肿瘤、中枢神经等多个治疗领域,剂型齐全,产业链完善(以自产原料为主)。
  • 业绩恢复与毛利率提升: 2023年制剂业务实现销售收入12.49亿元(同比增长15.69%),毛利6.6亿元(同比增长17.94%),毛利率为53.14%。2024年第三季度,制剂板块营收9.50亿元(同比增长8.62%),毛利5.91亿元(同比增长27.97%),毛利率提升至62.23%,主要得益于集中生产效率提升和销售模式优化。
  • 集采应对与市场份额: 普洛药业
报告正文
摩熵医药企业版
9大数据库,200+子数据库,一站查询药品研发、临床、上市、销售、投资、政策等数据了解更多
我要试用
1 / 29
试读已结束,如需全文阅读可点击
下载全文
如果您有其他需求,请点击
定制服务咨询
天风证券股份有限公司最新报告
关于摩熵咨询

摩熵咨询是摩熵数科旗下生物医药专业咨询服务品牌,由深耕医药领域多年的专业人士组成,核心成员均来自国际顶级咨询机构和行业标杆企业,涵盖立项、市场、战略、投资等从业背景,依托摩熵数科丰富的外部专家资源及全面的医药全产业链数据库,为客户提供专业咨询服务和定制化解决方案

1W+
医药行业研究报告
200+
真实项目案例
1300+
业内高端专家资源
市场洞察与营销赋能
市场洞察与营销赋能
分析市场现状,洞察行业趋势,依托数据分析和深度研究,辅助商业决策。
立项评估及管线规划
立项评估及管线规划
提供疾病领域品种调研、专家访谈、品种立项、项目交易整套服务。
产业规划及研究服务
产业规划及研究服务
以数据为基础,为组织、园区、企业提供科学的决策依据和趋势线索。
多渠道数据分析及定制服务
多渠道数据分析及定制服务
帮助客户深入了解目标领域和市场情况,发现潜在机会,优化企业决策。
投资决策与交易估值
投资决策与交易估值
依托全球医药全产业链数据库与顶级投行级分析模型,为并购、融资、IPO提供全周期决策支持。
立即定制
洞察市场格局
解锁药品研发情报

定制咨询

400-9696-311 转1