2025中国医药研发创新与营销创新峰会
市场简报:新政出台,推进医药工业高端化、智能化、绿色化、融合化发展

市场简报:新政出台,推进医药工业高端化、智能化、绿色化、融合化发展

研报

市场简报:新政出台,推进医药工业高端化、智能化、绿色化、融合化发展

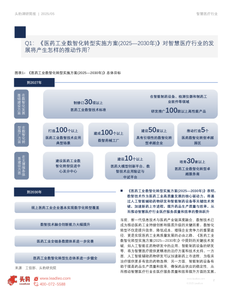
  《医药工业数智化转型实施方案(2025—2030年)》表明,数智技术作为医药工业高质量发展的核心驱动力,将通过人工智能辅助药物研发和智能制药设备等关键技术突破,加速新药上市进程,提升药品生产质量与效率,从而推动智慧医疗行业医疗服务质量和效率的整体跃升   当前,新一代信息技术与医药产业链深度融合,数智技术已成为推动医药工业持续创新和提质升级的关键因素。数智化转型不仅是提升效率、降低成本、增强企业竞争力的重要途径,更是实现医药工业高质量发展的必由之路。《医药工业数智化转型实施方案(2025—2030年)》中提到的关键技术突破,如人工智能在药物研发中的应用、智能制药设备的研发等,将为智慧医疗提供更精准的治疗方案和技术支持。一方面,人工智能辅助药物研发可以加速新药上市进程,为临床治疗提供更多有效的药物选择;另一方面,智能制药设备有助于提高药品生产质量和效率,确保药品供应的稳定性,从而推动智慧医疗行业在医疗服务质量和效率提升方面的发展。
报告标签:
  • 医疗器械
报告专题:
  • 下载次数:

    2963

  • 发布机构:

    头豹研究院

  • 发布日期:

    2026-03-05

  • 页数:

    9页

下载全文
定制咨询
报告内容
报告摘要

  《医药工业数智化转型实施方案(2025—2030年)》表明,数智技术作为医药工业高质量发展的核心驱动力,将通过人工智能辅助药物研发和智能制药设备等关键技术突破,加速新药上市进程,提升药品生产质量与效率,从而推动智慧医疗行业医疗服务质量和效率的整体跃升

  当前,新一代信息技术与医药产业链深度融合,数智技术已成为推动医药工业持续创新和提质升级的关键因素。数智化转型不仅是提升效率、降低成本、增强企业竞争力的重要途径,更是实现医药工业高质量发展的必由之路。《医药工业数智化转型实施方案(2025—2030年)》中提到的关键技术突破,如人工智能在药物研发中的应用、智能制药设备的研发等,将为智慧医疗提供更精准的治疗方案和技术支持。一方面,人工智能辅助药物研发可以加速新药上市进程,为临床治疗提供更多有效的药物选择;另一方面,智能制药设备有助于提高药品生产质量和效率,确保药品供应的稳定性,从而推动智慧医疗行业在医疗服务质量和效率提升方面的发展。

报告正文
摩熵医药企业版
9大数据库,200+子数据库,一站查询药品研发、临床、上市、销售、投资、政策等数据了解更多
我要试用
1 / 9
试读已结束,如需全文阅读可点击
下载全文
如果您有其他需求,请点击
定制服务咨询
头豹研究院最新报告
关于摩熵咨询

摩熵咨询是摩熵数科旗下生物医药专业咨询服务品牌,由深耕医药领域多年的专业人士组成,核心成员均来自国际顶级咨询机构和行业标杆企业,涵盖立项、市场、战略、投资等从业背景,依托摩熵数科丰富的外部专家资源及全面的医药全产业链数据库,为客户提供专业咨询服务和定制化解决方案

1W+
医药行业研究报告
200+
真实项目案例
1300+
业内高端专家资源
市场洞察与营销赋能
市场洞察与营销赋能
分析市场现状,洞察行业趋势,依托数据分析和深度研究,辅助商业决策。
立项评估及管线规划
立项评估及管线规划
提供疾病领域品种调研、专家访谈、品种立项、项目交易整套服务。
产业规划及研究服务
产业规划及研究服务
以数据为基础,为组织、园区、企业提供科学的决策依据和趋势线索。
多渠道数据分析及定制服务
多渠道数据分析及定制服务
帮助客户深入了解目标领域和市场情况,发现潜在机会,优化企业决策。
投资决策与交易估值
投资决策与交易估值
依托全球医药全产业链数据库与顶级投行级分析模型,为并购、融资、IPO提供全周期决策支持。
立即定制
洞察市场格局
解锁药品研发情报

定制咨询

400-9696-311 转1