2025中国医药研发创新与营销创新峰会
大单品系列进行爆发期,多品牌迭代助力长期成长

大单品系列进行爆发期,多品牌迭代助力长期成长

研报

大单品系列进行爆发期,多品牌迭代助力长期成长

  丸美生物(603983)   事项:   丸美生物公司作为国内老牌美妆品牌, 距今已有 22 年发展历史, 目前旗下已拥有中高端眼部抗衰的主品牌丸美(2002 年创立) 、 主打底妆产品的新锐彩妆品牌恋火(2017 年收购) 、 和大众护肤品牌春纪(2006年创立) 等在内的品牌矩阵。 今年以来公司经营出现一定拐点, 业绩表现具有明显的板块内比较优势, 同时公司近期公告公司有丸美股份更名为丸美生物, 未来发展战略也将有一定新变化。   国信零售观点: 公司在经过 3 年多调整转型后, 目前已实现老牌国货美妆的重新焕发。 其中主品牌丸美依托公司在眼霜+重组胶原蛋白赛道多年研发深耕, 并通过线上渠道转型, 叠加科技+情感营销深度触达年轻消费者, 已经分别成功打造小红笔和小金针两大系列单品, 目前正处于产品势能的爆发期。 而新锐底妆品牌恋火紧抓消费者底妆痛点, 通过内容营销及超头主播实现破圈, 并不断升级核心单品同时进行品类延伸,成为公司第二成长曲线。 前三季度公司营收及利润分别在行业承压阶段逆势高增 27%/37%, 领先于板块。而在公司更名后未来战略布局有望持续深化, 不排除通过外延并购方式为公司打开新的增长曲线。 我们考虑到公司明后年业绩有望在今年品牌势能提升下实现爆发, 同时产品结构优化及高效费用管控带动毛销差逆势上行, 我们上调公司 2024-2026 年归母净利至 3.68/5.16/6.75(原值为 3.68/4.62/5.57) 亿, 对应PE 为 37/26/20 倍, 维持“优于大市” 评级。   评论:   大单品突围, 丸美品牌在低基数下业绩弹性空间大   我们一直强调, 当前行业进入存量时代, 化妆品品牌必须依托产品力的迭代提升才能实现高质量下的高增长。 首先, 通过产品升级带来的收入端增长, 可以实现产品件单价以及复购率和连带率的提升, 而品牌整体客单价水平的推升, 有助于提高品牌毛利率。 而毛利水平的优化也给予品牌在加剧的竞争环境下, 有着更加充足的费用投放空间, 一方面可以用于支持原品牌形象的维护和升级, 为进一步的产品升级打下基础,另一方面也可以为企业的第二曲线孵化提供支持。 这样才能在当前行业环境下实现高质量的健康增长。   具体来看, 丸美生物作为传统国货头部品牌, 在近四年来持续进行渠道和营销转型, 同时大力深耕新原料新功效研发, 目前已经在眼霜+重组胶原蛋白赛道分别成功打造“小红笔” 和“小金针” 两大系列单品,两者支撑主品牌在今年承压的大环境下实现收入端逆势量价高增, 从而也带动盈利能力逆势提升   从结果来看, 公司自 2020 年底进行线上化转型以来, 虽然由于线上流量成本高导致整体利润率远低于此前线下经销时期, 但公司仍通过大单品带动毛利率的持续提升, 同时加大费用管控并优化运营效率, 净利率水平稳中有升。 2024Q1-Q3 公司实现毛利率 74.6%/yoy+3.8pct, 净利率 12.3%/yoy+0.9pct。 而整体化妆品行业在今年平台竞争分流力度加大同时平台规则不断变化下, 品牌方运营要求难度更高, 大多公司今年以来毛销差(毛利率-销售费用率) 存在一定压力, 而丸美则在行业压力下逆势上行, 前三季度毛销差同比提升 0.7pct。   深入拆解公司大单品成功的原因, 我们也在此前的多篇行业专题中强调, 品牌大单品的成功离不开企业在营销、 渠道和研发等多层面的全局能力。 总结来看, 我们认为拥有较强产品力的企业需要具备: 1) 研发生产: 研发层面拥有差异化核心技术壁垒, 生产层面高标准质量基础上的快反能力; 2) 营销层面: 需要精准围绕目标用户特征, 灵活应用多元化推广方式, 以建立深入人心的产品消费者心智; 3) 渠道层面:需直营等强渠道把控能力的搭建, 实现与客户的直接沟通, 把握需求变化, 以及对产品价格体系和形象的更好维护。   而丸美通过多年深耕已经在上述领域有着显著突破, 这也是其未来能够进一步通过大单品模式实现主品牌持续突围的核心驱动力。 下文我们也将对丸美公司在上述三方面的能力做深入解析:   渠道端: 线上转型成效显著, 业绩在低基数下快速放量增长   丸美自 2002 年创立以来, 拥有一定品牌知名度和消费者口碑。 但由于公司前期以线下经销渠道为主, 在2018-2020 年线上渠道红利快速爆发期未能快速反应, 导致公司整体营收未能快速增长, 叠加疫情导致线下消费承压, 2020 年公司营收首次下滑。 行业趋势下公司开始进行线上渠道转型, 并伴随大规模产品结构调整以适应新消费趋势。 2023 年效果初显, 公司实现营收 22.3 亿/yoy+28.5%, 其中主品牌丸美为 15.6 亿/yoy+11.6%。 而今年在渠道和产品优势持续加持下, 整体收入增长愈发快速, 前三季度公司整体营收增长27.1%, 主品牌丸美同比增长 23.3%。   而从当前渠道结构来看, 经历 2020-2022 年 3 年主品牌丸美线上转型过渡期, 叠加恋火品牌线上快速放量,2023 年公司线上渠道增长超 40%, 线上收入占比高达 84%。 今年前三季度公司线上渠道增速仍实现 34.6%增长, 预计目前线上渠道占比仍超 80%, 其中主品牌丸美线上渠道占比 75%+。   抖音渠道贡献公司主要线上收入。 而从线上渠道结构来看, 据久谦数据, 主品牌丸美在 2022 年调整过程中成效初显, 一方面天猫渠道 GMV 增速下滑幅度逐渐收窄, 22Q3 增速触底并于 23Q2 转负为正, 后续一直正向增长, 今年 1-10 月天猫渠道实现 GMV 增长 37.5%, 收入占三大渠道比例达 33.6%, 与 23 年全年占比差异不大; 另一方面抖音渠道自 22 年以来持续快速爆发, 23H2 开始成为品牌第一大渠道, 截至 10 月, 今年抖音渠道收入占比高达 56.1%。 而恋火品牌依托抖音渠道的快速放量, 第一大渠道抖音占比基本保持稳定, 今年 1-10 月, 恋火天猫/抖音/京东分别实现增速 35.9%/107.2%/51.1%。   在转型成功的背后是公司组织架构和人事调整的支持。 丸美品牌 2011 年开设首家天猫旗舰店, 2020 年提出要用 TP 来进行线上运营, 但由于 TP 方式不合适公司整体发展需求; 21 年开始自建线上运营团队但成效较为一般; 2022 年董事长亲自带队线上团队, 并兼任直接电商一把手, 战略性推进线上转型, 并于同年11 月聘任王熙雯女士任职总裁助理兼电商部总经理, 负责整体线上电商平台运营; 而 2023 年公司再度对电商架构细化, 将电商事业部拆分成传统货架电商、 抖快自播、 抖快达播三大部门, 并横向由电商市场部负责整体营销节奏的统筹规划。   研发端: 研发赋能核心原料, 深耕重组双胶原新兴赛道   2021 年 3 月公司重磅官宣与暨南大学及基因工程药物国家工程研究中心共研创的“重组人源化胶原蛋白”。利用“翻译暂停” 专利技术对基因序列和蛋白活性进行优化, 将Ⅰ 型胶原蛋白和Ⅲ 型胶原蛋白中负责生物活性的功能结构序列按合理比例重组构建, 再通过 C-Pro 环设计进行稳定性和活性优化, 最终得到全球首创的“I 型&Ⅲ 型” 嵌合重组双胶原蛋白。 该重组人源化胶原蛋白与人体自身胶原蛋白的功能结构域氨基酸序列 100%一致, 而且能够同时补充衰老肌肤所需要的具备支撑性的 I 型和具备弹性的Ⅲ 型胶原蛋白, 在安全性、 亲和性和透皮吸收性上均有更好表现   而在 2024 年 4 月, 公司再次公布对于重组双胶原进行 2.0 升级。 将“翻译暂停” 技术和“C-pro 扣环技术”应用到毕赤酵母表达系统, 以及对 Bcy1 转录因子和羟基化酶的改造, 相比于 1.0 阶段, 重组胶原蛋白 2.0在结构活性、 透皮活性、 抗衰活性、 舒缓活性、 保湿活性五大方面均实现全方位的提升, 且产品纯度大于96%, 表达量也提高 20%。 目前重组胶原 2.0 已实现量产, 常规月产酵母发酵液达 10 吨以上。    依托在重组胶原蛋白赛道多年的扎实研发, 公司行业地位领先。 截至 23 年底, 公司围绕重组胶原蛋白申请发明专利 25 项, 获得授权发明专利 7 项。 同时, 公司于今年 4 月主导牵头《重组可溶性胶原》 行业标准正式通过国家工信部立项, 成为重组胶原蛋白行业的“标准制定者” ; 8 月与中国生物发酵产业协会共建首个“全国重组功能蛋白技术研究中心, 行业领导者地位持续夯实。   而在大力研发投入和完善的研发体系下, 公司不断完善自身核心原料布局, 并将其应用至产品中实现产品力的跃迁。 目前公司已实现在胜肽、 A 醇、 功能性蛋白等多种市场主流抗衰成分产品布局, 并完成对于 I型 +III 型三螺旋重组胶原蛋白、 裂褶多糖、 超分子木棉花等独家核心成分, 并在 2023 年 9 月完成指橙提取物全国首款备案, 截至 2023 年底, 公司自研原料超 50 款, 实现量产的原料超 20 款   营销端: 科技+情感营销赋能品牌专业化、 年轻化, 实现国货老品牌新认知   丸美品牌作为多年国货老品牌, 产品品质和消费者口碑具有保障, 但年轻消费者认知存在一定差异, 因此在目前常规通过抖音、 小红书等社媒进行全网宣传外, 公司从科技和情感两大维度进行营销破圈, 推进品牌营销专业化、 年轻化转型。   1) 依托多年研发积累和创新营销方式凸显品牌专业化实力。 截至目前公司已举办 4 届重组胶原蛋白论坛,不仅夯实自身在胶原蛋白赛道研发领先优势, 同时不断进行消费者宣传教育, 扩大自身在胶原蛋白抗衰赛道影响力; 同时今年 9 月邀请央视主持人李小萌一起通过短片《真相只要 7 天》 以调查方式通过工信部资源、 实测报告等数据, 证实小金针面霜的 7 天淡纹功效, 又诠释了丸美背后的深厚科研实力。   2) 情感内容营销引发年轻女性消费者共鸣。 今年 8 月丸美进行小红笔 3.0 发布, 在官宣范丞丞作为全新品牌代言人的同时官宣《站出来 更显眼》 系列态度片, 延续 38 节特别企划“何必看颜色” 的“她视角”下营销, 以独立自信价值观激发女性消费者共鸣, 带动线上 4.1 亿级曝光, 同时丸美将#站出来 更显眼#延展到线下, 利用快闪活动、 地铁硬广和梯媒等方式引发 3.3 亿级线下触达。   大单品策略成效初显, 核心产品表现优异带动盈利能力逆势提升   通过前述公司能力的分析, 公司目前已经具备了持续推出大单品的基础, 而公司此前也针对性的对旗下产品矩阵做了梳理, 精细化根据客群画像布局产品矩阵, 同时优化聚焦核心单品。   首先, 公司目前在产品端整体采取分渠分品策略。 由于丸美前期以线下渠道为主, 在近些年转型线上后,线上线下的消费者画像存在差异, 相对而言, 线下消费者年龄较大同时购买力更强, 对品牌的粘性也更强。因此公司线下采取渠道专供模式, 并以高端套装为主; 线上根据平台打法不同采取区别性主推产品, 其中天猫以大单品如小红笔、 小金针作为爆款打造, 据久谦数据, 小红笔和小金针今年 1-10 月在天猫分别实现 GMV 占比为 47.1%/7.0%; 抖音以性价比套装为主, 形成差异性打法, 如四抗套组今年以来在抖音平台实现 GMV 约 2.5 亿, 占其三大平台总计 GMV 的 97.3%, 占丸美抖音渠道的 35.2%。   同时公司不断聚焦核心头部产品, 优化长尾。 自 2020 年以来公司开始聚焦头部核心产品, 主推抗衰+科技感产品, 夯实眼部护理专家+抗衰老大师品牌心智。 据久谦数据, 2024 年 1-10 月, 小红笔、 小紫弹、 小金针、 蝴蝶眼膜和四抗套装五大产品在天猫、 京东、 抖音三大平台 GMV 占比高达 70.7%, 呈现逐年提升态势,较 2022 年的 34%实现翻倍增加。   小红笔眼霜迭代升级, 奠定公司眼霜大师基本盘
报告标签:
  • 个股研报
报告专题:
  • 下载次数:

    162

  • 发布机构:

    国信证券股份有限公司

  • 发布日期:

    2024-12-24

  • 页数:

    15页

下载全文
定制咨询
报告内容
AI精读报告
报告摘要

  丸美生物(603983)

  事项:

  丸美生物公司作为国内老牌美妆品牌, 距今已有 22 年发展历史, 目前旗下已拥有中高端眼部抗衰的主品牌丸美(2002 年创立) 、 主打底妆产品的新锐彩妆品牌恋火(2017 年收购) 、 和大众护肤品牌春纪(2006年创立) 等在内的品牌矩阵。 今年以来公司经营出现一定拐点, 业绩表现具有明显的板块内比较优势, 同时公司近期公告公司有丸美股份更名为丸美生物, 未来发展战略也将有一定新变化。

  国信零售观点: 公司在经过 3 年多调整转型后, 目前已实现老牌国货美妆的重新焕发。 其中主品牌丸美依托公司在眼霜+重组胶原蛋白赛道多年研发深耕, 并通过线上渠道转型, 叠加科技+情感营销深度触达年轻消费者, 已经分别成功打造小红笔和小金针两大系列单品, 目前正处于产品势能的爆发期。 而新锐底妆品牌恋火紧抓消费者底妆痛点, 通过内容营销及超头主播实现破圈, 并不断升级核心单品同时进行品类延伸,成为公司第二成长曲线。 前三季度公司营收及利润分别在行业承压阶段逆势高增 27%/37%, 领先于板块。而在公司更名后未来战略布局有望持续深化, 不排除通过外延并购方式为公司打开新的增长曲线。 我们考虑到公司明后年业绩有望在今年品牌势能提升下实现爆发, 同时产品结构优化及高效费用管控带动毛销差逆势上行, 我们上调公司 2024-2026 年归母净利至 3.68/5.16/6.75(原值为 3.68/4.62/5.57) 亿, 对应PE 为 37/26/20 倍, 维持“优于大市” 评级。

  评论:

  大单品突围, 丸美品牌在低基数下业绩弹性空间大

  我们一直强调, 当前行业进入存量时代, 化妆品品牌必须依托产品力的迭代提升才能实现高质量下的高增长。 首先, 通过产品升级带来的收入端增长, 可以实现产品件单价以及复购率和连带率的提升, 而品牌整体客单价水平的推升, 有助于提高品牌毛利率。 而毛利水平的优化也给予品牌在加剧的竞争环境下, 有着更加充足的费用投放空间, 一方面可以用于支持原品牌形象的维护和升级, 为进一步的产品升级打下基础,另一方面也可以为企业的第二曲线孵化提供支持。 这样才能在当前行业环境下实现高质量的健康增长。

  具体来看, 丸美生物作为传统国货头部品牌, 在近四年来持续进行渠道和营销转型, 同时大力深耕新原料新功效研发, 目前已经在眼霜+重组胶原蛋白赛道分别成功打造“小红笔” 和“小金针” 两大系列单品,两者支撑主品牌在今年承压的大环境下实现收入端逆势量价高增, 从而也带动盈利能力逆势提升

  从结果来看, 公司自 2020 年底进行线上化转型以来, 虽然由于线上流量成本高导致整体利润率远低于此前线下经销时期, 但公司仍通过大单品带动毛利率的持续提升, 同时加大费用管控并优化运营效率, 净利率水平稳中有升。 2024Q1-Q3 公司实现毛利率 74.6%/yoy+3.8pct, 净利率 12.3%/yoy+0.9pct。 而整体化妆品行业在今年平台竞争分流力度加大同时平台规则不断变化下, 品牌方运营要求难度更高, 大多公司今年以来毛销差(毛利率-销售费用率) 存在一定压力, 而丸美则在行业压力下逆势上行, 前三季度毛销差同比提升 0.7pct。

  深入拆解公司大单品成功的原因, 我们也在此前的多篇行业专题中强调, 品牌大单品的成功离不开企业在营销、 渠道和研发等多层面的全局能力。 总结来看, 我们认为拥有较强产品力的企业需要具备: 1) 研发生产: 研发层面拥有差异化核心技术壁垒, 生产层面高标准质量基础上的快反能力; 2) 营销层面: 需要精准围绕目标用户特征, 灵活应用多元化推广方式, 以建立深入人心的产品消费者心智; 3) 渠道层面:需直营等强渠道把控能力的搭建, 实现与客户的直接沟通, 把握需求变化, 以及对产品价格体系和形象的更好维护。

  而丸美通过多年深耕已经在上述领域有着显著突破, 这也是其未来能够进一步通过大单品模式实现主品牌持续突围的核心驱动力。 下文我们也将对丸美公司在上述三方面的能力做深入解析:

  渠道端: 线上转型成效显著, 业绩在低基数下快速放量增长

  丸美自 2002 年创立以来, 拥有一定品牌知名度和消费者口碑。 但由于公司前期以线下经销渠道为主, 在2018-2020 年线上渠道红利快速爆发期未能快速反应, 导致公司整体营收未能快速增长, 叠加疫情导致线下消费承压, 2020 年公司营收首次下滑。 行业趋势下公司开始进行线上渠道转型, 并伴随大规模产品结构调整以适应新消费趋势。 2023 年效果初显, 公司实现营收 22.3 亿/yoy+28.5%, 其中主品牌丸美为 15.6 亿/yoy+11.6%。 而今年在渠道和产品优势持续加持下, 整体收入增长愈发快速, 前三季度公司整体营收增长27.1%, 主品牌丸美同比增长 23.3%。

  而从当前渠道结构来看, 经历 2020-2022 年 3 年主品牌丸美线上转型过渡期, 叠加恋火品牌线上快速放量,2023 年公司线上渠道增长超 40%, 线上收入占比高达 84%。 今年前三季度公司线上渠道增速仍实现 34.6%增长, 预计目前线上渠道占比仍超 80%, 其中主品牌丸美线上渠道占比 75%+。

  抖音渠道贡献公司主要线上收入。 而从线上渠道结构来看, 据久谦数据, 主品牌丸美在 2022 年调整过程中成效初显, 一方面天猫渠道 GMV 增速下滑幅度逐渐收窄, 22Q3 增速触底并于 23Q2 转负为正, 后续一直正向增长, 今年 1-10 月天猫渠道实现 GMV 增长 37.5%, 收入占三大渠道比例达 33.6%, 与 23 年全年占比差异不大; 另一方面抖音渠道自 22 年以来持续快速爆发, 23H2 开始成为品牌第一大渠道, 截至 10 月, 今年抖音渠道收入占比高达 56.1%。 而恋火品牌依托抖音渠道的快速放量, 第一大渠道抖音占比基本保持稳定, 今年 1-10 月, 恋火天猫/抖音/京东分别实现增速 35.9%/107.2%/51.1%。

  在转型成功的背后是公司组织架构和人事调整的支持。 丸美品牌 2011 年开设首家天猫旗舰店, 2020 年提出要用 TP 来进行线上运营, 但由于 TP 方式不合适公司整体发展需求; 21 年开始自建线上运营团队但成效较为一般; 2022 年董事长亲自带队线上团队, 并兼任直接电商一把手, 战略性推进线上转型, 并于同年11 月聘任王熙雯女士任职总裁助理兼电商部总经理, 负责整体线上电商平台运营; 而 2023 年公司再度对电商架构细化, 将电商事业部拆分成传统货架电商、 抖快自播、 抖快达播三大部门, 并横向由电商市场部负责整体营销节奏的统筹规划。

  研发端: 研发赋能核心原料, 深耕重组双胶原新兴赛道

  2021 年 3 月公司重磅官宣与暨南大学及基因工程药物国家工程研究中心共研创的“重组人源化胶原蛋白”。利用“翻译暂停” 专利技术对基因序列和蛋白活性进行优化, 将Ⅰ 型胶原蛋白和Ⅲ 型胶原蛋白中负责生物活性的功能结构序列按合理比例重组构建, 再通过 C-Pro 环设计进行稳定性和活性优化, 最终得到全球首创的“I 型&Ⅲ 型” 嵌合重组双胶原蛋白。 该重组人源化胶原蛋白与人体自身胶原蛋白的功能结构域氨基酸序列 100%一致, 而且能够同时补充衰老肌肤所需要的具备支撑性的 I 型和具备弹性的Ⅲ 型胶原蛋白, 在安全性、 亲和性和透皮吸收性上均有更好表现

  而在 2024 年 4 月, 公司再次公布对于重组双胶原进行 2.0 升级。 将“翻译暂停” 技术和“C-pro 扣环技术”应用到毕赤酵母表达系统, 以及对 Bcy1 转录因子和羟基化酶的改造, 相比于 1.0 阶段, 重组胶原蛋白 2.0在结构活性、 透皮活性、 抗衰活性、 舒缓活性、 保湿活性五大方面均实现全方位的提升, 且产品纯度大于96%, 表达量也提高 20%。 目前重组胶原 2.0 已实现量产, 常规月产酵母发酵液达 10 吨以上。

   依托在重组胶原蛋白赛道多年的扎实研发, 公司行业地位领先。 截至 23 年底, 公司围绕重组胶原蛋白申请发明专利 25 项, 获得授权发明专利 7 项。 同时, 公司于今年 4 月主导牵头《重组可溶性胶原》 行业标准正式通过国家工信部立项, 成为重组胶原蛋白行业的“标准制定者” ; 8 月与中国生物发酵产业协会共建首个“全国重组功能蛋白技术研究中心, 行业领导者地位持续夯实。

  而在大力研发投入和完善的研发体系下, 公司不断完善自身核心原料布局, 并将其应用至产品中实现产品力的跃迁。 目前公司已实现在胜肽、 A 醇、 功能性蛋白等多种市场主流抗衰成分产品布局, 并完成对于 I型 +III 型三螺旋重组胶原蛋白、 裂褶多糖、 超分子木棉花等独家核心成分, 并在 2023 年 9 月完成指橙提取物全国首款备案, 截至 2023 年底, 公司自研原料超 50 款, 实现量产的原料超 20 款

  营销端: 科技+情感营销赋能品牌专业化、 年轻化, 实现国货老品牌新认知

  丸美品牌作为多年国货老品牌, 产品品质和消费者口碑具有保障, 但年轻消费者认知存在一定差异, 因此在目前常规通过抖音、 小红书等社媒进行全网宣传外, 公司从科技和情感两大维度进行营销破圈, 推进品牌营销专业化、 年轻化转型。

  1) 依托多年研发积累和创新营销方式凸显品牌专业化实力。 截至目前公司已举办 4 届重组胶原蛋白论坛,不仅夯实自身在胶原蛋白赛道研发领先优势, 同时不断进行消费者宣传教育, 扩大自身在胶原蛋白抗衰赛道影响力; 同时今年 9 月邀请央视主持人李小萌一起通过短片《真相只要 7 天》 以调查方式通过工信部资源、 实测报告等数据, 证实小金针面霜的 7 天淡纹功效, 又诠释了丸美背后的深厚科研实力。

  2) 情感内容营销引发年轻女性消费者共鸣。 今年 8 月丸美进行小红笔 3.0 发布, 在官宣范丞丞作为全新品牌代言人的同时官宣《站出来 更显眼》 系列态度片, 延续 38 节特别企划“何必看颜色” 的“她视角”下营销, 以独立自信价值观激发女性消费者共鸣, 带动线上 4.1 亿级曝光, 同时丸美将#站出来 更显眼#延展到线下, 利用快闪活动、 地铁硬广和梯媒等方式引发 3.3 亿级线下触达。

  大单品策略成效初显, 核心产品表现优异带动盈利能力逆势提升

  通过前述公司能力的分析, 公司目前已经具备了持续推出大单品的基础, 而公司此前也针对性的对旗下产品矩阵做了梳理, 精细化根据客群画像布局产品矩阵, 同时优化聚焦核心单品。

  首先, 公司目前在产品端整体采取分渠分品策略。 由于丸美前期以线下渠道为主, 在近些年转型线上后,线上线下的消费者画像存在差异, 相对而言, 线下消费者年龄较大同时购买力更强, 对品牌的粘性也更强。因此公司线下采取渠道专供模式, 并以高端套装为主; 线上根据平台打法不同采取区别性主推产品, 其中天猫以大单品如小红笔、 小金针作为爆款打造, 据久谦数据, 小红笔和小金针今年 1-10 月在天猫分别实现 GMV 占比为 47.1%/7.0%; 抖音以性价比套装为主, 形成差异性打法, 如四抗套组今年以来在抖音平台实现 GMV 约 2.5 亿, 占其三大平台总计 GMV 的 97.3%, 占丸美抖音渠道的 35.2%。

  同时公司不断聚焦核心头部产品, 优化长尾。 自 2020 年以来公司开始聚焦头部核心产品, 主推抗衰+科技感产品, 夯实眼部护理专家+抗衰老大师品牌心智。 据久谦数据, 2024 年 1-10 月, 小红笔、 小紫弹、 小金针、 蝴蝶眼膜和四抗套装五大产品在天猫、 京东、 抖音三大平台 GMV 占比高达 70.7%, 呈现逐年提升态势,较 2022 年的 34%实现翻倍增加。

  小红笔眼霜迭代升级, 奠定公司眼霜大师基本盘

中心思想

品牌焕新与增长双引擎

丸美生物作为国内老牌美妆企业,在经历三年多的战略调整与转型后,已成功实现品牌焕新,并展现出强劲的增长势头。公司通过深耕眼部抗衰和重组胶原蛋白赛道,成功打造了以“小红笔”和“小金针”为代表的主品牌丸美大单品系列,这些产品正处于业绩爆发期,成为公司核心增长引擎。同时,新锐彩妆品牌恋火凭借精准的底妆市场定位和高效的内容营销,迅速崛起为公司的第二增长曲线,共同驱动公司业绩逆势高增。

科技赋能与多元布局

丸美生物的成功转型离不开其在研发端的持续投入和创新,特别是在重组双胶原蛋白技术上的领先地位,这不仅赋能了核心产品的竞争力,也夯实了其在抗衰领域的专业形象。在营销策略上,公司巧妙结合科技实证与情感共鸣,有效触达年轻消费者,重塑了国货老品牌的市场认知。此外,公司通过设立多只产业基金,积极进行美护行业上下游的外延式布局,为未来的多元化发展和新增长曲线的孵化奠定了基础,展现出清晰的长期成长战略。

主要内容

大单品战略驱动业绩增长与盈利优化

丸美生物在当前行业进入存量竞争时代背景下,通过产品力的迭代升级实现了高质量增长。公司持续进行渠道和营销转型,并大力深耕新原料新功效研发,成功打造了“小红笔”和“金针”两大系列大单品,支撑主品牌在行业承压环境下实现收入端逆势量价高增,并带动盈利能力逆势提升。

从财务数据来看,公司自2020年底进行线上化转型以来,通过大单品带动毛利率持续提升,同时加强费用管控并优化运营效率,净利率水平稳中有升。2024年第一至第三季度,公司实现毛利率74.6%,同比增长3.8个百分点;净利率12.3%,同比增长0.9个百分点。在行业普遍面临毛销差压力的背景下,丸美生物前三季度毛销差逆势提升0.7个百分点,显示出卓越的经营韧性。

公司大单品成功的关键在于其在营销、渠道和研发等多层面的全局能力。具体包括:1)研发生产方面,拥有差异化核心技术壁垒和高标准质量基础上的快反能力;2)营销层面,精准围绕目标用户特征,灵活应用多元化推广方式,建立深入人心的产品消费者心智;3)渠道层面,搭建直营等强渠道把控能力,实现与客户的直接沟通,把握需求变化,并维护产品价格体系和形象。

线上渠道转型成效显著

丸美生物自2020年开始进行线上渠道转型,并伴随大规模产品结构调整以适应新消费趋势。2023年,公司营收达到22.3亿元,同比增长28.5%,其中主品牌丸美营收15.6亿元,同比增长11.6%。今年前三季度,公司整体营收增长27.1%,主品牌丸美同比增长23.3%,增长愈发快速。

从渠道结构来看,经过2020-2022年三年主品牌丸美线上转型过渡期,叠加恋火品牌线上快速放量,2023年公司线上渠道增长超40%,线上收入占比高达84%。今年前三季度,公司线上渠道增速仍实现34.6%增长,预计目前线上渠道占比仍超80%,其中主品牌丸美线上渠道占比75%以上。

抖音渠道贡献了公司主要的线上收入。据久谦数据,主品牌丸美在2022年调整过程中成效初显,天猫渠道GMV增速下滑幅度逐渐收窄,并于23Q2转负为正,今年1-10月天猫渠道实现GMV增长37.5%,收入占三大渠道比例达33.6%。抖音渠道自2022年以来持续快速爆发,23H2开始成为品牌第一大渠道,截至10月,今年抖音渠道收入占比高达56.1%。恋火品牌也依托抖音渠道实现快速放量,今年1-10月,恋火天猫/抖音/京东分别实现增速35.9%/107.2%/51.1%。

转型成功的背后是公司组织架构和人事调整的支持。公司于2022年由董事长亲自带队线上团队,并于同年11月聘任王熙雯女士任职总裁助理兼电商部总经理。2023年,公司再度对电商架构细化,将电商事业部拆分成传统货架电商、抖快自播、抖快达播三大部门,并横向由电商市场部负责整体营销节奏的统筹规划。

重组胶原蛋白技术领先与原料创新

丸美生物在研发端持续投入,赋能核心原料创新,特别是在重组双胶原新兴赛道深耕。2021年3月,公司与暨南大学及基因工程药物国家工程研究中心共研创的“重组人源化胶原蛋白”重磅官宣。该技术利用“翻译暂停”专利技术对基因序列和蛋白活性进行优化,构建了全球首创的“I型&Ⅲ型”嵌合重组双胶原蛋白,与人体自身胶原蛋白功能结构域氨基酸序列100%一致,在安全性、亲和性和透皮吸收性上均有更好表现。

2024年4月,公司再次公布对重组双胶原进行2.0升级,在结构活性、透皮活性、抗衰活性、舒缓活性、保湿活性五大方面均实现全方位提升,且产品纯度大于96%,表达量提高20%。目前重组胶原2.0已实现量产,常规月产酵母发酵液达10吨以上。

依托在重组胶原蛋白赛道多年的扎实研发,公司行业地位领先。截至2023年底,公司围绕重组胶原蛋白申请发明专利25项,获得授权发明专利7项。同时,公司于今年4月主导牵头《重组可溶性胶原》行业标准正式通过国家工信部立项,成为重组胶原蛋白行业的“标准制定者”;8月与中国生物发酵产业协会共建首个“全国重组功能蛋白技术研究中心”,行业领导者地位持续夯实。

在大力研发投入和完善的研发体系下,公司不断完善自身核心原料布局,并将其应用至产品中实现产品力的跃迁。目前公司已实现在胜肽、A醇、功能性蛋白等多种市场主流抗衰成分产品布局,并完成对于I型+III型三螺旋重组胶原蛋白、裂褶多糖、超分子木棉花等独家核心成分的开发,并在2023年9月完成指橙提取物全国首款备案。截至2023年底,公司自研原料超50款,实现量产的原料超20款。

科技与情感营销赋能品牌年轻化

丸美品牌作为多年国货老品牌,在产品品质和消费者口碑方面具有保障,但年轻消费者认知存在一定差异。因此,公司在常规通过抖音、小红书等社媒进行全网宣传外,从科技和情感两大维度进行营销破圈,推进品牌营销专业化、年轻化转型。

1)依托多年研发积累和创新营销方式凸显品牌专业化实力。截至目前,公司已举办4届重组胶原蛋白论坛,不仅夯实自身在胶原蛋白赛道研发领先优势,同时不断进行消费者宣传教育,扩大自身在胶原蛋白抗衰赛道影响力。今年9月,公司邀请央视主持人李小萌通过短片《真相只要7天》以调查方式,通过工信部资源、实测报告等数据,证实小金针面霜的7天淡纹功效,诠释了丸美背后的深厚科研实力。

2)情感内容营销引发年轻女性消费者共鸣。今年8月,丸美进行小红笔3.0发布,在官宣范丞丞作为全新品牌代言人的同时,官宣《站出来 更显眼》系列态度片,延续38节特别企划“何必看颜色”的“她视角”营销,以独立自信价值观激发女性消费者共鸣,带动线上4.1亿级曝光。同时,丸美将#站出来 更显眼#延展到线下,利用快闪活动、地铁硬广和梯媒等方式引发3.3亿级线下触达。

核心大单品持续迭代与市场份额提升

丸美生物目前在产品端整体采取分渠分品策略,根据线上线下消费者画像差异,线下采取渠道专供模式以高端套装为主,线上则根据平台打法不同采取区别性主推产品。天猫以“小红笔”、“小金针”作为爆款打造,今年1-10月两者在天猫分别实现GMV占比为47.1%/7.0%。抖音则以性价比套装为主,如“四抗套组”今年以来在抖音平台实现GMV约2.5亿元,占其三大平台总计GMV的97.3%,占丸美抖音渠道的35.2%。

同时,公司不断聚焦核心头部产品,优化长尾,主推抗衰+科技感产品,夯实眼部护理专家+抗衰老大师品牌心智。据久谦数据,2024年1-10月,“小红笔”、“小紫弹”、“小金针”、“蝴蝶眼膜”和“四抗套装”五大产品在天猫、京东、抖音三大平台GMV占比高达70.7%,呈现逐年提升态势,较2022年的34%实现翻倍增加。

小红笔眼霜奠定眼部护理基石

自2020年公司针对淡化细纹和黑眼圈推出首款将眼霜与仪器二合一产品“小红笔1.0”以来,该产品借助社媒带动全渠道增长,2020年全年实现约62万支销量,不仅推动丸美品牌形象年轻化,也夯实了公司在眼霜领域的龙头地位。

随后,公司以平均约2年一次的更新速度不断对“小红笔”进行迭代升级,对细纹和黑眼圈淡化效果不断强化提升,同时保持产品官方售价不变。据公司年报披露,2023年“小红笔”眼霜全年GMV销售超2亿元。截至10月,据久谦数据,“小红笔”眼霜在三大平台已实现GMV约4.2亿元,较去年全年已实现翻倍增长。

重组胶原蛋白系列构建第二增长极

依托在重组胶原蛋白赛道的技术领先性,公司全面进行相关产品布局,并根据市场需求反馈不断进行产品迭代升级。自2021年公司实现量产重组双胶原,同年9月即快速推出重磅新品“小金针次抛”,及面部基础护肤系列。次年10月,公司推出冻干面膜、绵绵杯面膜和胶原奶油霜进行产品矩阵进阶扩充。2023年4月,公司对初代基本系列产品进行升级迭代,并通过两款敷料拓展重组胶原蛋白在医疗器械方向应用。今年,依托对于重组双胶原原料自身的2.0升级,公司4月发布三款应用新品:“小金针2.0”、“小金针胶原贴”、及“胶原弹面膜霜”,并于9月重磅推出抗衰“小金针面霜”,主打淡细纹和紧轮廓。

从销售数据结果来看,据久谦数据,2024年1-10月重组双胶原系列产品在三大平台实现GMV约2.35亿元,占比19.2%,较2023年全年占比提升3.9个百分点。其中,“小金针”仍为系列中核心爆品,据公司公告,2023年“小金针”实现GMV超2亿元。随着今年再度升级,三大平台GMV占比持续增加,据久谦数据目前已占丸美品牌整体11.0%。而“小金针面霜”截至10月底目前已实现GMV约1582万元,作为新品表现较好。

多品牌矩阵与外延投资拓展增长边界

丸美生物积极布局多品牌战略,并稳步推进外延式发展,以拓展新的增长边界。

恋火底妆品牌成为第二增长曲线

丸美生物近两年来积极打造“恋火”品牌成为企业第二增长曲线。“恋火”原身为韩国彩妆品牌,于2017年被丸美收购,2019年实现完全控股,并于2021年开始对品牌进行全面革新发展。2021年7月,仅推出一款“看不见”粉底液,瞄准精致白领人群,半年时间销量60万支,带动当年恋火品牌实现收入增幅高达463.49%。随后,2022年针对油皮推出“蹭不掉”系列,不断完善品牌在底妆系列的布局。在2021-2023三年快速业绩放量下,今年前三季度实现收入增速39.69%。

管理层平稳过渡不扰品牌发展势能。品牌前主理人王玉莹自2020年加入丸美,并后续出任恋火事业部总经理至今年年中,利用其丰富经验不断为恋火打造爆品,实现品牌力跃升。今年6月王玉莹离职由董事长儿子孙云起接手,整体交接过渡平稳清晰,团队成员仍较为完整。在进行管理层交接后,恋火新品仍稳步推出。目前恋火以“看不见”和“蹭不掉”系列为主,并辅以眼眉笔根根系列以及美妆工具共28款SKU组成自身产品矩阵,常用品类粉底液、气垫、粉饼、粉霜等均有覆盖。6月恋火对于“蹭不掉”粉底液和气垫进行重磅升级,并推出“蹭不掉”粉霜和粉饼进行系列品类扩充;8月推出点点戳戳面部综合盘,逐渐从底妆向色彩类过渡;9月推出“看不见”散粉,产品类型进一步完善。

产业基金布局美护产业链上下游

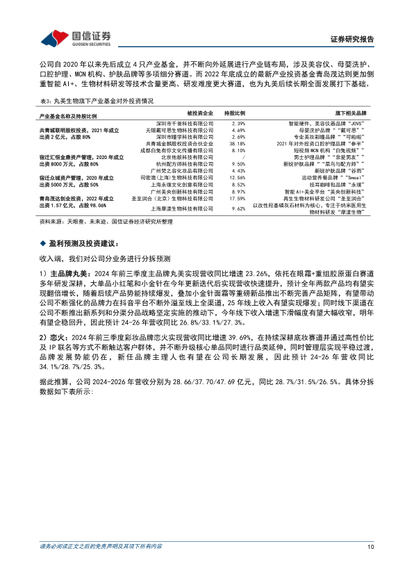
公司自2020年以来先后成立4只产业基金,并不断向外延展进行产业链布局,涉及美容仪、母婴洗护、口腔护理、MCN机构、护肤品牌等多项细分赛道。例如,共青城联明股权投资(2021年成立,出资2亿元,占股80%)投资了智能硬件美容仪器品牌“JOVS”和母婴洗护品牌“戴可思”。共青城金麟股权投资合伙企业(占股38.18%)投资了专业美妆彩瞳品牌“可啦啦”和口腔护理品牌“参半”。宿迁汇恒金鼎资产管理(2020年成立,出资8000万元,占股80%)投资了短视频MCN机构“白兔视频”和男士护理品牌“亲爱男友”。宿迁众城资产管理(2020年成立,出资5000万元,占股50%)投资了新锐护肤品牌“菜鸟与配方师”、“谷雨”以及运动营养餐品牌“Smeal”和挂耳咖啡包品牌“永璞”。

而2022年底成立的最新产业投资基金青岛茂达(出资1.57亿元,占股98.06%)则更加侧重智能AI+、生物材料研发等技术含量更高、研发难度更大赛道,投资了智能AI+美业平台“美央创新科技”、再生生物材料研发公司“圣至润合”以及以改性羟基磷灰石材料为核心的纳米医用生物材料研发公司“摩漾生物”,为丸美后续长期全面发展打下基础。

财务表现强劲与未来增长展望

根据盈利预测,公司2024-2026年营收分别为28.66/37.70/47.69亿元,同比增速分别为28.7%/31.5%/26.5%。其中,主品牌丸美营收预计同比增速为26.8%/33.1%/27.3%,得益于大单品“小红笔”和“小金针”的快速提升、新品推出以及线上渠道的持续外溢。恋火品牌营收预计同比增速为34.1%/28.7%/25.3%,受益于底妆赛道深耕、高性价比及IP联名策略、核心单品升级和品类延伸。

利润端方面,随着公司眼霜及精华等高客单价大单品占比不断提升,同时不断优化低毛利率及长尾产品,预计2024-2026年毛利率将持续提高至73.9%/75.3%/75.8%。费用率方面,随着公司规模效应下供应链效率不断优化,管理效率提升,预计未来研发费用率和管理费用率将下行。销售费用率在高位下呈现略下降态势,得益于严格的营销成本管控。

综上,公司2024-2026年归母净利润预计分别为3.68/5.16/6.75亿元,分别同比增长41.7%/40.5%/30.7%。对应PE为37/26/20倍。国信证券维持“优于大市”评级。

总结

丸美生物在经历三年多的调整转型后,已成功实现老牌国货美妆的重新焕发。主品牌丸美依托在眼霜和重组胶原蛋白赛道多年的研发深耕,成功打造了“小红笔”和“小金针”两大核心大单品系列,并通过线上渠道转型以及科技与情感营销,深度触达年轻消费者,推动品牌势能不断升级强化。新锐底妆品牌恋火则紧抓消费者底妆痛点,通过内容营销和超头主播实现破圈,并不断升级核心单品同时进行品类延伸,成为公司第二成长曲线。

公司在2024年前三季度营收和利润分别逆势高增27%和37%,领先于板块。展望未来,公司明后年业绩有望在今年品牌势能提升下实现爆发,同时产品结构优化及高效费用管控将带动毛销差逆势上行。鉴于此,国信证券上调了

报告正文
摩熵医药企业版
9大数据库,200+子数据库,一站查询药品研发、临床、上市、销售、投资、政策等数据了解更多
我要试用
1 / 15
试读已结束,如需全文阅读可点击
下载全文
如果您有其他需求,请点击
定制服务咨询
国信证券股份有限公司最新报告
关于摩熵咨询

摩熵咨询是摩熵数科旗下生物医药专业咨询服务品牌,由深耕医药领域多年的专业人士组成,核心成员均来自国际顶级咨询机构和行业标杆企业,涵盖立项、市场、战略、投资等从业背景,依托摩熵数科丰富的外部专家资源及全面的医药全产业链数据库,为客户提供专业咨询服务和定制化解决方案

1W+
医药行业研究报告
200+
真实项目案例
1300+
业内高端专家资源
市场洞察与营销赋能
市场洞察与营销赋能
分析市场现状,洞察行业趋势,依托数据分析和深度研究,辅助商业决策。
立项评估及管线规划
立项评估及管线规划
提供疾病领域品种调研、专家访谈、品种立项、项目交易整套服务。
产业规划及研究服务
产业规划及研究服务
以数据为基础,为组织、园区、企业提供科学的决策依据和趋势线索。
多渠道数据分析及定制服务
多渠道数据分析及定制服务
帮助客户深入了解目标领域和市场情况,发现潜在机会,优化企业决策。
投资决策与交易估值
投资决策与交易估值
依托全球医药全产业链数据库与顶级投行级分析模型,为并购、融资、IPO提供全周期决策支持。
立即定制
洞察市场格局
解锁药品研发情报

定制咨询

400-9696-311 转1