

-
{{ listItem.name }}快速筛选药品,用摩熵药筛微信扫一扫-立即使用
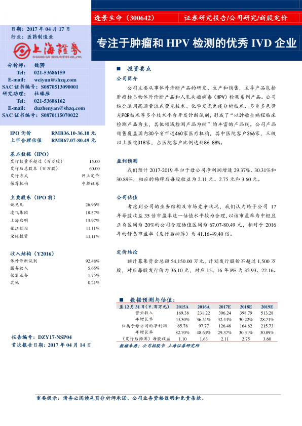
专注于肿瘤和HPV检测的优秀IVD企业
基础化工行业周报:石化化工行业稳增长工作方案发布,关注“反内卷”与新材料
医药生物行业周报:甘李药业签署巴西国家级合作协议,订单金额有望超30亿元
医药生物行业周报:我国首个脑机接口医疗器械行业标准发布,科研领域再迎新突破
基础化工行业周报:美联储降息落地,丙烯酸、醋酸等涨幅居前
摩熵咨询是摩熵数科旗下生物医药专业咨询服务品牌,由深耕医药领域多年的专业人士组成,核心成员均来自国际顶级咨询机构和行业标杆企业,涵盖立项、市场、战略、投资等从业背景,依托摩熵数科丰富的外部专家资源及全面的医药全产业链数据库,为客户提供专业咨询服务和定制化解决方案
对不起!您还未登录!请登陆后查看!
您今日剩余【10】次下载额度,确定继续吗?
请填写你的需求,我们将尽快与您取得联系
{{nameTip}}
{{companyTip}}
{{telTip}}
{{sms_codeTip}}
{{emailTip}}
{{descriptionTip}}
*请放心填写您的个人信息,该信息仅用于“摩熵咨询报告”的发送