2025中国医药研发创新与营销创新峰会
业绩拐点初现,多业务全面开花

业绩拐点初现,多业务全面开花

研报

业绩拐点初现,多业务全面开花

  亿帆医药(002019)   创新药F-627美欧有望获批上市,F-652新适应症ACLF临床进展顺利   F-627是控股子公司亿一生物自主研发的重组人粒细胞集落刺激因子Fc融合蛋白(rhG-CSF-Fc),用于治疗化疗导致的嗜中性粒细胞减少症(CIN),相较于传统长效rhG-CSF减少了PEG连接的生产环节,更利于质量控制。   F-627在美国开展多项III期临床试验均达到预设终点。并且公司用于上市申报的“05”试验与FDA达成SPA,表明FDA认可F-627的“05”临床试验方案和临床结果统计分析方法,将利于F-627获批上市。公司已完成其在美国和欧盟的上市申请且均已获得受理,若2022年在两地获批上市,有望开展商业化活动,贡献收入。同时公司预计于2022年初向NMPA提交F-627的上市申请。   F-627已取得商业化进展。2021年8月30日公司与正大天晴达成协议,正大天晴将获得F-627中国商业化的独家授权,亿一生物将最高获得2.1亿元的首付款、里程碑付款以及分级净销售额提成费。正大天晴的销售能力有望助推F-627实现大幅放量。   F-652是亿一生物自主研发的重组人白介素22Fc融合蛋白,是一款全新机制,具有FIC潜力的创新药,目前无同类药物上市。新开展的慢加急性肝衰竭(ACLF)临床试验进展顺利,II期临床试验已完成首例患者给药。目前F-652已开展多项适应症的临床试验,包括慢加急性肝衰竭、急性移植物抗宿主病、急性酒精性肝炎、新冠肺炎和急性胰腺炎等,临床潜力较大。   泛酸钙迎来涨价,有望带动业绩提升   受上游原料涨价以及能耗双控的影响,泛酸钙市场价格有望持续上扬。由于上游原料涨价,原料供应紧张,成本上升,自2021年三季度以来,泛酸钙价格持续上涨,涨幅超140%并且据健康网报道,1月11日起,国内有泛酸钙厂家恢复报价,价格报360元/kg,出口报价50美元/kg,价格大幅提升。本轮泛酸钙涨价为周期底部反弹,泛酸钙盈利能力有望大幅提升。在主要厂商中,亿帆医药全球市场占有率较高,居领先地位。公司采取随行就市的定价策略,叠加公司产能规模效应,净利润有望显著增长。   中药独家品种销量快速增长,在研中药创新药进展顺利   公司自有独家中药品种销售额快速增长,在研中药创新药进展顺利。2021年,亿帆医药自有核心产品销量增幅较大,其中除湿止痒软膏销量近500万支,小儿青翘颗粒销量突破690万盒。预计中药独家品种将进入快速增长阶段。复方黄黛片遵循西方的循证医学思想进行了多项临床试验,在试验中,复方黄黛片序贯治疗可以缩短急性早幼粒细胞白血病患儿的治疗起效时间、提高完全缓解率、延长生存时间,同时具有良好的治疗安全性。复方黄黛片在儿童APL治疗中可达到与三氧化二砷相近的疗效。亿帆医药在研中药创新药断金戒毒胶囊,用于防止毒品复吸,荣获公安部科学技术奖一等奖。该药品即将进入IIa期临床阶段。   盈利预测与投资评级   考虑到2021年泛酸钙降价幅度较大、推广自有医药产品销售费用增多以及亿一生物相关费用增加对公司业绩造成影响,我们将公司2021年收入由53.11下调至45.08亿元,归母净利润由5.03亿元下调至3.89亿元;考虑到2022年公司有望受益于创新药上市销售以及泛酸钙涨价,我们将2022、2023年收入分别由68.19、82.38亿元上调至68.62亿元、86.09亿元,归母净利润由8.08亿元、10.70亿元上调至10.43亿元、10.83亿元;2021年,2022年和2023年EPS分别为0.31元、0.84元和0.88元。对应当前PE分别为63、23、23倍,维持公司“买入”评级。   风险提示:创新药审批进度延后,酸钙涨价不及预期,药品销售不及预期
报告标签:
  • 个股研报
报告专题:
  • 下载次数:

    2032

  • 发布机构:

    天风证券股份有限公司

  • 发布日期:

    2022-01-12

  • 页数:

    13页

下载全文
定制咨询
报告内容
AI精读报告
报告摘要

  亿帆医药(002019)

  创新药F-627美欧有望获批上市,F-652新适应症ACLF临床进展顺利

  F-627是控股子公司亿一生物自主研发的重组人粒细胞集落刺激因子Fc融合蛋白(rhG-CSF-Fc),用于治疗化疗导致的嗜中性粒细胞减少症(CIN),相较于传统长效rhG-CSF减少了PEG连接的生产环节,更利于质量控制。

  F-627在美国开展多项III期临床试验均达到预设终点。并且公司用于上市申报的“05”试验与FDA达成SPA,表明FDA认可F-627的“05”临床试验方案和临床结果统计分析方法,将利于F-627获批上市。公司已完成其在美国和欧盟的上市申请且均已获得受理,若2022年在两地获批上市,有望开展商业化活动,贡献收入。同时公司预计于2022年初向NMPA提交F-627的上市申请。

  F-627已取得商业化进展。2021年8月30日公司与正大天晴达成协议,正大天晴将获得F-627中国商业化的独家授权,亿一生物将最高获得2.1亿元的首付款、里程碑付款以及分级净销售额提成费。正大天晴的销售能力有望助推F-627实现大幅放量。

  F-652是亿一生物自主研发的重组人白介素22Fc融合蛋白,是一款全新机制,具有FIC潜力的创新药,目前无同类药物上市。新开展的慢加急性肝衰竭(ACLF)临床试验进展顺利,II期临床试验已完成首例患者给药。目前F-652已开展多项适应症的临床试验,包括慢加急性肝衰竭、急性移植物抗宿主病、急性酒精性肝炎、新冠肺炎和急性胰腺炎等,临床潜力较大。

  泛酸钙迎来涨价,有望带动业绩提升

  受上游原料涨价以及能耗双控的影响,泛酸钙市场价格有望持续上扬。由于上游原料涨价,原料供应紧张,成本上升,自2021年三季度以来,泛酸钙价格持续上涨,涨幅超140%并且据健康网报道,1月11日起,国内有泛酸钙厂家恢复报价,价格报360元/kg,出口报价50美元/kg,价格大幅提升。本轮泛酸钙涨价为周期底部反弹,泛酸钙盈利能力有望大幅提升。在主要厂商中,亿帆医药全球市场占有率较高,居领先地位。公司采取随行就市的定价策略,叠加公司产能规模效应,净利润有望显著增长。

  中药独家品种销量快速增长,在研中药创新药进展顺利

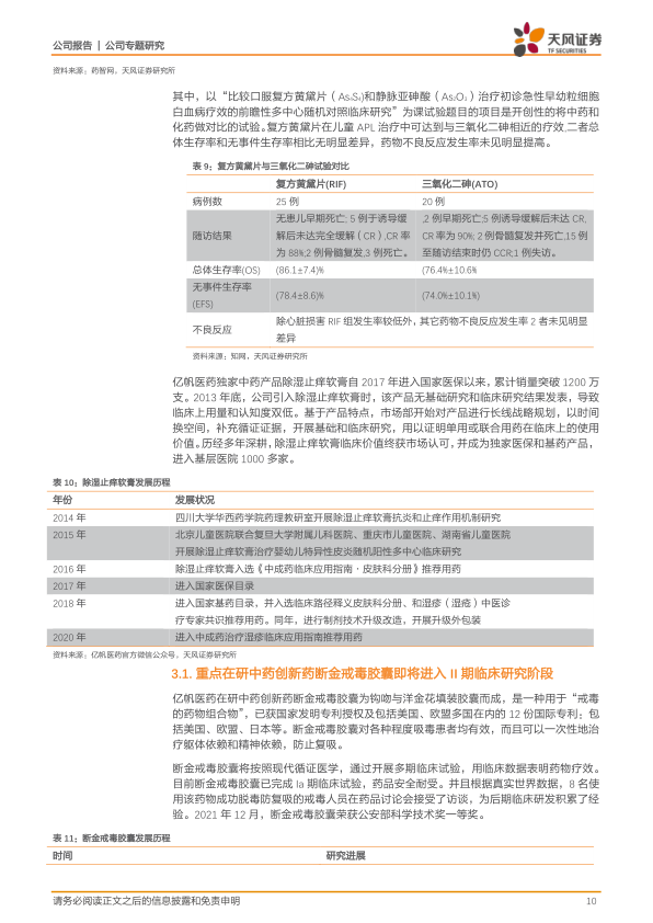
  公司自有独家中药品种销售额快速增长,在研中药创新药进展顺利。2021年,亿帆医药自有核心产品销量增幅较大,其中除湿止痒软膏销量近500万支,小儿青翘颗粒销量突破690万盒。预计中药独家品种将进入快速增长阶段。复方黄黛片遵循西方的循证医学思想进行了多项临床试验,在试验中,复方黄黛片序贯治疗可以缩短急性早幼粒细胞白血病患儿的治疗起效时间、提高完全缓解率、延长生存时间,同时具有良好的治疗安全性。复方黄黛片在儿童APL治疗中可达到与三氧化二砷相近的疗效。亿帆医药在研中药创新药断金戒毒胶囊,用于防止毒品复吸,荣获公安部科学技术奖一等奖。该药品即将进入IIa期临床阶段。

  盈利预测与投资评级

  考虑到2021年泛酸钙降价幅度较大、推广自有医药产品销售费用增多以及亿一生物相关费用增加对公司业绩造成影响,我们将公司2021年收入由53.11下调至45.08亿元,归母净利润由5.03亿元下调至3.89亿元;考虑到2022年公司有望受益于创新药上市销售以及泛酸钙涨价,我们将2022、2023年收入分别由68.19、82.38亿元上调至68.62亿元、86.09亿元,归母净利润由8.08亿元、10.70亿元上调至10.43亿元、10.83亿元;2021年,2022年和2023年EPS分别为0.31元、0.84元和0.88元。对应当前PE分别为63、23、23倍,维持公司“买入”评级。

  风险提示:创新药审批进度延后,酸钙涨价不及预期,药品销售不及预期

中心思想

创新药驱动业绩增长,全球商业化前景广阔

亿帆医药正处于业绩拐点,其核心创新药F-627(重组人粒细胞集落刺激因子Fc融合蛋白)有望于2022年在美欧获批上市,并在中国市场通过与正大天晴的合作实现大幅放量,预计峰值销售额可达20亿元人民币。另一款FIC(First-in-Class)潜力创新药F-652(重组人白介素22Fc融合蛋白)在慢加急性肝衰竭(ACLF)等多个适应症的临床研究进展顺利,有望在全球范围内取得领先地位,为公司带来长期增长动力。

传统业务稳健发展,泛酸钙涨价与中药独家品种放量贡献业绩

在创新药业务快速推进的同时,公司传统业务也展现出强劲增长势头。泛酸钙(维生素B5)受上游原料涨价和能耗双控影响,价格自2021年三季度以来涨幅超140%,作为全球市场领先者,亿帆医药将显著受益。此外,公司拥有的41个独家品种(包括17个独家医保中药产品)销售额快速增长,例如2021年上半年皮敏消胶囊销量同比增幅高达280.80%,小儿青翘颗粒增幅212.00%,复方黄黛片在急性早幼粒细胞白血病(APL)治疗中市场占有率超50%,这些核心中药品种的持续放量将为公司业绩提供稳定支撑。

主要内容

创新药与核心业务:多点发力,业绩增长潜力巨大

  • 创新药F-627全球商业化进程加速 F-627(Ryzneuta)是亿帆医药控股子公司亿一生物自主研发的重组人粒细胞集落刺激因子-Fc融合蛋白(rhG-CSF-Fc),用于治疗化疗导致的嗜中性粒细胞减少症(CIN)。相较于传统长效rhG-CSF,F-627通过连接单抗的恒定区结构(Fc段)获得高稳定性,具有高纯度、低免疫原性等特点,并能解决部分患者对PEG过敏的问题。在美国市场,长效化制剂占据绝大部分市场份额,2019年美国长效rhG-CSF市场规模达45亿美元,占比88%。F-627已完成多项基于美国人群的III期临床试验,均达到预设终点,其中“05试验”与FDA达成SPA,表明FDA认可其临床方案和统计分析方法,有利于最终获批。公司已在美国和欧盟提交上市申请并均获受理,预计2022年获批上市。在中国市场,2020年rhG-CSF整体市场规模约80亿元,长效化制剂占比65%,但患者使用率仍低于30%,相较美国75%的使用率,中国市场长效化制剂未来增长空间巨大。2021年8月30日,亿一生物与正大天晴达成F-627中国商业化独家授权协议,亿一生物最高可获得2.1亿元的首付款和里程碑付款,以及高于10%的分级净销售额提成费。正大天晴拥有7000人规模的销售队伍,覆盖全国6000多家综合性医院和肿瘤专科中心,预计F-627在中国的销售峰值将达到20亿元人民币,有力推动其大幅放量。

  • 创新药F-652多适应症临床进展顺利 F-652是亿一生物自主研发的重组人白介素22Fc融合蛋白(rhIL-22-Fc),是一款全新机制、具有FIC潜力的创新药,目前全球范围内尚无针对该靶点的同类药物上市。IL-22在人体内具有促进炎症与抑制炎症反应的双重功能,对多种组织器官具有修复功能。F-652已开展慢加急性肝衰竭(ACLF)、急性移植物抗宿主病(aGVHD,已于2019年10月获得FDA孤儿药申请批准)、急性酒精性肝炎、新冠肺炎和急性胰腺炎等多个适应症的临床试验,适应症拓展空间广阔。2021年11月,亿帆医药在国内开展了F-652治疗ACLF的IIa期临床试验,计划入组300人,并于2021年12月完成首例患者给药。ACLF是一种病死率高且缺乏特异性治疗手段的综合征,F-652在此领域的临床试验进展具有重要意义,有望在全球进度上取得领先。

  • 泛酸钙价格强劲反弹,盈利能力显著提升 受上游原料涨价以及能耗双控的影响,泛酸钙(维生素B5)市场价格持续上扬。自2021年三季度以来,泛酸钙价格持续上涨,涨幅超140%。据健康网报道,2022年1月11日起,国内泛酸钙厂家恢复报价,价格报360元/kg,出口报价50美元/kg,价格大幅提升至2020年高价水平。本轮泛酸钙涨价为周期底部强劲反弹,有望大幅提升泛酸钙的盈利能力。亿帆医药在全球泛酸钙市场占有率较高,居领先地位,且产能规模较大,已形成规模经济效应。公司采取随行就市的定价策略,将显著受益于本轮涨价,带动净利润显著增长。公司还积极布局原料药生产新技术,与美国Amyris公司达成战略合作,有望利用生物合成技术优势降低研发成本,加快新产品研发,丰富维生素产品线。

  • 独家中药品种销售额快速增长,创新中药研发取得突破 亿帆医药拥有41个独家品种(含独家剂型或规格),其中17个为独家医保产品,5个为独家基药产品。2021年上半年,公司六种核心中药产品(皮敏消胶囊、小儿青翘颗粒、妇阴康洗剂、复方银花解毒颗粒、除湿止痒软膏、复方黄黛片)实现销售额3.44亿元,占公司医药自有(含进口)产品销售额的45.82%。其中,皮敏消胶囊销量同比增幅高达280.80%,小儿青翘颗粒增幅212.00%,妇阴康洗剂增幅134.40%,复方银花解毒颗粒增幅126.10%,除湿止痒软膏增幅103.30%。2021年,除湿止痒软膏销量近500万支,小儿青翘颗粒销量突破690万盒。复方黄黛片作为治疗急性早幼粒细胞白血病(APL)的口服中药制剂,2021年市场占有率达50%以上,通过多项遵循西方循证医学思想的临床试验,证明其在儿童APL治疗中可达到与三氧化二砷相近的疗效,且安全性良好。除湿止痒软膏自2017年进入国家医保以来,累计销量突破1200万支,其临床价值已获市场广泛认可。在研中药创新药断金戒毒胶囊,用于防止毒品复吸,已获得国家发明专利授权及包括美国、欧盟多国在内的12份国际专利。该药已完成Ia期临床试验,安全性良好,并于2021年12月荣获公安部科学技术奖一等奖,即将进入IIa期临床阶段。

市场机遇与潜在风险分析

  • 多业务协同发展,市场前景广阔 亿帆医药通过创新药、原料药和中药制剂三大业务板块的协同发展,展现出强大的市场竞争力。创新药F-627和F-652的全球化布局和临床突破,为公司打开了新的增长空间;泛酸钙的周期性涨价为公司带来了显著的短期业绩弹性;而独家中药品种的持续放量和创新中药的研发进展,则进一步巩固了公司在医药市场的地位,形成了多元化的增长驱动力。

  • 主要风险因素需关注 尽管公司前景广阔,但仍面临多重风险。首先,创新药F-627在美欧的审批进度可能延后,影响其商业化进程和收入贡献。其次,泛酸钙作为原料药,其价格受供需关系影响较大,若涨价幅度不及预期,将对公司盈利能力造成影响。最后,公司国药事业部产品的市场推广和销售受医院、患者等多重因素影响,若销量不及预期,可能影响公司整体收入增长。

总结

亿帆医药正迎来业绩拐点,其核心驱动力在于创新药F-627和F-652的全球商业化和临床进展,以及泛酸钙价格的强劲反弹。F-627有望于2022年在美欧获批上市,并与正大天晴合作深耕中国市场,预计峰值销售额可达20亿元人民币。F-652在ACLF等多个适应症的临床试验进展顺利,有望在全球取得领先地位。同时,泛酸钙价格自2021年三季度以来涨幅超140%,作为全球领先厂商,公司将显著受益。此外,公司拥有的41个独家品种中药产品销售额快速增长,如皮敏消胶囊销量同比增幅高达280.80%,复方黄黛片市场占有率超50%,创新中药断金戒毒胶囊也取得重要进展。尽管存在创新药审批延后、泛酸钙涨价不及预期和药品销售不及预期等风险,但公司多业务协同发展,展现出强劲的增长潜力和投资价值。

报告正文
摩熵医药企业版
9大数据库,200+子数据库,一站查询药品研发、临床、上市、销售、投资、政策等数据了解更多
我要试用
1 / 13
试读已结束,如需全文阅读可点击
下载全文
如果您有其他需求,请点击
定制服务咨询
天风证券股份有限公司最新报告
关于摩熵咨询

摩熵咨询是摩熵数科旗下生物医药专业咨询服务品牌,由深耕医药领域多年的专业人士组成,核心成员均来自国际顶级咨询机构和行业标杆企业,涵盖立项、市场、战略、投资等从业背景,依托摩熵数科丰富的外部专家资源及全面的医药全产业链数据库,为客户提供专业咨询服务和定制化解决方案

1W+
医药行业研究报告
200+
真实项目案例
1300+
业内高端专家资源
市场洞察与营销赋能
市场洞察与营销赋能
分析市场现状,洞察行业趋势,依托数据分析和深度研究,辅助商业决策。
立项评估及管线规划
立项评估及管线规划
提供疾病领域品种调研、专家访谈、品种立项、项目交易整套服务。
产业规划及研究服务
产业规划及研究服务
以数据为基础,为组织、园区、企业提供科学的决策依据和趋势线索。
多渠道数据分析及定制服务
多渠道数据分析及定制服务
帮助客户深入了解目标领域和市场情况,发现潜在机会,优化企业决策。
投资决策与交易估值
投资决策与交易估值
依托全球医药全产业链数据库与顶级投行级分析模型,为并购、融资、IPO提供全周期决策支持。
立即定制
洞察市场格局
解锁药品研发情报

定制咨询

400-9696-311 转1