2025中国医药研发创新与营销创新峰会
业绩过山车,股价大跳水!货币现金存疑,重营销轻研发,没有创新药:名不符实的“大牛股”济川药业

业绩过山车,股价大跳水!货币现金存疑,重营销轻研发,没有创新药:名不符实的“大牛股”济川药业

研报

业绩过山车,股价大跳水!货币现金存疑,重营销轻研发,没有创新药:名不符实的“大牛股”济川药业

  济川药业(600566)   济川药业(600566.SH)股价从2021年8月份低点11.51元/股,涨到今年上半年4月最高43.88元/股,涨幅将近4倍,堪称大牛股。   2024年8月24日,济川药业发布上半年业绩:营业收入为40.34亿,同比下降12.84%;扣非净利润为11.8亿,同比下降5.36%。   这个业绩看起来并没有很差,但为何下一个交易日(8月26日)股价马上迎了跌停呢?   主要原因还是第一季度业绩非常之高,扣非归母净利润7.26亿,同比增长19.83%,于是市场给的预期相对较高,但第二季度业绩突生意外地很差:营业收入同比下降27%,扣非净利润同比下降29%。   经研究一番,整体上来看,风云君认为济川药业的优点很突出,但缺点也很突出。
报告标签:
  • 个股研报
报告专题:
  • 下载次数:

    2315

  • 发布机构:

    市值风云

  • 发布日期:

    2024-09-05

  • 页数:

    19页

下载全文
定制咨询
报告内容
AI精读报告
报告摘要

  济川药业(600566)

  济川药业(600566.SH)股价从2021年8月份低点11.51元/股,涨到今年上半年4月最高43.88元/股,涨幅将近4倍,堪称大牛股。

  2024年8月24日,济川药业发布上半年业绩:营业收入为40.34亿,同比下降12.84%;扣非净利润为11.8亿,同比下降5.36%。

  这个业绩看起来并没有很差,但为何下一个交易日(8月26日)股价马上迎了跌停呢?

  主要原因还是第一季度业绩非常之高,扣非归母净利润7.26亿,同比增长19.83%,于是市场给的预期相对较高,但第二季度业绩突生意外地很差:营业收入同比下降27%,扣非净利润同比下降29%。

  经研究一番,整体上来看,风云君认为济川药业的优点很突出,但缺点也很突出。

# 中心思想

本报告深入分析了济川药业的财务数据、产品结构、研发投入以及管理层背景,旨在揭示其“大牛股”光环下的潜在风险与挑战。

*   **财务数据与潜在风险并存:** 济川药业虽然历史财务数据表现亮眼,但现金储备的真实性、投资收益的异常以及短期借款的存在,都暗示着潜在的财务风险。
*   **产品结构与创新能力不足:** 公司过度依赖蒲地蓝消炎口服液和小儿豉翘清热颗粒两款产品,产品结构单一且周期性强。同时,重营销轻研发的策略以及缺乏创新药的现状,制约了公司的长期发展。

# 主要内容

## 一、毁誉参半:历史业绩与市场排名

*   **财务数据亮眼:** 济川药业在过去几年表现出色的盈利能力,2022年和2023年扣非净利润持续增长,净利率和ROE维持在较高水平。
*   **慷慨分红:** 自2013年借壳上市以来,公司持续进行高比例分红,累计分红金额巨大。
*   **市场排名靠前:** 近三年在市值风云吾股大数据中,济川药业的全A股公司排名持续上升,显示出市场对其的认可。

## 二、货币现金:百亿现金的真实性存疑

*   **短期借款与现金储备矛盾:** 公司账面拥有大量现金类资产,却同时存在高额短期借款,引发对现金真实性的质疑。
*   **回购金额过小:** 尽管账面现金充裕,但公司回购金额却非常有限,进一步加深了市场对其现金储备真实性的担忧。
*   **投资收益异常:** 2024年上半年交易性金融资产大幅增加,但投资收益却远低于预期,与历史数据不符,暗示可能存在财务问题。

## 三、重营销、轻研发:产品结构与创新短板

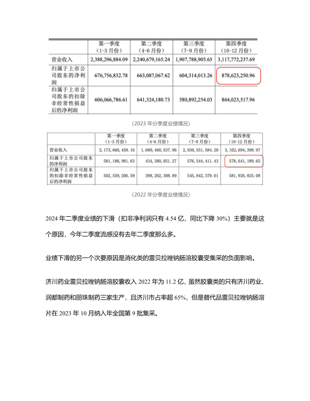
*   **产品集中度高,周期性强:** 公司收入主要依赖清热解毒类和儿科类药物,尤其是蒲地蓝消炎口服液和小儿豉翘清热颗粒,受流感等季节性因素影响较大,导致业绩波动。
*   **集采影响:** 雷贝拉唑钠肠溶胶囊等产品受到集采政策的影响,市场份额和收入面临下滑风险。
*   **研发投入不足:** 公司销售费用远高于研发费用,研发费用率较低,缺乏创新药,主要依赖仿制药和外部引进项目。
*   **竞品增多:** 小儿豉翘清热颗粒等核心产品面临越来越多的竞争,市场压力增大。

## 四、资本运作背景:管理层与公司发展

*   **管理层背景:** 实际控制人曹龙祥及其子曹飞均有资本运作背景,可能更注重销售而非研发。
*   **历史沿革:** 公司通过借壳上市,且管理层曾有减持行为,引发市场对其资本运作的担忧。

# 总结

济川药业作为曾经的“大牛股”,其高增长和亮眼的财务数据背后隐藏着诸多风险。公司对单一产品的依赖、研发投入的不足以及管理层资本运作的背景,都给其未来的发展带来了不确定性。投资者在评估济川药业时,需要充分考虑这些潜在风险,避免盲目乐观。
报告正文
摩熵医药企业版
9大数据库,200+子数据库,一站查询药品研发、临床、上市、销售、投资、政策等数据了解更多
我要试用
1 / 19
试读已结束,如需全文阅读可点击
下载全文
如果您有其他需求,请点击
定制服务咨询
市值风云最新报告
关于摩熵咨询

摩熵咨询是摩熵数科旗下生物医药专业咨询服务品牌,由深耕医药领域多年的专业人士组成,核心成员均来自国际顶级咨询机构和行业标杆企业,涵盖立项、市场、战略、投资等从业背景,依托摩熵数科丰富的外部专家资源及全面的医药全产业链数据库,为客户提供专业咨询服务和定制化解决方案

1W+
医药行业研究报告
200+
真实项目案例
1300+
业内高端专家资源
市场洞察与营销赋能
市场洞察与营销赋能
分析市场现状,洞察行业趋势,依托数据分析和深度研究,辅助商业决策。
立项评估及管线规划
立项评估及管线规划
提供疾病领域品种调研、专家访谈、品种立项、项目交易整套服务。
产业规划及研究服务
产业规划及研究服务
以数据为基础,为组织、园区、企业提供科学的决策依据和趋势线索。
多渠道数据分析及定制服务
多渠道数据分析及定制服务
帮助客户深入了解目标领域和市场情况,发现潜在机会,优化企业决策。
投资决策与交易估值
投资决策与交易估值
依托全球医药全产业链数据库与顶级投行级分析模型,为并购、融资、IPO提供全周期决策支持。
立即定制
洞察市场格局
解锁药品研发情报

定制咨询

400-9696-311 转1