2025中国医药研发创新与营销创新峰会
与默沙东代理协议续签落地,基础采购金额预计超千亿

与默沙东代理协议续签落地,基础采购金额预计超千亿

研报

与默沙东代理协议续签落地,基础采购金额预计超千亿

  智飞生物(300122)   事项:   2023年1月21日,智飞生物与美国默沙东药厂有限公司(以下简称:“默沙东”)签署了《供应、经销与共同推广协议》,默沙东将向智飞生物独家供应协议产品,并许可智飞生物根据约定在协议区域内进口、经销和推广协议产品。协议有效期内,智飞生物将按照约定向默沙东持续采购HPV疫苗、五价轮状病毒疫苗等协议产品,协议产品合计基础采购金额超过1000亿元。   国信医药观点:公司与默沙东新代理协议续签落地,协议期限达到三年半,约定基础采购金额达到1010亿元;自主产品EC诊断试剂纳入国家医保目录,“EC+微卡”结核产品矩阵有望发挥协同效应;23价肺炎多糖疫苗报产、多个在研产品已取得临床总结报告或处于临床后期阶段,研发管线即将迎来收获期。基于新代理协议及2022年公司实际采购金额,我们对公司盈利预测进行调整,预计2022-2024年收入分别为340.48/429.29/507.04亿元(前值为326.71/369.33/404.23亿元),归母净利润分别为70.59/90.03/111.13亿元(前值为73.13/83.44/94.67亿元),目前股价对应PE分别为24/18/15,维持“买入”评级。
报告标签:
  • 个股研报
报告专题:
  • 下载次数:

    2314

  • 发布机构:

    国信证券股份有限公司

  • 发布日期:

    2023-01-31

  • 页数:

    6页

下载全文
定制咨询
报告内容
AI精读报告
报告摘要

  智飞生物(300122)

  事项:

  2023年1月21日,智飞生物与美国默沙东药厂有限公司(以下简称:“默沙东”)签署了《供应、经销与共同推广协议》,默沙东将向智飞生物独家供应协议产品,并许可智飞生物根据约定在协议区域内进口、经销和推广协议产品。协议有效期内,智飞生物将按照约定向默沙东持续采购HPV疫苗、五价轮状病毒疫苗等协议产品,协议产品合计基础采购金额超过1000亿元。

  国信医药观点:公司与默沙东新代理协议续签落地,协议期限达到三年半,约定基础采购金额达到1010亿元;自主产品EC诊断试剂纳入国家医保目录,“EC+微卡”结核产品矩阵有望发挥协同效应;23价肺炎多糖疫苗报产、多个在研产品已取得临床总结报告或处于临床后期阶段,研发管线即将迎来收获期。基于新代理协议及2022年公司实际采购金额,我们对公司盈利预测进行调整,预计2022-2024年收入分别为340.48/429.29/507.04亿元(前值为326.71/369.33/404.23亿元),归母净利润分别为70.59/90.03/111.13亿元(前值为73.13/83.44/94.67亿元),目前股价对应PE分别为24/18/15,维持“买入”评级。

# 中心思想

## 续签协议与业绩增长

本报告的核心观点在于智飞生物与默沙东续签代理协议,协议期限长达三年半,基础采购金额预计超过千亿元,为公司未来业绩增长奠定坚实基础。同时,公司自主产品EC诊断试剂纳入国家医保目录,以及在研管线的逐步收获,都将为公司带来新的增长动力。

## 维持“买入”评级

基于新的代理协议和公司实际采购金额,国信证券调整了对智飞生物的盈利预测,并维持“买入”评级,显示了对公司未来发展的信心。

# 主要内容

## 事项:与默沙东续签代理协议

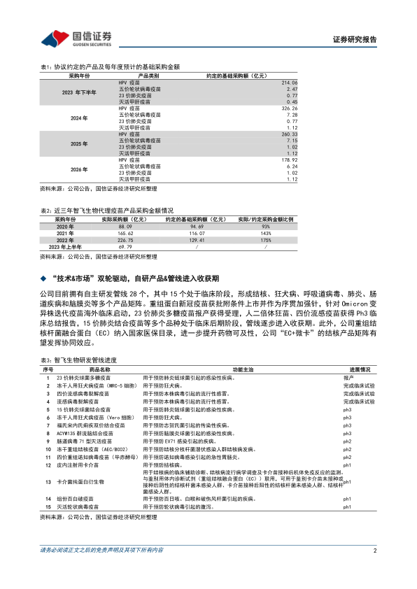
智飞生物与默沙东签署了新的《供应、经销与共同推广协议》,协议期限为2023年下半年至2026年12月31日,协议产品合计基础采购金额超过1000亿元。

## 评论:新代理协议及采购金额分析

*   **协议期限与采购金额**:新代理协议期限达三年半,为历次代理协议中最长。协议约定基础采购金额达到1010亿元,且实际采购金额可能高于约定金额。
*   **产品构成**:协议产品包括HPV疫苗、五价轮状病毒疫苗、23价肺炎疫苗和灭活甲肝疫苗等。其中,HPV疫苗占据采购金额的主要部分。
*   **历史数据对比**:2021年和2022年实际采购金额分别在约定的基础采购金额基础上上浮了43%和75%,显示了市场需求的旺盛。

## “技术&市场”双轮驱动,自研产品&管线进入收获期

*   **研发管线**:公司拥有28个自主研发管线,其中15个处于临床阶段,覆盖结核、狂犬病、呼吸道病毒、肺炎、肠道疾病和脑膜炎等多个产品矩阵。
*   **产品进展**:重组蛋白新冠疫苗获批附条件上市,23价肺炎多糖疫苗报产获得受理,人二倍体狂苗、四价流感疫苗获得Ph3临床总结报告,15价肺炎结合疫苗等多个品种处于临床后期阶段。
*   **医保目录**:重组结核杆菌融合蛋白(EC)纳入国家医保目录,提升药物可及性,“EC+微卡”结核产品矩阵有望发挥协同效应。

## 投资建议:维持“买入”评级

*   **盈利预测调整**:基于新代理协议及2022年公司实际采购金额,预计2022-2024年收入分别为340.48/429.29/507.04亿元,归母净利润分别为70.59/90.03/111.13亿元。
*   **投资评级**:维持“买入”评级,目前股价对应PE分别为24/18/15。

## 风险提示

报告提示了HPV疫苗代理合同到期及销售下滑、冻干AC-Hib三联苗注册风险、母牛分枝杆菌疫苗销售不及预期、全球新冠疫情发生重大变化的风险等。

# 总结

智飞生物与默沙东续签代理协议,为公司未来三年半的业绩增长提供了保障。公司自主研发管线逐步进入收获期,EC诊断试剂纳入医保目录,都将为公司带来新的增长点。国信证券维持对公司的“买入”评级,但同时也提示了相关风险。总体来看,智飞生物在代理业务和自主研发的双轮驱动下,有望实现持续增长。
报告正文
摩熵医药企业版
9大数据库,200+子数据库,一站查询药品研发、临床、上市、销售、投资、政策等数据了解更多
我要试用
1 / 6
试读已结束,如需全文阅读可点击
下载全文
如果您有其他需求,请点击
定制服务咨询
国信证券股份有限公司最新报告
关于摩熵咨询

摩熵咨询是摩熵数科旗下生物医药专业咨询服务品牌,由深耕医药领域多年的专业人士组成,核心成员均来自国际顶级咨询机构和行业标杆企业,涵盖立项、市场、战略、投资等从业背景,依托摩熵数科丰富的外部专家资源及全面的医药全产业链数据库,为客户提供专业咨询服务和定制化解决方案

1W+
医药行业研究报告
200+
真实项目案例
1300+
业内高端专家资源
市场洞察与营销赋能
市场洞察与营销赋能
分析市场现状,洞察行业趋势,依托数据分析和深度研究,辅助商业决策。
立项评估及管线规划
立项评估及管线规划
提供疾病领域品种调研、专家访谈、品种立项、项目交易整套服务。
产业规划及研究服务
产业规划及研究服务
以数据为基础,为组织、园区、企业提供科学的决策依据和趋势线索。
多渠道数据分析及定制服务
多渠道数据分析及定制服务
帮助客户深入了解目标领域和市场情况,发现潜在机会,优化企业决策。
投资决策与交易估值
投资决策与交易估值
依托全球医药全产业链数据库与顶级投行级分析模型,为并购、融资、IPO提供全周期决策支持。
立即定制
洞察市场格局
解锁药品研发情报

定制咨询

400-9696-311 转1