2025中国医药研发创新与营销创新峰会
海尔控股迈入发展新阶段,浆站拓展值得期待

海尔控股迈入发展新阶段,浆站拓展值得期待

研报

海尔控股迈入发展新阶段,浆站拓展值得期待

  上海莱士(002252)   具备丰富并购整合经验,盈利能力优秀,稳居行业第一梯队   公司上市后通过外延并购发展壮大,共拥有5张血制品牌照,具备丰富的并购整合经验。2023年44家浆站、1500吨采浆量均处于行业第一梯队。公司自产血制品收入规模从2019年25.85亿元增长至2023年的43.17亿元,CAGR为13.68%,白蛋白、静丙和其他血制品收入占比分别为33.1%、41.8%和25.0%,因子类产品中纤原和八因子市占率领先且具备独家产品纤维蛋白粘合剂。均衡的产品结构和优秀的销售能力使得公司自产血制品毛利率水平接近60%,盈利能力处于行业前列。2021年后代理白蛋白业务贡献较大收入增量,2023年代理业务实现收入35.04亿。代理业务与基立福再续签十年,确定性和持续性有所保障。   血制品行业国资控股趋势明显,行业集中度将加速提升   2023年我国采浆量超过12000吨,随着十四五规划浆站的陆续开采和群众献浆意识的提升,供给端增速提升。血制品整体需求端持续稳健增长,静丙等部分产品供不应求,价格体系较为稳定。由于供给侧的局限性,血制品两次区域联盟集采降幅较为温和。供给侧良好增长加上需求端持续向好,企业业绩端有望进入兑现期。近年来国资陆续控股血制品企业,国企及央企背景的血制品上市公司具备更强的资金实力和拓浆能力,行业集中度有望加速提升。   海尔集团正式控股,上海莱士有望迈入发展新阶段   2024年6月,海尔与基立福正式完成股权交割,海尔集团成为公司实控人,上海莱士长期无实控人的状况得以扭转。海尔集团布局智慧住居、大健康和产业互联网三大板块,其中大健康板块共有3家上市公司,分别为海尔生物、盈康生命和上海莱士,海尔生物具备智慧用血综合解决方案,盈康生命致力于打造健康生态,业务上均与上海莱士血制品有良好协同增效。公司目前共有浆站44家,其中在营浆站41家,1家新建和2家收购浆站有望于今明年陆续开采。海尔的控股将助力公司新浆站的开拓,十五五阶段有望看到海尔集团对上海莱士浆站赋能效应显现,公司采浆端长期稳健增长可期。我们预计公司2024-2026年实现归母净利润分别为22.94/26.49/30.85亿元,对应EPS分别为0.35/0.40/0.46元,当前股价对应PE分别为22.5/19.4/16.7倍,维持推荐,给予“买入”评级。   风险提示:   采浆量不及预期风险;产品销售不及预期风险;新品上市不及预期风险。
报告标签:
  • 个股研报
报告专题:
  • 下载次数:

    1077

  • 发布机构:

    中邮证券有限责任公司

  • 发布日期:

    2024-07-11

  • 页数:

    25页

下载全文
定制咨询
报告内容
AI精读报告
报告摘要

  上海莱士(002252)

  具备丰富并购整合经验,盈利能力优秀,稳居行业第一梯队

  公司上市后通过外延并购发展壮大,共拥有5张血制品牌照,具备丰富的并购整合经验。2023年44家浆站、1500吨采浆量均处于行业第一梯队。公司自产血制品收入规模从2019年25.85亿元增长至2023年的43.17亿元,CAGR为13.68%,白蛋白、静丙和其他血制品收入占比分别为33.1%、41.8%和25.0%,因子类产品中纤原和八因子市占率领先且具备独家产品纤维蛋白粘合剂。均衡的产品结构和优秀的销售能力使得公司自产血制品毛利率水平接近60%,盈利能力处于行业前列。2021年后代理白蛋白业务贡献较大收入增量,2023年代理业务实现收入35.04亿。代理业务与基立福再续签十年,确定性和持续性有所保障。

  血制品行业国资控股趋势明显,行业集中度将加速提升

  2023年我国采浆量超过12000吨,随着十四五规划浆站的陆续开采和群众献浆意识的提升,供给端增速提升。血制品整体需求端持续稳健增长,静丙等部分产品供不应求,价格体系较为稳定。由于供给侧的局限性,血制品两次区域联盟集采降幅较为温和。供给侧良好增长加上需求端持续向好,企业业绩端有望进入兑现期。近年来国资陆续控股血制品企业,国企及央企背景的血制品上市公司具备更强的资金实力和拓浆能力,行业集中度有望加速提升。

  海尔集团正式控股,上海莱士有望迈入发展新阶段

  2024年6月,海尔与基立福正式完成股权交割,海尔集团成为公司实控人,上海莱士长期无实控人的状况得以扭转。海尔集团布局智慧住居、大健康和产业互联网三大板块,其中大健康板块共有3家上市公司,分别为海尔生物、盈康生命和上海莱士,海尔生物具备智慧用血综合解决方案,盈康生命致力于打造健康生态,业务上均与上海莱士血制品有良好协同增效。公司目前共有浆站44家,其中在营浆站41家,1家新建和2家收购浆站有望于今明年陆续开采。海尔的控股将助力公司新浆站的开拓,十五五阶段有望看到海尔集团对上海莱士浆站赋能效应显现,公司采浆端长期稳健增长可期。我们预计公司2024-2026年实现归母净利润分别为22.94/26.49/30.85亿元,对应EPS分别为0.35/0.40/0.46元,当前股价对应PE分别为22.5/19.4/16.7倍,维持推荐,给予“买入”评级。

  风险提示:

  采浆量不及预期风险;产品销售不及预期风险;新品上市不及预期风险。

中心思想

海尔控股赋能,上海莱士迈入高质量发展新阶段

上海莱士作为国内血液制品行业的领军企业,凭借其丰富的并购整合经验、领先的浆站和牌照数量以及均衡的产品结构,稳居行业第一梯队。海尔集团的正式控股,不仅扭转了公司长期无实际控制人的局面,更将凭借其雄厚的资金实力和在大健康领域的协同效应,为上海莱士的浆站拓展和长期采浆量增长注入强大动力,预示着公司将迈入一个全新的发展阶段。

行业高景气度与公司核心竞争优势

在行业准入壁垒高、采浆量持续增长但仍供不应求的背景下,血液制品行业保持着良好的景气度和稳定的价格体系,受集采政策影响相对较小。上海莱士凭借其优秀的盈利能力、广泛的浆站布局、丰富的产品管线以及与全球血制品巨头基立福的长期战略合作,进一步巩固了其核心竞争优势。公司在白蛋白、静丙及因子类产品上均表现出色,尤其在因子类产品市场份额领先,且拥有独家产品,未来增长潜力巨大。

主要内容

1. 公司稳居血制品行业第一梯队,海尔集团控股焕发新生

1.1 外延并购驱动成长,奠定行业领先地位

上海莱士自1988年成立、2008年上市以来,通过一系列外延并购(如郑州莱士、同路生物、浙江海康、广西冠峰),不断发展壮大,成功跻身血制品行业第一梯队。截至目前,公司拥有5张血制品牌照和44家单采血浆站,产品涵盖白蛋白、球蛋白、因子类三大类共12种,在牌照数量、浆站数量和产品种类上均位居国内前列,展现出强大的综合实力和丰富的并购整合经验。

1.2 海尔集团战略控股,开启发展新篇章

2024年6月,海尔集团正式完成对上海莱士的股权交割,通过收购基立福持有的20%股份并受托6.58%股份对应的表决权,合计控制公司26.58%的表决权,成为上海莱士的实际控制人,结束了公司自2021年8月以来的无实控人状态。海尔集团在智慧住居、大健康和产业互联网三大板块的布局,特别是其大健康板块(包括海尔生物、盈康生命),将与上海莱士的血制品业务形成良好协同。海尔集团的资金实力和拓浆能力预计将显著助力上海莱士新浆站的开拓,为公司采浆端的长期稳健增长提供有力保障。

1.3 与基立福深化合作,巩固国际化优势

上海莱士与全球血制品领军企业基立福保持着长期、多方面的战略合作关系。双方在生产质量规范、技术研发、管理经验和销售渠道等领域深度合作。2023年12月,双方续签了白蛋白独家代理协议,将期限延长至十年并可再续十年,并设定了最低年度数量和价格保障,确保了代理业务的确定性和持续性。此外,基立福承诺在生物科学和诊断领域,若在中国市场推广其他血液产品,将优先授予上海莱士独家经销权,并在研发创新、联合研发及核酸检测技术使用方面继续深化合作,进一步巩固了上海莱士的国际化优势和技术领先地位。

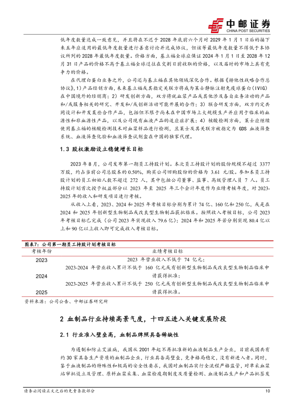
1.4 股权激励计划,激发内生增长动力

公司于2023年8月发布了第一期员工持股计划,设定了2023年至2025年的业绩考核目标,主要基于累计营业收入或创新型/改良型生物制品获批临床。2023年公司已完成79.6亿元的收入目标(高于74亿元),为后续年度的稳健增长奠定了基础。该股权激励计划旨在通过将员工利益与公司业绩紧密结合,激发团队积极性,推动公司实现持续增长。

2. 血制品行业持续高景气度,十四五进入关键发展阶段

2.1 行业高壁垒与牌照稀缺性,保障稳定竞争格局

我国血制品行业具有极高的准入壁垒,自2001年起不再批准新的生产企业,现有约30家企业,竞争格局稳定。同时,国家对血制品实行全流程严格监管,从浆站审批、原料采集、检疫到生产和批签发,确保产品安全性。由于原材料(健康人血浆)获取受限且采浆频次低于国际水平,导致国内血浆供应不足。尽管2023年采浆量超过12000吨,但仍无法满足终端需求,特别是静丙等产品供不应求,行业整体景气度高。

2.2 采浆量与浆站数量双增长,奠定供给基础

随着“十四五”规划浆站的陆续落地和群众献浆意识的提升,我国采浆量实现快速增长。2023年新增33家在采浆站,全国采浆量超过12000吨,同比增长约19%。平均单站采浆量也稳步提升,反映出行业供给端的积极变化。预计未来三年,随着新浆站的建设、验收和爬坡,我国采浆量有望持续保持较高增速。上海莱士在2023年拥有44家浆站和超过1500吨的采浆量,均位居行业第二,处于第一梯队,未来在海尔集团的助力下,拓浆能力有望进一步增强。

2.3 价格体系保持稳定,集采影响温和

血制品由于供给端受限且无法满足临床总需求,传统集采“以价换量”的逻辑不适用。区域联盟集采(如广东联盟和京津冀集采)显示,血制品价格降幅较为温和,多数产品降幅在10%以内,部分产品价格基本趋同。此外,白蛋白和静丙等产品在院外市场也有较大销售占比,其价格受供需关系影响更为市场化。鉴于血制品需求持续向好而供给有限,预计整体价格体系将维持稳定。

2.4 国资控股趋势明显,加速行业集中度提升

近年来,国资背景企业陆续控股血制品公司,如国药集团控股天坛生物、华润医药控股博雅生物、陕煤集团控股派林生物,以及最新的海尔集团控股上海莱士。国企及央企背景的血制品上市公司具备更强的资金实力和拓浆能力,这将加速行业集中度的提升。上海莱士背靠海尔集团,有望在浆站拓展方面取得显著进展,进一步巩固其在行业整合中的竞争优势。

3. 盈利能力优秀,看好海尔集团对公司浆站资源的助力赋能

3.1 收入稳健增长,盈利能力行业领先

公司总营收从2019年的25.85亿元增长至2023年的79.64亿元,扣非净利润从2019年的5.4亿元增长至2023年的18.15亿元,年复合增长率达32%。其中,自产血制品收入从25.85亿元增长至43.17亿元,年复合增长率13.68%。自2021年起,代理白蛋白业务贡献了较大的收入增量,2023年实现收入35.04亿元,占比提升至44%。尽管代理业务毛利率较低(19%-25%)导致整体毛利率有所下降(2023年为40.79%),但公司自产血制品毛利率接近60%,且扣非净利率稳定在20-30%,费用控制良好,盈利能力处于行业较高水平。

3.2 浆站布局广泛,采浆量稳步提升

上海莱士拥有44家浆站,广泛分布于广西、湖南、海南等11个省份,浆站数量位居行业前列。2023年,公司新增3家浆站(1家新建,2家收购),总浆站数达到44家。在营浆站数量保持在41家,采浆量从2019年的1230吨增长至2023年的1500吨(除2020年疫情影响外均稳步增长)。2023年平均单站采浆量为36.6吨,仍有提升空间。海尔集团的控股预计将为公司新浆站的拓展提供有力支持,进一步提升采浆能力。

3.3 产品种类丰富,在研管线前景广阔

公司拥有12种血制品,产品数量位居行业前列,尤其在凝血因子类产品方面布局全面,并拥有独家产品人纤维蛋白粘合剂。此外,公司及其下属子公司拥有丰富的在研管线,包括10%静注人免疫球蛋白、活化凝血酶原复合物、SR604注射液(活化蛋白C单抗)等,涵盖了临床前、临床申报和临床阶段的多个创新和改良型生物制品。随着这些在研产品的陆续推进和上市,公司产品种类将进一步丰富,有望提升吨浆利润和市场竞争力。

3.4 产品结构均衡,自产血制品盈利能力突出

上海莱士自产血制品收入结构均衡,2023年白蛋白、静丙和其他血制品收入占比分别为33.1%、41.8%和25.0%。这种均衡的产品结构和强大的销售能力使得公司自产血制品毛利率接近60%,位居行业前列。静丙产品在新冠疫情后需求大幅提升,带动了量价齐升。在因子类产品中,公司凝血八因子和纤维蛋白原的批签发占比分别维持在20%和30%以上,市场份额领先。独家产品人纤维蛋白粘合剂也保持稳定批签发量。目前因子类产品市场规模仍有较大成长空间,公司有望通过市场教育和产品推广进一步挖掘其潜力。

4. 盈利预测与投资建议

公司作为血制品行业第一梯队企业,在浆站数量、牌照数量和采浆量方面均处于领先地位。海尔集团的控股预计将显著赋能公司浆站拓展,推动采浆量稳健增长。预计2024-2026年采浆量将分别达到1650、1820、2000吨。公司白蛋白和静丙销量将随采浆量提升而增长,价格体系稳定;因子类产品市场份额高且市场潜力巨大;丰富的在研管线和续约十年的代理白蛋白业务将进一步支撑公司业绩。

基于以上分析,预计公司2024-2026年将实现营业收入86.84/99.55/114.01亿元,归母净利润分别为22.94/26.49/30.85亿元,对应EPS分别为0.35/0.40/0.46元。当前股价对应PE分别为22.5/19.4/16.7倍。维持推荐,给予“买入”评级。

5. 风险提示

  • 新开浆站不及预期风险。
  • 采浆量不及预期风险。
  • 产品销售不及预期风险。
  • 新品上市不及预期风险。

总结

上海莱士作为国内血液制品行业的佼佼者,在海尔集团战略控股后,正迎来新的发展机遇。公司凭借其在浆站、牌照、产品种类和采浆量方面的领先优势,以及与基立福的长期合作,奠定了坚实的市场地位。在行业高景气度、严格准入壁垒和国资控股趋势的背景下,上海莱士的盈利能力和市场竞争力有望持续提升。尽管面临采浆量、产品销售和新品上市等潜在风险,但海尔集团的赋能预计将有效助力公司克服挑战,实现采浆量和业绩的稳健增长。综合来看,公司未来发展前景广阔,具备较高的投资价值。

报告正文
摩熵医药企业版
9大数据库,200+子数据库,一站查询药品研发、临床、上市、销售、投资、政策等数据了解更多
我要试用
1 / 25
试读已结束,如需全文阅读可点击
下载全文
如果您有其他需求,请点击
定制服务咨询
中邮证券有限责任公司最新报告
关于摩熵咨询

摩熵咨询是摩熵数科旗下生物医药专业咨询服务品牌,由深耕医药领域多年的专业人士组成,核心成员均来自国际顶级咨询机构和行业标杆企业,涵盖立项、市场、战略、投资等从业背景,依托摩熵数科丰富的外部专家资源及全面的医药全产业链数据库,为客户提供专业咨询服务和定制化解决方案

1W+
医药行业研究报告
200+
真实项目案例
1300+
业内高端专家资源
市场洞察与营销赋能
市场洞察与营销赋能
分析市场现状,洞察行业趋势,依托数据分析和深度研究,辅助商业决策。
立项评估及管线规划
立项评估及管线规划
提供疾病领域品种调研、专家访谈、品种立项、项目交易整套服务。
产业规划及研究服务
产业规划及研究服务
以数据为基础,为组织、园区、企业提供科学的决策依据和趋势线索。
多渠道数据分析及定制服务
多渠道数据分析及定制服务
帮助客户深入了解目标领域和市场情况,发现潜在机会,优化企业决策。
投资决策与交易估值
投资决策与交易估值
依托全球医药全产业链数据库与顶级投行级分析模型,为并购、融资、IPO提供全周期决策支持。
立即定制
洞察市场格局
解锁药品研发情报

定制咨询

400-9696-311 转1