2025中国医药研发创新与营销创新峰会
差异化竞争打造化学发光小巨人,未来成长可期

差异化竞争打造化学发光小巨人,未来成长可期

研报

差异化竞争打造化学发光小巨人,未来成长可期

  亚辉龙(688575)   化学发光小巨人,产品矩阵丰富   亚辉龙成立于2008年,公司主要从事以化学发光免疫分析法为主的体外诊断仪器及配套试剂的研发、生产和销售工作,及部分非自产医疗器械产品的代理销售业务。产品涵盖七大技术平台,试剂涵盖自免诊断、生殖健康等多个领域,是国内化学发光行业的后起之秀。2023年前三季度公司营业收入15.45亿元,归母净利润达2.85亿元,规模进一步扩大。   体外诊断试剂集采催化国产替代,公司份额有望持续提升   2023年11月安徽省牵头25省联盟进行体外诊断试剂带量采购,所有产品的首年采购需求量达到7.1亿人份,其中传染病八项(化学发光法)需求量达到3.9亿人份。此次安徽25省联盟体外诊断试剂集采拟中选的体外诊断试剂产品平均降幅为53.9%,最高降幅达73%,有望加速实现国产替代并推动公司持续成长。公司糖代谢两项及总人绒毛膜促性腺激素均进入A组,性激素六项及传染病八项进入B组,预计化学发光集采将在2024年开始落地实施,有望为公司2024年业绩带来更大增长。   国内自免龙头差异化布局特色项目,三级医院客户渗透率逐步提高   公司自成立之初便注重研发与技术积累,经过十余年时间的探索,现已在自身免疫、生殖健康、糖尿病、感染性疾病等诊断领域形成差异化优势,在自免领域已经成长为国内龙头企业。公司凭借特色检验项目切入高级医院,再凭借卓越的产品力和一流的服务逐步提升市场占有率。截至2023年上半年公司客户中三级医院占比达到28%,三甲医院覆盖率超66%。   收购波音特实现生化和免疫协同效应,推进原料自产打造平台型IVD企业公司于2022年10月收购波音特,收购完成后公司快速切入生化诊断市场,形成了相对成熟的生化试剂产品线,实现生化和免疫的协同以及流水线的整合,形成完整生化业务“仪器+试剂”布局,对既有的免疫诊断系统形成良好的补充与协同效应。公司于2016年成立蛋白质工程组进行原材料自主研发工作,伴随着公司上游原料自研的逐步突破和自给率逐步提高,生化业务有望在未来推动公司发展。   盈利预测与估值:我们预计公司2023-2025年营业收入分别为20.43/22.18/27.83亿元,归母净利润分别为3.58/4.99/6.67亿元。亚辉龙作为国内化学发光领域的领先企业,在技术上有较强优势,我们看好公司在化学发光领域的发展潜力,给予公司2024年36倍PE,对应目标价31.61元,首次覆盖,给予“买入”评级。   风险提示:政策变化风险、新产品研发注册风险、经销商销售模式的风险、市场风险、技术替代风险、报告中所提及的业绩快报部分仅为初步核算结果,具体请以风险提示为准
报告标签:
  • 个股研报
报告专题:
  • 下载次数:

    1384

  • 发布机构:

    天风证券股份有限公司

  • 发布日期:

    2024-04-18

  • 页数:

    26页

下载全文
定制咨询
报告内容
AI精读报告
报告摘要

  亚辉龙(688575)

  化学发光小巨人,产品矩阵丰富

  亚辉龙成立于2008年,公司主要从事以化学发光免疫分析法为主的体外诊断仪器及配套试剂的研发、生产和销售工作,及部分非自产医疗器械产品的代理销售业务。产品涵盖七大技术平台,试剂涵盖自免诊断、生殖健康等多个领域,是国内化学发光行业的后起之秀。2023年前三季度公司营业收入15.45亿元,归母净利润达2.85亿元,规模进一步扩大。

  体外诊断试剂集采催化国产替代,公司份额有望持续提升

  2023年11月安徽省牵头25省联盟进行体外诊断试剂带量采购,所有产品的首年采购需求量达到7.1亿人份,其中传染病八项(化学发光法)需求量达到3.9亿人份。此次安徽25省联盟体外诊断试剂集采拟中选的体外诊断试剂产品平均降幅为53.9%,最高降幅达73%,有望加速实现国产替代并推动公司持续成长。公司糖代谢两项及总人绒毛膜促性腺激素均进入A组,性激素六项及传染病八项进入B组,预计化学发光集采将在2024年开始落地实施,有望为公司2024年业绩带来更大增长。

  国内自免龙头差异化布局特色项目,三级医院客户渗透率逐步提高

  公司自成立之初便注重研发与技术积累,经过十余年时间的探索,现已在自身免疫、生殖健康、糖尿病、感染性疾病等诊断领域形成差异化优势,在自免领域已经成长为国内龙头企业。公司凭借特色检验项目切入高级医院,再凭借卓越的产品力和一流的服务逐步提升市场占有率。截至2023年上半年公司客户中三级医院占比达到28%,三甲医院覆盖率超66%。

  收购波音特实现生化和免疫协同效应,推进原料自产打造平台型IVD企业公司于2022年10月收购波音特,收购完成后公司快速切入生化诊断市场,形成了相对成熟的生化试剂产品线,实现生化和免疫的协同以及流水线的整合,形成完整生化业务“仪器+试剂”布局,对既有的免疫诊断系统形成良好的补充与协同效应。公司于2016年成立蛋白质工程组进行原材料自主研发工作,伴随着公司上游原料自研的逐步突破和自给率逐步提高,生化业务有望在未来推动公司发展。

  盈利预测与估值:我们预计公司2023-2025年营业收入分别为20.43/22.18/27.83亿元,归母净利润分别为3.58/4.99/6.67亿元。亚辉龙作为国内化学发光领域的领先企业,在技术上有较强优势,我们看好公司在化学发光领域的发展潜力,给予公司2024年36倍PE,对应目标价31.61元,首次覆盖,给予“买入”评级。

  风险提示:政策变化风险、新产品研发注册风险、经销商销售模式的风险、市场风险、技术替代风险、报告中所提及的业绩快报部分仅为初步核算结果,具体请以风险提示为准

中心思想

差异化竞争铸就化学发光小巨人

亚辉龙作为国内化学发光免疫诊断领域的后起之秀,凭借在自身免疫、生殖健康、糖尿病、感染性疾病等诊断领域的差异化布局和深厚技术积累,已成功成长为国内自免诊断的龙头企业。公司通过构建丰富的产品矩阵和七大技术平台,实现了从专业实验室到基层医疗机构的全应用场景覆盖,并以“特色入院,常规放量”的策略,持续提升在三级医院的渗透率,截至2023年上半年,三甲医院覆盖率已超过66%。

集采与创新驱动未来成长

面对体外诊断试剂集中带量采购(集采)带来的国产替代历史机遇,亚辉龙积极响应,其糖代谢两项及总人绒毛膜促性腺激素产品进入25省联盟集采A组,性激素六项及传染病八项进入B组,有望加速市场份额的提升。同时,公司通过战略性收购波音特,快速切入生化诊断市场,实现生化与免疫的协同效应,并持续加大上游原料自产投入,致力于打造平台型IVD企业。此外,亚辉龙积极拓展海外市场,2023年1-9月海外常规自产业务销售收入同比增长53%,并前瞻性布局心血管疾病诊断和微流控等前沿技术平台,为公司未来成长打开了广阔空间。基于其强大的技术实力、市场策略和未来增长潜力,本报告首次覆盖并给予“买入”评级,目标价31.61元,预计2023-2025年营业收入和归母净利润将持续稳健增长。

主要内容

亚辉龙:以自免为特色,进军化学发光领域综合服务商

深耕自免诊断,构建多元产品矩阵

亚辉龙成立于2008年,并于2021年5月在科创板上市,是国内领先的体外诊断产品提供商,专注于以化学发光免疫分析法为主的体外诊断仪器及配套试剂的研发、生产和销售。公司在自身免疫、生殖健康、糖尿病、感染性疾病等诊断领域具备突出优势,是国产化学发光领域的领导品牌之一。亚辉龙的产品矩阵丰富,自主开发了从大型高通量到小型台式机的一系列体外诊断仪器,实现了专业实验室诊断(三级以上医院)、中小型医院诊断(二级及以下医院)到POCT诊断(急诊科、基层医疗机构)的全应用场景覆盖。试剂产品涵盖自身免疫性疾病、生殖健康、呼吸道病原体、糖尿病、EB病毒、术前八项、甲状腺功能、肿瘤标记物等多个领域。公司建立了包括化学发光、免疫印迹、酶联免疫等在内的七大自主知识产权技术平台,形成了完善且具特色的临床诊断产品谱系,其核心产品获得了广泛市场认可,三甲医院覆盖率超过66%。

稳健的管理团队与激励机制

截至2023年第三季度末,公司董事长胡鹍辉直接及间接持股比例合计达47.28%,为公司实际控制人,股权结构相对集中。公司于2023年10月实施了股权激励计划,向60名激励对象授予198.30万股限制性股票,授予价格为9.10元/股。该激励计划设定了明确的业绩考核目标,包括2023-2024年非新冠自产产品营业收入增长率不低于35%/82.25%,自产化学发光业务营业收入增长率不低于40%/89%,以及国内外发光仪器新增装机数目标(国内不低于1400/1500台,海外不低于1000/1200台)。核心管理层成员均深耕体外诊断行业多年,具备丰富的经验和敏锐的行业洞察力。此次股权激励覆盖面广,有望进一步提升员工凝聚力、团队稳定性,并有效激发管理团队的积极性,从而推动公司经营业绩和内在价值的提升。

主营业务快速发展,盈利能力持续优化

近年来,亚辉龙的主营业务保持快速发展态势。2018-2021年,公司营业收入复合年增长率达17%,归母净利润复合年增长率达75%。2022年,公司营业收入和归母净利润分别高达39.81亿元和10.12亿元。根据2023年业绩快报,公司2023年营业收入为20.43亿元,归母净利润为3.58亿元,同比有所下降,主要系2022年新冠业务带来的高基数影响。然而,随着终端诊疗活动逐步恢复常态,以及公司以化学发光业务为代表的自产业务市场竞争力不断增强,2023年前三季度公司营业收入已达15.45亿元,归母净利润达2.85亿元。在盈利能力方面,公司毛利率维持较高水平,销售净利率整体得到提升。2023年前三季度,公司研发费用率进一步提升至13.87%,显示公司持续加大新业务研发投入,薪酬和材料费增加。长期来看,公司各项费用率有望稳中向好,财务费用率较低且在2022年后呈负数,主要受汇率波动影响。

自免诊断市场规模稳步增长,集采加速推进国产替代

自免市场潜力巨大,定量分析成趋势

潜在患者基数庞大,国内外市场规模增长稳定

自身免疫性疾病是免疫系统对自身机体成分产生免疫反应,造成损害的疾病,具有多系统、多脏器受累、慢性迁移和反复发作的特点,患者需长期医疗支持和定期随诊。根据弗若斯特沙利文报告,全球自身免疫疾病药物市场规模从2017年的1060亿美元增长至2021年的1277亿美元,复合年增长率为4.8%,预计2030年将达到1760亿美元。Markets And Markets数据显示,全球自身免疫性诊断疾病市场规模预计从2020年的41亿美元增长到2025年的63亿美元,复合年增长率为8.9%。在中国,自身免疫疾病患者高达5000万人,是除心血管疾病和癌症外的第三大慢性疾病。随着分级诊疗政策的推行和医生诊断水平的提升,国内自免诊断市场有望持续增长,预计2023年市场规模在22.28亿元左右,2018-2023年复合增长率约14%。

自免疾病类型多样,定量分析引领诊断技术迭代

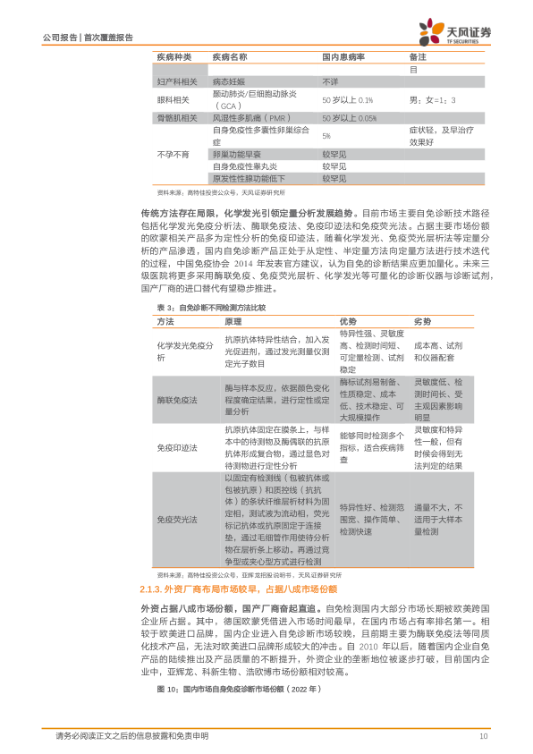
自身免疫反应异常可导致多种组织病变,如类风湿关节炎、系统性红斑狼疮、干燥综合征等,患病人数基数庞大。目前市场主要自免诊断技术包括化学发光免疫分析法、酶联免疫法、免疫印迹法和免疫荧光法。传统方法如免疫印迹法多为定性分析,而随着化学发光等定量分析产品的渗透,国内自免诊断正经历从定性、半定量向定量方法的技术迭代。中国免疫协会2014年建议自免诊断结果应更加量化,未来三级医院将更多采用可量化的诊断仪器和试剂,为国产厂商的进口替代提供机遇。

外资厂商布局市场较早,占据八成市场份额

国内自免检测市场长期被欧美跨国企业占据,其中德国欧蒙凭借早期进入市场,在国内市场占有率排名第一,外资厂商整体占据约八成市场份额。相较之下,国内企业进入自免诊断市场较晚,早期产品多为同质化的酶联免疫法,冲击力有限。但自2010年以来,随着国内企业自免产品的陆续推出和质量提升,外资企业的垄断地位正逐步被打破。目前,亚辉龙、科新生物、浩欧博等国内企业市场份额相对较高,正在奋起直追。

25省化学发光集采,加速国产替代进程

体外诊断领域集采持续推进,2023年规模扩大至25省

安徽省于2021年率先打响IVD领域集采第一枪,其免疫试剂专项集采品类覆盖率超40%。亚辉龙在安徽省集采中表现良好,2022年公司安徽省发光产品线营收超3500万元,同比增长超200%;2023年上半年,公司术前八项、甲功等常规试剂收入增速同比接近65%。2023年11月,安徽省牵头25省(区、兵团)联盟发布体外诊断试剂集中带量采购公告,采购周期为2年,品类涵盖人乳头瘤病毒(HPV-DNA)检测、人绒毛膜促性腺激素(HCG)检测等。此次集采限定了入围产品类别,鼓励企业参与,并按产品类别、方法学和意向采购量进行分组,不区分跨国/本土企业,并设有复活机制。

25省集采平均降幅53.9%,国产厂商术前八项(化学发光法)份额高

此次25省集采预估占据全国市场份额的45%-55%。首年采购需求量达到7.1亿人份,其中传染病八项(化学发光法)需求量高达3.9亿人份,占比超过50%。拟中选的体外诊断试剂产品平均降幅为53.9%,最高降幅达73%,市场采购金额约110亿元。在传染病八项(化学发光法)项目中,共有27家企业申报,安图生物、迈瑞医疗、雅培等9家进入A组,亚辉龙进入B组。从市场份额来看,安图生物占比22%,迈瑞医疗16%,雅培13%,迈克生物10%,亚辉龙占比3%,前10家市场份额占91%左右,外资厂商整体份额约20%。在性激素六项项目中,82家申报企业中仅8家进入A组,罗氏、贝克曼、西门子、迈瑞医疗、雅培、新产业、安图生物和迈克生物。罗氏和贝克曼占据一半市场份额(罗氏29%,贝克曼22%),罗雅贝西四大进口厂商市场份额合计约69%。人绒毛膜促性腺激素项目,罗氏和雅培占据约一半市场份额(罗氏28%,贝克曼21%),罗雅贝西四大进口厂商市场份额合计约65%。糖代谢两项市场规模最小,罗氏、迈瑞医疗、新产业、西门子、安图生物、雅培、贝克曼、亚辉龙和迈克生物等9家进入A组,罗雅贝西四大进口厂商市场份额合计约52%。亚辉龙在糖代谢两项中进入A组,有望在集采中获得更多市场份额。

公司核心竞争力:以自免技术为利刃,切入大型三甲医院

集采催化国产替代,三甲高端客户渗透加速

特色项目:领跑化学发光诊断领域,先进技术确保核心竞争力

亚辉龙在自身免疫性疾病化学发光诊断领域具备先发优势、成熟研发平台和丰富经验。公司自2013年专注于磁微粒吖啶酯化学发光平台建设,是国内较早实现该技术产业化的企业。公司在仪器、试剂磁珠、激发液、底物、小分子标记技术等核心领域拥有专利,是行业内少数能提供自身免疫性疾病化学发光诊断产品的厂商之一。截至2024年2月,公司已取得51项自身免疫性疾病类化学发光诊断产品注册证。2023年上半年,公司自身免疫诊断业务收入同比增长29.42%,其中化学发光法自身免疫诊断收入同比增长44.30%。 在生殖健康领域,公司提供抗缪勒氏管激素(AMH)、抑制素B(INHB)、优生优育(ToRCH)、唐氏筛查等28个化学发光诊断项目,实现全周期的生殖健康管理。 在糖尿病检测方面,公司项目完善精准,覆盖1型和2型糖尿病,提供从风险评估到诊断、鉴别、监控的全周期诊断。独家的人血清脂联素检测试剂是公认的2型糖尿病风险预测指标,可提前5-10年预测风险。自主研发的胰岛自身抗体五项助力糖尿病精准分型。 在EB病毒检测方面,公司具有非肿瘤EB病毒感染相关抗体四项、鼻咽癌EB病毒感染两项,合计6项检测项目,通过优化抗原设计和特殊封闭剂,确保高灵敏度、特异性并改善

报告正文
摩熵医药企业版
9大数据库,200+子数据库,一站查询药品研发、临床、上市、销售、投资、政策等数据了解更多
我要试用
1 / 26
试读已结束,如需全文阅读可点击
下载全文
如果您有其他需求,请点击
定制服务咨询
天风证券股份有限公司最新报告
关于摩熵咨询

摩熵咨询是摩熵数科旗下生物医药专业咨询服务品牌,由深耕医药领域多年的专业人士组成,核心成员均来自国际顶级咨询机构和行业标杆企业,涵盖立项、市场、战略、投资等从业背景,依托摩熵数科丰富的外部专家资源及全面的医药全产业链数据库,为客户提供专业咨询服务和定制化解决方案

1W+
医药行业研究报告
200+
真实项目案例
1300+
业内高端专家资源
市场洞察与营销赋能
市场洞察与营销赋能
分析市场现状,洞察行业趋势,依托数据分析和深度研究,辅助商业决策。
立项评估及管线规划
立项评估及管线规划
提供疾病领域品种调研、专家访谈、品种立项、项目交易整套服务。
产业规划及研究服务
产业规划及研究服务
以数据为基础,为组织、园区、企业提供科学的决策依据和趋势线索。
多渠道数据分析及定制服务
多渠道数据分析及定制服务
帮助客户深入了解目标领域和市场情况,发现潜在机会,优化企业决策。
投资决策与交易估值
投资决策与交易估值
依托全球医药全产业链数据库与顶级投行级分析模型,为并购、融资、IPO提供全周期决策支持。
立即定制
洞察市场格局
解锁药品研发情报

定制咨询

400-9696-311 转1