2025中国医药研发创新与营销创新峰会
公司首次覆盖报告:把握康复养老行业机遇,迈入发展快车道

公司首次覆盖报告:把握康复养老行业机遇,迈入发展快车道

研报

公司首次覆盖报告:把握康复养老行业机遇,迈入发展快车道

  翔宇医疗(688626)   康复医疗器械领军企业,全面覆盖市场需求,首次覆盖,给予“买入”评级   公司为康复医疗器械细分赛道领军企业,产品、服务的能力,全面覆盖市场需求,拥有较大发展潜能。预计2021-2023年归母净利润分别为2.58/3.31/4.26亿元,EPS分别为1.61/2.07/2.66元,当前股价对应P/E分别为54.0/42.1/32.8倍,与同类康复医疗器械公司相比具备估值性价比,首次覆盖,给予“买入”评级。   我国康复医疗器械市场空间广阔,增量空间大,行业集中度低   根据我们测算,当前我国康复器械需求总量达到约1287亿元,已设有康复科的综合医院占比不到30%,增量市场达到约906亿元,增量空间大。康复器械新旧年限5-8年,新旧更替将会带来持续的设备投入需求。随着人们康复意识提升,康复治疗需求日新月异,“互联网+”康复医疗的兴起将带来康复器械的新机遇。康复行业政策推动行业快速发展。康复器械赛道厂商众多,市场集中度低,技术创新能力、需求捕捉能力、学术推广能力、渠道拓展与维护能力是企业的核心竞争因素。预计康复器械产品将趋于智能化、网络化、数字集成化、居家化,龙头企业有望率先走向产业链整合道路。   翔宇医疗:产品+研发+渠道齐发力领跑康复医疗器械赛道,成长空间大   翔宇医疗在国产康复医疗器械生产企业中经营规模、利润体量均在赛道领先,商业模型从单一产品生产销售转向康复评定、康复训练、康复理疗产品方面,公司产品线齐全,具备提供康复解决方案的能力,充分受益于医疗机构建设和升级康复中心带来的增量;研发方面,公司建立多个研发中心,与知名高校及其附属医院、科研院所合作,构建完善高效的研发体系,研发实力雄厚;渠道方面,公司构建了国内庞大的销售和售后服务网络,利于新产品快速进入终端市场,带来规模效应。此外,公司新建研究、销售中心,积极布局研发,有望持续推出重磅产品;打造康复医疗设备工业互联网平台,通过平台建设,整合产业链上下游资源,科技赋能康养一体化,成长空间大。   风险提示:综合医院康复科建设低于预期,公司新产品推广不及预期。
报告标签:
  • 个股研报
报告专题:
  • 下载次数:

    1669

  • 发布机构:

    开源证券股份有限公司

  • 发布日期:

    2021-05-19

  • 页数:

    37页

下载全文
定制咨询
报告内容
AI精读报告
报告摘要

  翔宇医疗(688626)

  康复医疗器械领军企业,全面覆盖市场需求,首次覆盖,给予“买入”评级

  公司为康复医疗器械细分赛道领军企业,产品、服务的能力,全面覆盖市场需求,拥有较大发展潜能。预计2021-2023年归母净利润分别为2.58/3.31/4.26亿元,EPS分别为1.61/2.07/2.66元,当前股价对应P/E分别为54.0/42.1/32.8倍,与同类康复医疗器械公司相比具备估值性价比,首次覆盖,给予“买入”评级。

  我国康复医疗器械市场空间广阔,增量空间大,行业集中度低

  根据我们测算,当前我国康复器械需求总量达到约1287亿元,已设有康复科的综合医院占比不到30%,增量市场达到约906亿元,增量空间大。康复器械新旧年限5-8年,新旧更替将会带来持续的设备投入需求。随着人们康复意识提升,康复治疗需求日新月异,“互联网+”康复医疗的兴起将带来康复器械的新机遇。康复行业政策推动行业快速发展。康复器械赛道厂商众多,市场集中度低,技术创新能力、需求捕捉能力、学术推广能力、渠道拓展与维护能力是企业的核心竞争因素。预计康复器械产品将趋于智能化、网络化、数字集成化、居家化,龙头企业有望率先走向产业链整合道路。

  翔宇医疗:产品+研发+渠道齐发力领跑康复医疗器械赛道,成长空间大

  翔宇医疗在国产康复医疗器械生产企业中经营规模、利润体量均在赛道领先,商业模型从单一产品生产销售转向康复评定、康复训练、康复理疗产品方面,公司产品线齐全,具备提供康复解决方案的能力,充分受益于医疗机构建设和升级康复中心带来的增量;研发方面,公司建立多个研发中心,与知名高校及其附属医院、科研院所合作,构建完善高效的研发体系,研发实力雄厚;渠道方面,公司构建了国内庞大的销售和售后服务网络,利于新产品快速进入终端市场,带来规模效应。此外,公司新建研究、销售中心,积极布局研发,有望持续推出重磅产品;打造康复医疗设备工业互联网平台,通过平台建设,整合产业链上下游资源,科技赋能康养一体化,成长空间大。

  风险提示:综合医院康复科建设低于预期,公司新产品推广不及预期。

中心思想

康复医疗器械市场前景广阔,翔宇医疗领跑赛道

本报告深入分析了中国康复医疗器械市场的巨大潜力与发展趋势,并详细阐述了翔宇医疗作为行业领军企业的核心竞争优势和未来增长战略。报告核心观点认为,随着人口老龄化加剧、康复意识提升及政策红利释放,康复医疗器械市场将迎来确定性增长。翔宇医疗凭借其全面的产品线、强大的研发实力、广泛的销售渠道以及前瞻性的“康养一体化”布局,有望持续巩固其市场地位,实现业绩快速增长。

翔宇医疗:产品、研发、渠道构筑核心竞争力

翔宇医疗在国产康复医疗器械生产企业中,经营规模和利润体量均处于领先地位。公司已从单一产品销售转型为提供康复评定、康复训练、康复理疗全系列产品及一体化解决方案的综合服务商。其完善高效的研发体系确保了持续的产品创新和技术领先,而遍布全国的销售与售后服务网络则保障了市场的高效覆盖和客户粘性。公司积极布局“康复+养老”前沿领域,并通过工业互联网平台赋能康养一体化,为未来发展注入强劲动力。

主要内容

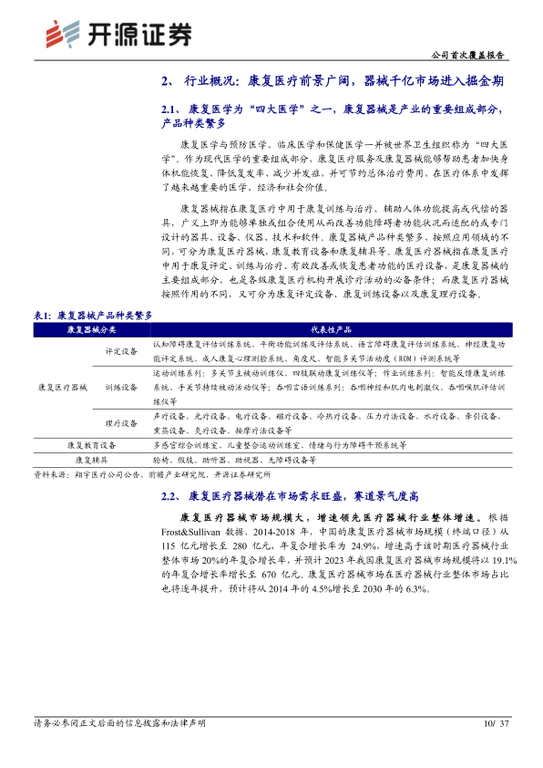
中国康复医疗器械市场:千亿掘金期与政策驱动

康复医疗器械市场规模与增长潜力

  • 市场规模与增速领先: 根据Frost&Sullivan数据,2014-2018年中国康复医疗器械市场规模(终端口径)从115亿元增长至280亿元,年复合增长率为24.9%,高于同期医疗器械行业整体20%的年复合增长率。预计2023年市场规模将以19.1%的年复合增长率增长至670亿元。
  • 潜在需求旺盛: 我国拥有庞大的老年人群(2019年60岁以上2.54亿人,失能老人超4000万)、慢性病患者(2.6亿人,80%未获康复治疗)、残疾人士(8296万人,2297万人有康复需求)、产妇及术后、重疾人群,这些群体共同构成了巨大的康复医疗服务及器械潜在需求。
  • 增量市场巨大: 截至2019年,全国共设立综合医院19963家,康复专科医院706家。根据测算,当前我国康复医疗器械需求总量达到约1287亿元。考虑到我国已设有康复医学科的综合医院占比不到30%(假设三级、二级、一级、未评级综合医院设立康复科占比分别为35%、30%、20%、20%),预计我国康复医疗器械增量市场达到约906亿元,市场空间广阔。
  • 设备更新需求: 医疗器械折旧年限为5-8年,康复设备新旧更替具有周期性,将带来持续的设备更新需求。据公司官方公众号数据,综合医院超过49.6%的康复设备陈旧,亟需替旧图新。
  • 康复治疗需求日新月异: 康复治疗手段不断丰富(如运动疗法、作业疗法、物理治疗等)以及多元化的康复需求,持续对康复医疗器械产生诉求。同时,“互联网+”康复医疗的兴起,将带来智能化、网络化康复设备的新机遇。

政策助力与行业竞争格局

  • 政策驱动行业发展: 康复行业政策已上升至国家战略层面。自2015年起,国务院及多部委陆续发布《全国医疗卫生服务体系规划纲要(2015—2020年)》、《中医药康复服务能力提升工程实施方案(2021-2025年)》等政策,明确要求二级及以上综合医院设立康复医学科,并鼓励社会力量兴办康复医疗机构。
  • 医保覆盖范围扩大: 医保覆盖康复项目从2010年的9项增加到2016年的29项,覆盖人群从残疾人为主扩大到各类患者,康复领域从肢体障碍扩大到精神、言语、听力障碍等,直接推动了消费需求的释放。
  • 康复医疗体系逐步完善: 我国已初步建立分层级、分阶段的康复医疗服务体系(急性期在三级综合医院,稳定期在康复医院/二级综合医院,恢复期在社区/基层医疗机构),有望弥补供需缺口,促进体系规模化发展。
  • 行业竞争格局: 我国康复医疗器械行业起步较晚,厂商数量众多,市场集中度低。高端市场主要被国外企业垄断,国内产品以仿制为主。然而,少数国产企业凭借技术和渠道积累逐步提升市场份额。翔宇医疗在经营规模、盈利能力、产品入选国家目录数量及注册证数量方面均处于国产企业领先地位。
  • 核心竞争要素: 对于高端产品,技术壁垒是核心护城河(如DJO和EMS的冲击波治疗仪)。对于普通产品,虽然可仿制,但定位产品需求、学术推广能力(如伟思医疗盆底磁刺激产品写入诊治指南)、渠道拓展与维护能力等形成的综合竞争优势难以复制。

翔宇医疗:综合实力领跑,未来增长可期

产品、研发与渠道的协同优势

  • 产品线齐全,覆盖市场需求: 翔宇医疗是国内少数具备全系列康复医疗器械研发、生产能力的企业之一。公司拥有3大类、20大系列、400多种自有产品,已取得139项医疗器械注册及备案产品。产品提供诊疗服务项目进入医保目录的比例达到94%以上,收入超1000万元的单款产品数量超过十个。公司2019年销量排名前十的产品中,有7项入选国家级推荐目录,销售收入达1.26亿元,占营收比重29.81%,显示出强大的产品优势和政策引导优势。公司还为医院提供各个临床专科的康复解决方案,满足多元化需求。
  • 研发实力雄厚,持续创新: 公司构建了完整、高效的研发体系,拥有自主知识产权。在郑州、天津、南京、成都等多地布局研发中心,实行矩阵式管理模式,并与天津大学、西安交通大学等知名高校开展产学研合作。研发投入逐年提升,2020年研发费用占比达10.4%;研发团队规模不断扩大,从2017年的114人增至2020年的309人。截至2020年底,公司已授权发明及实用新型专利831项,软件著作权61项,Ⅱ类医疗器械注册证97项,均处于业内领先地位。
  • 强大的渠道销售能力: 公司建立了遍布全国31个省级行政区域的庞大销售网络,拥有400余人的销售团队和400余家代理商,市场覆盖率高。已为国内上万家终端机构提供服务,覆盖全国300余个地级行政区。公司还实施主动售后服务,通过常驻售后工程师定期检修维护和电话回访,有效提升客户粘性。

财务表现与未来增长战略

  • 盈利能力突出: 2017-2020年,公司营业收入从2.89亿元增长至4.96亿元,年复合增长率13.9%;归母净利润从6447万元增长至1.96亿元,年复合增长率26.0%。2021年第一季度,公司实现营业收入1亿元,同比增长53.83%;归母净利润3415万元,同比增长64.20%。毛利率和扣非净利率逐年提升,2020年扣非净利率达31.4%。公司经营活动现金流强劲,2021年Q1因IPO募资,现金及现金等价物余额达15.07亿元,为未来发展提供充足资金。
  • 积极布局创新研发: 公司拥有多项在研项目,涵盖产后、神经、疼痛、运动等多个康复领域,其中电疗、声疗系列项目占比较高,研发储备充足。公司拟募集资金7675.76万元在成都温江区建设智能康复设备(西南)研发、销售中心,以把握新地区市场需求,拓展市场版图。
  • 科技赋能康养一体化: 公司积极布局“康复+养老”前沿领域,有望成为新的业绩增长点。公司正在打造康复医疗设备工业互联网平台,旨在整合产业链上下游资源,实现康复医疗设备的智能化升级、康复医联网(数据采集、在线服务、标准化治疗路径、大数据服务)和康复医联体(信息共享、自由转诊、资源协调)。该平台将助力公司产品升级迭代,推动康复一体化解决方案深入各层级医疗机构,并为县市政府打造区域康养一体化工程提供支撑。

盈利预测与投资建议

  • 业绩预测: 预计2021-2023年公司营业收入分别为6.47/8.29/10.65亿元,归母净利润分别为2.58/3.31/4.26亿元。EPS分别为1.61/2.07/2.66元。
  • 投资评级: 当前股价对应P/E分别为54.0/42.1/32.8倍,与同类康复医疗器械公司相比具备估值性价比。首次覆盖,给予“买入”评级。
  • 风险提示: 综合医院康复科建设低于预期,公司新产品推广不及预期。

总结

翔宇医疗作为中国康复医疗器械领域的领军企业,凭借其全面的产品线、雄厚的研发实力和强大的销售渠道,在广阔且快速增长的康复医疗市场中占据优势地位。在国家政策支持、人口老龄化及康复意识提升等多重利好因素驱动下,康复医疗器械市场正迎来“掘金期”,预计增量市场超900亿元。公司通过持续的产品创新、一体化解决方案的提供以及前瞻性布局“康复+养老”和工业互联网平台,有望进一步巩固其市场领导地位并实现业绩的持续快速增长。报告基于对公司核心竞争力的深入分析和对行业发展趋势的判断,给予翔宇医疗“买入”评级,认为其具备显著的投资价值。

报告正文
摩熵医药企业版
9大数据库,200+子数据库,一站查询药品研发、临床、上市、销售、投资、政策等数据了解更多
我要试用
1 / 37
试读已结束,如需全文阅读可点击
下载全文
如果您有其他需求,请点击
定制服务咨询
开源证券股份有限公司最新报告
关于摩熵咨询

摩熵咨询是摩熵数科旗下生物医药专业咨询服务品牌,由深耕医药领域多年的专业人士组成,核心成员均来自国际顶级咨询机构和行业标杆企业,涵盖立项、市场、战略、投资等从业背景,依托摩熵数科丰富的外部专家资源及全面的医药全产业链数据库,为客户提供专业咨询服务和定制化解决方案

1W+
医药行业研究报告
200+
真实项目案例
1300+
业内高端专家资源
市场洞察与营销赋能
市场洞察与营销赋能
分析市场现状,洞察行业趋势,依托数据分析和深度研究,辅助商业决策。
立项评估及管线规划
立项评估及管线规划
提供疾病领域品种调研、专家访谈、品种立项、项目交易整套服务。
产业规划及研究服务
产业规划及研究服务
以数据为基础,为组织、园区、企业提供科学的决策依据和趋势线索。
多渠道数据分析及定制服务
多渠道数据分析及定制服务
帮助客户深入了解目标领域和市场情况,发现潜在机会,优化企业决策。
投资决策与交易估值
投资决策与交易估值
依托全球医药全产业链数据库与顶级投行级分析模型,为并购、融资、IPO提供全周期决策支持。
立即定制
洞察市场格局
解锁药品研发情报

定制咨询

400-9696-311 转1