

-
{{ listItem.name }}快速筛选药品,用摩熵药筛微信扫一扫-立即使用
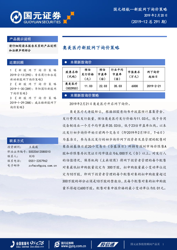
奥美医疗新股网下询价策略
下载次数:
2341 次
发布机构:
国元证券股份有限公司
发布日期:
2019-02-21
页数:
3页
本报告对奥美医疗的新股网下询价策略进行了分析,预估了发行价格和市盈率,并对投资者资质和申购数量进行了说明。同时,报告也明确了自身的研究范围和风险等级,提示投资者注意新股申购的潜在风险。本报告旨在为投资者提供参考信息,不构成投资建议。
GLP-1受体激动剂行业深度报告:GLP-1RAs引领降糖减重市场,更多适应症有待开发
2025年半年报点评:25H1营收快速增长,投放加大致盈利短暂承压
医药生物行业周报:集采政策持续优化,关注相关受益板块
医药生物行业周报:《2025年基本医保目录及商保创新药目录调整申报操作指南》出炉,继续看好创新药
摩熵咨询是摩熵数科旗下生物医药专业咨询服务品牌,由深耕医药领域多年的专业人士组成,核心成员均来自国际顶级咨询机构和行业标杆企业,涵盖立项、市场、战略、投资等从业背景,依托摩熵数科丰富的外部专家资源及全面的医药全产业链数据库,为客户提供专业咨询服务和定制化解决方案
对不起!您还未登录!请登陆后查看!
您今日剩余【10】次下载额度,确定继续吗?
请填写你的需求,我们将尽快与您取得联系
{{nameTip}}
{{companyTip}}
{{telTip}}
{{sms_codeTip}}
{{emailTip}}
{{descriptionTip}}
*请放心填写您的个人信息,该信息仅用于“摩熵咨询报告”的发送