2025中国医药研发创新与营销创新峰会
秦药瑰宝,打造风湿骨伤药物领导品牌

秦药瑰宝,打造风湿骨伤药物领导品牌

研报

秦药瑰宝,打造风湿骨伤药物领导品牌

  盘龙药业(002864)   陕西盘龙药业集团股份有限公司成立于1997年,是集药材GAP种植,药品生产、研发、销售和医药物流为核心产业的现代高新技术企业。公司底蕴深厚,主导产品盘龙七片优势明显,未来成长空间广阔。同时公司进军儿科领域,产品小儿咽扁颗粒拥有过亿销售增长潜力。   打造骨科特色中成药集群,盘龙七片持续放量   公司主导产品盘龙七片为独家专利品种、国家医保目录甲类品种、曾入选中药保护品种,具有活血化瘀、祛风除湿、消肿止痛之效。风湿性疾病中成药领域盘龙七片市占率居前,市场竞争力强。同时公司骨松宝片与盘龙七片形成较好的疾病覆盖协同效应,推动公司进一步形成骨科特色中成药集群。   发力儿科,小儿咽扁颗粒增长潜力优秀   公司的小儿咽扁颗粒是国家医保乙类、OTC甲类产品,我们认为具有良好的患者可触及性。同时,该产品为市场唯一含有体外培育牛黄的品种,较同类产品具有独特优势;且口味清甜,儿童服用接受度高。2022年小儿咽扁颗粒完成销售收入5653万元,占2022年营收比重为5.8%,考虑到小儿咽扁颗粒仍处于产品放量期,叠加公司整体营销力度加强,我们预计该品种未来依然有较好的销售增长。   加大营销推广力度,积极拓展县级空白市场   目前公司已形成“产品+学术+终端+品牌”的营销模式,通过医药商业公司将主导产品覆盖到国内等级医院3800余家,OTC连锁药店和单体药店4000余家,社区医院、卫生院、诊所达4500余家。针对县级基层医药蓝海市场的资源开发,公司调整终端市场竞争策略,成立县级医疗事业部,发力县域空白市场。   盈利预测与估值   我们预计公司2023-2025年总体收入分别为11.75/14.98/18.54亿元,同比增长分别为20.55%/27.53%/23.80%;归属于上市公司股东的净利润分别为1.23/1.62/2.08亿元,EPS分别为1.26/1.67/2.15元。考虑到公司作为特色秦药的优秀企业,具有一定的稀缺性,同时公司核心单品盘龙七片不断放量带来较好的成长性,我们看好公司未来发展,首次覆盖,给予“持有”评级,给予2023年33倍PE,目标价41.72元/股。   风险提示:行业政策变化风险、市场竞争加剧风险、药品价格降低风险、公司自身经营风险。
报告标签:
  • 个股研报
报告专题:
  • 下载次数:

    2643

  • 发布机构:

    天风证券股份有限公司

  • 发布日期:

    2023-10-15

  • 页数:

    17页

下载全文
定制咨询
报告内容
AI精读报告
报告摘要

  盘龙药业(002864)

  陕西盘龙药业集团股份有限公司成立于1997年,是集药材GAP种植,药品生产、研发、销售和医药物流为核心产业的现代高新技术企业。公司底蕴深厚,主导产品盘龙七片优势明显,未来成长空间广阔。同时公司进军儿科领域,产品小儿咽扁颗粒拥有过亿销售增长潜力。

  打造骨科特色中成药集群,盘龙七片持续放量

  公司主导产品盘龙七片为独家专利品种、国家医保目录甲类品种、曾入选中药保护品种,具有活血化瘀、祛风除湿、消肿止痛之效。风湿性疾病中成药领域盘龙七片市占率居前,市场竞争力强。同时公司骨松宝片与盘龙七片形成较好的疾病覆盖协同效应,推动公司进一步形成骨科特色中成药集群。

  发力儿科,小儿咽扁颗粒增长潜力优秀

  公司的小儿咽扁颗粒是国家医保乙类、OTC甲类产品,我们认为具有良好的患者可触及性。同时,该产品为市场唯一含有体外培育牛黄的品种,较同类产品具有独特优势;且口味清甜,儿童服用接受度高。2022年小儿咽扁颗粒完成销售收入5653万元,占2022年营收比重为5.8%,考虑到小儿咽扁颗粒仍处于产品放量期,叠加公司整体营销力度加强,我们预计该品种未来依然有较好的销售增长。

  加大营销推广力度,积极拓展县级空白市场

  目前公司已形成“产品+学术+终端+品牌”的营销模式,通过医药商业公司将主导产品覆盖到国内等级医院3800余家,OTC连锁药店和单体药店4000余家,社区医院、卫生院、诊所达4500余家。针对县级基层医药蓝海市场的资源开发,公司调整终端市场竞争策略,成立县级医疗事业部,发力县域空白市场。

  盈利预测与估值

  我们预计公司2023-2025年总体收入分别为11.75/14.98/18.54亿元,同比增长分别为20.55%/27.53%/23.80%;归属于上市公司股东的净利润分别为1.23/1.62/2.08亿元,EPS分别为1.26/1.67/2.15元。考虑到公司作为特色秦药的优秀企业,具有一定的稀缺性,同时公司核心单品盘龙七片不断放量带来较好的成长性,我们看好公司未来发展,首次覆盖,给予“持有”评级,给予2023年33倍PE,目标价41.72元/股。

  风险提示:行业政策变化风险、市场竞争加剧风险、药品价格降低风险、公司自身经营风险。

中心思想

核心业务驱动与市场定位

盘龙药业作为一家深耕中医药领域的现代高新技术企业,其核心竞争力在于以独家专利品种盘龙七片为代表的骨科特色中成药集群,该产品在风湿骨伤疾病中成药市场占据领先地位。公司通过“一体两翼”战略,致力于打造中华风湿骨伤药物领导品牌,并积极拓展儿科用药市场,以小儿咽扁颗粒为代表的潜力品种展现出显著增长空间。

多元化增长潜力与财务展望

公司通过健全的股权激励机制、持续加大的研发投入以及“产品+学术+终端+品牌”的营销模式,不断提升经营效率并拓展市场覆盖,尤其是在县级基层医药市场。财务数据显示,公司营收和归母净利润持续稳健增长,预计未来三年将保持强劲增长态势。尽管面临行业政策、市场竞争和药品价格等风险,但公司凭借其特色产品稀缺性和市场扩张策略,具备良好的长期发展潜力。

主要内容

  • 1. 盘龙药业:秦药瑰宝,打造风湿骨伤领导品牌

    • 1.1. 公司底蕴深厚,长期价值凸显
      • 陕西盘龙药业集团股份有限公司成立于1997年,并于2017年11月在深交所上市。公司秉持“一体两翼”发展战略,定位为“中华风湿骨伤药物领导品牌、疼痛慢病管理专家”。
      • 公司拥有以独家医保甲类主导品种盘龙七片为核心,涵盖儿科、妇科、肝胆科等十二大功能类别的强大产品集群,并连续五年(2018-2022年)入选中国中药企业TOP100排行榜。
      • 公司股权结构合理,实际控制人谢晓林先生直接持股38.37%,与谢晓峰先生合计持股,确保了核心管理层的掌控力。
      • 2022年,公司实施了限制性股票激励计划,向50名核心员工授予112.64万股,授予价格13.38元/股。该计划设定了以2021年营业收入为基数,2022-2025年营业收入增长率分别不低于25%、56%、95%和140%的业绩考核目标,旨在健全激励约束机制,调动员工积极性。
    • 1.2. 公司营收持续稳健增长,研发投入不断加大
      • 公司营收持续稳健增长,2022年实现营收9.74亿元,同比增长9.78%;归母净利润1.01亿元,同比增长8.58%。2023年上半年,营收达5.00亿元,同比增长16.02%;归母净利润0.54亿元,同比增长20.92%,经营效益显著提升。
      • 业务结构方面,中成药制造是主要收入来源,2023年上半年营收2.68亿元,占比53.62%,同比增长12.84%;医药商业营收2.17亿元,占比43.36%,同比增长20.76%,医药商业营收占比呈上升趋势。
      • 毛利方面,中成药制造毛利率长期保持在86%以上高位,是公司毛利润的最大贡献者;医药商业毛利率保持在11%-19%区间。
      • 公司总体费用率稳步下降,管理、销售、研发费用率之和从2018年的58.24%降至2023年上半年的42.44%,显示经营效率持续提升。
      • 销售模式已形成“产品+学术+终端+品牌”的格局,通过医药商业公司覆盖国内3800余家等级医院、4000余家OTC连锁药店和单体药店、4500余家社区医院/卫生院/诊所。2022年,学术推广模式营收5.17亿元(占比53.09%,毛利率92.48%),商业配送模式营收3.89亿元(占比39.97%,毛利率17.80%),形成销售双轮驱动。公司还成立县级医疗事业部,积极拓展县域空白市场。
      • 研发投入稳定增长,2023年上半年研发投入0.11亿元,同比增长157.75%。2022年完成9个医疗机构制剂备案、开发23款大健康产品、研究24个中药配方颗粒。公司计划每年按营收3%左右的比例投入研发,以提升创新研发综合实力。
  • 2. 骨科特色,打造独家中成药集群

    • 2.1. 以盘龙七片为核心,产品矩阵丰富
      • 截至2022年底,公司生产范围涵盖19个剂型、74个药品生产批准文号,1个保健食品和1个保健用品。拥有盘龙七片、盘龙七药酒、金茵利胆胶囊和克比热提片等4个独家品种。
      • 盘龙七片是独家专利品种、国家医保目录甲类品种、曾入选中药保护品种,具有活血化瘀、祛风除湿、消肿止痛之效。
    • 2.2. 骨科市场前景广阔,盘龙七片市场竞争力强
      • 我国骨关节患者已超1.3亿,且呈年轻化趋势。2022年中国三大终端六大市场骨骼肌肉系统疾病中成药销售规模超过390亿元,其中消肿止痛用药市场份额超过62%。
      • 在公立医疗机构端,2021年骨骼肌肉系统疾病中成药中消肿止痛和风湿性疾病用药占比超90%。
      • 盘龙七片在风湿性疾病中成药领域市场竞争力强,2022年销售额达4.28亿元,同比增长9.85%。米内网数据显示,2022年在我国城市及县级公立医院骨骼肌肉系统风湿性疾病领域中成药市场中,盘龙七片市场份额排名第一,为7.04%。
      • 盘龙七片因其疗效准确、安全性高,已入选六部国家级临床诊疗指南、两个专家共识、两部国家级重点教材和一部临床路径释义,并连续四年被评为中国家庭常备风湿骨病用药上榜品牌产品。公司通过发表SCI论文等方式,不断强化盘龙七片的医学证据链。
      • 公司营销网络覆盖全国31个省、自治区、直辖市,与520余家医药商业公司建立合作。2023年公司将继续巩固现有市场,发展第三终端和基层市场,扩大品牌宣传,并下沉终端开发县级市场。
    • 2.3. 特色品种骨松宝片强化骨科产品优势
      • 我国老龄化趋势显著,60岁及以上人口占比18.70%(2020年末),预计2050年将超30%,骨骼肌肉系统疾病用药需求空间广阔。
      • 骨松宝片具有补肾活血、强筋壮骨功效,可用于骨质疏松引起的骨折、骨痛、骨关节炎及预防更年期骨质疏松。
      • 2022年骨松宝片实现销售收入2082万元,占公司营收比重2.14%。公司认为骨松宝片与盘龙七片形成良好协同效应,具有销售过亿的良好潜力。
  • 3. 发力儿科,小儿咽扁颗粒增长潜力优秀

    • 3.1. 儿科中成药市场再创新高,政策促进儿科药物推广
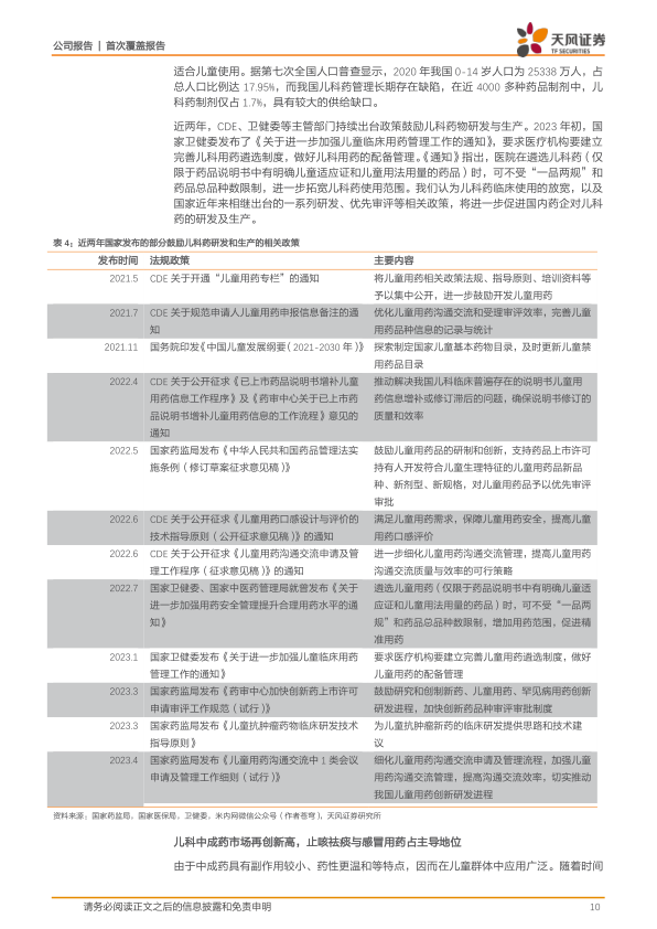
      • 我国0-14岁人口达2.5338亿(2020年),占总人口17.95%,但儿科药制剂仅占药品总数的1.7%,存在较大供给缺口。
      • 国家持续出台政策鼓励儿科药物研发与生产,如2023年初国家卫健委发布《关于进一步加强儿童临床用药管理工作的通知》,明确儿科药遴选可不受“一品两规”和药品总品种数限制,进一步拓宽儿科药使用范围。
      • 儿科中成药市场恢复快速增长。2022年中国公立医疗机构终端儿科中成药销售规模升至96亿元,创2013年以来新高;中国城市实体药店终端儿科中成药销售额达64.59亿元,同比增长15.07%。两者合计,2022年儿科用药销售规模已超过160亿元,同比增长10.87%。
      • 从治疗类别看,儿科止咳祛痰用药和儿科感冒用药是实体药店市场销售主力,2022年两者合计市场份额达64.69%。
    • 3.2. 特色品种小儿咽扁颗粒,过亿销售增长潜力
      • 小儿咽扁颗粒主要功效为清热利咽、解毒止痛,用于小儿肺胃热盛所致的咽喉肿痛、咳嗽痰盛等。
      • 该产品是国家医保乙类、OTC甲类产品,具有良好的患者可触及性。
      • 小儿咽扁颗粒是市场唯一含有体外培育牛黄的品种,具有独特优势,且口味清甜,儿童服用接受度高。
      • 2022年小儿咽扁颗粒销售收入5653万元,占2022年营收比重5.8%。考虑到其仍处于产品放量期,叠加公司营销力度加强,预计该品种未来有较好的销售增长,具备过亿销售潜力。
  • 4. 盈利预测与估值

    • 4.1. 收入拆分与盈利预测
      • 基于公司营销推广力度和产品放量预期,预计中成药板块2023-2025年收入增速分别为17%、30%、23%;医药商业板块增速分别为25%、25%、25%;中药饮片板块增速分别为25%、25%、20%;大健康产品板块增速分别为15%、20%、20%;其他业务增速分别为5%、5%、5%。
      • 预计公司2023-2025年总体收入分别为11.75/14.98/18.54亿元,同比增长20.55%/27.53%/23.80%。
      • 归属于上市公司股东的净利润分别为1.23/1.62/2.08亿元,EPS分别为1.26/1.67/2.15元。
    • 4.2. 估值与投资评级
      • 采用可比公司估值法,可比公司2023、2024年PE估值均值分别为30.36X、22.16X。
      • 考虑到公司作为特色秦药的稀缺性及核心单品盘龙七片的成长性,首次覆盖给予“持有”评级,给予2023年33倍PE,目标价41.72元/股。
  • 5. 风险提示

    • 行业政策变化风险:医药行业受国家政策影响大,医保目录调整、带量采购等可能对公司经营产生不利影响。
    • 市场竞争加剧风险:医药市场广阔,现有企业加大投入及新进入者可能导致行业竞争加剧。
    • 药品价格降低风险:医保控费趋严,药品价格下降趋势明显,公司主要产品中标价格存在降价风险。
    • 公司自身经营风险:募投项目(中药配方颗粒研发及产业化、高壁垒透皮给药系统研发平台)存在研发失败风险。

总结

盘龙药业凭借其深厚的秦药底蕴和清晰的战略定位,已成功打造以盘龙七片为核心的骨科特色中成药集群,并在该领域占据领先市场份额。同时,公司积极布局儿科市场,小儿咽扁颗粒等潜力品种在政策支持和市场需求增长的双重驱动下,展现出可观的增长潜力。公司通过优化业务结构、加大研发投入、健全激励机制以及拓展县级基层市场等策略,持续提升经营效率和市场覆盖。尽管面临行业政策、市场竞争和药品价格等外部风险,但公司核心产品的稀缺性、持续放量能力以及多元化增长点,为其未来发展奠定了坚实基础。预计公司未来三年营收和净利润将保持稳健增长,具备长期投资价值。

报告正文
摩熵医药企业版
9大数据库,200+子数据库,一站查询药品研发、临床、上市、销售、投资、政策等数据了解更多
我要试用
1 / 17
试读已结束,如需全文阅读可点击
下载全文
如果您有其他需求,请点击
定制服务咨询
天风证券股份有限公司最新报告
关于摩熵咨询

摩熵咨询是摩熵数科旗下生物医药专业咨询服务品牌,由深耕医药领域多年的专业人士组成,核心成员均来自国际顶级咨询机构和行业标杆企业,涵盖立项、市场、战略、投资等从业背景,依托摩熵数科丰富的外部专家资源及全面的医药全产业链数据库,为客户提供专业咨询服务和定制化解决方案

1W+
医药行业研究报告
200+
真实项目案例
1300+
业内高端专家资源
市场洞察与营销赋能
市场洞察与营销赋能
分析市场现状,洞察行业趋势,依托数据分析和深度研究,辅助商业决策。
立项评估及管线规划
立项评估及管线规划
提供疾病领域品种调研、专家访谈、品种立项、项目交易整套服务。
产业规划及研究服务
产业规划及研究服务
以数据为基础,为组织、园区、企业提供科学的决策依据和趋势线索。
多渠道数据分析及定制服务
多渠道数据分析及定制服务
帮助客户深入了解目标领域和市场情况,发现潜在机会,优化企业决策。
投资决策与交易估值
投资决策与交易估值
依托全球医药全产业链数据库与顶级投行级分析模型,为并购、融资、IPO提供全周期决策支持。
立即定制
洞察市场格局
解锁药品研发情报

定制咨询

400-9696-311 转1