2025中国医药研发创新与营销创新峰会
公司简评报告:产品放量加速,盈利持续改善

公司简评报告:产品放量加速,盈利持续改善

研报

公司简评报告:产品放量加速,盈利持续改善

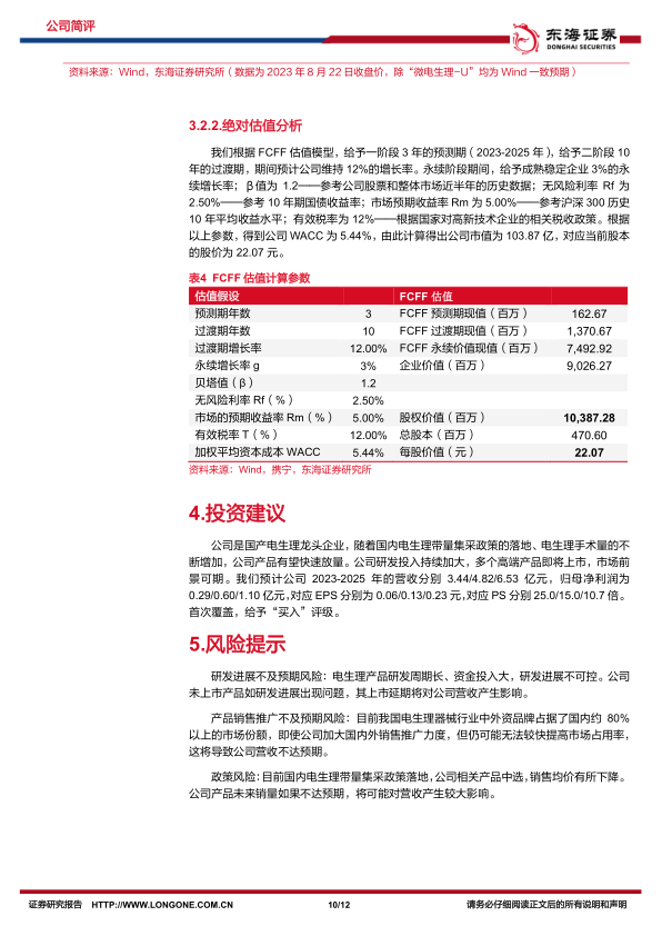
  微电生理(688351)   投资要点   二季度业绩表现亮眼。2023上半年,公司实现营业收入1.42亿元,同比增长16.58%;归母净利润0.02亿元,同比增长44.60%;其中,Q2单季实现营业收入0.90亿元,同比增长35.83%;归母净利润0.11亿元,同比增长594.98%。公司第一季度受电生理带量采购实施前订货量减少的影响,销售收入同比有所下降;第二季度集中采购陆续落地执行,手术量快速提升,公司收入和利润端均实现快速增长。报告期内,公司销售毛利率与净利率分别为67.64%、1.52%,毛利率同比下降2.21pct、净利率同比提升0.29pct;其中,Q2单季公司销售毛利率为67.24%,同比下降3.1pct;销售净利率为12.76%,同比提升10.27pct;盈利能力逐渐提升。   国内国际市场快速放量。报告期内,国内市场方面,1)上半年电生理手术量快速提升,同比增长超过50%,公司三维手术累计超过4万例,累计覆盖医院900余家。2)公司开展福建集采执行工作,进行数据维护、配送勾选及三方签约等,截至目前已有20个省份正式执行集采政策。3)公司全面开展TrueForce®压力导管商业化推广,新品从今年2月上市后临床使用至今,已在26个省市完成了300余例压力指导下的射频消融手术。国外市场方面,上半年,国际市场实现营业收入同比增长超过60%,累计覆盖31个国家和地区;共计新增11款产品在4个国家及地区获得首次注册证,累计20款产品获得CE认证,4款产品获得FDA注册许可。   研发投入加大,高端新品即将上市。上半年公司研发投入达5372.81万元(+29.62%),占营业收入比重达到37.80%。公司在研项目中,1)有3个项目已递交注册申请,预计2023年取得NMPA注册证,分别是第四代三维心脏电生理标测系统、冷冻消融导管和冷冻消融系统。第四代Columbus®三维心脏电生理标测系统预计今年下半年获批;冷冻消融系列产品预计今年第三季度获批;2)有2个项目临床试验阶段,预计2025年获得NMPA注册证,分别是肾动脉射频消融系统和肾动脉射频消融导管。研发合作方面,公司就磁导航机器人在中国的技术创新与商业应用,持续推进与Stereotaxis的研发合作深度,已完成Columbus®三维心脏电生理标测系统磁导航模块开发,并已实现远程操控,具备支持远程手术的条件;与Stereotaxis共同研发的磁导航消融导管已完成型检测试。   投资建议:公司是国产电生理龙头企业,随着国内电生理带量集采政策的落地、电生理手术量的不断增加,公司产品有望快速放量。公司研发投入持续加大,多个高端产品即将上市,市场前景可期。我们预计公司2023-2025年的营收分别3.44/4.82/6.53亿元,归母净利润为0.29/0.60/1.10亿元,对应EPS分别为0.06/0.13/0.23元,对应PS分别25.0/15.0/10.7倍。首次覆盖,给予“买入”评级。   风险提示:研发进展不及预期风险;产品销售推广不及预期风险;政策风险。
报告标签:
  • 个股研报
报告专题:
  • 下载次数:

    913

  • 发布机构:

    东海证券股份有限公司

  • 发布日期:

    2023-08-23

  • 页数:

    12页

下载全文
定制咨询
报告内容
AI精读报告
报告摘要

  微电生理(688351)

  投资要点

  二季度业绩表现亮眼。2023上半年,公司实现营业收入1.42亿元,同比增长16.58%;归母净利润0.02亿元,同比增长44.60%;其中,Q2单季实现营业收入0.90亿元,同比增长35.83%;归母净利润0.11亿元,同比增长594.98%。公司第一季度受电生理带量采购实施前订货量减少的影响,销售收入同比有所下降;第二季度集中采购陆续落地执行,手术量快速提升,公司收入和利润端均实现快速增长。报告期内,公司销售毛利率与净利率分别为67.64%、1.52%,毛利率同比下降2.21pct、净利率同比提升0.29pct;其中,Q2单季公司销售毛利率为67.24%,同比下降3.1pct;销售净利率为12.76%,同比提升10.27pct;盈利能力逐渐提升。

  国内国际市场快速放量。报告期内,国内市场方面,1)上半年电生理手术量快速提升,同比增长超过50%,公司三维手术累计超过4万例,累计覆盖医院900余家。2)公司开展福建集采执行工作,进行数据维护、配送勾选及三方签约等,截至目前已有20个省份正式执行集采政策。3)公司全面开展TrueForce®压力导管商业化推广,新品从今年2月上市后临床使用至今,已在26个省市完成了300余例压力指导下的射频消融手术。国外市场方面,上半年,国际市场实现营业收入同比增长超过60%,累计覆盖31个国家和地区;共计新增11款产品在4个国家及地区获得首次注册证,累计20款产品获得CE认证,4款产品获得FDA注册许可。

  研发投入加大,高端新品即将上市。上半年公司研发投入达5372.81万元(+29.62%),占营业收入比重达到37.80%。公司在研项目中,1)有3个项目已递交注册申请,预计2023年取得NMPA注册证,分别是第四代三维心脏电生理标测系统、冷冻消融导管和冷冻消融系统。第四代Columbus®三维心脏电生理标测系统预计今年下半年获批;冷冻消融系列产品预计今年第三季度获批;2)有2个项目临床试验阶段,预计2025年获得NMPA注册证,分别是肾动脉射频消融系统和肾动脉射频消融导管。研发合作方面,公司就磁导航机器人在中国的技术创新与商业应用,持续推进与Stereotaxis的研发合作深度,已完成Columbus®三维心脏电生理标测系统磁导航模块开发,并已实现远程操控,具备支持远程手术的条件;与Stereotaxis共同研发的磁导航消融导管已完成型检测试。

  投资建议:公司是国产电生理龙头企业,随着国内电生理带量集采政策的落地、电生理手术量的不断增加,公司产品有望快速放量。公司研发投入持续加大,多个高端产品即将上市,市场前景可期。我们预计公司2023-2025年的营收分别3.44/4.82/6.53亿元,归母净利润为0.29/0.60/1.10亿元,对应EPS分别为0.06/0.13/0.23元,对应PS分别25.0/15.0/10.7倍。首次覆盖,给予“买入”评级。

  风险提示:研发进展不及预期风险;产品销售推广不及预期风险;政策风险。

中心思想

业绩强劲增长与市场渗透加速

微电生理在2023年上半年,特别是第二季度,实现了显著的业绩增长,营收和归母净利润均大幅提升。这主要得益于电生理带量采购政策的有效执行、手术量的快速增加以及公司产品市场渗透率的持续提升。公司在国内市场通过集采政策和新品推广(如TrueForce®压力导管)实现快速放量,国际市场也表现强劲,营收同比增长超过60%,国际化布局成效显著。

研发驱动创新,高端产品蓄势待发

公司持续加大研发投入,上半年研发费用同比增长29.62%,占营收比重高达37.80%。多个高端在研项目即将上市,包括第四代三维心脏电生理标测系统和冷冻消融系列产品,以及与Stereotaxis合作的磁导航机器人技术,预示着未来市场竞争力的进一步提升。基于其市场地位、产品放量和研发进展,分析师首次覆盖并给予“买入”评级,预计未来几年营收和净利润将持续高速增长。

主要内容

微电生理:国产电生理龙头,盈利持续改善

公司二季度业绩表现亮眼

  • 2023年上半年,公司实现营业收入1.42亿元,同比增长16.58%;归母净利润0.02亿元,同比增长44.60%。
  • 其中,第二季度单季表现尤为突出,实现营业收入0.90亿元,同比增长35.83%;归母净利润0.11亿元,同比大幅增长594.98%。
  • 第一季度受电生理省际联盟集中带量采购实施前经销商订货量减少的影响,销售收入同比有所下降;第二季度随着公司产品市场渗透率持续提升,集中采购陆续落地执行,手术量快速提升,公司收入和利润端均实现快速增长。
  • 盈利能力方面,上半年销售毛利率为67.64%(同比下降2.21pct),销售净利率为1.52%(同比提升0.29pct)。第二季度单季销售毛利率为67.24%(同比下降3.1pct),销售净利率为12.76%(同比提升10.27pct),显示盈利能力逐渐提升。
  • 毛利率下降主要受国内电生理带量集采政策执行导致公司入选产品价格降低所致;净利率提升的原因是公司提效控费,利润增长显著。期间费用率方面,销售费用率和研发费用率分别提升6.99pct和1.30pct,管理费用率和财务费用率分别下降3.10pct和0.06pct。

国内国际市场快速放量

  • 国内市场方面:
    • 上半年电生理手术量快速提升,同比增长超过50%,公司三维手术累计超过4万例,累计覆盖医院900余家。
    • 公司积极开展福建集采执行工作,截至目前已有20个省份正式执行集采政策。
    • TrueForce®压力导管作为首款获得国家药监局批准上市的国产压力导管,自今年2月上市后临床使用至今,已在26个省市完成了300余例压力指导下的射频消融手术,商业化推广迅速。
  • 国外市场方面:
    • 上半年国际市场实现营业收入同比增长超过60%,累计覆盖31个国家和地区。
    • 共计新增11款产品在4个国家及地区获得首次注册证,累计20款产品获得CE认证,4款产品获得FDA注册许可,国际化布局持续深化。

研发投入加大,高端新品即将上市

  • 公司持续加大研发投入,2023年上半年研发投入达5372.81万元,同比增长29.62%,占营业收入比重高达37.80%。
  • 在研项目进展:
    • 有3个项目已递交注册申请,预计2023年取得NMPA注册证,分别是第四代Columbus®三维心脏电生理标测系统(预计今年下半年获批)、冷冻消融导管和冷冻消融系统(预计今年第三季度获批)。
    • 有2个项目处于临床试验阶段,预计2025年获得NMPA注册证,分别是肾动脉射频消融系统和肾动脉射频消融导管。
  • 研发合作方面:
    • 公司就磁导航机器人在中国的技术创新与商业应用,持续推进与Stereotaxis的研发合作深度,已完成Columbus®三维心脏电生理标测系统磁导航模块开发,并已实现远程操控,具备支持远程手术的条件。
    • 与Stereotaxis共同研发的磁导航消融导管已完成型检测试。

盈利预测

收入假设及预测

  • 公司作为国产电生理龙头企业,核心产品三维心脏电生理标测系统和导管在行业内技术领先,受益于国内电生理带量集采政策的实行和电生理手术量的不断增加,有望快速放量。
  • 高端新品如第四代Columbus®三维心脏电生理标测系统、冷冻消融系列产品等即将上市,有望助力营收高增长。
  • 导管类业务: 预计2023-2025年收入增速分别为30.16%、39.34%、34.22%,毛利率持续小幅下降但总体营收呈增长态势。
  • 设备类业务: 预计2023-2025年收入增速分别为20.75%、41.75%、33.35%,主要得益于三维心脏电生理标测系统销量提升及新品上市。
  • 其他类业务: 预计2023-2025年收入增速分别为40.00%、30.00%、28.00%,该类配套产品随公司设备类和导管类产品同步放量。
  • 其他: 公司相关新产品预计今年下半年获批,上市后有望助力营收增长。

估值分析

  • 相对估值分析: 公司当前市值在可比医疗器械企业中处于较低水平,PS估值(2023E为25.0倍)高于行业均值(17.9倍),但考虑到其作为国产电生理龙头企业的成长性和市场潜力,仍具吸引力。
  • 绝对估值分析(FCFF模型): 基于FCFF估值模型,给予一阶段3年预测期和二阶段10年过渡期(增长率12%),永续阶段增长率3%,计算得出公司市值为103.87亿元,对应当前股本的每股价值为22.07元。

投资建议

  • 公司是国产电生理龙头企业,随着国内电生理带量集采政策的落地和电生理手术量的不断增加,公司产品有望快速放量。
  • 公司研发投入持续加大,多个高端产品即将上市,市场前景可期。
  • 预计公司2023-2025年的营收分别为3.44/4.82/6.53亿元,归母净利润为0.29/0.60/1.10亿元,对应EPS分别为0.06/0.13/0.23元。
  • 首次覆盖,给予“买入”评级。

风险提示

  • 研发进展不及预期风险: 电生理产品研发周期长、资金投入大,研发进展不可控,若未上市产品研发出现问题,其上市延期将对公司营收产生影响。
  • 产品销售推广不及预期风险: 目前我国电生理器械行业中外资品牌占据了国内约80%以上的市场份额,即使公司加大国内外销售推广力度,仍可能无法较快提高市场占用率,这将导致公司营收不达预期。
  • 政策风险: 国内电生理带量集采政策落地,公司相关产品中选后销售均价有所下降。若公司产品未来销量增长不达预期,将可能对营收产生较大影响。

总结

  • 微电生理在2023年上半年,特别是第二季度,实现了显著的业绩增长,营收和归母净利润均大幅提升,主要得益于电生理带量采购政策的有效执行和手术量的快速增加。
  • 公司在国内国际市场均展现出强劲的扩张势头,国内三维手术量和集采覆盖省份持续增加,TrueForce®压力导管等新品推广顺利;国际市场营收增长超过60%,并获得了多项产品注册认证,国际化布局成效显著。
  • 公司持续高强度研发投入,多个高端在研产品(如第四代三维心脏电生理标测系统、冷冻消融系列产品)即将上市,并积极推进与Stereotaxis的磁导航机器人技术合作,为未来的市场竞争力和盈利增长奠定基础。
  • 综合来看,微电生理作为国产电生理领域的领军企业,在政策利好、市场扩张和技术创新的多重驱动下,具备良好的成长潜力,分析师首次覆盖并给予“买入”评级,预计其未来营收和净利润将持续高速增长,但需关注研发、销售推广及政策变化带来的潜在风险。
报告正文
摩熵医药企业版
9大数据库,200+子数据库,一站查询药品研发、临床、上市、销售、投资、政策等数据了解更多
我要试用
1 / 12
试读已结束,如需全文阅读可点击
下载全文
如果您有其他需求,请点击
定制服务咨询
东海证券股份有限公司最新报告
关于摩熵咨询

摩熵咨询是摩熵数科旗下生物医药专业咨询服务品牌,由深耕医药领域多年的专业人士组成,核心成员均来自国际顶级咨询机构和行业标杆企业,涵盖立项、市场、战略、投资等从业背景,依托摩熵数科丰富的外部专家资源及全面的医药全产业链数据库,为客户提供专业咨询服务和定制化解决方案

1W+
医药行业研究报告
200+
真实项目案例
1300+
业内高端专家资源
市场洞察与营销赋能
市场洞察与营销赋能
分析市场现状,洞察行业趋势,依托数据分析和深度研究,辅助商业决策。
立项评估及管线规划
立项评估及管线规划
提供疾病领域品种调研、专家访谈、品种立项、项目交易整套服务。
产业规划及研究服务
产业规划及研究服务
以数据为基础,为组织、园区、企业提供科学的决策依据和趋势线索。
多渠道数据分析及定制服务
多渠道数据分析及定制服务
帮助客户深入了解目标领域和市场情况,发现潜在机会,优化企业决策。
投资决策与交易估值
投资决策与交易估值
依托全球医药全产业链数据库与顶级投行级分析模型,为并购、融资、IPO提供全周期决策支持。
立即定制
洞察市场格局
解锁药品研发情报

定制咨询

400-9696-311 转1