2025中国医药研发创新与营销创新峰会
业绩基本符合预期 批零一体化深耕广西区域市场

业绩基本符合预期 批零一体化深耕广西区域市场

研报

业绩基本符合预期 批零一体化深耕广西区域市场

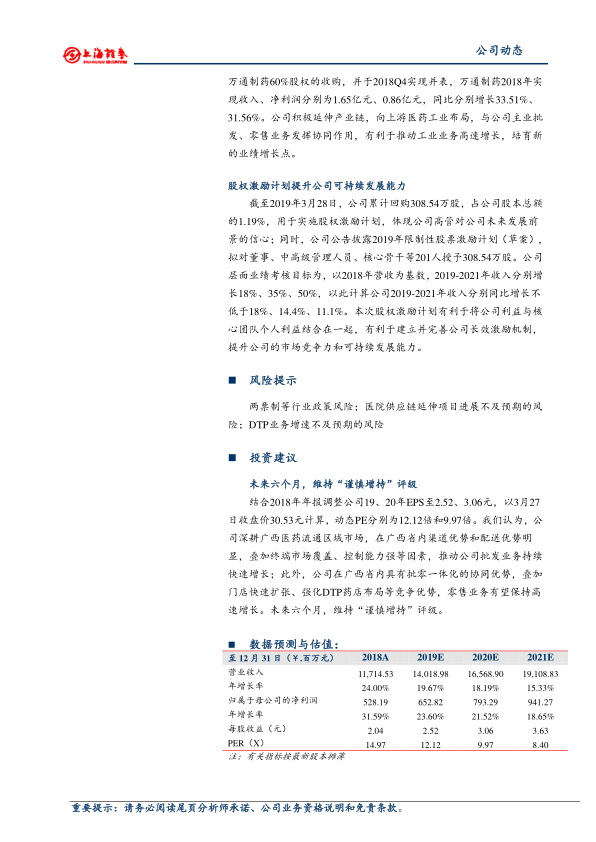
# 中心思想 ## 深耕区域市场,批零一体化优势显著 柳药股份深耕广西医药流通市场,批发业务稳健增长,零售业务积极扩张,工业业务快速发展,股权激励计划提升公司可持续发展能力。 ## 维持“谨慎增持”评级,看好未来发展 公司在广西省内具有渠道和配送优势,终端市场覆盖能力强,叠加DTP药店布局等竞争优势,未来发展可期,维持“谨慎增持”评级。 # 主要内容 ## 公司动态事项 公司发布2018年年度报告。 ## 事项点评 ### 业绩符合预期,批发业务增长强劲 公司2018年营收117.15亿元,同比增长24.00%;归母净利润5.28亿元,同比增长31.59%。批发业务收入102.24亿元,同比增长20.04%,其中医院销售业务收入88.65亿元,同比增长24.60%。 ### 积极布局新业务,培育业绩增长点 零售业务收入13.06亿元,同比增长50.54%,桂中大药房门店数量达443家,同比增长64.1%。工业业务收入1.63亿元,同比增长238.55%,主要受益于仙茱中药科技产能提高和万通制药并表。 ### 股权激励计划提升可持续发展能力 公司累计回购308.54万股用于股权激励计划,并拟对201人授予限制性股票。公司层面业绩考核目标为2019-2021年收入分别增长18%、35%、50%。 ## 风险提示 * 两票制等行业政策风险 * 医院供应链延伸项目进展不及预期的风险 * DTP业务增速不及预期的风险 ## 投资建议 结合2018年年报调整公司19、20年EPS至2.52、3.06元,维持“谨慎增持”评级。 # 总结 本报告分析了柳药股份2018年年度报告,认为公司业绩基本符合预期,批发业务持续快速增长,零售和工业业务积极布局,股权激励计划提升公司可持续发展能力。公司深耕广西医药流通区域市场,具有批零一体化的协同优势,维持“谨慎增持”评级。同时,报告也提示了两票制等行业政策风险、医院供应链延伸项目进展不及预期的风险以及DTP业务增速不及预期的风险。
报告标签:
  • 个股研报
报告专题:
  • 下载次数:

    883

  • 发布机构:

    上海证券有限责任公司

  • 发布日期:

    2019-03-28

  • 页数:

    4页

下载全文
定制咨询
AI精读报告
# 中心思想

## 深耕区域市场,批零一体化优势显著
柳药股份深耕广西医药流通市场,批发业务稳健增长,零售业务积极扩张,工业业务快速发展,股权激励计划提升公司可持续发展能力。

## 维持“谨慎增持”评级,看好未来发展
公司在广西省内具有渠道和配送优势,终端市场覆盖能力强,叠加DTP药店布局等竞争优势,未来发展可期,维持“谨慎增持”评级。

# 主要内容

## 公司动态事项
公司发布2018年年度报告。

## 事项点评

### 业绩符合预期,批发业务增长强劲
公司2018年营收117.15亿元,同比增长24.00%;归母净利润5.28亿元,同比增长31.59%。批发业务收入102.24亿元,同比增长20.04%,其中医院销售业务收入88.65亿元,同比增长24.60%。

### 积极布局新业务,培育业绩增长点
零售业务收入13.06亿元,同比增长50.54%,桂中大药房门店数量达443家,同比增长64.1%。工业业务收入1.63亿元,同比增长238.55%,主要受益于仙茱中药科技产能提高和万通制药并表。

### 股权激励计划提升可持续发展能力
公司累计回购308.54万股用于股权激励计划,并拟对201人授予限制性股票。公司层面业绩考核目标为2019-2021年收入分别增长18%、35%、50%。

## 风险提示
*   两票制等行业政策风险
*   医院供应链延伸项目进展不及预期的风险
*   DTP业务增速不及预期的风险

## 投资建议
结合2018年年报调整公司19、20年EPS至2.52、3.06元,维持“谨慎增持”评级。

# 总结

本报告分析了柳药股份2018年年度报告,认为公司业绩基本符合预期,批发业务持续快速增长,零售和工业业务积极布局,股权激励计划提升公司可持续发展能力。公司深耕广西医药流通区域市场,具有批零一体化的协同优势,维持“谨慎增持”评级。同时,报告也提示了两票制等行业政策风险、医院供应链延伸项目进展不及预期的风险以及DTP业务增速不及预期的风险。
报告正文
摩熵医药企业版
9大数据库,200+子数据库,一站查询药品研发、临床、上市、销售、投资、政策等数据了解更多
我要试用
1 / 4
试读已结束,如需全文阅读可点击
下载全文
如果您有其他需求,请点击
定制服务咨询
上海证券有限责任公司最新报告
关于摩熵咨询

摩熵咨询是摩熵数科旗下生物医药专业咨询服务品牌,由深耕医药领域多年的专业人士组成,核心成员均来自国际顶级咨询机构和行业标杆企业,涵盖立项、市场、战略、投资等从业背景,依托摩熵数科丰富的外部专家资源及全面的医药全产业链数据库,为客户提供专业咨询服务和定制化解决方案

1W+
医药行业研究报告
200+
真实项目案例
1300+
业内高端专家资源
市场洞察与营销赋能
市场洞察与营销赋能
分析市场现状,洞察行业趋势,依托数据分析和深度研究,辅助商业决策。
立项评估及管线规划
立项评估及管线规划
提供疾病领域品种调研、专家访谈、品种立项、项目交易整套服务。
产业规划及研究服务
产业规划及研究服务
以数据为基础,为组织、园区、企业提供科学的决策依据和趋势线索。
多渠道数据分析及定制服务
多渠道数据分析及定制服务
帮助客户深入了解目标领域和市场情况,发现潜在机会,优化企业决策。
投资决策与交易估值
投资决策与交易估值
依托全球医药全产业链数据库与顶级投行级分析模型,为并购、融资、IPO提供全周期决策支持。
立即定制
洞察市场格局
解锁药品研发情报

定制咨询

400-9696-311 转1