2025中国医药研发创新与营销创新峰会
内生外延加速布局,积极谋求创新型综合型药企转型

内生外延加速布局,积极谋求创新型综合型药企转型

研报

内生外延加速布局,积极谋求创新型综合型药企转型

中心思想 战略转型与业绩驱动 众生药业正积极从传统中成药制剂企业向创新型、综合型、健康服务型药企转型。公司凭借其稳健的财务表现和丰富的产品线,通过加大研发投入、布局创新药管线以及外延拓展眼科全产业链,旨在构建“营销+研发创新”双驱动和“药品制造+健康服务”一体两翼的发展格局,以应对行业变革并抓住市场机遇。 创新研发与外延拓展 公司在研发方面持续发力,重点布局肺纤维化、肿瘤等重大疾病领域的一类创新药,并积极推进仿制药一致性评价和老产品二次开发。同时,通过收购眼科医院和设立眼科投资公司,众生药业正加速构建眼科大健康生态圈,有望形成新的战略支撑和业绩增长点。 主要内容 1. 近年整体业绩增长稳健,公司积极谋求全方位战略转型 1.1 63%产品品规入选医保目录,整体资质优良;产品线丰富,大品种稳健增长 众生药业成立于2001年,2009年上市,已发展成为全面覆盖中成药、化学药、化学原料药和中药饮片的综合性药企。截至2017年上半年,公司拥有25个剂型、360个药品生产批文,其中104个产品品规入选国家基药目录,226个产品品规(占比63%)入选新版医保目录,显示出良好的市场准入资质。公司还拥有12个独家品种、7个独家剂型和7个独家规格产品,具备较大市场潜力。 公司销售过亿的大品种包括复方血栓通、众生丸和脑栓通胶囊。其中,复方血栓通系列产品在2016年PDB样本医院合计销售额达1.3亿元,2017年上半年样本医院片剂销售额已接近去年全年水平,且已获得增加糖尿病视网膜病变临床适应症的批件,预计将进一步拓宽市场空间。脑栓通胶囊2016年销售额估计接近2亿元,在脑血管市场中具有增长潜力。众生丸作为OTC市场重要产品,2016年销售规模预计约1.8亿元,未来有望通过销售区域扩张和互联网渠道拓展实现较快增长。 1.2 多品种新增进入 2017版医保目录,贡献业绩弹性;公司积极开展一致性评价,已取得阶段性成果 公司及子公司共有226个产品品规入选2017版医保目录,其中甲类117个,乙类109个。本次新入选目录的5个产品品规,包括眼科核心品种盐酸氮卓斯汀滴眼液和复方血栓通软胶囊等,预计将为公司贡献业绩弹性。盐酸氮卓斯汀滴眼液2016年国内样本医院销售额达762万元,2013-2016年复合增速超过47%,进入医保目录后有望加速增长。 公司积极推进仿制药一致性评价工作,已取得阶段性成果。上半年,公司有21个品种开展一致性评价,其中10个正在进行中试研究,3个已进入BE试验。21个品种中,16个已申请参比制剂备案,其中13个与CFDA已发布的参比制剂一致。 1.3 历史整体业绩增长稳健,公司积极谋求全方位战略转型 2012年至2016年,公司营业收入和归母净利润的复合增长率分别达到17.5%和22.9%,均高于药品行业平均水平,显示出稳健的增长态势。2017年上半年,公司实现营业收入9.61亿元,同比增长17.75%;归母净利润2.48亿元,同比增长11.02%。其中,第二季度营业收入同比增长31.20%,环比增长19.80%,收入增长明显加快。 公司毛利率历年保持稳定,净利率稳中有升。2017年上半年毛利率为61.54%(同比下降6.97个百分点),主要受医药贸易业务占比提升及药品成本升高影响。公司费用管理良好,销售费用率和管理费用率近年均保持稳定,2017年上半年有所下降。公司现金流充裕,2015年和2016年经营现金净流量显著增加。 为实现“十三五”战略规划,公司正进行全面战略转型,包括: 从中成药制剂企业向综合型制药企业转变,拓展中药饮片、原料药、化药、创新生物药等核心产品。 从营销驱动型发展模式向营销加研发创新双驱动模式转变,加强与专业CRO公司合作,开展创新化药研发。 从药品制造型企业向药品制造加健康服务型企业转型,重点打造眼科核心业务板块,形成“一体两翼”格局。 公司已组建以陈永红先生为董事长的新一届年轻化、专业化领导团队,多位核心高管持股,有望推动公司实现转型目标。 2. 持续加强研发力度,储备肺纤维化、肿瘤等重大领域 pipeline 2.1 持续加强研发投入,化学创新药、大品种二次开发、仿制药研发全面开花 为配合研发创新战略,公司持续加大研发投入,2016年研发费用率已增至8.7%。公司建立了“新产品开发中心”等科研机构和平台,拥有超过200人的研发队伍。 公司的研发方向主要集中在三方面: 与药明康德合作开展小分子化学创新药研发,针对临床重大疾病。目前,10个创新药合作研发项目中,4个已完成临床前研究并获CFDA临床注册申请受理。其中,治疗特发性肺纤维化(IPF)及恶性肿瘤的一类创新药ZSP1603和治疗小细胞肺癌等恶性肿瘤的一类创新药ZSP1602已于2017年下半年获批临床。公司还在非酒精性脂肪肝炎(NASH)、流感等领域储备了重要管线。 针对已上市品种进行二次开发,如复方血栓通胶囊增加糖尿病视网膜病变适应症的临床试验已获CFDA批准。 积极推进仿制药研发,目前有18个3类、4类项目在研。 2.2 一类新药 ZSP1603:特发性肺纤维化药物竞争格局良好,公司产品药代特性优良,市场前景广阔 特发性肺纤维化(IPF)是一种预后较差的严重肺部疾病,5年生存率仅15%~20%,死亡率高于大多数肿瘤。我国IPF患者保守估计约50万人,且呈逐年增长趋势。 目前全球已上市推荐治疗IPF的药物仅吡啡尼酮和尼达尼布。我国市场上仅吡啡尼酮获批上市,其销售额在2015年、2016年、2017上半年分别达到467万元、676万元和769万元,预计2017年国内整体市场规模将接近1亿元。勃林格殷格翰的乙磺酸尼达尼布软胶囊已获生产批件。现有药物普遍存在不良反应较广、治疗费用昂贵、疗效维持时长不明确等缺点。 众生药业与药明康德合作开发的一类新药ZSP1603(三联血管激酶抑制剂)已于2017年10月获得CFDA临床批件。IND阶段研究表明,ZSP1603在成药性方面具有优势,抗肺纤维化效果优于阳性化合物尼达尼布,且在大鼠及犬上表现出更优的安全性,药代特性和安全性有所提高。鉴于国内同靶点竞争小,ZSP1603未来上市后有望弥补IPF及恶性肿瘤治疗领域的不足,市场前景巨大。此外,ZSP1603所属的“器官纤维化防治药物研发”项目已入选科技部《重大新药创制科技重大专项2018年度课题》。 2.3 一类新药 ZSP1602:小细胞肺癌患者基数庞大,分子靶向治疗药开发方面公司已步入前列 众生药业与药明康德合作开发的另一款一类新药ZSP1602已于2017年6月获得临床批件,用于治疗小细胞肺癌(SCLC)等恶性肿瘤。肺癌是我国发病率、死亡率双率第一的疾病,SCLC患者约占肺癌患者的15%-20%,其恶性程度高,预后差,5年生存率仅10-20%。 目前SCLC的治疗以化疗为主,但化疗药物普遍存在一线有效率低、易产生耐药性、副反应重等问题。在全球范围内,尚未有SCLC相关的分子靶向产品获批上市。ZSP1602的临床前研究结果显示,在同等剂量下,无论是单独用药还是联合用药,其对肿瘤的抑制药效均明显优于参考化合物,展现了良好的体内活性和安全性,使公司在SCLC分子靶向治疗药开发方面处于前列。 2.4 二类新药注射用多西他赛聚合物胶束临床申请获得受理,成为又一重要产品储备 2017年10月17日,公司公告其二类新药注射用多西他赛聚合物胶束及药用辅料“甲氧基聚乙二醇-聚乳酸嵌段共聚物”的临床申请获得总局受理。该产品采用mPEG-PDLLA对多西他赛进行物理包裹,形成具有核-壳结构的注射药物。 与单纯的多西他赛注射液相比,多西他赛聚合物胶束具有组织被动靶向性、增效减毒作用,并可避免传统注射液中增溶剂(如吐温、乙醇)造成的体液潴留和过敏反应,具有更高的临床使用安全性。多西他赛作为经典的广谱抗肿瘤药物,适应症广泛,市场价值巨大。2016年,多西他赛注射液PDB样本医院销售额超过13亿元,国内市场整体规模估计已超过50亿元。作为公司在特殊制剂领域的重要一步,多西他赛聚合物胶束若能成功上市,有望迅速抢占市场份额,市场前景广阔。 3. 积极外延布局眼科全产业链,打造眼科大健康生态圈 在“十三五”期间,众生药业将重点打造眼科核心业务板块,构建以药品生产为主、医疗服务和健康管理为辅助的“一体两翼”眼科全生态圈。 2017年6月,公司以2.1亿元全资收购湛江奥理德视光学中心有限公司,正式拓展眼科医疗服务领域。奥理德拥有湛江奥理德眼科医院和中山奥理德眼科医院两家眼科专科医院,均具备医保定点、教学基地等资质,在粤西和中山地区具有较强综合优势。结合公司丰富的眼科产品线、专家资源和品牌优势,眼科全产业链有望实现资源整合,成为公司重要的战略支撑。奥理德2016年度营业收入为4582.68万元,净利润为1517.12万元。 公司具备较强的并购整合经验,2015年曾全资收购先强药业。先强药业2017年上半年实现营业收入1.01亿元,净利润5014万元。 为充分发掘眼科医药、医疗、健康领域的投资机会,公司于2016年投资设立全资子公司广东前景眼科投资管理有限公司。前景眼科将以眼科CSO平台为基础,进一步完善公司在眼科药物、医疗器械、医疗服务市场以及眼科健康管理领域的战略布局,增强公司在国内眼科市场的整体实力和竞争优势。同时,公司参股设立广州糖网医疗科技有限公司,开展糖尿病并发症(主要为糖尿病视网膜病变)管理,通过“医疗+互联网”模式,为公司在眼科领域垂直化全业态发展和丰富眼健康生态圈提供了数据、渠道和整合平台。 4. 盈利预测与投资建议 众生药业作为传统中西药生产销售企业,在眼科、心脑血管等重大疾病领域拥有丰富的产品布局,且29%的产品入选国家基药目录,63%入选新版医保目录,资质优良。在核心大品种的带动下,公司近年整体业绩增速高于行业平均水平。同时,公司正积极向“营销+研发创新”双驱动和“药品制造+健康服务”的全面战略转型,并已取得阶段性进展。 基于核心假设(三大品种复方血栓通、脑栓通、众生丸分别保持20%、25%和15%的复合增长,引领中成药板块;化药板块稳健增长;中药饮片及中药材业务回升并稳健增长;原料药中间体增速回落),我们预计公司2017-2019年营业收入分别为19.20亿元、21.91亿元和25.11亿元,归属母公司净利润分别为4.87亿元、5.70亿元和6.70亿元。对应EPS分别为0.60元、0.70元和0.82元,当前股价对应PE分别为22倍、19倍和16倍。 我们认为,公司积极布局肺纤维化、肿瘤等领域化药创新药品种研发,多品种进入新版医保目录,未来看点颇多。结合可比公司估值,我们给予公司2018年25倍PE,首次覆盖给予公司“增持”评级。 5. 风险提示 药品降价风险: 在医保控费和招标降价政策环境下,各类药品存在不同程度的降价风险,各省招标政策变化可能对公司药品中标结果产生影响。 新药研发进度不达预期: 创新产品自主/合作研发具有前期投入大、研发周期长、临床实验结果不确定性高等特点,公司新药研发可能存在进度不达预期的风险。 奥里德眼科医院整合不达预期: 收购奥里德眼科医院后,其整合效果可能不达预期,影响公司眼科业务的战略布局和业绩贡献。 总结 众生药业正处于关键的战略转型期,通过内生增长与外延并购并举,积极向创新型、综合型、健康服务型药企迈进。公司凭借其稳健的传统业务基础、在研创新药管线(如针对特发性肺纤维化和肺癌的一类新药ZSP1603和ZSP1602,以及二类新药多西他赛聚合物胶束)的巨大市场潜力,以及在眼科全产业链的战略布局,有望在未来实现持续增长。尽管面临药品降价和新药研发不确定性等风险,但公司清晰的转型路径和积极的业务拓展,使其具备较强的投资价值,首次覆盖给予“增持”评级。
报告标签:
  • 个股研报
报告专题:
  • 下载次数:

    1627

  • 发布机构:

    东吴证券股份有限公司

  • 发布日期:

    2017-10-23

  • 页数:

    19页

下载全文
定制咨询
AI精读报告

中心思想

战略转型与业绩驱动

众生药业正积极从传统中成药制剂企业向创新型、综合型、健康服务型药企转型。公司凭借其稳健的财务表现和丰富的产品线,通过加大研发投入、布局创新药管线以及外延拓展眼科全产业链,旨在构建“营销+研发创新”双驱动和“药品制造+健康服务”一体两翼的发展格局,以应对行业变革并抓住市场机遇。

创新研发与外延拓展

公司在研发方面持续发力,重点布局肺纤维化、肿瘤等重大疾病领域的一类创新药,并积极推进仿制药一致性评价和老产品二次开发。同时,通过收购眼科医院和设立眼科投资公司,众生药业正加速构建眼科大健康生态圈,有望形成新的战略支撑和业绩增长点。

主要内容

1. 近年整体业绩增长稳健,公司积极谋求全方位战略转型

1.1 63%产品品规入选医保目录,整体资质优良;产品线丰富,大品种稳健增长

众生药业成立于2001年,2009年上市,已发展成为全面覆盖中成药、化学药、化学原料药和中药饮片的综合性药企。截至2017年上半年,公司拥有25个剂型、360个药品生产批文,其中104个产品品规入选国家基药目录,226个产品品规(占比63%)入选新版医保目录,显示出良好的市场准入资质。公司还拥有12个独家品种、7个独家剂型和7个独家规格产品,具备较大市场潜力。

公司销售过亿的大品种包括复方血栓通、众生丸和脑栓通胶囊。其中,复方血栓通系列产品在2016年PDB样本医院合计销售额达1.3亿元,2017年上半年样本医院片剂销售额已接近去年全年水平,且已获得增加糖尿病视网膜病变临床适应症的批件,预计将进一步拓宽市场空间。脑栓通胶囊2016年销售额估计接近2亿元,在脑血管市场中具有增长潜力。众生丸作为OTC市场重要产品,2016年销售规模预计约1.8亿元,未来有望通过销售区域扩张和互联网渠道拓展实现较快增长。

1.2 多品种新增进入 2017版医保目录,贡献业绩弹性;公司积极开展一致性评价,已取得阶段性成果

公司及子公司共有226个产品品规入选2017版医保目录,其中甲类117个,乙类109个。本次新入选目录的5个产品品规,包括眼科核心品种盐酸氮卓斯汀滴眼液和复方血栓通软胶囊等,预计将为公司贡献业绩弹性。盐酸氮卓斯汀滴眼液2016年国内样本医院销售额达762万元,2013-2016年复合增速超过47%,进入医保目录后有望加速增长。

公司积极推进仿制药一致性评价工作,已取得阶段性成果。上半年,公司有21个品种开展一致性评价,其中10个正在进行中试研究,3个已进入BE试验。21个品种中,16个已申请参比制剂备案,其中13个与CFDA已发布的参比制剂一致。

1.3 历史整体业绩增长稳健,公司积极谋求全方位战略转型

2012年至2016年,公司营业收入和归母净利润的复合增长率分别达到17.5%和22.9%,均高于药品行业平均水平,显示出稳健的增长态势。2017年上半年,公司实现营业收入9.61亿元,同比增长17.75%;归母净利润2.48亿元,同比增长11.02%。其中,第二季度营业收入同比增长31.20%,环比增长19.80%,收入增长明显加快。

公司毛利率历年保持稳定,净利率稳中有升。2017年上半年毛利率为61.54%(同比下降6.97个百分点),主要受医药贸易业务占比提升及药品成本升高影响。公司费用管理良好,销售费用率和管理费用率近年均保持稳定,2017年上半年有所下降。公司现金流充裕,2015年和2016年经营现金净流量显著增加。

为实现“十三五”战略规划,公司正进行全面战略转型,包括:

  1. 从中成药制剂企业向综合型制药企业转变,拓展中药饮片、原料药、化药、创新生物药等核心产品。
  2. 从营销驱动型发展模式向营销加研发创新双驱动模式转变,加强与专业CRO公司合作,开展创新化药研发。
  3. 从药品制造型企业向药品制造加健康服务型企业转型,重点打造眼科核心业务板块,形成“一体两翼”格局。 公司已组建以陈永红先生为董事长的新一届年轻化、专业化领导团队,多位核心高管持股,有望推动公司实现转型目标。

2. 持续加强研发力度,储备肺纤维化、肿瘤等重大领域 pipeline

2.1 持续加强研发投入,化学创新药、大品种二次开发、仿制药研发全面开花

为配合研发创新战略,公司持续加大研发投入,2016年研发费用率已增至8.7%。公司建立了“新产品开发中心”等科研机构和平台,拥有超过200人的研发队伍。

公司的研发方向主要集中在三方面:

  1. 与药明康德合作开展小分子化学创新药研发,针对临床重大疾病。目前,10个创新药合作研发项目中,4个已完成临床前研究并获CFDA临床注册申请受理。其中,治疗特发性肺纤维化(IPF)及恶性肿瘤的一类创新药ZSP1603和治疗小细胞肺癌等恶性肿瘤的一类创新药ZSP1602已于2017年下半年获批临床。公司还在非酒精性脂肪肝炎(NASH)、流感等领域储备了重要管线。
  2. 针对已上市品种进行二次开发,如复方血栓通胶囊增加糖尿病视网膜病变适应症的临床试验已获CFDA批准。
  3. 积极推进仿制药研发,目前有18个3类、4类项目在研。

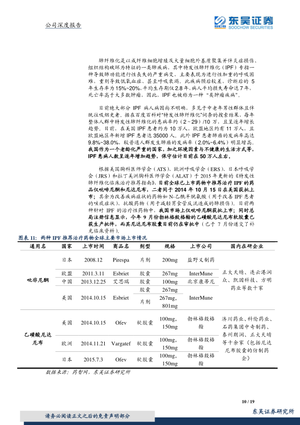
2.2 一类新药 ZSP1603:特发性肺纤维化药物竞争格局良好,公司产品药代特性优良,市场前景广阔

特发性肺纤维化(IPF)是一种预后较差的严重肺部疾病,5年生存率仅15%~20%,死亡率高于大多数肿瘤。我国IPF患者保守估计约50万人,且呈逐年增长趋势。

目前全球已上市推荐治疗IPF的药物仅吡啡尼酮和尼达尼布。我国市场上仅吡啡尼酮获批上市,其销售额在2015年、2016年、2017上半年分别达到467万元、676万元和769万元,预计2017年国内整体市场规模将接近1亿元。勃林格殷格翰的乙磺酸尼达尼布软胶囊已获生产批件。现有药物普遍存在不良反应较广、治疗费用昂贵、疗效维持时长不明确等缺点。

众生药业与药明康德合作开发的一类新药ZSP1603(三联血管激酶抑制剂)已于2017年10月获得CFDA临床批件。IND阶段研究表明,ZSP1603在成药性方面具有优势,抗肺纤维化效果优于阳性化合物尼达尼布,且在大鼠及犬上表现出更优的安全性,药代特性和安全性有所提高。鉴于国内同靶点竞争小,ZSP1603未来上市后有望弥补IPF及恶性肿瘤治疗领域的不足,市场前景巨大。此外,ZSP1603所属的“器官纤维化防治药物研发”项目已入选科技部《重大新药创制科技重大专项2018年度课题》。

2.3 一类新药 ZSP1602:小细胞肺癌患者基数庞大,分子靶向治疗药开发方面公司已步入前列

众生药业与药明康德合作开发的另一款一类新药ZSP1602已于2017年6月获得临床批件,用于治疗小细胞肺癌(SCLC)等恶性肿瘤。肺癌是我国发病率、死亡率双率第一的疾病,SCLC患者约占肺癌患者的15%-20%,其恶性程度高,预后差,5年生存率仅10-20%。

目前SCLC的治疗以化疗为主,但化疗药物普遍存在一线有效率低、易产生耐药性、副反应重等问题。在全球范围内,尚未有SCLC相关的分子靶向产品获批上市。ZSP1602的临床前研究结果显示,在同等剂量下,无论是单独用药还是联合用药,其对肿瘤的抑制药效均明显优于参考化合物,展现了良好的体内活性和安全性,使公司在SCLC分子靶向治疗药开发方面处于前列。

2.4 二类新药注射用多西他赛聚合物胶束临床申请获得受理,成为又一重要产品储备

2017年10月17日,公司公告其二类新药注射用多西他赛聚合物胶束及药用辅料“甲氧基聚乙二醇-聚乳酸嵌段共聚物”的临床申请获得总局受理。该产品采用mPEG-PDLLA对多西他赛进行物理包裹,形成具有核-壳结构的注射药物。

与单纯的多西他赛注射液相比,多西他赛聚合物胶束具有组织被动靶向性、增效减毒作用,并可避免传统注射液中增溶剂(如吐温、乙醇)造成的体液潴留和过敏反应,具有更高的临床使用安全性。多西他赛作为经典的广谱抗肿瘤药物,适应症广泛,市场价值巨大。2016年,多西他赛注射液PDB样本医院销售额超过13亿元,国内市场整体规模估计已超过50亿元。作为公司在特殊制剂领域的重要一步,多西他赛聚合物胶束若能成功上市,有望迅速抢占市场份额,市场前景广阔。

3. 积极外延布局眼科全产业链,打造眼科大健康生态圈

在“十三五”期间,众生药业将重点打造眼科核心业务板块,构建以药品生产为主、医疗服务和健康管理为辅助的“一体两翼”眼科全生态圈。

2017年6月,公司以2.1亿元全资收购湛江奥理德视光学中心有限公司,正式拓展眼科医疗服务领域。奥理德拥有湛江奥理德眼科医院和中山奥理德眼科医院两家眼科专科医院,均具备医保定点、教学基地等资质,在粤西和中山地区具有较强综合优势。结合公司丰富的眼科产品线、专家资源和品牌优势,眼科全产业链有望实现资源整合,成为公司重要的战略支撑。奥理德2016年度营业收入为4582.68万元,净利润为1517.12万元。

公司具备较强的并购整合经验,2015年曾全资收购先强药业。先强药业2017年上半年实现营业收入1.01亿元,净利润5014万元。

为充分发掘眼科医药、医疗、健康领域的投资机会,公司于2016年投资设立全资子公司广东前景眼科投资管理有限公司。前景眼科将以眼科CSO平台为基础,进一步完善公司在眼科药物、医疗器械、医疗服务市场以及眼科健康管理领域的战略布局,增强公司在国内眼科市场的整体实力和竞争优势。同时,公司参股设立广州糖网医疗科技有限公司,开展糖尿病并发症(主要为糖尿病视网膜病变)管理,通过“医疗+互联网”模式,为公司在眼科领域垂直化全业态发展和丰富眼健康生态圈提供了数据、渠道和整合平台。

4. 盈利预测与投资建议

众生药业作为传统中西药生产销售企业,在眼科、心脑血管等重大疾病领域拥有丰富的产品布局,且29%的产品入选国家基药目录,63%入选新版医保目录,资质优良。在核心大品种的带动下,公司近年整体业绩增速高于行业平均水平。同时,公司正积极向“营销+研发创新”双驱动和“药品制造+健康服务”的全面战略转型,并已取得阶段性进展。

基于核心假设(三大品种复方血栓通、脑栓通、众生丸分别保持20%、25%和15%的复合增长,引领中成药板块;化药板块稳健增长;中药饮片及中药材业务回升并稳健增长;原料药中间体增速回落),我们预计公司2017-2019年营业收入分别为19.20亿元、21.91亿元和25.11亿元,归属母公司净利润分别为4.87亿元、5.70亿元和6.70亿元。对应EPS分别为0.60元、0.70元和0.82元,当前股价对应PE分别为22倍、19倍和16倍。

我们认为,公司积极布局肺纤维化、肿瘤等领域化药创新药品种研发,多品种进入新版医保目录,未来看点颇多。结合可比公司估值,我们给予公司2018年25倍PE,首次覆盖给予公司“增持”评级。

5. 风险提示

  1. 药品降价风险: 在医保控费和招标降价政策环境下,各类药品存在不同程度的降价风险,各省招标政策变化可能对公司药品中标结果产生影响。
  2. 新药研发进度不达预期: 创新产品自主/合作研发具有前期投入大、研发周期长、临床实验结果不确定性高等特点,公司新药研发可能存在进度不达预期的风险。
  3. 奥里德眼科医院整合不达预期: 收购奥里德眼科医院后,其整合效果可能不达预期,影响公司眼科业务的战略布局和业绩贡献。

总结

众生药业正处于关键的战略转型期,通过内生增长与外延并购并举,积极向创新型、综合型、健康服务型药企迈进。公司凭借其稳健的传统业务基础、在研创新药管线(如针对特发性肺纤维化和肺癌的一类新药ZSP1603和ZSP1602,以及二类新药多西他赛聚合物胶束)的巨大市场潜力,以及在眼科全产业链的战略布局,有望在未来实现持续增长。尽管面临药品降价和新药研发不确定性等风险,但公司清晰的转型路径和积极的业务拓展,使其具备较强的投资价值,首次覆盖给予“增持”评级。

报告正文
摩熵医药企业版
9大数据库,200+子数据库,一站查询药品研发、临床、上市、销售、投资、政策等数据了解更多
我要试用
1 / 19
试读已结束,如需全文阅读可点击
下载全文
如果您有其他需求,请点击
定制服务咨询
东吴证券股份有限公司最新报告
关于摩熵咨询

摩熵咨询是摩熵数科旗下生物医药专业咨询服务品牌,由深耕医药领域多年的专业人士组成,核心成员均来自国际顶级咨询机构和行业标杆企业,涵盖立项、市场、战略、投资等从业背景,依托摩熵数科丰富的外部专家资源及全面的医药全产业链数据库,为客户提供专业咨询服务和定制化解决方案

1W+
医药行业研究报告
200+
真实项目案例
1300+
业内高端专家资源
市场洞察与营销赋能
市场洞察与营销赋能
分析市场现状,洞察行业趋势,依托数据分析和深度研究,辅助商业决策。
立项评估及管线规划
立项评估及管线规划
提供疾病领域品种调研、专家访谈、品种立项、项目交易整套服务。
产业规划及研究服务
产业规划及研究服务
以数据为基础,为组织、园区、企业提供科学的决策依据和趋势线索。
多渠道数据分析及定制服务
多渠道数据分析及定制服务
帮助客户深入了解目标领域和市场情况,发现潜在机会,优化企业决策。
投资决策与交易估值
投资决策与交易估值
依托全球医药全产业链数据库与顶级投行级分析模型,为并购、融资、IPO提供全周期决策支持。
立即定制
洞察市场格局
解锁药品研发情报

定制咨询

400-9696-311 转1