2025中国医药研发创新与营销创新峰会
深耕苗药宝库,营销改革+扩产助力业绩反转

深耕苗药宝库,营销改革+扩产助力业绩反转

研报

深耕苗药宝库,营销改革+扩产助力业绩反转

  贵州百灵(002424)   民族药政策顶层支持力度加大, 苗药龙头品牌势能有望持续释放   贵州百灵作为国内领先的苗药龙头, 品类布局完善, 覆盖了心脑血管类、感冒类、 咳嗽类、 妇科类、泌尿系统类、咽喉类药物等市场, 经过二十余年的深耕发展, 公司品牌知名度和市场影响力逐步提升, 入选“2022 年度中国非处方药生产企业榜”,位于综合统计排名第 13 位。 2022 年 10月,贵州省卫生健康委员会等部门印发了《贵州省大健康产业“十四五”发展规划》,提出重点发展中医药民族药, 伴随国家层面对中药产业利好政策的密集发布, 公司有望进一步释放品牌势能。   营销改革+扩能技改,苗药龙头迎来业绩拐点   1) 2020 年起公司开展扩能技改项目建设, 进一步提升中药材提取和前处理能力, 2021 年 11 月中药材前处理车间已完成建设, 2023 年 4 月中药材醇提生产线已完成建设,水提生产线预计下半年完成建设, 项目全部投产后预计公司前处理产能将从 2.5 万吨/年提升至 6 万吨/年,为公司长期发展奠定基石。 2) 2021 年起公司进一步深化营销体制改革, 将销售模式由大包制改为直营制,充分调动基层销售人员积极性,提高公司盈利能力。   2023Q1 公司实现营业收入 10.92 亿元( yoy+47.77%);归母净利润为 0.92亿元( yoy+41.81%),业绩迎来拐点。 2023 年 1 月,公司发布了股份回购方案,目标用于实施股权激励计划或员工持股计划,有望进一步绑定广大职工及业务骨干与公司的利益,助力公司长远发展。   独家苗药糖宁通络潜力较大, 在研管线储备丰富   公司独家苗药糖宁通络主要用于治疗糖尿病及其并发症, 国家级科研课题数据显示, 与唯一上市的治疗糖尿病视网膜病变化学药羟苯磺酸钙胶囊对照,糖宁通络片可持续改善糖网患者的最佳矫正视力。此外公司在研管线储备丰富, 黄连解毒丸已进入 3 期临床试验, 益肾化浊颗粒、芍苓片正在进行 2 期临床试验。冰莲草含片、 1.1 类化药替芬泰等也在积极开展临床试验。 公司产品结构有望进一步得到丰富,有利于提高公司的竞争力和持续盈利能力,对长期战略布局起到积极作用。   盈利预测与估值   公司作为苗药龙头企业,营销体系改革+扩能技改下有望迎来业绩拐点。我们预测公司 2023-2025 年营业收入分别为 44.75、 54.34、 64.75 亿元,归属于上市公司股东的净利润分别为 3.11、 4.60、 6.92 亿元。参考可比公司给予 2023 年 45 倍 PE,贵州百灵合理估值为 139.93 亿元,对应目标价9.92 元,首次覆盖,给予“买入”评级。   风险提示: 行业政策风险, 市场竞争风险, 研发不达预期风险,质量控制风险, 成本风险, 扩能技改项目进度不达预期风险
报告标签:
  • 个股研报
报告专题:
  • 下载次数:

    2156

  • 发布机构:

    天风证券股份有限公司

  • 发布日期:

    2023-06-06

  • 页数:

    21页

下载全文
定制咨询
报告内容
AI精读报告
报告摘要

  贵州百灵(002424)

  民族药政策顶层支持力度加大, 苗药龙头品牌势能有望持续释放

  贵州百灵作为国内领先的苗药龙头, 品类布局完善, 覆盖了心脑血管类、感冒类、 咳嗽类、 妇科类、泌尿系统类、咽喉类药物等市场, 经过二十余年的深耕发展, 公司品牌知名度和市场影响力逐步提升, 入选“2022 年度中国非处方药生产企业榜”,位于综合统计排名第 13 位。 2022 年 10月,贵州省卫生健康委员会等部门印发了《贵州省大健康产业“十四五”发展规划》,提出重点发展中医药民族药, 伴随国家层面对中药产业利好政策的密集发布, 公司有望进一步释放品牌势能。

  营销改革+扩能技改,苗药龙头迎来业绩拐点

  1) 2020 年起公司开展扩能技改项目建设, 进一步提升中药材提取和前处理能力, 2021 年 11 月中药材前处理车间已完成建设, 2023 年 4 月中药材醇提生产线已完成建设,水提生产线预计下半年完成建设, 项目全部投产后预计公司前处理产能将从 2.5 万吨/年提升至 6 万吨/年,为公司长期发展奠定基石。 2) 2021 年起公司进一步深化营销体制改革, 将销售模式由大包制改为直营制,充分调动基层销售人员积极性,提高公司盈利能力。

  2023Q1 公司实现营业收入 10.92 亿元( yoy+47.77%);归母净利润为 0.92亿元( yoy+41.81%),业绩迎来拐点。 2023 年 1 月,公司发布了股份回购方案,目标用于实施股权激励计划或员工持股计划,有望进一步绑定广大职工及业务骨干与公司的利益,助力公司长远发展。

  独家苗药糖宁通络潜力较大, 在研管线储备丰富

  公司独家苗药糖宁通络主要用于治疗糖尿病及其并发症, 国家级科研课题数据显示, 与唯一上市的治疗糖尿病视网膜病变化学药羟苯磺酸钙胶囊对照,糖宁通络片可持续改善糖网患者的最佳矫正视力。此外公司在研管线储备丰富, 黄连解毒丸已进入 3 期临床试验, 益肾化浊颗粒、芍苓片正在进行 2 期临床试验。冰莲草含片、 1.1 类化药替芬泰等也在积极开展临床试验。 公司产品结构有望进一步得到丰富,有利于提高公司的竞争力和持续盈利能力,对长期战略布局起到积极作用。

  盈利预测与估值

  公司作为苗药龙头企业,营销体系改革+扩能技改下有望迎来业绩拐点。我们预测公司 2023-2025 年营业收入分别为 44.75、 54.34、 64.75 亿元,归属于上市公司股东的净利润分别为 3.11、 4.60、 6.92 亿元。参考可比公司给予 2023 年 45 倍 PE,贵州百灵合理估值为 139.93 亿元,对应目标价9.92 元,首次覆盖,给予“买入”评级。

  风险提示: 行业政策风险, 市场竞争风险, 研发不达预期风险,质量控制风险, 成本风险, 扩能技改项目进度不达预期风险

中心思想

苗药龙头蓄势待发,业绩反转与增长潜力并存

本报告核心观点认为,贵州百灵作为国内领先的苗药龙头企业,正迎来业绩拐点并展现出强劲的增长潜力。公司凭借深厚的苗药宝库、完善的产品布局以及持续的品牌建设,在国家对中医药民族药政策的顶层支持下,品牌势能有望持续释放。

营销改革与研发创新驱动未来发展

公司通过深化营销体制改革,由大包制向直营制转型,有效激发了销售活力并提升了盈利能力。同时,扩能技改项目的加速落地,将显著提升产能,为核心品种的持续放量奠定坚实基础。在研发方面,独家苗药“糖宁通络”在糖尿病视网膜病变治疗上展现出巨大潜力,配合丰富的在研管线,将进一步巩固公司的核心竞争优势,驱动长期可持续发展。

主要内容

苗药龙头地位稳固,多重优势助力业绩回升

品牌与产品结构优势显著

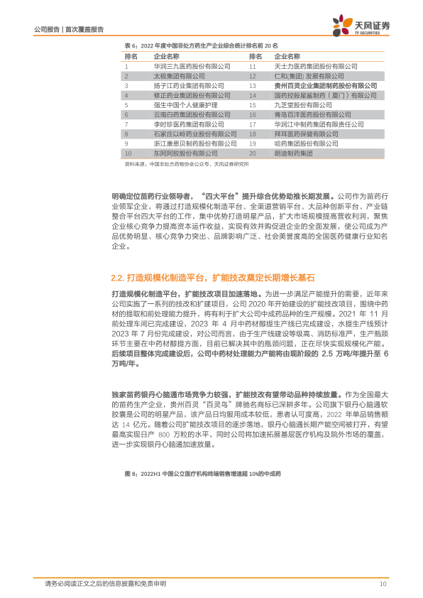
贵州百灵作为苗药龙头企业,经过二十余年的深耕,品牌知名度和市场影响力显著提升,入选“2022年度中国非处方药生产企业榜”第13位。公司产品梯队布局完善,覆盖心脑血管、感冒、咳嗽、妇科等多个市场,拥有银丹心脑通软胶囊等全国独家品种,以及小儿柴桂退热颗粒等独家规格产品,共计36个品种54个批文入选《国家基本药物目录》(2018年版),51个品种纳入《医保目录》(2020年版),产品结构合理,有效分散了经营风险。

股权激励与业绩拐点显现

公司股权结构清晰,核心管理层经验丰富。2023年1月,公司发布股份回购方案,旨在实施股权激励或员工持股计划,有望进一步绑定员工与公司利益,助力长远发展。在经历2019年以来的业绩阵痛期后,随着营销体制改革和扩能技改项目的推进,公司业绩迎来拐点。2023年Q1实现营业收入10.92亿元,同比增长47.77%;归母净利润0.92亿元,同比增长41.81%,净利率回升至8.41%,显示出费用管控的初步成效。

政策利好与“四大平台”战略赋能长期发展

民族药政策支持力度加大

近年来,国家层面密集出台中医药利好政策,如《中医药振兴发展重大工程实施方案》和《关于进一步加强中药科学监管促进中药传承创新发展的若干措施》,强调中医药的传承创新与发展。贵州省也印发《贵州省大健康产业“十四五”发展规划》,提出重点发展中医药民族药。这些政策为民族药企业提供了良好的发展环境。2022年中国城市实体药店终端中成药市场首次突破1200亿元,同比增长13.83%,市场前景广阔。

“四大平台”建设提升综合竞争力

贵州百灵明确将通过打造规模化制造平台、全渠道销售平台、大品种创新平台和产业链整合平台,提升综合优势。

  1. 规模化制造平台: 扩能技改项目加速落地,中药材前处理产能将从2.5万吨/年提升至6万吨/年。独家苗药银丹心脑通2022年销售额达14亿元,扩能后有望实现日产800万粒,加速市场放量。咳速停糖浆等呼吸系统OTC药物在市场需求变化下持续带来业绩增量。
  2. 全渠道销售平台: 公司已建立覆盖全国32个省市自治区的营销网络,终端客户超过60万家。2021年起,公司深化营销体制改革,将销售模式由大包制逐步改为直营制,已在云、贵、川、河南等区域完成改革,有效调动销售积极性并提升盈利能力。公司还积极发力下沉市场,拓展基层医疗机构和商业合作渠道。
  3. 产业链整合平台: 公司通过与北京亚东、云植药业等企业深度合作,扩容产品线,盘活药品批文存量。同时,公司自建镇宁大寨、赫章、紫云等中药材种植基地,辐射带动全省10余个种植基地,确保核心品种原材料供应稳定、质量可控,有效应对中药材市场价格上涨趋势。

研发创新驱动,潜力品种与丰富管线构筑高壁垒

糖宁通络在糖尿病视网膜病变治疗中展现潜力

贵州百灵通过“院企合作”模式持续推进“糖宁通络”项目的研发推广。国家级科研课题数据显示,糖宁通络片在治疗糖尿病视网膜病变方面显示显著疗效,能持续改善患者最佳矫正视力,且在减少眼底出血、渗出和微血管瘤方面优于对照药羟苯磺酸钙胶囊。目前,糖宁通络已在贵州、湖南、云南、内蒙古、广西等省区获得《医疗机构制剂注册批件》,并与互联网医院合作,加速“苗医药一体化”项目发展。

丰富在研管线提升核心竞争力

公司高度重视产品研发,拥有82件有效专利,其中17个苗药品种拥有发明专利。在研新药项目涵盖黄连解毒丸(已进入3期临床)、益肾化浊颗粒(2期临床)、冰莲草含片(已完成2期临床,开始3期)、芍苓片(2期临床进行中)、1.1类化药替芬泰等。这些高壁垒产品的开发,有望进一步丰富公司产品结构,提高竞争力和持续盈利能力,为公司长期战略布局提供有力支撑。

盈利预测与投资评级

基于公司作为苗药龙头企业的品牌、品种和产品结构优势,以及营销改革、扩能技改和研发创新的推动,预计公司2023-2025年营业收入将分别达到44.75亿元、54.34亿元和64.75亿元,归属于上市公司股东的净利润将分别达到3.11亿元、4.60亿元和6.92亿元。参考可比公司估值,给予贵州百灵2023年45倍PE,合理估值为139.95亿元,对应目标价9.92元,首次覆盖给予“买入”评级。

总结

贵州百灵作为苗药行业的领军企业,在国家中医药民族药政策的强力支持下,正迎来重要的发展机遇。公司通过成功的营销体制改革和扩能技改,有效扭转了业绩下滑趋势,实现了显著增长。独家苗药“糖宁通络”在糖尿病视网膜病变治疗领域的突破性进展,以及丰富的在研管线,为公司构筑了坚实的竞争壁垒和未来的增长空间。综合来看,贵州百灵具备强大的品牌影响力、完善的产品结构和持续的创新能力,预计未来几年将保持高速增长,展现出显著的投资价值。

报告正文
摩熵医药企业版
9大数据库,200+子数据库,一站查询药品研发、临床、上市、销售、投资、政策等数据了解更多
我要试用
1 / 21
试读已结束,如需全文阅读可点击
下载全文
如果您有其他需求,请点击
定制服务咨询
天风证券股份有限公司最新报告
关于摩熵咨询

摩熵咨询是摩熵数科旗下生物医药专业咨询服务品牌,由深耕医药领域多年的专业人士组成,核心成员均来自国际顶级咨询机构和行业标杆企业,涵盖立项、市场、战略、投资等从业背景,依托摩熵数科丰富的外部专家资源及全面的医药全产业链数据库,为客户提供专业咨询服务和定制化解决方案

1W+
医药行业研究报告
200+
真实项目案例
1300+
业内高端专家资源
市场洞察与营销赋能
市场洞察与营销赋能
分析市场现状,洞察行业趋势,依托数据分析和深度研究,辅助商业决策。
立项评估及管线规划
立项评估及管线规划
提供疾病领域品种调研、专家访谈、品种立项、项目交易整套服务。
产业规划及研究服务
产业规划及研究服务
以数据为基础,为组织、园区、企业提供科学的决策依据和趋势线索。
多渠道数据分析及定制服务
多渠道数据分析及定制服务
帮助客户深入了解目标领域和市场情况,发现潜在机会,优化企业决策。
投资决策与交易估值
投资决策与交易估值
依托全球医药全产业链数据库与顶级投行级分析模型,为并购、融资、IPO提供全周期决策支持。
立即定制
洞察市场格局
解锁药品研发情报

定制咨询

400-9696-311 转1