

-
{{ listItem.name }}快速筛选药品,用摩熵药筛微信扫一扫-立即使用
药企营销之路
随着医疗改革的深入,特别是医保控费、药品集采、药审改革等政策的实施,药企面临着前所未有的挑战和机遇。把握市场脉动,制定科学的营销策略对于药企发展至关重要,本报告以全球生物医药大数据为核心,深入分析了政策变革对药品销售的影响,并为企业的营销策略提供了指导。报告分为三个主要部分,包括政策对药品销售的影响、医保目录的变化以及集采实施的现状和类别数量分析以及企业院内和院外市场的营销建议,旨在帮助药企理解当前政策环境,把握市场脉动,制定科学的营销策略,实现转型升级。
本文基于提供的目录和数据,对生物医药市场进行分析,重点关注政策变革对药品销售的影响以及药企的营销策略调整。分析将涵盖医保政策、集采常态化、分级诊疗等因素对市场格局和趋势的影响,并结合具体数据对不同药品类别、销售渠道的市场表现进行解读。
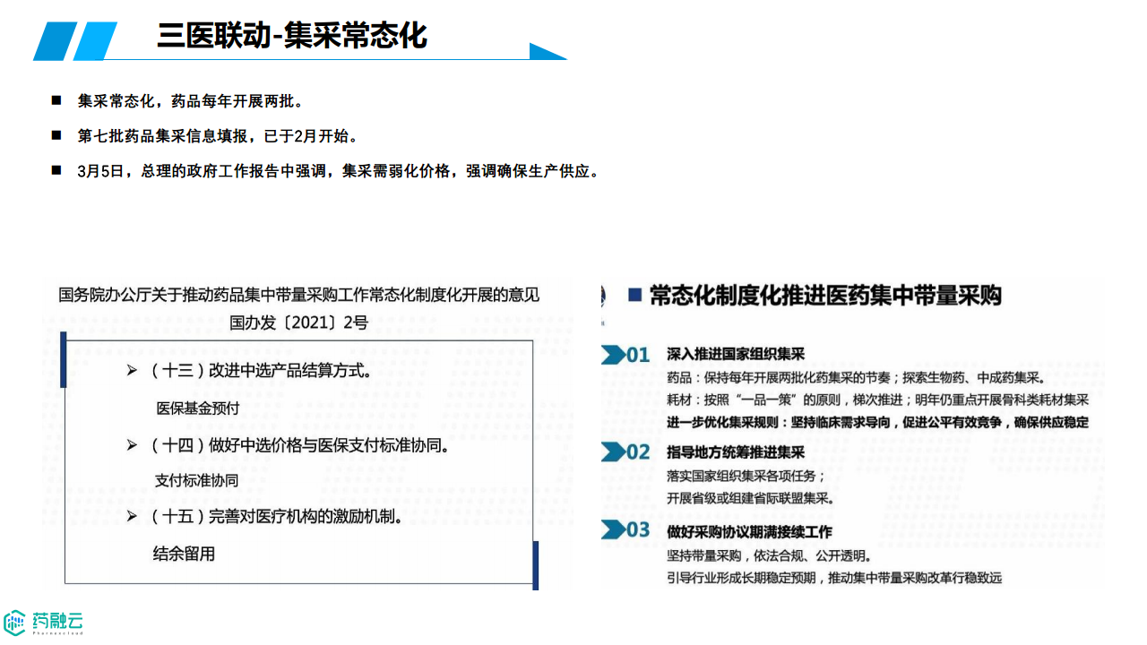
国家药品集中带量采购(集采)已常态化,每年开展两批,对药品价格和市场份额产生了巨大影响。数据显示,截至2022年3月25日,国家层面已组织了7批药品集采,各省也积极开展省际跨区域联采。前六批集采平均降价幅度达52%-59%,最高降幅甚至超过90%。这导致了市场竞争的加剧,部分企业因价格竞争力不足而退出市场,而中选企业则获得了更大的市场份额。例如,2019年氯沙坦进入集采后,阿利沙坦迅速抢占市场份额,体现了集采对市场份额重新分配的显著作用。
集采导致了药品品种的替换。数据显示,在集采药品中,全身用抗感染药物、神经系统药物、抗肿瘤药及免疫调节剂等类别中选数量最多。然而,集采也促使药企寻求差异化竞争策略,例如开发创新药物、布局差异化产品,以应对价格战带来的压力。 部分企业通过持续上新,推出更具竞争力的产品来保持市场份额。
医保目录的调整直接影响药品的市场准入和销售规模。数据显示,近年来化药进入医保目录的数量持续增加,高于中药。这反映了市场对创新药物的需求增长,以及医保政策对化药的倾斜。 不同药品类别的销售增长率也存在差异,例如抗肿瘤药和免疫机能调节药的增长率相对较高,而部分类别则出现负增长,这与集采政策、市场竞争以及临床需求变化密切相关。
分级诊疗、互联网医疗政策的完善推动了医药销售渠道的多元化。药企需要适应院内、院外市场不同的竞争格局,并积极拥抱数字化营销。在院内市场,持续上新和布局差异化产品至关重要;在院外市场,则需要加强与大连锁药店、电商平台的合作,并开展精准的数字化营销,例如通过京东大药房等平台进行单病种关爱、慢性病管理等服务,提升患者依从性和品牌忠诚度。 数据显示,4+7集采中选产品在医院市场呈现平稳增长,而在药店市场则在2020年出现较大涨幅,这反映了渠道多元化的重要性。
政策变革深刻地影响着生物医药市场的竞争格局和发展趋势。集采常态化加剧了市场竞争,促使药企调整营销策略,寻求差异化竞争;医保目录调整、分级诊疗和互联网医疗政策的实施则推动了市场结构的优化和渠道的多元化。药企需要积极适应变化,加强创新研发,优化产品结构,并积极拥抱数字化营销,才能在竞争激烈的市场中获得可持续发展。 未来,精准医疗、个性化治疗等新兴领域将带来新的市场机遇,药企需要提前布局,才能在未来的市场竞争中占据有利地位。
2025年9月仿制药月报
2025年9月全球在研新药月报
摩熵咨询医药行业观察周报(2025.09.22-2025.09.28)
摩熵咨询医药行业观察周报(2025.09.15-2025.09.21)
摩熵咨询是摩熵数科旗下生物医药专业咨询服务品牌,由深耕医药领域多年的专业人士组成,核心成员均来自国际顶级咨询机构和行业标杆企业,涵盖立项、市场、战略、投资等从业背景,依托摩熵数科丰富的外部专家资源及全面的医药全产业链数据库,为客户提供专业咨询服务和定制化解决方案
对不起!您还未登录!请登陆后查看!
您今日剩余【10】次下载额度,确定继续吗?
请填写你的需求,我们将尽快与您取得联系
{{nameTip}}
{{companyTip}}
{{telTip}}
{{sms_codeTip}}
{{emailTip}}
{{descriptionTip}}
*请放心填写您的个人信息,该信息仅用于“摩熵咨询报告”的发送