

-
{{ listItem.name }}快速筛选药品,用摩熵药筛微信扫一扫-立即使用
医药生物行业周报:药店门诊统筹相继落地,持续关注
下载次数:
887 次
发布机构:
东海证券股份有限公司
发布日期:
2023-06-19
页数:
15页
投资要点:
市场表现:
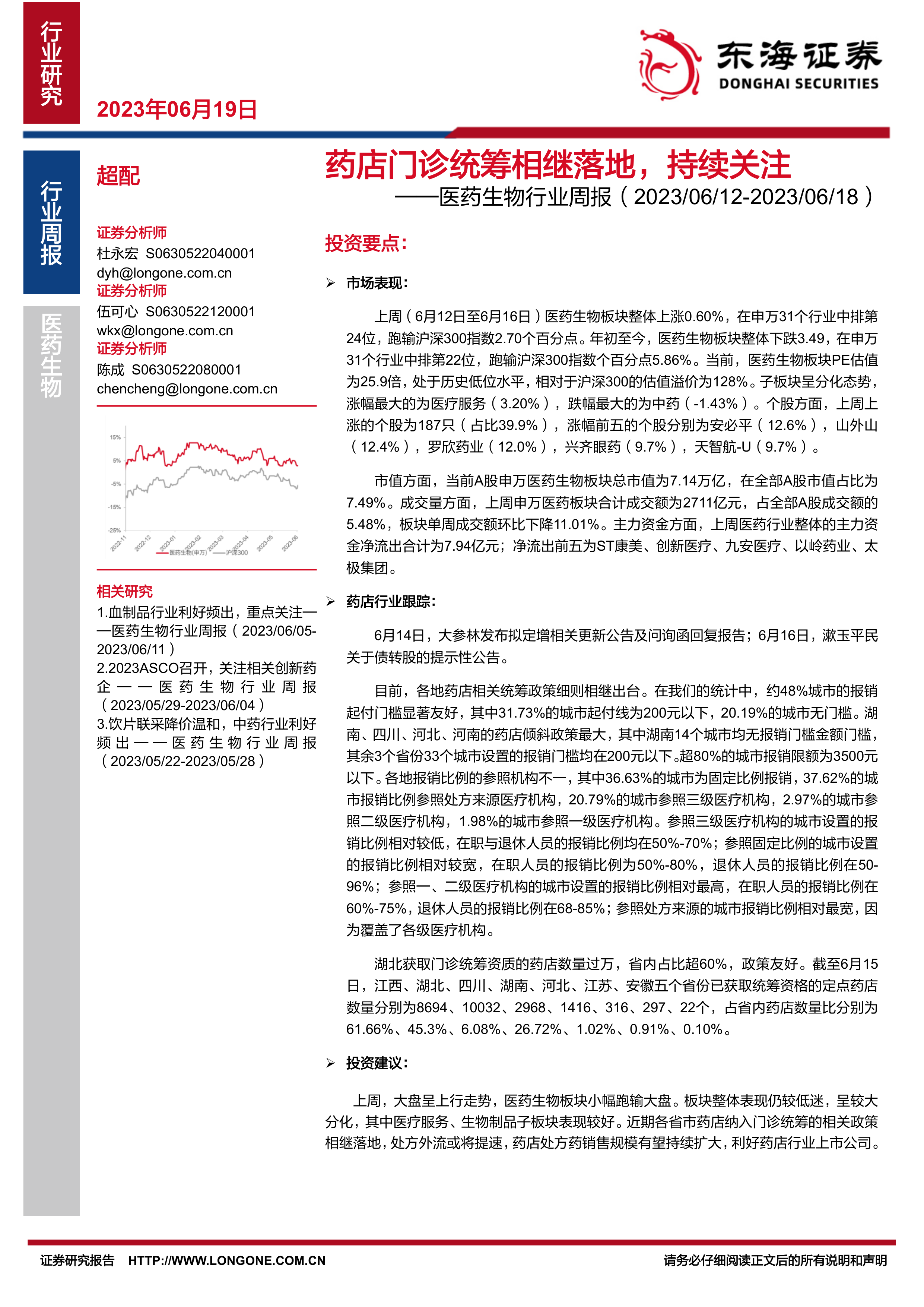
上周(6月12日至6月16日)医药生物板块整体上涨0.60%,在申万31个行业中排第24位,跑输沪深300指数2.70个百分点。年初至今,医药生物板块整体下跌3.49,在申万31个行业中排第22位,跑输沪深300指数个百分点5.86%。当前,医药生物板块PE估值为25.9倍,处于历史低位水平,相对于沪深300的估值溢价为128%。子板块呈分化态势,涨幅最大的为医疗服务(3.20%),跌幅最大的为中药(-1.43%)。个股方面,上周上涨的个股为187只(占比39.9%),涨幅前五的个股分别为安必平(12.6%),山外山(12.4%),罗欣药业(12.0%),兴齐眼药(9.7%),天智航-U(9.7%)。
市值方面,当前A股申万医药生物板块总市值为7.14万亿,在全部A股市值占比为7.49%。成交量方面,上周申万医药板块合计成交额为2711亿元,占全部A股成交额的5.48%,板块单周成交额环比下降11.01%。主力资金方面,上周医药行业整体的主力资金净流出合计为7.94亿元;净流出前五为ST康美、创新医疗、九安医疗、以岭药业、太极集团。
药店行业跟踪:
6月14日,大参林发布拟定增相关更新公告及问询函回复报告;6月16日,漱玉平民关于债转股的提示性公告。
目前,各地药店相关统筹政策细则相继出台。在我们的统计中,约48%城市的报销起付门槛显著友好,其中31.73%的城市起付线为200元以下,20.19%的城市无门槛。湖南、四川、河北、河南的药店倾斜政策最大,其中湖南14个城市均无报销门槛金额门槛,其余3个省份33个城市设置的报销门槛均在200元以下。超80%的城市报销限额为3500元以下。各地报销比例的参照机构不一,其中36.63%的城市为固定比例报销,37.62%的城市报销比例参照处方来源医疗机构,20.79%的城市参照三级医疗机构,2.97%的城市参照二级医疗机构,1.98%的城市参照一级医疗机构。参照三级医疗机构的城市设置的报销比例相对较低,在职与退休人员的报销比例均在50%-70%;参照固定比例的城市设置的报销比例相对较宽,在职人员的报销比例为50%-80%,退休人员的报销比例在50-96%;参照一、二级医疗机构的城市设置的报销比例相对最高,在职人员的报销比例在60%-75%,退休人员的报销比例在68-85%;参照处方来源的城市报销比例相对最宽,因为覆盖了各级医疗机构。
湖北获取门诊统筹资质的药店数量过万,省内占比超60%,政策友好。截至6月15日,江西、湖北、四川、湖南、河北、江苏、安徽五个省份已获取统筹资格的定点药店数量分别为8694、10032、2968、1416、316、297、22个,占省内药店数量比分别为61.66%、45.3%、6.08%、26.72%、1.02%、0.91%、0.10%。
投资建议:
上周,大盘呈上行走势,医药生物板块小幅跑输大盘。板块整体表现仍较低迷,呈较大分化,其中医疗服务、生物制品子板块表现较好。近期各省市药店纳入门诊统筹的相关政策相继落地,处方外流或将提速,药店处方药销售规模有望持续扩大,利好药店行业上市公司。建议关注基本面稳健向好,估值相对合理,市场前景广阔,政策支持友好的相关细分板块及个股。关注连锁药店、血制品、创新药、二类疫苗、医疗服务、特色器械、品牌中药等。个股推荐组合:益丰药房、华兰生物、贝达药业、丽珠集团、康泰生物;个股关注组合:老百姓、博雅生物、荣昌生物、开立医疗、华润三九等。风 险提示:政策风险;业绩风险;事件风险。
本报告的核心观点是:医药生物板块上周表现分化,整体跑输大盘,但药店行业受门诊统筹政策利好影响,未来发展前景向好。
医药生物板块整体表现低迷,与药店行业受政策利好形成鲜明对比。虽然板块整体上涨0.60%,但跑输沪深300指数2.70个百分点,年初至今更是下跌3.49%,跑输沪深300指数5.86个百分点。子板块表现分化,医疗服务板块涨幅最大(3.20%),中药板块跌幅最大(-1.43%)。 这表明市场对医药生物板块的整体预期仍然偏谨慎,但部分细分领域,特别是受益于政策红利的药店行业,却展现出较强的韧性。
报告首先分析了医药生物板块上周及年初至今的市场表现。上周,板块整体上涨0.60%,排名申万31个行业中的第24位,跑输沪深300指数2.70个百分点;年初至今,板块整体下跌3.49%,排名第22位,跑输沪深300指数5.86个百分点。子板块表现分化,医疗服务板块涨幅最大,中药板块跌幅最大。 个股方面,涨跌幅度也呈现较大差异,安必平、山外山等个股涨幅显著,而ST紫鑫、重药控股等个股跌幅较大。板块总市值和成交额也出现了波动。主力资金方面,上周医药行业整体主力资金净流出25.15亿元。 估值方面,医药生物板块PE估值为25.9倍,处于历史低位,但子板块估值存在差异。
报告重点关注了药店行业,并对各地门诊统筹政策落地情况进行了详细分析。 数据显示,约48%的城市报销起付门槛较为友好,其中200元以下和无门槛的城市占比分别为31.73%和20.19%。湖南、四川、河北、河南等省份的药店政策倾斜力度最大。 超过80%的城市报销限额在3500元以下。 各地报销比例的参照机构不一,参照三级医疗机构的城市报销比例相对较低,而参照处方来源的城市报销比例相对最宽。 湖北省获取门诊统筹资质的药店数量过万,占比超过60%,政策最为友好。 其他省份,如江西、四川、湖南等,也有一定数量的药店获得了门诊统筹资格,但占比差异较大。
报告还简要介绍了近期医药生物行业的几条重要新闻,包括国家卫健委公开征集2024年度卫生健康标准立项建议、国家药监局印发《中药材生产质量管理规范》监督实施示范建设方案以及关于实施医保服务十六项便民措施的通知。 此外,报告还提及了大参林和漱玉平民两家上市公司近期发布的公告,分别涉及拟定增和债转股事宜。
报告最后给出了投资建议,建议关注基本面稳健向好、估值合理、市场前景广阔且政策支持友好的细分板块和个股,例如连锁药店、血制品、创新药、二类疫苗、医疗服务、特色器械和品牌中药等。 报告还列出了个股推荐组合和个股关注组合。 最后,报告提示了政策风险、业绩风险和事件风险。
本报告通过对医药生物板块上周及年初至今市场表现的分析,以及对药店行业门诊统筹政策落地情况的深入研究,得出结论:医药生物板块整体表现低迷,但药店行业受益于政策红利,发展前景向好。 报告建议投资者关注政策支持力度大、基本面稳健向好、估值合理的细分领域和个股,同时需注意相关风险。 药店行业在门诊统筹政策的推动下,有望迎来新的发展机遇,值得持续关注。 然而,整体医药生物板块的投资仍需谨慎,需密切关注市场变化和政策走向。
医药生物行业周报:增肌减脂或成GLP-1赛道竞争新方向
氟化工行业月报:行业高景气持续,企业盈利能力提升
基础化工行业周报:三代制冷剂价格持续上行,行业有望维持高景气
医药生物行业周报:医保调整,集采优化,持续看好药械板块投资机会
摩熵咨询是摩熵数科旗下生物医药专业咨询服务品牌,由深耕医药领域多年的专业人士组成,核心成员均来自国际顶级咨询机构和行业标杆企业,涵盖立项、市场、战略、投资等从业背景,依托摩熵数科丰富的外部专家资源及全面的医药全产业链数据库,为客户提供专业咨询服务和定制化解决方案
对不起!您还未登录!请登陆后查看!
您今日剩余【10】次下载额度,确定继续吗?
请填写你的需求,我们将尽快与您取得联系
{{nameTip}}
{{companyTip}}
{{telTip}}
{{sms_codeTip}}
{{emailTip}}
{{descriptionTip}}
*请放心填写您的个人信息,该信息仅用于“摩熵咨询报告”的发送