2025中国医药研发创新与营销创新峰会
中药配方颗粒重大政策点评:十五省(地区)联盟集采文件发布,行业短期或将承压

中药配方颗粒重大政策点评:十五省(地区)联盟集采文件发布,行业短期或将承压

研报

中药配方颗粒重大政策点评:十五省(地区)联盟集采文件发布,行业短期或将承压

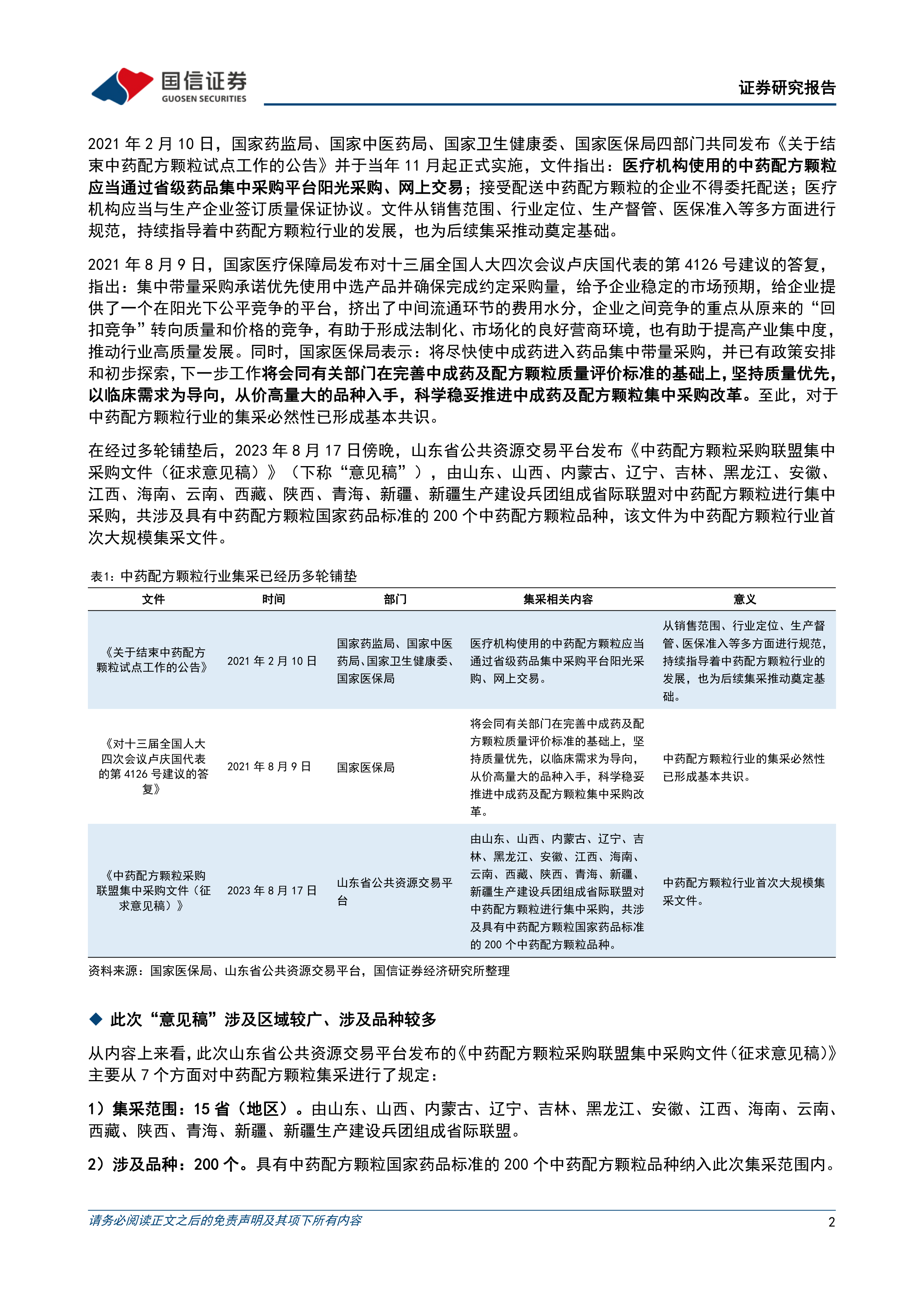
  事项:   2023年8月17日,山东省公共资源交易平台发布《中药配方颗粒采购联盟集中采购文件(征求意见稿)》,由山东、山西、内蒙古、辽宁、吉林、黑龙江、安徽、江西、海南、云南、西藏、陕西、青海、新疆、新疆生产建设兵团组成省际联盟,拟对中药配方颗粒进行集采,共涉及具有中药配方颗粒国家药品标准的200个中药配方颗粒品种。   国信医药观点:   1)本次集采所涉及区域的中药配方颗粒用量占比相对较小,对企业实质影响有限。本次集采范围包括15省(地区),从省份数量上来看,集采涉及省份较多;从用量上来看,此次涉及区域除山东用量较大外,其他省(地区)用量相对较小。   2)中选规则:降幅40%即可获得拟中标资格,规则相对温和。价格是本次中药配方颗粒集采的重要考察因素,以最高有效申报价作为参照基准进行价格申报。我们预计此次最高有效申报价或将处于较高水平,且“降幅达到40%的企业将全部获得拟中选资格”的条款设置相对友好,叠加中药配方颗粒的资源属性及生产成本较大的不可控性,其集采降幅有望相较于化药品种更加温和。   3)看短期:相关企业或将承压。当前新标品种入院工作尚在持续推进当中,中药配方颗粒的处方量尚未恢复,此次集采文件的颁布或将导致医院、经销商处于观望态度,短期内将对集采区域内医院、乃至全国范围内其他医院的入院产生一定消极影响,相关企业2023年下半年业绩或将有所承压。   4)观长期:量价关系决定行业利润空间,如若出现较大降幅,则同样需要较大的处方量增加幅度才能有效弥补,行业利润或将持续承压。我们对行业的利润空间进行了测算,并进行了弹性测试。在我们的中性假设前提下(即:假设集采后销售费用率下降18个百分点),预计在降幅为40%的情况下,处方量需增长160%,行业净利润才能恢复至集采前的水平;在降幅为26%的情况下,处方量无需增长行业净利润也能恢复至集采前的水平。   投资建议:短期维度,地方型中药配方颗粒生产企业有望借助集采提高市场份额,推荐关注具备国标生产能力的地方型优秀企业(神威药业等);长期维度,集采使得企业之间竞争转向质量和价格的竞争,有助于形成法制化、市场化的良好营商环境,也有助于推动行业高质量发展,具备规模成本效应的优质企业或将形成相对优势(中国中药、华润三九、红日药业)。   风险提示:集采降幅超预期,产能建设不及预期,研发进度不及预期,行业竞争加剧风险。
报告标签:
  • 中药
报告专题:
  • 下载次数:

    246

  • 发布机构:

    国信证券股份有限公司

  • 发布日期:

    2023-08-21

  • 页数:

    9页

下载全文
定制咨询
报告内容
AI精读报告
报告摘要

  事项:

  2023年8月17日,山东省公共资源交易平台发布《中药配方颗粒采购联盟集中采购文件(征求意见稿)》,由山东、山西、内蒙古、辽宁、吉林、黑龙江、安徽、江西、海南、云南、西藏、陕西、青海、新疆、新疆生产建设兵团组成省际联盟,拟对中药配方颗粒进行集采,共涉及具有中药配方颗粒国家药品标准的200个中药配方颗粒品种。

  国信医药观点:

  1)本次集采所涉及区域的中药配方颗粒用量占比相对较小,对企业实质影响有限。本次集采范围包括15省(地区),从省份数量上来看,集采涉及省份较多;从用量上来看,此次涉及区域除山东用量较大外,其他省(地区)用量相对较小。

  2)中选规则:降幅40%即可获得拟中标资格,规则相对温和。价格是本次中药配方颗粒集采的重要考察因素,以最高有效申报价作为参照基准进行价格申报。我们预计此次最高有效申报价或将处于较高水平,且“降幅达到40%的企业将全部获得拟中选资格”的条款设置相对友好,叠加中药配方颗粒的资源属性及生产成本较大的不可控性,其集采降幅有望相较于化药品种更加温和。

  3)看短期:相关企业或将承压。当前新标品种入院工作尚在持续推进当中,中药配方颗粒的处方量尚未恢复,此次集采文件的颁布或将导致医院、经销商处于观望态度,短期内将对集采区域内医院、乃至全国范围内其他医院的入院产生一定消极影响,相关企业2023年下半年业绩或将有所承压。

  4)观长期:量价关系决定行业利润空间,如若出现较大降幅,则同样需要较大的处方量增加幅度才能有效弥补,行业利润或将持续承压。我们对行业的利润空间进行了测算,并进行了弹性测试。在我们的中性假设前提下(即:假设集采后销售费用率下降18个百分点),预计在降幅为40%的情况下,处方量需增长160%,行业净利润才能恢复至集采前的水平;在降幅为26%的情况下,处方量无需增长行业净利润也能恢复至集采前的水平。

  投资建议:短期维度,地方型中药配方颗粒生产企业有望借助集采提高市场份额,推荐关注具备国标生产能力的地方型优秀企业(神威药业等);长期维度,集采使得企业之间竞争转向质量和价格的竞争,有助于形成法制化、市场化的良好营商环境,也有助于推动行业高质量发展,具备规模成本效应的优质企业或将形成相对优势(中国中药、华润三九、红日药业)。

  风险提示:集采降幅超预期,产能建设不及预期,研发进度不及预期,行业竞争加剧风险。

中心思想

这份国信证券研究报告的核心观点是:十五省(地区)中药配方颗粒联盟集采政策的发布,将对中药配方颗粒行业产生短期承压和长期影响。短期来看,部分企业业绩可能承压,但地方性企业有望受益;长期来看,集采将促进行业高质量发展,具备规模效应的企业将占据优势。报告通过数据分析,对集采政策的影响进行了量化评估,并提出了相应的投资建议。

集采政策对中药配方颗粒行业的影响分析

这份报告详细分析了十五省(地区)中药配方颗粒联盟集采政策对行业的影响,主要从以下几个方面展开:

  • 集采范围及品种: 集采覆盖山东、山西等十五个省(地区),涉及200个具有国家药品标准的中药配方颗粒品种。虽然从省份数量来看范围较广,但从用药量来看,实际影响区域主要集中在山东等少数几个用量较大的省份,对全国整体用量的影响可能低于三分之一。随着国家标准的持续颁布,未来将有更多品种纳入集采。

  • 中选规则及价格: 中选规则相对温和,降幅达到40%即可获得拟中标资格。报告分析了不同降幅情况下,拟中选企业数量的变化,并预测最高有效申报价可能处于较高水平。中药配方颗粒的资源属性和生产成本不可控性,使得集采降幅有望低于化药品种。

  • 短期影响: 报告指出,由于新国标品种入院工作仍在推进中,中药配方颗粒处方量尚未完全恢复,集采政策发布可能导致医院和经销商观望,短期内对集采区域及全国范围内的医院入院产生负面影响,相关企业2023年下半年业绩或将承压。

  • 长期影响: 报告通过数据模型对行业利润空间进行了测算和弹性测试。在中性假设(集采后销售费用率下降18个百分点)下,若集采降幅为40%,则处方量需要增长160%才能恢复至集采前的利润水平;若降幅为26%,则无需处方量增长即可恢复利润。这表明,长期来看,量价关系将决定行业利润空间。

集采政策背景及行业发展趋势

报告回顾了中药配方颗粒行业集采政策的铺垫过程,从2021年四部门联合发布的《关于结束中药配方颗粒试点工作的公告》到国家医保局的回应,逐步明确了集采的必然性。此次联盟集采是中药配方颗粒行业首次大规模集采,标志着行业进入新的发展阶段。

主要内容

报告的主要内容包括:

  • 政策解读: 详细解读了《中药配方颗粒采购联盟集中采购文件(征求意见稿)》的七个主要方面,包括集采范围、涉及品种、最高有效申报价的确定、采购周期、价格计算、拟中选规则和补位供应。

  • 市场分析: 对集采政策对中药配方颗粒行业的影响进行了深入分析,包括短期和长期的影响,并结合数据模型进行了量化评估。

  • 投资建议: 根据市场分析和数据模型的结论,提出了相应的投资建议。短期建议关注具备国标生产能力的地方型优秀企业,长期建议关注具备规模成本效应的优质企业。

  • 风险提示: 指出了集采降幅超预期、产能建设不及预期、研发进度不及预期以及行业竞争加剧等风险。

总结

这份国信证券研究报告对十五省(地区)中药配方颗粒联盟集采政策进行了全面、深入的分析。报告通过数据分析,量化评估了集采政策对行业短期和长期的影响,并提出了相应的投资建议和风险提示。报告认为,集采政策将对中药配方颗粒行业产生深远影响,既带来短期挑战,也为行业长期高质量发展创造机遇。投资者应密切关注政策变化和市场动态,谨慎决策。

报告正文
摩熵医药企业版
9大数据库,200+子数据库,一站查询药品研发、临床、上市、销售、投资、政策等数据了解更多
我要试用
1 / 9
试读已结束,如需全文阅读可点击
下载全文
如果您有其他需求,请点击
定制服务咨询
国信证券股份有限公司最新报告
关于摩熵咨询

摩熵咨询是摩熵数科旗下生物医药专业咨询服务品牌,由深耕医药领域多年的专业人士组成,核心成员均来自国际顶级咨询机构和行业标杆企业,涵盖立项、市场、战略、投资等从业背景,依托摩熵数科丰富的外部专家资源及全面的医药全产业链数据库,为客户提供专业咨询服务和定制化解决方案

1W+
医药行业研究报告
200+
真实项目案例
1300+
业内高端专家资源
市场洞察与营销赋能
市场洞察与营销赋能
分析市场现状,洞察行业趋势,依托数据分析和深度研究,辅助商业决策。
立项评估及管线规划
立项评估及管线规划
提供疾病领域品种调研、专家访谈、品种立项、项目交易整套服务。
产业规划及研究服务
产业规划及研究服务
以数据为基础,为组织、园区、企业提供科学的决策依据和趋势线索。
多渠道数据分析及定制服务
多渠道数据分析及定制服务
帮助客户深入了解目标领域和市场情况,发现潜在机会,优化企业决策。
投资决策与交易估值
投资决策与交易估值
依托全球医药全产业链数据库与顶级投行级分析模型,为并购、融资、IPO提供全周期决策支持。
立即定制
洞察市场格局
解锁药品研发情报

定制咨询

400-9696-311 转1