2025中国医药研发创新与营销创新峰会
医疗健康:【国内+海外】新型冠状病毒疫情汇总分析-海外疫情延续爆发趋势、未看到趋势性拐点出现

医疗健康:【国内+海外】新型冠状病毒疫情汇总分析-海外疫情延续爆发趋势、未看到趋势性拐点出现

研报

医疗健康:【国内+海外】新型冠状病毒疫情汇总分析-海外疫情延续爆发趋势、未看到趋势性拐点出现

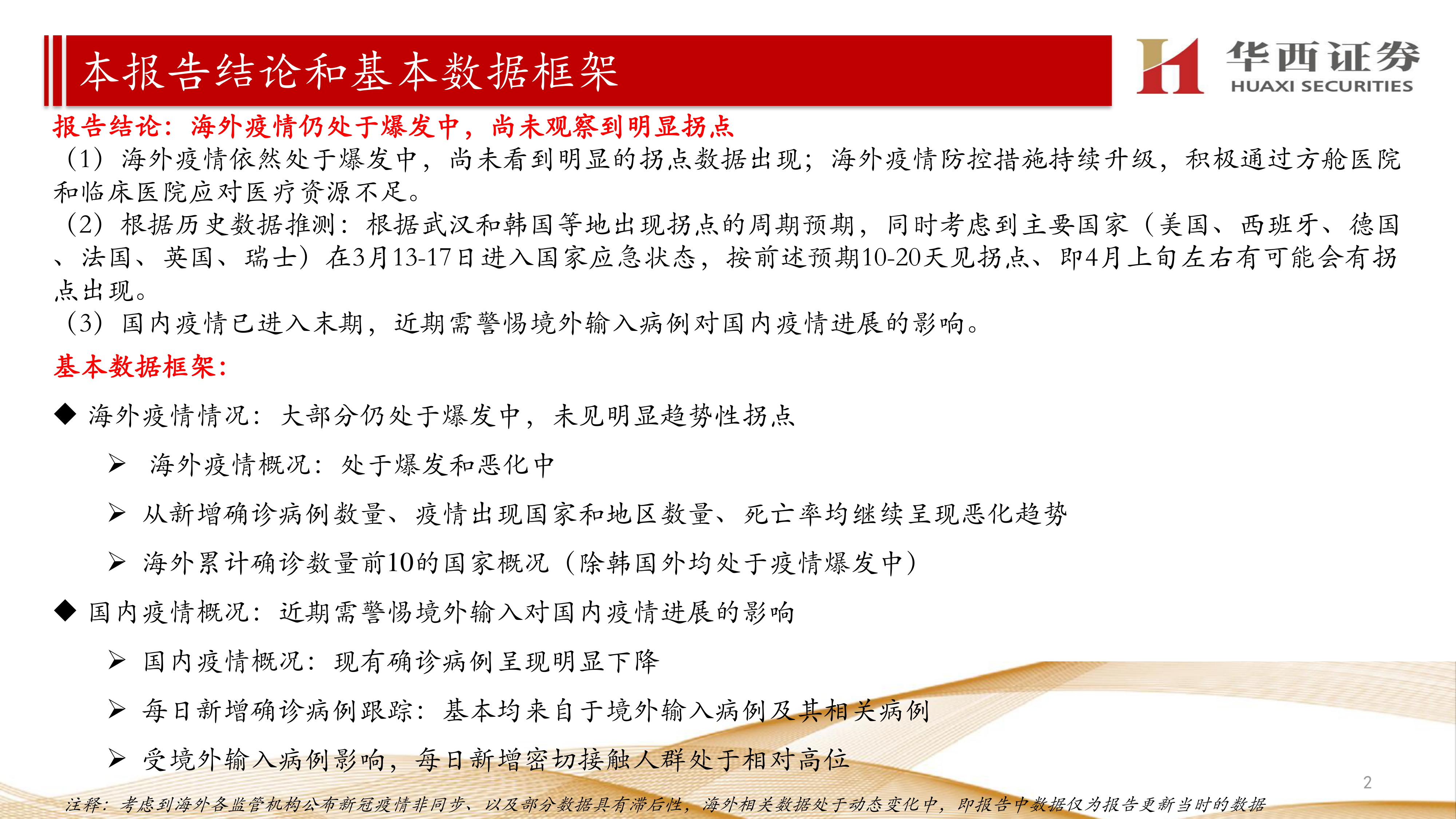
中心思想 本报告的核心观点是:2020年3月底,全球新冠疫情持续恶化,尚未出现明显的拐点;而中国国内疫情已进入末期,但需警惕境外输入病例的影响。报告通过对海外疫情(尤其重点国家)和国内疫情的统计数据分析,预测了疫情可能的拐点时间,并对各国防控措施进行了总结。 全球疫情持续恶化,拐点未现 国内疫情趋于稳定,但需防范境外输入 主要内容 本报告首先总结了海外疫情的严峻形势,并对国内疫情的现状进行了分析。报告详细分析了海外疫情的爆发和恶化趋势,包括新增确诊病例数量、疫情蔓延国家和地区数量以及死亡率的持续上升。报告还对全球累计确诊病例超过10000人的8个国家(意大利、美国、西班牙、德国、伊朗、法国、英国、瑞士)以及其他累计确诊病例较多的国家进行了详细的数据分析,并展示了各国累计确诊病例、现有病例、死亡率等关键指标的变化趋势图。 海外疫情数据分析 海外疫情概况:爆发和恶化 报告指出,海外疫情自1月底以来持续恶化,累计确诊病例和死亡人数呈指数级增长。3月27日,全球累计确诊病例已超过51.77万人,死亡人数超过2.41万人,死亡率达到4.65%。 新冠确诊国家数量持续扩散 报告显示,确诊新冠肺炎的国家数量从3月初的57个增加到3月27日的171个,疫情持续扩散。 每日新增确诊数量持续上升 海外每日新增确诊病例持续上升,从2月28日的1000多人上升到3月27日的超过6万,呈现爆发式增长。 累计死亡率部分国家处于高位 报告指出,各国死亡率存在明显差异,意大利、伊朗、西班牙等国的死亡率较高且持续上升,而德国的死亡率相对较低。 累计确诊病例重点分布区域 累计确诊病例主要集中在西欧、北欧、中东、北美和东南亚地区。前十名国家(美国、意大利、西班牙、德国、法国、伊朗、英国、瑞士、韩国、荷兰)累计确诊病例占比高达81.5%。 海外疫情严重国家的床位数量及应急状态时间 报告比较了重点疫情国家ICU床位数量和进入全国应急状态的时间,显示各国应对疫情的资源和策略存在差异。 重点国家疫情情况及防控措施 报告分别对美国、意大利、西班牙、德国、法国、伊朗、英国、瑞士、韩国和荷兰十个疫情严重的国家进行了详细的疫情数据分析和防控措施总结,指出这些国家均采取了不同程度的封锁和应急措施。 国内疫情数据分析 国内疫情概况:末期阶段,警惕境外输入 报告指出,中国国内疫情已进入末期,现有确诊病例持续下降。但每日新增确诊病例主要来自境外输入及其相关病例,需警惕境外输入病例对国内疫情的影响。 每日新增确诊病例主要来自境外输入 3月27日,中国大陆新增确诊病例54例,全部为境外输入病例。 每日新增密切接触人群受境外输入影响增加 由于境外输入病例的增加,全国(除湖北)每日新增密切接触人群数量也呈现上升趋势。 中国港澳台地区疫情情况 报告简要介绍了中国港澳台地区疫情的最新情况,指出新增病例主要为境外输入病例。 专家预测及拐点推测 报告引用了钟南山和张文宏两位专家的预测,并根据武汉和韩国的疫情数据,推测主要国家疫情拐点可能出现在4月上旬左右。 总结 本报告基于截至2020年3月27日的公开数据,对全球新冠疫情,特别是重点国家和中国国内的疫情发展趋势进行了分析。报告显示,海外疫情持续恶化,尚未出现明显拐点,而中国国内疫情已进入末期,但仍需警惕境外输入病例的影响。报告的结论和数据分析为投资者提供了重要的参考信息,但投资者仍需谨慎决策,并关注疫情的最新动态。 报告中对各国疫情的分析和预测,基于当时的数据和专家观点,随着疫情发展,情况可能会有变化。
报告标签:
  • 医疗行业
报告专题:
  • 下载次数:

    1074

  • 发布机构:

    华西证券股份有限公司

  • 发布日期:

    2020-03-30

  • 页数:

    27页

下载全文
定制咨询
AI精读报告

中心思想

本报告的核心观点是:2020年3月底,全球新冠疫情持续恶化,尚未出现明显的拐点;而中国国内疫情已进入末期,但需警惕境外输入病例的影响。报告通过对海外疫情(尤其重点国家)和国内疫情的统计数据分析,预测了疫情可能的拐点时间,并对各国防控措施进行了总结。

全球疫情持续恶化,拐点未现

国内疫情趋于稳定,但需防范境外输入

主要内容

本报告首先总结了海外疫情的严峻形势,并对国内疫情的现状进行了分析。报告详细分析了海外疫情的爆发和恶化趋势,包括新增确诊病例数量、疫情蔓延国家和地区数量以及死亡率的持续上升。报告还对全球累计确诊病例超过10000人的8个国家(意大利、美国、西班牙、德国、伊朗、法国、英国、瑞士)以及其他累计确诊病例较多的国家进行了详细的数据分析,并展示了各国累计确诊病例、现有病例、死亡率等关键指标的变化趋势图。

海外疫情数据分析

海外疫情概况:爆发和恶化

报告指出,海外疫情自1月底以来持续恶化,累计确诊病例和死亡人数呈指数级增长。3月27日,全球累计确诊病例已超过51.77万人,死亡人数超过2.41万人,死亡率达到4.65%。

新冠确诊国家数量持续扩散

报告显示,确诊新冠肺炎的国家数量从3月初的57个增加到3月27日的171个,疫情持续扩散。

每日新增确诊数量持续上升

海外每日新增确诊病例持续上升,从2月28日的1000多人上升到3月27日的超过6万,呈现爆发式增长。

累计死亡率部分国家处于高位

报告指出,各国死亡率存在明显差异,意大利、伊朗、西班牙等国的死亡率较高且持续上升,而德国的死亡率相对较低。

累计确诊病例重点分布区域

累计确诊病例主要集中在西欧、北欧、中东、北美和东南亚地区。前十名国家(美国、意大利、西班牙、德国、法国、伊朗、英国、瑞士、韩国、荷兰)累计确诊病例占比高达81.5%。

海外疫情严重国家的床位数量及应急状态时间

报告比较了重点疫情国家ICU床位数量和进入全国应急状态的时间,显示各国应对疫情的资源和策略存在差异。

重点国家疫情情况及防控措施

报告分别对美国、意大利、西班牙、德国、法国、伊朗、英国、瑞士、韩国和荷兰十个疫情严重的国家进行了详细的疫情数据分析和防控措施总结,指出这些国家均采取了不同程度的封锁和应急措施。

国内疫情数据分析

国内疫情概况:末期阶段,警惕境外输入

报告指出,中国国内疫情已进入末期,现有确诊病例持续下降。但每日新增确诊病例主要来自境外输入及其相关病例,需警惕境外输入病例对国内疫情的影响。

每日新增确诊病例主要来自境外输入

3月27日,中国大陆新增确诊病例54例,全部为境外输入病例。

每日新增密切接触人群受境外输入影响增加

由于境外输入病例的增加,全国(除湖北)每日新增密切接触人群数量也呈现上升趋势。

中国港澳台地区疫情情况

报告简要介绍了中国港澳台地区疫情的最新情况,指出新增病例主要为境外输入病例。

专家预测及拐点推测

报告引用了钟南山和张文宏两位专家的预测,并根据武汉和韩国的疫情数据,推测主要国家疫情拐点可能出现在4月上旬左右。

总结

本报告基于截至2020年3月27日的公开数据,对全球新冠疫情,特别是重点国家和中国国内的疫情发展趋势进行了分析。报告显示,海外疫情持续恶化,尚未出现明显拐点,而中国国内疫情已进入末期,但仍需警惕境外输入病例的影响。报告的结论和数据分析为投资者提供了重要的参考信息,但投资者仍需谨慎决策,并关注疫情的最新动态。 报告中对各国疫情的分析和预测,基于当时的数据和专家观点,随着疫情发展,情况可能会有变化。

报告正文
摩熵医药企业版
9大数据库,200+子数据库,一站查询药品研发、临床、上市、销售、投资、政策等数据了解更多
我要试用
1 / 27
试读已结束,如需全文阅读可点击
下载全文
如果您有其他需求,请点击
定制服务咨询
华西证券股份有限公司最新报告
关于摩熵咨询

摩熵咨询是摩熵数科旗下生物医药专业咨询服务品牌,由深耕医药领域多年的专业人士组成,核心成员均来自国际顶级咨询机构和行业标杆企业,涵盖立项、市场、战略、投资等从业背景,依托摩熵数科丰富的外部专家资源及全面的医药全产业链数据库,为客户提供专业咨询服务和定制化解决方案

1W+
医药行业研究报告
200+
真实项目案例
1300+
业内高端专家资源
市场洞察与营销赋能
市场洞察与营销赋能
分析市场现状,洞察行业趋势,依托数据分析和深度研究,辅助商业决策。
立项评估及管线规划
立项评估及管线规划
提供疾病领域品种调研、专家访谈、品种立项、项目交易整套服务。
产业规划及研究服务
产业规划及研究服务
以数据为基础,为组织、园区、企业提供科学的决策依据和趋势线索。
多渠道数据分析及定制服务
多渠道数据分析及定制服务
帮助客户深入了解目标领域和市场情况,发现潜在机会,优化企业决策。
投资决策与交易估值
投资决策与交易估值
依托全球医药全产业链数据库与顶级投行级分析模型,为并购、融资、IPO提供全周期决策支持。
立即定制
洞察市场格局
解锁药品研发情报

定制咨询

400-9696-311 转1