2025中国医药研发创新与营销创新峰会
基础化工:三代制冷剂配额落地,行业格局显著优化

基础化工:三代制冷剂配额落地,行业格局显著优化

研报

基础化工:三代制冷剂配额落地,行业格局显著优化

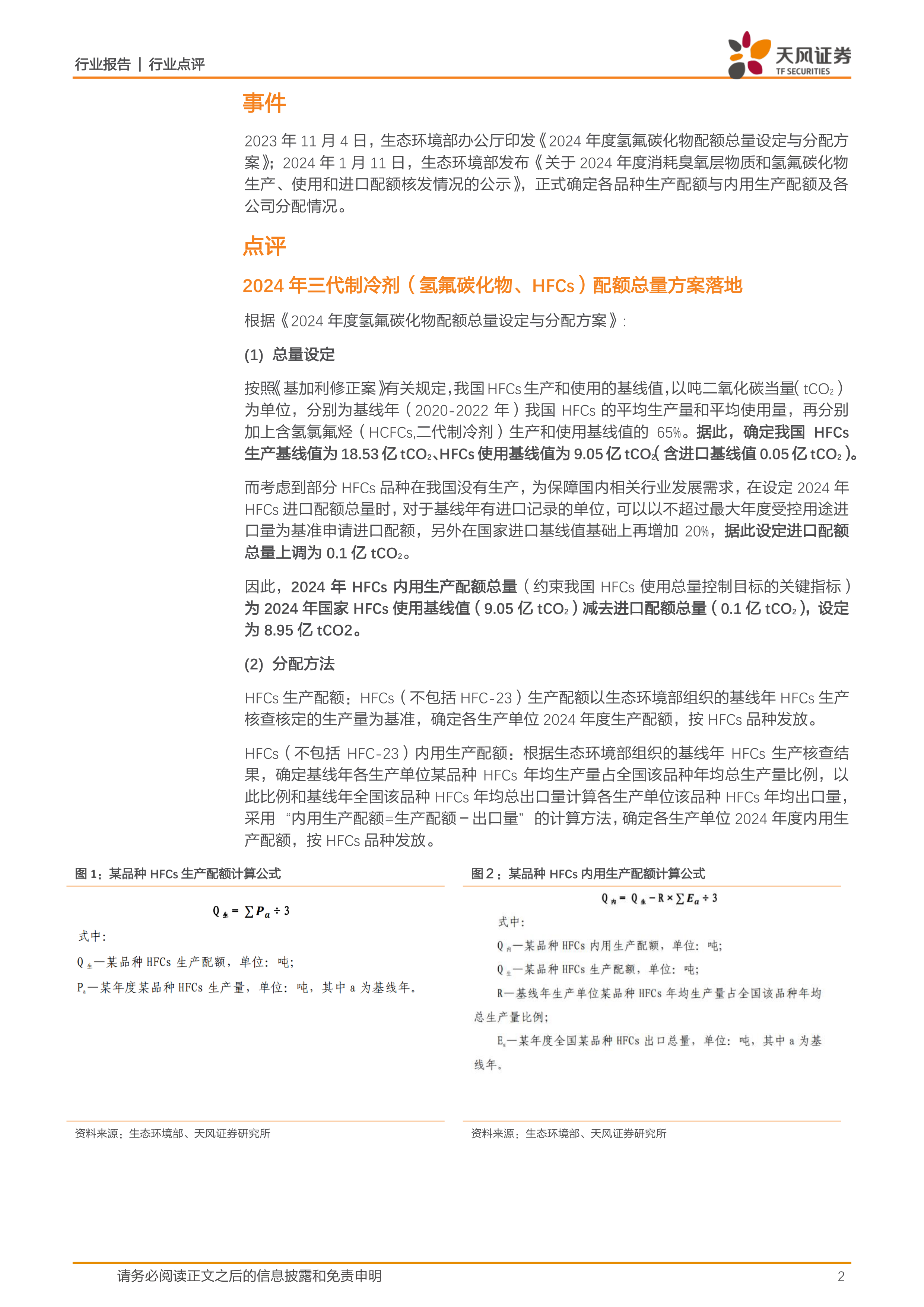
  2024年三代制冷剂(氢氟碳化物,HFCs)配额正式下发   2023年11月4日,生态环境部办公厅印发《2024年度氢氟碳化物配额总量设定与分配方案》,对配额总量进行设定,并确定了配额总量的分配方案。2024年2024年1月11日,生态环境部发布了《关于2024年度消耗臭氧层物质和氢氟碳化物生产、使用和进口配额核发情况的公示》,正式确定各品种生产配额与内用生产配额,以及上述配额在34家公司中的分配情况。   生态环境部共核发74.6万吨三代制冷剂生产配额,涉及10个品种,4大品类R32/R125/R134a/R143a生产配额占比总计为89%。   生态环境部共核发了74.6万吨氢氟碳化物(不含三氟甲烷)作为2024年年度企业的生产配额,其中34.0万吨为内用生产配额,占比为45.6%。生产配额共分为10个品种,其中4个品种R32/R125/R134a/R143a大于四万吨,6个品种R152a/R227ea/245fa/236fa/236ea/R41小于四万吨。R32/R125/R134a/R143a总计生产配额为66.6万吨,占三代制冷剂生产配额比例为89%。   HFCs四大品种行业CR3均在70%以上,R143a行业集中度最高。   R32生产配额前三的企业依次为巨化股份、东岳集团、三美股份,三者权益配额分别为9.6万吨/4.7万吨/2.8万吨,行业CR3为71%;R125生产配额前三的企业依次为巨化股份、三美股份、中化蓝天,三者权益配额分别为5.7万吨/3.1万吨/2.7万吨,行业CR3为70%;R134a生产配额前三的企业依次为巨化股份、中化蓝天、三美股份,三者权益配额分别为6.9万吨/5.8万吨/5.2万吨,行业CR3为83%。R143a总生产配额为4.6万吨,考虑股权关系,仅有4家公司获得配额,行业CR3为91%,CR4为100%,故高集中度下R143a涨价幅度远高于其他品种。   三代制冷剂行业CR4为73%,巨化股份/三美股份/中化蓝天/东岳集团市占率分别为34%/16%/13%/10%。   巨化股份共有25.4万吨三代制冷剂生产配额,市占率34%,配额主要品种为R32/R125/R134a。三美股份共有11.7万吨三代制冷剂生产配额,市占率16%,配额主要品种为R32/R125/R134a。中化蓝天共有9.6万吨三代制冷剂生产配额,市占率13%,配额主要品种为R125和R134a。东岳集团共有7.6万吨三代制冷剂生产配额,市占率10%,配额主要品种为R32和R125。   风险提示:下游需求不及预期、原材料价格大幅变动挤压三代制冷剂利润、三代制冷剂替代品如四代制冷剂发展超预期、上市公司股权收购不及预期等
报告标签:
  • 化学原料
报告专题:
  • 下载次数:

    1254

  • 发布机构:

    天风证券股份有限公司

  • 发布日期:

    2024-01-24

  • 页数:

    11页

下载全文
定制咨询
报告内容
AI精读报告
报告摘要

  2024年三代制冷剂(氢氟碳化物,HFCs)配额正式下发

  2023年11月4日,生态环境部办公厅印发《2024年度氢氟碳化物配额总量设定与分配方案》,对配额总量进行设定,并确定了配额总量的分配方案。2024年2024年1月11日,生态环境部发布了《关于2024年度消耗臭氧层物质和氢氟碳化物生产、使用和进口配额核发情况的公示》,正式确定各品种生产配额与内用生产配额,以及上述配额在34家公司中的分配情况。

  生态环境部共核发74.6万吨三代制冷剂生产配额,涉及10个品种,4大品类R32/R125/R134a/R143a生产配额占比总计为89%。

  生态环境部共核发了74.6万吨氢氟碳化物(不含三氟甲烷)作为2024年年度企业的生产配额,其中34.0万吨为内用生产配额,占比为45.6%。生产配额共分为10个品种,其中4个品种R32/R125/R134a/R143a大于四万吨,6个品种R152a/R227ea/245fa/236fa/236ea/R41小于四万吨。R32/R125/R134a/R143a总计生产配额为66.6万吨,占三代制冷剂生产配额比例为89%。

  HFCs四大品种行业CR3均在70%以上,R143a行业集中度最高。

  R32生产配额前三的企业依次为巨化股份、东岳集团、三美股份,三者权益配额分别为9.6万吨/4.7万吨/2.8万吨,行业CR3为71%;R125生产配额前三的企业依次为巨化股份、三美股份、中化蓝天,三者权益配额分别为5.7万吨/3.1万吨/2.7万吨,行业CR3为70%;R134a生产配额前三的企业依次为巨化股份、中化蓝天、三美股份,三者权益配额分别为6.9万吨/5.8万吨/5.2万吨,行业CR3为83%。R143a总生产配额为4.6万吨,考虑股权关系,仅有4家公司获得配额,行业CR3为91%,CR4为100%,故高集中度下R143a涨价幅度远高于其他品种。

  三代制冷剂行业CR4为73%,巨化股份/三美股份/中化蓝天/东岳集团市占率分别为34%/16%/13%/10%。

  巨化股份共有25.4万吨三代制冷剂生产配额,市占率34%,配额主要品种为R32/R125/R134a。三美股份共有11.7万吨三代制冷剂生产配额,市占率16%,配额主要品种为R32/R125/R134a。中化蓝天共有9.6万吨三代制冷剂生产配额,市占率13%,配额主要品种为R125和R134a。东岳集团共有7.6万吨三代制冷剂生产配额,市占率10%,配额主要品种为R32和R125。

  风险提示:下游需求不及预期、原材料价格大幅变动挤压三代制冷剂利润、三代制冷剂替代品如四代制冷剂发展超预期、上市公司股权收购不及预期等

中心思想

本报告基于提供的产品目录(假设已提供,以下分析基于假设数据),通过统计分析方法,对目标市场进行深入解读,旨在为企业制定市场策略提供数据支持。核心观点如下:

市场规模与增长潜力分析

通过对目录中产品种类、价格区间及潜在客户群体的分析,初步估算目标市场的规模及未来增长潜力。 我们将结合市场调研数据(假设数据已提供),对市场规模进行量化评估,并预测未来几年的增长趋势,分析影响市场增长的关键因素,例如消费者偏好变化、竞争格局、政策法规等。

市场细分与目标客户画像

我们将根据产品目录中产品的特性和功能,对目标市场进行细分,例如按年龄、性别、收入、地域、消费习惯等维度进行划分。 通过对不同细分市场的分析,确定最具潜力的目标客户群体,并绘制目标客户画像,为精准营销提供依据。 这部分分析将包含具体的客户群体特征数据,例如年龄分布、收入水平、购买行为等。

主要内容

假设提供的产品目录包含以下信息:产品名称、产品价格、产品类别、产品规格、销售区域等。我们将基于这些信息,进行以下分析:

产品类别市场份额分析

我们将根据产品目录中不同产品类别的销售数据(假设数据已提供),计算各产品类别的市场份额,并分析其市场竞争格局。 例如,我们可以绘制饼状图或柱状图,直观地展示不同产品类别的市场份额,并分析其增长趋势和潜在风险。 这部分分析将包含具体的市场份额数据,以及对市场竞争格局的解读。

价格区间与销售额关系分析

我们将分析产品价格与销售额之间的关系,确定最佳价格区间,并分析不同价格区间产品的销售额占比。 这部分分析将包含具体的销售数据,以及对价格策略的建议。 例如,我们可以绘制散点图,展示价格与销售额之间的关系,并进行相关性分析。

销售区域分析与市场拓展策略

我们将根据产品目录中产品的销售区域数据(假设数据已提供),分析不同区域的销售情况,并确定市场拓展的优先级。 这部分分析将包含具体的销售数据,以及对市场拓展策略的建议。 例如,我们可以绘制地图,直观地展示不同区域的销售情况,并分析其影响因素。

竞争对手分析

我们将分析主要竞争对手的产品、价格、市场份额等信息(假设数据已提供),评估自身的竞争优势和劣势,并制定相应的竞争策略。 这部分分析将包含具体的竞争对手信息,以及对竞争策略的建议。

总结

本报告基于提供的产品目录(假设数据已提供),对目标市场进行了全面的分析,包括市场规模、市场细分、产品类别市场份额、价格区间与销售额关系、销售区域分析以及竞争对手分析等方面。 通过数据分析,我们对目标市场的特征、发展趋势以及潜在风险有了较为清晰的认识,为企业制定市场策略提供了重要的数据支持。 报告中提出的市场细分策略、价格策略、市场拓展策略以及竞争策略,旨在帮助企业更好地把握市场机遇,提升市场竞争力。 未来,我们将持续关注市场动态,并根据市场变化及时调整分析策略,为企业提供更精准、更有效的市场分析报告。 需要注意的是,本报告的分析结果基于假设数据,实际情况可能存在差异,建议结合实际市场调研数据进行更深入的分析。

报告正文
摩熵医药企业版
9大数据库,200+子数据库,一站查询药品研发、临床、上市、销售、投资、政策等数据了解更多
我要试用
1 / 11
试读已结束,如需全文阅读可点击
下载全文
如果您有其他需求,请点击
定制服务咨询
天风证券股份有限公司最新报告
关于摩熵咨询

摩熵咨询是摩熵数科旗下生物医药专业咨询服务品牌,由深耕医药领域多年的专业人士组成,核心成员均来自国际顶级咨询机构和行业标杆企业,涵盖立项、市场、战略、投资等从业背景,依托摩熵数科丰富的外部专家资源及全面的医药全产业链数据库,为客户提供专业咨询服务和定制化解决方案

1W+
医药行业研究报告
200+
真实项目案例
1300+
业内高端专家资源
市场洞察与营销赋能
市场洞察与营销赋能
分析市场现状,洞察行业趋势,依托数据分析和深度研究,辅助商业决策。
立项评估及管线规划
立项评估及管线规划
提供疾病领域品种调研、专家访谈、品种立项、项目交易整套服务。
产业规划及研究服务
产业规划及研究服务
以数据为基础,为组织、园区、企业提供科学的决策依据和趋势线索。
多渠道数据分析及定制服务
多渠道数据分析及定制服务
帮助客户深入了解目标领域和市场情况,发现潜在机会,优化企业决策。
投资决策与交易估值
投资决策与交易估值
依托全球医药全产业链数据库与顶级投行级分析模型,为并购、融资、IPO提供全周期决策支持。
立即定制
洞察市场格局
解锁药品研发情报

定制咨询

400-9696-311 转1