2025中国医药研发创新与营销创新峰会
抗肝炎病毒药物市场研究专题报告

抗肝炎病毒药物市场研究专题报告

化药/生物药 深度报告

抗肝炎病毒药物市场研究专题报告

本报告将从病毒性肝炎疾病简介、病毒性肝炎诊疗指南及药物市场竞争格局和病毒性肝炎药物市场趋势三大方面进行全面分析,为理解中国病毒性肝炎药物市场的现状和未来趋势提供了深入的视角。
报告标签:
  • 发展趋势
  • 市场洞察
  • 病毒性肝炎
报告专题:
治疗领域:
  • 发布日期:

    2025-01-20

  • 页数:

    31页

下载全文
定制咨询
报告内容
AI精读报告
特色图表
报告摘要

病毒性肝炎是由多种肝炎病毒引起的常见传染病,我国病毒性肝炎主要包括甲型、乙型、丙型、丁型、戊型和未分型肝炎,其中,乙型肝炎和丙型肝炎是最主要的类型,2022年我国乙肝病毒感染者近9000万人,丙肝病毒感染人数近1000万人。本报告将从病毒性肝炎疾病简介、病毒性肝炎诊疗指南及药物市场竞争格局和病毒性肝炎药物市场趋势三大方面进行全面分析,为理解中国病毒性肝炎药物市场的现状和未来趋势提供了深入的视角。

本报告涉及: 相关药物:恩替卡韦, 相关靶点:DNA聚合酶, 相关适应症:肝炎 。

概览

本报告基于摩熵咨询2024年10月发布的《市场研究专题报告七 抗肝炎病毒药物》数据,对中国抗肝炎病毒药物市场进行统计分析,涵盖市场规模、竞争格局及未来趋势。报告重点关注乙肝和丙肝两大主要类型,分析其流行病学特征、诊疗指南、药物市场竞争及未来发展方向。

竞争格局

乙肝药物市场竞争格局:国产新药崛起,集采影响深远

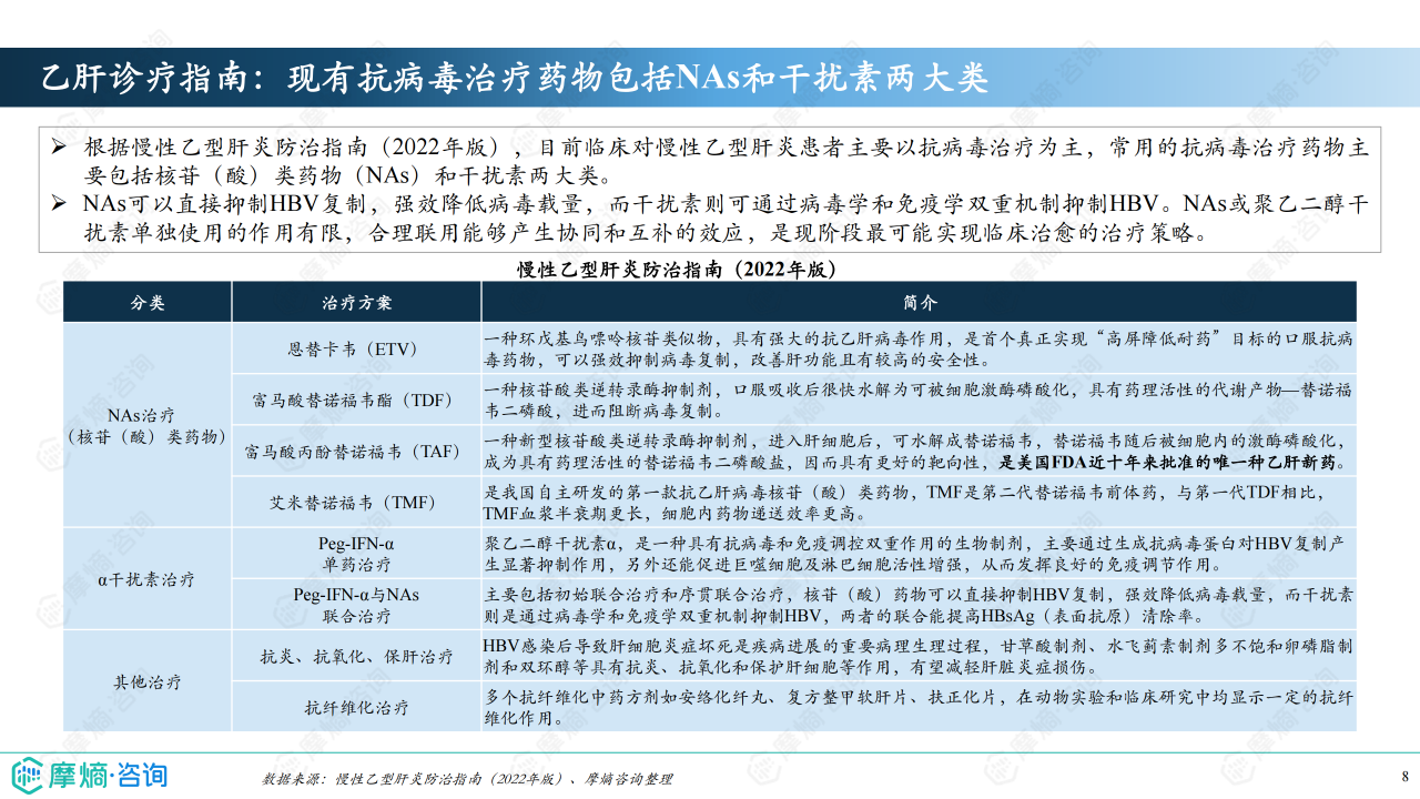
乙肝治疗药物主要分为核苷(酸)类药物(NAs)和干扰素两大类。NAs类药物如恩替卡韦(ETV)、富马酸替诺福韦酯(TDF)、富马酸丙酚替诺福韦(TAF)和艾米替诺福韦(TMF)占据主要市场份额。其中,ETV和TDF受国家集采影响,销售额大幅下降;TAF销售额持续增长,吉利德占据主要市场份额;TMF作为首个国产乙肝新药,上市后销售额迅速增长,有望重塑市场格局。干扰素类药物方面,国产长效干扰素派格宾市场份额已达90%以上,罗氏派罗欣已退出中国市场。  集采政策对NAs类药物价格和市场份额产生了显著影响,促使国产替代药物的快速发展。

丙肝药物市场竞争格局:泛基因型DAA占据主导地位

丙肝治疗领域,直接抗病毒药物(DAAs)已成为主流。市场上已上市的DAA治疗方案超过10种,主要厂商包括吉利德、百时美施贵宝、艾伯维等。吉利德的丙沙通,作为中国首个获批的泛基因型DAA单一片剂,占据了74%的市场份额,成为市场领导者。国产DAA药物凯力唯也表现亮眼,市场份额达15.54%。泛基因型DAA方案因其便捷性和高治愈率,市场规模远超基因型特异性DAA方案,并预计未来将进一步扩大。

市场趋势分析

乙肝药物市场趋势:联合用药及创新药物研发成为焦点

未来乙肝治疗的热点将是NAs药物和干扰素的联合用药,以提高HBsAg清除率和临床治愈率。同时,针对全新靶点(如进入抑制剂、cccDNA抑制剂、HBsAg抑制剂等)的创新药物研发将成为重要趋势,有望带来突破性疗效。

丙肝药物市场趋势:泛基因型DAA将持续主导,疗程缩短和简化成为目标

丙肝治疗领域,泛基因型DAA方案将继续占据主导地位,市场规模将持续扩大。未来发展趋势将集中在疗程缩短、给药方式简化以及提高患者依从性方面,以进一步提高治愈率和改善患者生活质量。

总结

中国抗肝炎病毒药物市场规模巨大,乙肝和丙肝的防治仍面临巨大挑战。国家集采政策对市场竞争格局产生了深远影响,促进了国产药物的快速发展。未来,联合用药、创新药物研发以及泛基因型DAA的普及将成为市场发展的主要方向。  数据显示,我国乙肝和丙肝的诊断率和治疗率仍有较大提升空间,需要加强疾病筛查和治疗普及,以实现WHO提出的2030年消除病毒性肝炎的目标。  摩熵咨询的数据分析为企业决策提供了可靠依据,有助于企业制定更有效的市场策略,推动抗肝炎药物研发和市场发展。

报告主要内容示意
2015-2020年我国丙型肝炎发病率(1/10万人)
2015-2020年我国丙型肝炎发病率(1/10万人)
WHO 2025年、2030年消除病毒性肝炎关键措施指标
WHO 2025年、2030年消除病毒性肝炎关键措施指标
历年恩替卡韦全国医院销售额(亿元)
历年恩替卡韦全国医院销售额(亿元)
2023年富马酸替诺福韦酯企业市场份额
2023年富马酸替诺福韦酯企业市场份额
富马酸丙酚替诺福韦2023年各季度销售额与销量(海南省为例)
富马酸丙酚替诺福韦2023年各季度销售额与销量(海南省为例)
2023年各季度富马酸丙酚替诺福韦不同等级医院销售额占比 (海南省为例)
2023年各季度富马酸丙酚替诺福韦不同等级医院销售额占比 (海南省为例)
报告正文
摩熵医药企业版
9大数据库,200+子数据库,一站查询药品研发、临床、上市、销售、投资、政策等数据了解更多
我要试用
1 / 31
试读已结束,如需全文阅读可点击
下载全文
如果您有其他需求,请点击
定制服务咨询
相关系统用抗感染药物报告
关于摩熵咨询

摩熵咨询是摩熵数科旗下生物医药专业咨询服务品牌,由深耕医药领域多年的专业人士组成,核心成员均来自国际顶级咨询机构和行业标杆企业,涵盖立项、市场、战略、投资等从业背景,依托摩熵数科丰富的外部专家资源及全面的医药全产业链数据库,为客户提供专业咨询服务和定制化解决方案

1W+
医药行业研究报告
200+
真实项目案例
1300+
业内高端专家资源
市场洞察与营销赋能
市场洞察与营销赋能
分析市场现状,洞察行业趋势,依托数据分析和深度研究,辅助商业决策。
立项评估及管线规划
立项评估及管线规划
提供疾病领域品种调研、专家访谈、品种立项、项目交易整套服务。
产业规划及研究服务
产业规划及研究服务
以数据为基础,为组织、园区、企业提供科学的决策依据和趋势线索。
多渠道数据分析及定制服务
多渠道数据分析及定制服务
帮助客户深入了解目标领域和市场情况,发现潜在机会,优化企业决策。
投资决策与交易估值
投资决策与交易估值
依托全球医药全产业链数据库与顶级投行级分析模型,为并购、融资、IPO提供全周期决策支持。
立即定制
洞察市场格局
解锁药品研发情报

定制咨询

400-9696-311 转1