2025中国医药研发创新与营销创新峰会
2026年中国实体瘤流行病学趋势及热门靶点药物市场表现洞察

2026年中国实体瘤流行病学趋势及热门靶点药物市场表现洞察

研报

2026年中国实体瘤流行病学趋势及热门靶点药物市场表现洞察

本报告聚焦中国实体瘤流行病学趋势及热门靶 点药物市场表现,系统梳理行业发展脉络、核心驱动因素及前沿实践成果,为行业参与者、研究者及相关机构提供全面且具参考价值的专业洞察。
报告标签:
  • 乳腺癌
  • 实体瘤
  • 肺癌
  • 结直肠癌
  • 靶向治疗药物
报告专题:
  • 下载次数:

    1682

  • 发布机构:

    头豹研究院

  • 发布日期:

    2026-04-10

  • 页数:

    53页

下载全文
定制咨询
报告内容
特色图表
内容摘要

当下,恶性肿瘤已成为威胁中国居民健康的首要因素之一,其中实体瘤以肺癌、乳腺癌、结直肠癌等为主要代表,凭借高发病率、高死亡率的显著特征,成为医疗领域重点攻坚的方向。近年来,随着分子生物学、免疫学等基础学科取得突破性进展,加之政策支持与技术创新的双重驱动,中国实体瘤治疗行业实现了从传统治疗向精准治疗、联合治疗的跨越式发展,药物研发格局与市场生态也随之发生了深刻变革。

本报告聚焦中国实体瘤流行病学趋势及热门靶点药物市场表现,系统梳理行业发展脉络、核心驱动因素及前沿实践成果,为行业参与者、研究者及相关机构提供全面且具参考价值的专业洞察。

【肺癌靶点集中,市场与研发双线活跃】

肺癌以非小细胞肺癌为主,EGFR、ALK等为核心靶点,临床诊疗按TNM分期精准施治。肺癌发病呈现高发病、高存量特征,患者群体呈女性化、年轻化趋势,吸烟是首要高危因素,肺腺癌成为绝对主导,靶向治疗应用广泛。EGFR靶点药物销售额居首,ALK靶点增长迅猛。研发上EGFR、PD-1领跑,跨国药企聚焦中后期,本土药企全周期布局,竞争差异化显著。

【乳腺癌分型驱动,HER靶点为核心】

乳腺癌为女性高发癌种,Luminal型占主导,HER2阳性型与三阴性型需求突出。治疗方案依分型制定,HER靶点药物垄断市场,曲妥珠单

抗为核心单品。研发管线聚焦HER2、CDK4/6,本土与跨国药企各有侧重,新药上市可期。乳腺癌发病高峰集中在45-60岁,呈现城市化、老龄化、年轻化特征,早期检出率逐步提升,激素调控异常、遗传因素及不良生活方式是主要致病驱动因素。

【结直肠癌:分期施治,EGFR靶点持续增长】

结直肠癌呈老龄化、城市化特征,晚期病例占比高,分子分型决定治疗方向,EGFR靶点药物需求稳步上升,VEGFR市场集中度高,研发围绕EGFR、VEGFR家族及PD-1向组合化、精细化方向推进。结直肠癌早期症状不明显,高脂肪低纤维饮食、缺乏运动等是重要风险因素,不同分子分型对应差异化治疗方案,靶向治疗与免疫治疗为晚期患者提供关键治疗选择。

本报告涉及: 相关药物:甲磺酸奥希替尼、吉非替尼、马来酸阿法替尼、注射用曲妥珠单抗、帕妥珠单抗注射液, 相关靶点:EGFR、VEGFR2、PD-1、HER2, 相关适应症:肺癌、乳腺癌、结直肠癌 。

报告主要内容示意
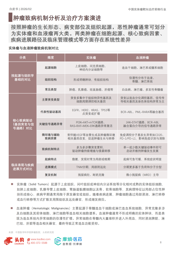
实体瘤与血液肿瘤致病机制对比
实体瘤与血液肿瘤致病机制对比
中国实体瘤药物市场规模与增长趋势,2020-2030E
中国实体瘤药物市场规模与增长趋势,2020-2030E
中国肺癌在研靶点数量Top10,2025
中国肺癌在研靶点数量Top10,2025
报告正文
摩熵医药企业版
9大数据库,200+子数据库,一站查询药品研发、临床、上市、销售、投资、政策等数据了解更多
我要试用
1 / 53
试读已结束,如需全文阅读可点击
下载全文
如果您有其他需求,请点击
定制服务咨询
头豹研究院最新报告
关于摩熵咨询

摩熵咨询是摩熵数科旗下生物医药专业咨询服务品牌,由深耕医药领域多年的专业人士组成,核心成员均来自国际顶级咨询机构和行业标杆企业,涵盖立项、市场、战略、投资等从业背景,依托摩熵数科丰富的外部专家资源及全面的医药全产业链数据库,为客户提供专业咨询服务和定制化解决方案

1W+
医药行业研究报告
200+
真实项目案例
1300+
业内高端专家资源
市场洞察与营销赋能
市场洞察与营销赋能
分析市场现状,洞察行业趋势,依托数据分析和深度研究,辅助商业决策。
立项评估及管线规划
立项评估及管线规划
提供疾病领域品种调研、专家访谈、品种立项、项目交易整套服务。
产业规划及研究服务
产业规划及研究服务
以数据为基础,为组织、园区、企业提供科学的决策依据和趋势线索。
多渠道数据分析及定制服务
多渠道数据分析及定制服务
帮助客户深入了解目标领域和市场情况,发现潜在机会,优化企业决策。
投资决策与交易估值
投资决策与交易估值
依托全球医药全产业链数据库与顶级投行级分析模型,为并购、融资、IPO提供全周期决策支持。
立即定制
洞察市场格局
解锁药品研发情报

定制咨询

400-9696-311 转1