2025中国医药研发创新与营销创新峰会
体外诊断专题研究:“十五五”规划驱动分级诊疗深化,引领体外诊断行业价值重塑

体外诊断专题研究:“十五五”规划驱动分级诊疗深化,引领体外诊断行业价值重塑

研报

体外诊断专题研究:“十五五”规划驱动分级诊疗深化,引领体外诊断行业价值重塑

  摘要   “十五五”规划建议再次强调促进分级诊疗。分级诊疗背景下,基层医疗机构检测能力提升成为了医疗改革的重点任务,为体外诊断行业发展带来良好的发展空间。当前,分级诊疗体系正对体外诊断市场进行结构性重塑,市场扩容与下沉激活了广大基层医疗卫生机构的检验需求,区域检验中心为主的集约化模式将迫使体外诊断企业转型为基层检验解决方案服务商,体外诊断的应用场景也将从院内诊断扩展至居家自我监测与全域健康管理,开辟消费级新增长曲线。在这一过程中,企业既面临着从同质化红海向多层次精准竞争转型的严峻挑战,也迎来了依托新市场、新模式挖掘新价值链的发展机遇。   正文   体外诊断(In Vitro Diagnostic,IVD)是指在人体外,通过对人体样本(各种体液、细胞、组织样本等)进行检测而获取临床诊断信息,进而判断疾病或机体功能的产品和服务。体外诊断是现代医疗体系的核心组成部分之一,是医疗器械领域重要的细分市场。随着经济发展和人口老龄化加深,人均医疗开支和居民基本医疗素养上升,对于疾病的风险预测、健康管理、慢病管理等需求增加,体外诊断市场逐步扩容。根据《中国体外诊断行业年度报告》(2024版),未来五年中国IVD市场预计年复合增长率为5~8%,到2029年市场规模将达到近1,650亿元。   一、政策背景   体外诊断行业属于战略性新兴产业,其发展路径与国家战略相协同;同时,分级诊疗背景下,基层医疗机构检测能力提升成为了医疗改革的重点任务,为体外诊断行业发展带来良好的发展空间。   体外诊断行业属于战略性新兴产业,深度契合我国新质生产力及科技创新发展方向,其发展路径与国家战略相协同,这为产业的长期繁荣发展奠定了坚实基础。从战略定位来看,《工业战略性新兴产业分类目录(2023)》将体外诊断用试剂纳入其他生物医用材料及用品制造行业的重点产品。在监管层面,政策呈现出鲜明的放管结合、鼓励创新导向,例如将医疗器械临床试验审评时限大幅缩短至30个工作日,对创新产品实施创新特别审查、扩大免于进行临床试验体外诊断试剂范围等。这一系列举措显著降低了企业的研发与时间成本,为产业技术创新注入强劲动力。   体外诊断作为疾病筛查、诊断、治疗监测的核心支撑,其行业发展与我国医疗体系深度绑定。近年来,一系列政策密集出台,不断推动以“基层首诊、双向转诊、急慢分治、上下联动”为核心的分级诊疗制度落地,正在对中国医疗体系进行一场深刻的供给侧结构性改革。基层首诊是分级诊疗的首要环节,而准确诊断是实现首诊的前提。基层检测能力不足导致患者向上级医院聚集,造成上级医院资源挤兑;于此同时,重复检查也造成了医疗资源的浪费,不利于医疗成本的控制。在这一背景下,基层医疗机构检测能力提升成为了医疗改革的重点任务。《乡镇卫生院医用装备配置标准(2025年版)》将PCR扩增仪、生化分析仪、免疫分析仪等核心IVD设备列为推荐配置,引导基层设备升级;《关于进一步推进医疗机构检查检验结果互认的指导意见》明确要求到2025年底,各紧密型医联体(含县域医共体)实现医联体内医疗机构间全部项目互认。地方层面,重庆、贺州等地通过县域医共体集采、设备更新补贴等方式,加速IVD设备下沉。“十五五”规划建议也强调促进分级诊疗,实施医疗卫生强基工程。在这一背景下,体外诊断行业面临良好的发展空间。
报告标签:
  • 医疗服务
报告专题:
  • 下载次数:

    2633

  • 发布机构:

    大公国际资信评估有限公司

  • 发布日期:

    2025-12-17

  • 页数:

    7页

下载全文
定制咨询
报告内容
报告摘要

  摘要

  “十五五”规划建议再次强调促进分级诊疗。分级诊疗背景下,基层医疗机构检测能力提升成为了医疗改革的重点任务,为体外诊断行业发展带来良好的发展空间。当前,分级诊疗体系正对体外诊断市场进行结构性重塑,市场扩容与下沉激活了广大基层医疗卫生机构的检验需求,区域检验中心为主的集约化模式将迫使体外诊断企业转型为基层检验解决方案服务商,体外诊断的应用场景也将从院内诊断扩展至居家自我监测与全域健康管理,开辟消费级新增长曲线。在这一过程中,企业既面临着从同质化红海向多层次精准竞争转型的严峻挑战,也迎来了依托新市场、新模式挖掘新价值链的发展机遇。

  正文

  体外诊断(In Vitro Diagnostic,IVD)是指在人体外,通过对人体样本(各种体液、细胞、组织样本等)进行检测而获取临床诊断信息,进而判断疾病或机体功能的产品和服务。体外诊断是现代医疗体系的核心组成部分之一,是医疗器械领域重要的细分市场。随着经济发展和人口老龄化加深,人均医疗开支和居民基本医疗素养上升,对于疾病的风险预测、健康管理、慢病管理等需求增加,体外诊断市场逐步扩容。根据《中国体外诊断行业年度报告》(2024版),未来五年中国IVD市场预计年复合增长率为5~8%,到2029年市场规模将达到近1,650亿元。

  一、政策背景

  体外诊断行业属于战略性新兴产业,其发展路径与国家战略相协同;同时,分级诊疗背景下,基层医疗机构检测能力提升成为了医疗改革的重点任务,为体外诊断行业发展带来良好的发展空间。

  体外诊断行业属于战略性新兴产业,深度契合我国新质生产力及科技创新发展方向,其发展路径与国家战略相协同,这为产业的长期繁荣发展奠定了坚实基础。从战略定位来看,《工业战略性新兴产业分类目录(2023)》将体外诊断用试剂纳入其他生物医用材料及用品制造行业的重点产品。在监管层面,政策呈现出鲜明的放管结合、鼓励创新导向,例如将医疗器械临床试验审评时限大幅缩短至30个工作日,对创新产品实施创新特别审查、扩大免于进行临床试验体外诊断试剂范围等。这一系列举措显著降低了企业的研发与时间成本,为产业技术创新注入强劲动力。

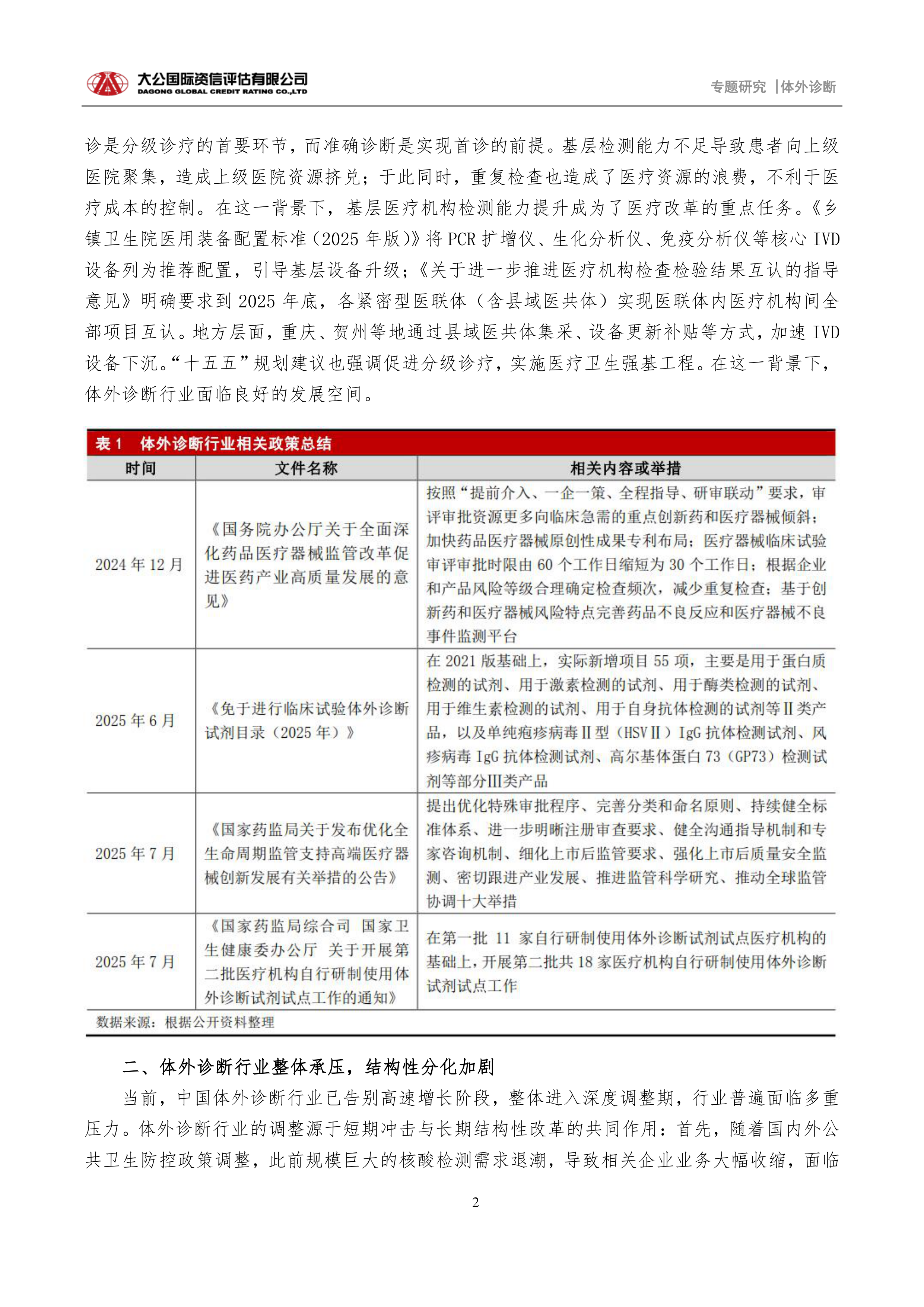
  体外诊断作为疾病筛查、诊断、治疗监测的核心支撑,其行业发展与我国医疗体系深度绑定。近年来,一系列政策密集出台,不断推动以“基层首诊、双向转诊、急慢分治、上下联动”为核心的分级诊疗制度落地,正在对中国医疗体系进行一场深刻的供给侧结构性改革。基层首诊是分级诊疗的首要环节,而准确诊断是实现首诊的前提。基层检测能力不足导致患者向上级医院聚集,造成上级医院资源挤兑;于此同时,重复检查也造成了医疗资源的浪费,不利于医疗成本的控制。在这一背景下,基层医疗机构检测能力提升成为了医疗改革的重点任务。《乡镇卫生院医用装备配置标准(2025年版)》将PCR扩增仪、生化分析仪、免疫分析仪等核心IVD设备列为推荐配置,引导基层设备升级;《关于进一步推进医疗机构检查检验结果互认的指导意见》明确要求到2025年底,各紧密型医联体(含县域医共体)实现医联体内医疗机构间全部项目互认。地方层面,重庆、贺州等地通过县域医共体集采、设备更新补贴等方式,加速IVD设备下沉。“十五五”规划建议也强调促进分级诊疗,实施医疗卫生强基工程。在这一背景下,体外诊断行业面临良好的发展空间。

报告正文
摩熵医药企业版
9大数据库,200+子数据库,一站查询药品研发、临床、上市、销售、投资、政策等数据了解更多
我要试用
1 / 7
试读已结束,如需全文阅读可点击
下载全文
如果您有其他需求,请点击
定制服务咨询
大公国际资信评估有限公司最新报告
关于摩熵咨询

摩熵咨询是摩熵数科旗下生物医药专业咨询服务品牌,由深耕医药领域多年的专业人士组成,核心成员均来自国际顶级咨询机构和行业标杆企业,涵盖立项、市场、战略、投资等从业背景,依托摩熵数科丰富的外部专家资源及全面的医药全产业链数据库,为客户提供专业咨询服务和定制化解决方案

1W+
医药行业研究报告
200+
真实项目案例
1300+
业内高端专家资源
市场洞察与营销赋能
市场洞察与营销赋能
分析市场现状,洞察行业趋势,依托数据分析和深度研究,辅助商业决策。
立项评估及管线规划
立项评估及管线规划
提供疾病领域品种调研、专家访谈、品种立项、项目交易整套服务。
产业规划及研究服务
产业规划及研究服务
以数据为基础,为组织、园区、企业提供科学的决策依据和趋势线索。
多渠道数据分析及定制服务
多渠道数据分析及定制服务
帮助客户深入了解目标领域和市场情况,发现潜在机会,优化企业决策。
投资决策与交易估值
投资决策与交易估值
依托全球医药全产业链数据库与顶级投行级分析模型,为并购、融资、IPO提供全周期决策支持。
立即定制
洞察市场格局
解锁药品研发情报

定制咨询

400-9696-311 转1