2025中国医药研发创新与营销创新峰会
从“药品柜台”到“健康驿站”:《关于促进药品零售行业高质量发展的意见》的深度解读

从“药品柜台”到“健康驿站”:《关于促进药品零售行业高质量发展的意见》的深度解读

研报

从“药品柜台”到“健康驿站”:《关于促进药品零售行业高质量发展的意见》的深度解读

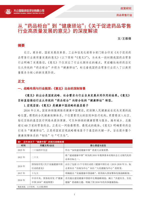
  近日,商务部、国家发展改革委、工业和信息化部等9部门联合印发《关于促进药品零售行业高质量发展的意见》(以下简称“《意见》”),为未来一段时期我国药品零售行业明确了发展路径,《意见》不仅回应了行业长期存在的痛点,更前瞻性地将药店定位从传统的“药品柜台”升级为“健康驿站”,标志着我国药品零售行业迈入了以高质量服务为核心的新发展阶段。
报告标签:
  • 医药商业
报告专题:
  • 下载次数:

    1280

  • 发布机构:

    大公国际资信评估有限公司

  • 发布日期:

    2026-02-12

  • 页数:

    5页

下载全文
定制咨询
报告内容
报告摘要

  近日,商务部、国家发展改革委、工业和信息化部等9部门联合印发《关于促进药品零售行业高质量发展的意见》(以下简称“《意见》”),为未来一段时期我国药品零售行业明确了发展路径,《意见》不仅回应了行业长期存在的痛点,更前瞻性地将药店定位从传统的“药品柜台”升级为“健康驿站”,标志着我国药品零售行业迈入了以高质量服务为核心的新发展阶段。

报告正文
摩熵医药企业版
9大数据库,200+子数据库,一站查询药品研发、临床、上市、销售、投资、政策等数据了解更多
我要试用
1 / 5
试读已结束,如需全文阅读可点击
下载全文
如果您有其他需求,请点击
定制服务咨询
大公国际资信评估有限公司最新报告
关于摩熵咨询

摩熵咨询是摩熵数科旗下生物医药专业咨询服务品牌,由深耕医药领域多年的专业人士组成,核心成员均来自国际顶级咨询机构和行业标杆企业,涵盖立项、市场、战略、投资等从业背景,依托摩熵数科丰富的外部专家资源及全面的医药全产业链数据库,为客户提供专业咨询服务和定制化解决方案

1W+
医药行业研究报告
200+
真实项目案例
1300+
业内高端专家资源
市场洞察与营销赋能
市场洞察与营销赋能
分析市场现状,洞察行业趋势,依托数据分析和深度研究,辅助商业决策。
立项评估及管线规划
立项评估及管线规划
提供疾病领域品种调研、专家访谈、品种立项、项目交易整套服务。
产业规划及研究服务
产业规划及研究服务
以数据为基础,为组织、园区、企业提供科学的决策依据和趋势线索。
多渠道数据分析及定制服务
多渠道数据分析及定制服务
帮助客户深入了解目标领域和市场情况,发现潜在机会,优化企业决策。
投资决策与交易估值
投资决策与交易估值
依托全球医药全产业链数据库与顶级投行级分析模型,为并购、融资、IPO提供全周期决策支持。
立即定制
洞察市场格局
解锁药品研发情报

定制咨询

400-9696-311 转1