2025中国医药研发创新与营销创新峰会
中国糖尿病药物行业调研简报:行业洞察:重磅新品获批不断,市场格局如何变化?

中国糖尿病药物行业调研简报:行业洞察:重磅新品获批不断,市场格局如何变化?

研报

中国糖尿病药物行业调研简报:行业洞察:重磅新品获批不断,市场格局如何变化?

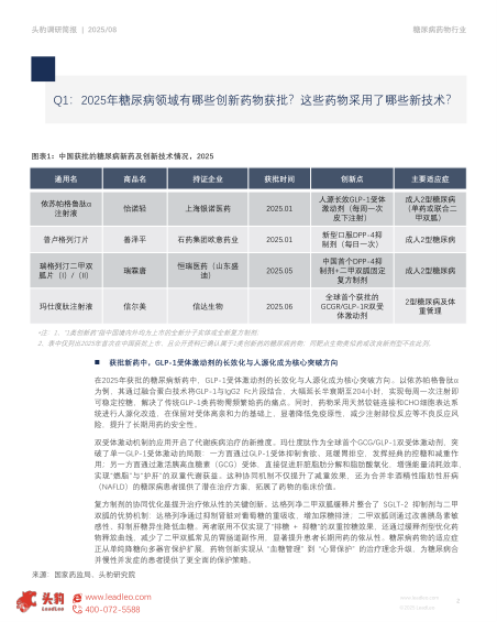
  获批新药中,GLP-1受体激动剂的长效化与人源化成为核心突破方向在2025年获批的糖尿病新药中,GLP-1受体激动剂的长效化与人源化成为核心突破方向。以依苏帕格鲁肽α为例,其通过融合蛋白技术将GLP-1与IgG2Fc片段结合,大幅延长半衰期至204小时,实现每周一次注射即可稳定控糖,解决了传统GLP-1类药物需频繁给药的痛点。同时,药物采用天然铰链连接和CHO细胞表达系统进行人源化改造,在保留对受体高亲和力的基础上,显著降低免疫原性,减少注射部位反应等不良反应风险,提升了长期用药的安全性。   双受体激动机制的应用开启了代谢疾病治疗的新维度。玛仕度肽作为全球首个GCG/GLP-1双受体激动剂,突破了单一GLP-1受体激动的局限:一方面通过GLP-1受体抑制食欲、延缓胃排空,发挥经典的控糖和减重作用;另一方面通过激活胰高血糖素(GCG)受体,直接促进肝脏脂肪分解和脂肪酸氧化,增强能量消耗效率,实现“燃脂”与“护肝”的双重代谢获益。这种协同机制不仅提升了减重效果,还为合并非酒精性脂肪性肝病(NAFLD)的糖尿病患者提供了潜在治疗方案,拓展了药物的临床价值。   复方制剂的协同优化是提升治疗依从性的关键创新。达格列净二甲双胍缓释片整合了SGLT-2抑制剂与二甲双胍的优势机制:达格列净通过抑制肾脏对葡萄糖的重吸收,增加尿糖排泄;二甲双胍则通过改善胰岛素敏感性、抑制肝糖异生降低血糖。两者联用不仅实现了“排糖+抑糖”的双重控糖效果,还通过缓释剂型优化药物释放曲线,减少了二甲双胍常见的胃肠道副作用,显著提升患者长期用药的依从性。糖尿病药物的适应症正从单纯降糖向多器官保护扩展,药物创新实现从“血糖管理”到“心肾保护”的治疗理念升级,为糖尿病合并慢性并发症的患者提供了更全面的保护策略。
报告标签:
  • 医药商业
报告专题:
  • 下载次数:

    1298

  • 发布机构:

    头豹研究院

  • 发布日期:

    2025-11-10

  • 页数:

    8页

下载全文
定制咨询
报告内容
报告摘要

  获批新药中,GLP-1受体激动剂的长效化与人源化成为核心突破方向在2025年获批的糖尿病新药中,GLP-1受体激动剂的长效化与人源化成为核心突破方向。以依苏帕格鲁肽α为例,其通过融合蛋白技术将GLP-1与IgG2Fc片段结合,大幅延长半衰期至204小时,实现每周一次注射即可稳定控糖,解决了传统GLP-1类药物需频繁给药的痛点。同时,药物采用天然铰链连接和CHO细胞表达系统进行人源化改造,在保留对受体高亲和力的基础上,显著降低免疫原性,减少注射部位反应等不良反应风险,提升了长期用药的安全性。

  双受体激动机制的应用开启了代谢疾病治疗的新维度。玛仕度肽作为全球首个GCG/GLP-1双受体激动剂,突破了单一GLP-1受体激动的局限:一方面通过GLP-1受体抑制食欲、延缓胃排空,发挥经典的控糖和减重作用;另一方面通过激活胰高血糖素(GCG)受体,直接促进肝脏脂肪分解和脂肪酸氧化,增强能量消耗效率,实现“燃脂”与“护肝”的双重代谢获益。这种协同机制不仅提升了减重效果,还为合并非酒精性脂肪性肝病(NAFLD)的糖尿病患者提供了潜在治疗方案,拓展了药物的临床价值。

  复方制剂的协同优化是提升治疗依从性的关键创新。达格列净二甲双胍缓释片整合了SGLT-2抑制剂与二甲双胍的优势机制:达格列净通过抑制肾脏对葡萄糖的重吸收,增加尿糖排泄;二甲双胍则通过改善胰岛素敏感性、抑制肝糖异生降低血糖。两者联用不仅实现了“排糖+抑糖”的双重控糖效果,还通过缓释剂型优化药物释放曲线,减少了二甲双胍常见的胃肠道副作用,显著提升患者长期用药的依从性。糖尿病药物的适应症正从单纯降糖向多器官保护扩展,药物创新实现从“血糖管理”到“心肾保护”的治疗理念升级,为糖尿病合并慢性并发症的患者提供了更全面的保护策略。

报告正文
摩熵医药企业版
9大数据库,200+子数据库,一站查询药品研发、临床、上市、销售、投资、政策等数据了解更多
我要试用
1 / 8
试读已结束,如需全文阅读可点击
下载全文
如果您有其他需求,请点击
定制服务咨询
头豹研究院最新报告
关于摩熵咨询

摩熵咨询是摩熵数科旗下生物医药专业咨询服务品牌,由深耕医药领域多年的专业人士组成,核心成员均来自国际顶级咨询机构和行业标杆企业,涵盖立项、市场、战略、投资等从业背景,依托摩熵数科丰富的外部专家资源及全面的医药全产业链数据库,为客户提供专业咨询服务和定制化解决方案

1W+
医药行业研究报告
200+
真实项目案例
1300+
业内高端专家资源
市场洞察与营销赋能
市场洞察与营销赋能
分析市场现状,洞察行业趋势,依托数据分析和深度研究,辅助商业决策。
立项评估及管线规划
立项评估及管线规划
提供疾病领域品种调研、专家访谈、品种立项、项目交易整套服务。
产业规划及研究服务
产业规划及研究服务
以数据为基础,为组织、园区、企业提供科学的决策依据和趋势线索。
多渠道数据分析及定制服务
多渠道数据分析及定制服务
帮助客户深入了解目标领域和市场情况,发现潜在机会,优化企业决策。
投资决策与交易估值
投资决策与交易估值
依托全球医药全产业链数据库与顶级投行级分析模型,为并购、融资、IPO提供全周期决策支持。
立即定制
洞察市场格局
解锁药品研发情报

定制咨询

400-9696-311 转1