

-
{{ listItem.name }}快速筛选药品,用摩熵药筛微信扫一扫-立即使用
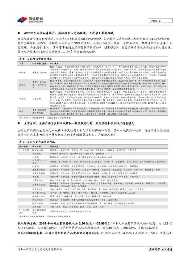
重大事件快评:主打蒙药中成药与神经性皮炎化药,市占率保持领先
下载次数:
2639 次
发布机构:
国信证券股份有限公司
发布日期:
2020-08-12
页数:
8页
大唐药业(836433)
事项:
公司于7月27日于精选层挂牌交易,公开发行选择的进层标准为“市值不低于2亿元,最近两年净利润均不低于1500万元且加权平均净资产收益率平均不低于8%,或者最近一年净利润不低于2500万元且加权平均净资产收益率不低于8%”,公司当前市值11.02亿元,2019/2018年按入层指标计算的净利润分别为5172/3803万元,加权平均净资产收益率24.36/22.42%。公司本次实际公开发行3536万股,认购金额2.9亿元(拟募集资金3.45亿元),将主要投入“大唐药业健康科技产业园区项目”和“营销体系建设及品牌推广项目”。
国信新三板观点:1)公司生产多种中成药和化学制剂,特色蒙药品种国内第一,神经性皮炎核心化药产品市占率居首2)2019/2020Q1实现收入1.25/0.17亿元,同比+33.26/-68.76%,归母净利润5421/348万元,同比34.59/-71.13%,2019年EPS为0.51元,当前股本下对应PE为19.87倍;3)风险提示:药品降价、产业政策、产品相对集中、原材料供应商单一、产能消化;4)投资建议:公司主营多种中成药产品,以蒙药为特色多年深耕,已具备较强行业影响力,同时神经性皮炎类核心化药连续多年市占率第一,多项产品入选国家医保目录,并拥有较强的生产研发能力和完善的研发体系,产品销售覆盖全国。公司作为已形成一定的综合实力的医药制造企业,在国内老龄化程度加剧、居民生活水平和健康要求不断提高、国家积极推动中药产业现代化水平提高的背景下具有相对较大的发展空间,可持续观察。
医药生物周报(25年第36周):劲方医药在港交所上市,关注具备差异化的创新药公司
国信化工·数据中心及AI服务器液冷冷却液行业分析框架
创新转型成果初见,在研管线值得期待
可持续航空燃料(SAF)行业点评:欧盟SAF强制添加需求拉动,国内生物航煤出口量价齐升
摩熵咨询是摩熵数科旗下生物医药专业咨询服务品牌,由深耕医药领域多年的专业人士组成,核心成员均来自国际顶级咨询机构和行业标杆企业,涵盖立项、市场、战略、投资等从业背景,依托摩熵数科丰富的外部专家资源及全面的医药全产业链数据库,为客户提供专业咨询服务和定制化解决方案
对不起!您还未登录!请登陆后查看!
您今日剩余【10】次下载额度,确定继续吗?
请填写你的需求,我们将尽快与您取得联系
{{nameTip}}
{{companyTip}}
{{telTip}}
{{sms_codeTip}}
{{emailTip}}
{{descriptionTip}}
*请放心填写您的个人信息,该信息仅用于“摩熵咨询报告”的发送